【监管】中国互联网金融协会发布P2P存管规范(附文件原文)

2017 年 12 月 8 日 互联网金融

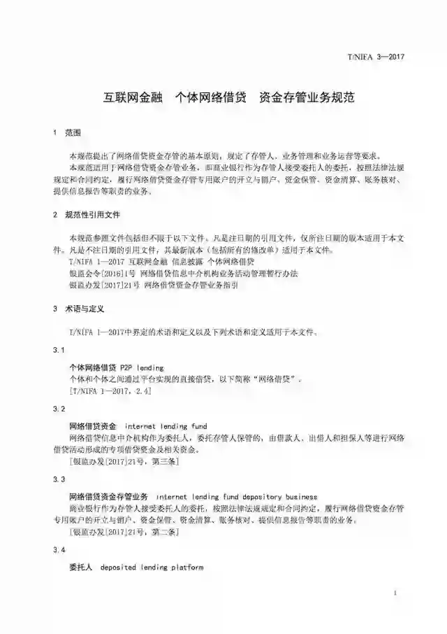
12月8日,网贷之家获悉,中国互联网金融协会已正式下发《互联网金融 个体网络借贷 资金存管业务规范》(下文简称“业务规范”)和《互联网金融 个体网络借贷 资金存管系统规范》(下文简称“系统规范”)。

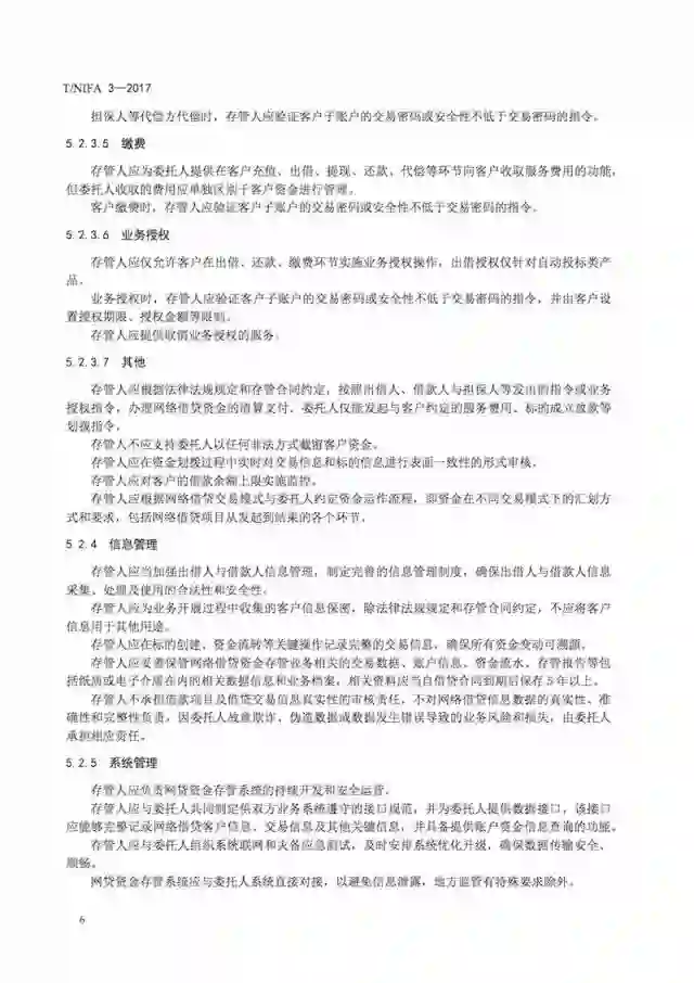
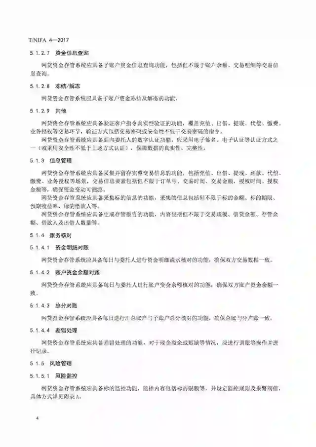
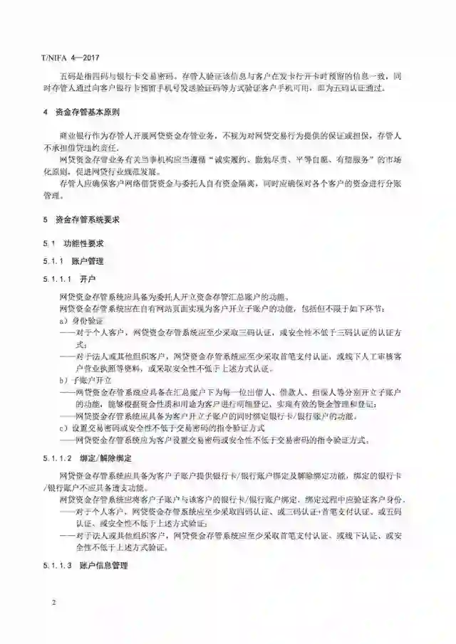
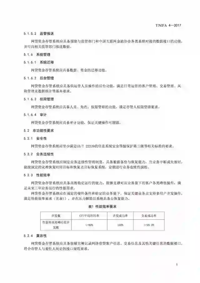
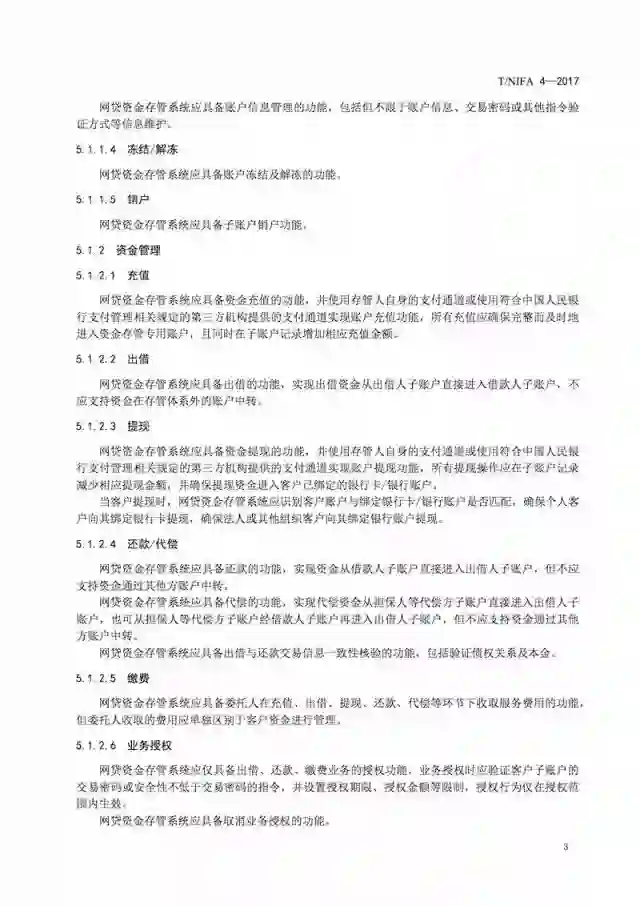
据悉,协会正式下发的业务规范和系统规范共分为5大部分,业务规范部分明确了参与网络借贷资金存管业务活动主体的权利义务,同时规定了存管人、业务管理、和业务运营等要求。系统规范则提出了网络借贷资金存管的基本原则,规定了网络借贷资金存管系统的账户管理、资金管理、信息管理等功能要求以及安全性、业务连续性等非功能性要求。

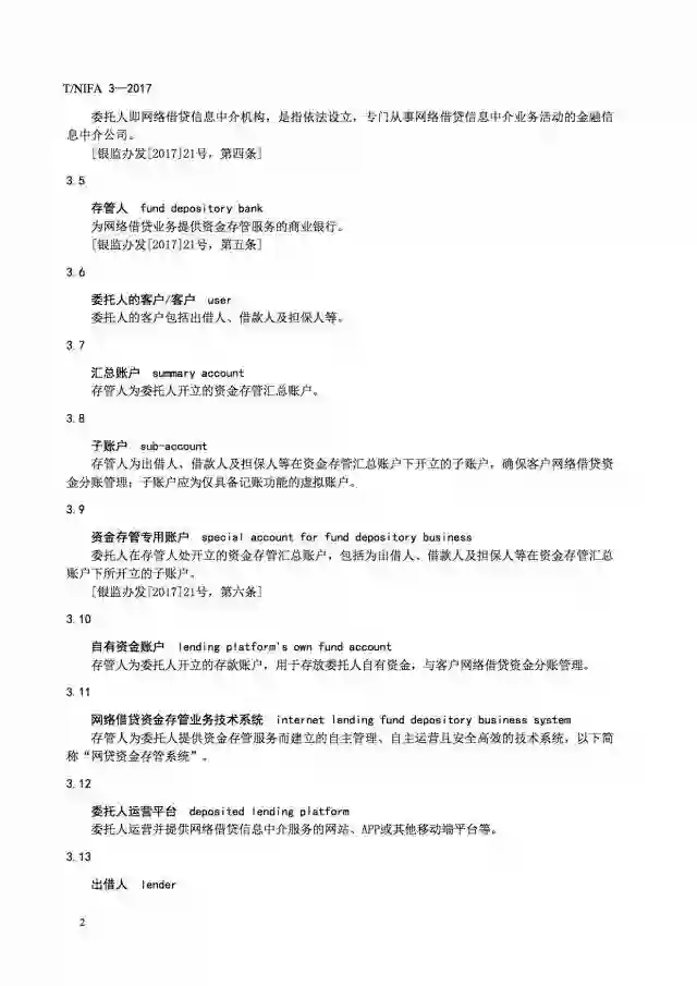
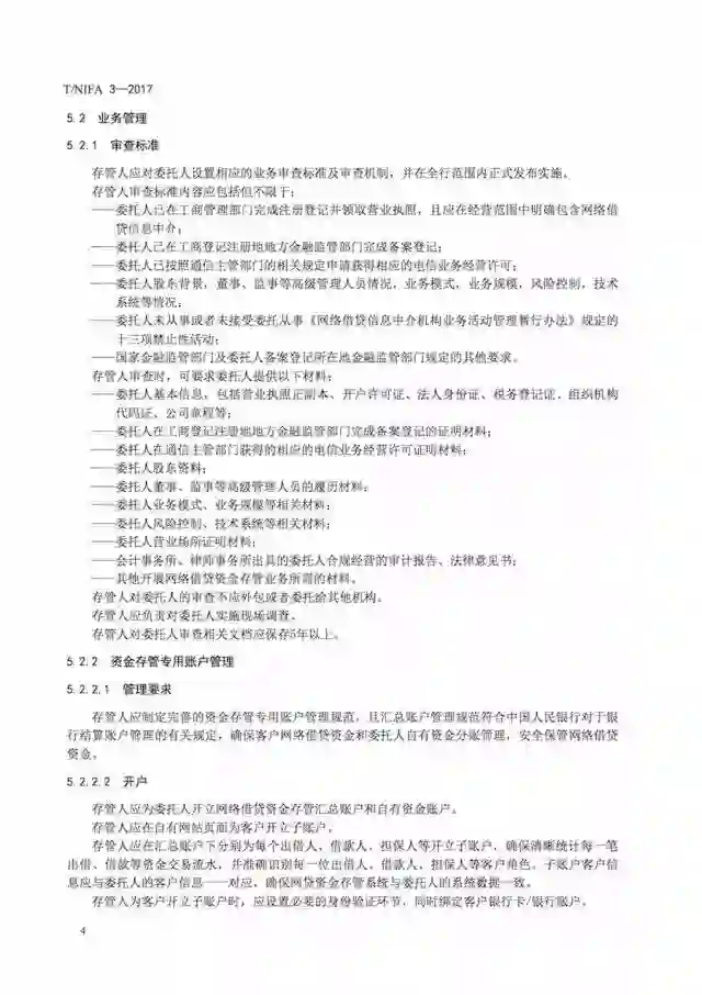
业务规范要求存管人应在汇总账户下,分别为每个出借人、借款人、担保人等开立子账户,确保清晰统计每一笔出借、借款等资金交易流水。子账户客户信息应与委托人的客户信息一一对应。

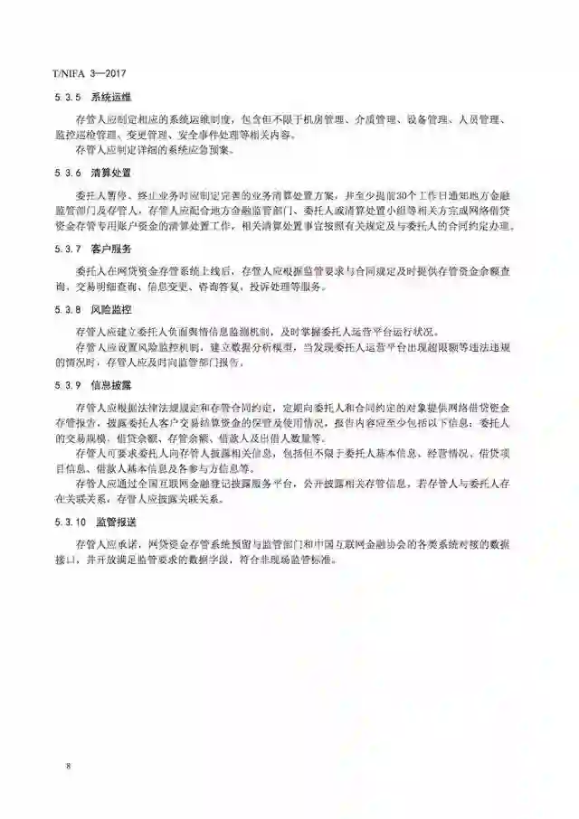
同时,要求存管人应设置风险监控机制,当发现委托人运营平台出现超限额等违法违规的情况时,存管人应及时向监管部门报告。

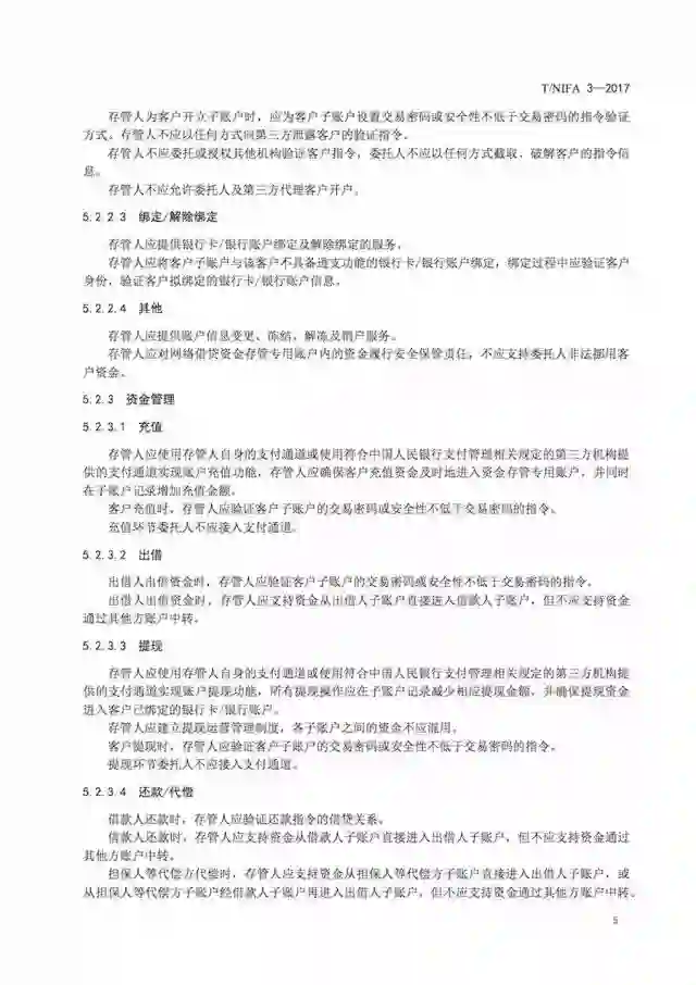
系统规范明确了标的限额监控方式。根据标的限额管理要求,存管人应至少采取单笔监控方式对标的限额实施监控,宜增加累计监控、定期监控等方式。其中,在单笔监控中,存管人可对同一借款人在同一网络借贷信息中介机构平台的标的金额进行实时监控。借款人为自然人的,单个标的借款金额不超过20万元。借款人为法人或其他组织的,单个标的借款金额不超过100万元。

累计监控中,存管人可对同一借款人在同一网络借贷信息中介机构平台的借款余额进行实时监控。借款人为自然人的,借款余额不超过20万元。借款人为法人或其他组织的,借款余额不超过100万元。

定期监控中,存管人可对同一借款人在同一网络借贷信息中介机构平台的借款余额进行定期事后监控。借款人为自然人的,借款余额不超过20万元。借款人为法人或其他组织的,借款余额不超过100万元。

如超出借款限额,存管人应及时报送相关监管部门,或通过协会搭建的数据收集平台,统一报送相关监管部门。

以下为业务规范全文

以下为系统规范全文


来源:网贷之家







未央精选

行业时事

和信贷纳斯达克上市首日收盘:较发行价上涨26%

外媒曝中国正考虑关闭违法现金贷平台

京东金融上线刷脸支付 SEC称名人推广ICO可能涉嫌违法

芝商所拟今年推出比特币期货


案例分析

货币集市:将P2P模式引入外汇兑换流程

复盘「ICO泡沫」

人工智能在硅谷:技术如何重塑金融格局?

Olivia AI:基于人工智能的个人财务管理助手


监管动态

厦门发P2P备案补充办法

十九大对“金融”说了哪些事儿?

互金协会发布最新网贷信披标准

广州互金协会要求互联网金融企业设立首席风险官


深度观察

个体网络借贷合规整改要点详解之资金池

现金贷五问:市场是否饱和?如何解决3大痛点?行业都有哪些坑?

跨界“哄抢”网络小贷牌照的背后,你们可想清楚了?

比特币ETF的现状与未来


活动&荐书

《全球互联网金融商业模式:格局与发展》,你拿到手了吗?

清华五道口全球金融论坛:全阵容45位嘉宾观点集锦

未央海外游学计划启动!英国金融科技之旅等你报名

【GELP荐书】这是属于父辈的故事





清华大学五道口金融学院互联网实验室成立于2012年4月,是中国第一家专注于互联网金融领域研究的科研机构。

专业研究 | 商业模式 • 政策研究 • 行业分析

内容平台 | 未央网  "互联网金融"微信公众号iefinance

创业教育 | 清华大学中国创业者训练营 • 全球创业领袖项目(报名中!点击查看详情)


网站:未央网 http://www.weiyangx.com

免责声明:转载内容仅供读者参考。如您认为本公众号的内容对您的知识产权造成了侵权,请立即告知,我们将在第一时间核实并处理。

WeMedia(自媒体联盟)成员,其联盟关注人群超千万


登录查看更多
0

相关内容

互联网金融不是互联网和金融的简单加总,也不是传统金融业务的简单「上网」,而是强调依托网络、移动通讯、云计算等新技术和移动支付、社交网络、多对多交易等新模式,突破传统金融概念和货币创造模式,提供低成本支付、结算、投资、融资等金融服务,为实体经济商业模式的创新提供支撑,对全球金融模式产生了根本影响。
【复旦大学-SP2020】NLP语言模型隐私泄漏风险
专知会员服务
25+阅读 · 2020年4月20日
广东疾控中心《新型冠状病毒感染防护》,65页pdf
专知会员服务
19+阅读 · 2020年1月26日
【专题】美国隐私立法进展的总体分析
蚂蚁金服评论
11+阅读 · 2019年4月25日
欧洲数据保护委员会(EDPB)发布两年工作计划
蚂蚁金服评论
5+阅读 · 2019年4月1日
2018年中国供应链金融行业研究报告
艾瑞咨询
7+阅读 · 2018年11月20日
【行业报告】2018年中国人工智能行业研究报告
互联网金融
5+阅读 · 2018年4月7日
关注人工智能:人工智能+ 金融添双翼
专知
5+阅读 · 2018年2月5日
Mesh R-CNN
Arxiv
4+阅读 · 2019年6月6日
CoCoNet: A Collaborative Convolutional Network
Arxiv
6+阅读 · 2019年1月28日
UPSNet: A Unified Panoptic Segmentation Network
Arxiv
4+阅读 · 2019年1月12日
Arxiv
6+阅读 · 2018年8月27日
Arxiv
5+阅读 · 2015年9月14日
Arxiv
4+阅读 · 2015年8月25日
VIP会员
最新内容
乌克兰前线的五项创新
专知会员服务
2+阅读 · 今天6:14
 军事通信系统与设备的技术演进综述
专知会员服务
2+阅读 · 今天5:59
《北约标准:医疗评估手册》174页
专知会员服务
3+阅读 · 今天5:51
《提升生成模型的安全性与保障》博士论文
专知会员服务
3+阅读 · 今天5:47
美国当前高超音速导弹发展概述
专知会员服务
4+阅读 · 4月19日
无人机蜂群建模与仿真方法
专知会员服务
11+阅读 · 4月19日
澳大利亚发布《国防战略(2026年)》
专知会员服务
6+阅读 · 4月19日
全球高超音速武器最新发展趋势
专知会员服务
5+阅读 · 4月19日
相关资讯
【专题】美国隐私立法进展的总体分析
蚂蚁金服评论
11+阅读 · 2019年4月25日
欧洲数据保护委员会(EDPB)发布两年工作计划
蚂蚁金服评论
5+阅读 · 2019年4月1日
2018年中国供应链金融行业研究报告
艾瑞咨询
7+阅读 · 2018年11月20日
【行业报告】2018年中国人工智能行业研究报告
互联网金融
5+阅读 · 2018年4月7日
关注人工智能:人工智能+ 金融添双翼
专知
5+阅读 · 2018年2月5日
相关论文
Mesh R-CNN
Arxiv
4+阅读 · 2019年6月6日
CoCoNet: A Collaborative Convolutional Network
Arxiv
6+阅读 · 2019年1月28日
UPSNet: A Unified Panoptic Segmentation Network
Arxiv
4+阅读 · 2019年1月12日
Arxiv
6+阅读 · 2018年8月27日
Arxiv
5+阅读 · 2015年9月14日
Arxiv
4+阅读 · 2015年8月25日
Top
微信扫码咨询专知VIP会员