智能还是智障?语音助手对比测评,小爱同学/天猫精灵/三星Bixby/苹果Siri测试丨科技美学

2018 年 1 月 20 日 科技美学 科技美学

智能助手已经发展很多年了,但是她们智能吗?


家庭流量入口的争论不是一天两天,从最早的手机、到后来的电视、机顶盒和路由器,最近风口突然转向音箱。

Echo的一炮而红不仅刺激众多创业公司的热情,还把谷歌和苹果拉下水,不约而同的推出音箱产品。而国内市场还是一片处女地,先发优势依然成立,这样来看,BAT的相继入局也很好理解。

图片来自网络

说到产品,智能音箱真正比拼的是各家的基础实力和朋友圈,从软硬件的结合到服务内容的一体化,从智能家居的丰富度到开放平台的兼容性,如果不是抱着玩票的态度,普通的创业公司不太容易搞定,没有以上的技术支撑,最多也是一个有趣的音箱而已。

当然,我们不关心大佬们背后有什么布局,单纯的看看智能音箱——这样一款非必需品和Bixby和Siri有什么区别,值不值得购买。


视频大小约55.6mb


以下是文字版


设计

智能音箱和智能手机不同,并不需要时刻拿在手中把玩,可以融入更多的家庭环境才是重点,不需要时刻突出自己的存在感。

天猫精灵X1这一点比较好,除了近期预售的魅影红,无论白色还是黑色放在家中的任何位置都不太显眼。

规整、简单的圆柱体,设计思路比较保守,但是不出格的造型让它的适应性很强,加上小巧     的造型,基本可以做到百搭。

顶部思必驰的6个mic组成阵列的中心是天猫精灵X1唯一的按钮,是关闭和开启mic的开关,两侧还有有隐藏的音量键。

多个环形mic阵列也是智能音箱常见的方案,Echo、小米AI音箱也是类似的配置,在降噪和远近场收音上有优势,指向性更明确。根据官方的介绍,天猫精灵X1在家庭环境中可以实现5m内的自由对话。

材质方面,天猫精灵X1塑料和网布的拼接多了时尚的元素,混搭的效果也比单一的好,网布的内部是发声单元,只是网布用久容易积灰。

天猫精灵X1的科技感体现在隐藏式的12颗RGB灯珠组成的灯光带,照射桌面形成反射,黑天也不刺眼。

交互需要一个反馈,对于智能音箱来说,明确的指示不可或缺,呼叫天猫精灵时,底部颜色的变化随时给出反馈。

很多评论都说小米AI音箱的样子难看,好不好看很难定义,我们认为小米AI音箱很有特色——它不像音箱,反而和小米净化器有些渊源,不知道的人还以为它是小米净化器的mini版或者模型。

从个头上看,小米AI音箱比天猫精灵X1高出一个身位,给好音质留出足够的物理空间,毕竟它也是蓝牙音箱。

小米AI音箱的设计比较素雅,通俗的说是没有特点,普通的塑料很难做出品质感。

纯白的机身搭配轻微的磨砂,线条比天猫精灵X1温和,正面偏上位置是一个烫银的“MI”logo,下方环绕四周的音孔较为密集。

顶部有一圈环形的LED带,和天猫精灵X1一样,不同使用场景有不同颜色的灯光反馈,内圈的触控按键支持滑动的操作,还有同样6个用于收音的mic阵列。

(唤醒距离)

刚才我们说到,环形mic阵列在降噪和远近场收音上有优势,为了体现这个优势,我们做了一个小试验。

在不同的距离唤醒天猫精灵X1和小米AI音箱,还有Bixby和Siri。

Note 8在1.5m左右唤醒已经比较困难,天猫精灵X1和小米AI音箱在9m以上甚至可以识别,最令人惊喜的是,Siri的最远距离也达到9m,和天猫精灵X1和小米AI音箱接近。





功能

我们之前在微博发起一个活动,征集你有哪些调戏智能音箱的妙招,果然群众的智慧是无穷的,提出的问题千奇百怪。

最后,我们挑选一些经济实用的问题考验4位选手。

从功能性和娱乐性的角度看,天猫精灵X1和小米AI音箱半斤八两,归纳的能力尚可,既定问题的回答也是中规中矩,但是中国文化博大精深,一种语义换个说法,天猫精灵X1和小米AI音箱可能都应付不来。

Bixby和Siri也没有多好,它们的优势是有智能手机的载体,即使无法检索相关的资源,也可以通过屏幕提供额外的补充——其实只是给出一大堆网页,但是还可以手动搜索相关的内容,天猫精灵X1和小米AI音箱总不会把成千上万的网页读出来吧。

关于音乐的曲库,我们还要多说一句。

天猫精灵X1是用自家的虾米音乐,小米和QQ音乐签约,加上2017年9月阿里和腾讯互换百万曲库,现在天猫精灵X1可以听周杰伦,小米AI音箱也可以听五月天,不过某些虾米音乐和QQ音乐的独家曲目还是无法找到,这个也可以理解,毕竟连这些音乐APP都没实现全版权覆盖,还要啥自行车呢?

其他音频方面,小米AI音箱少的不是一点半点,从APP中的列表数目大家应该看的出来。

针对年轻人喜欢二次元文化的现象,我们对天猫精灵X1和小米AI音箱做了小调查,根据我们不完全统计,二者相差不大,但是找歌的过程很繁琐,有的时候需要搜演唱者、有的时候需要搜影视节目,重点是都不怎么会读,这里小米AI APP可以文字搜索,天猫精灵APP却不支持。

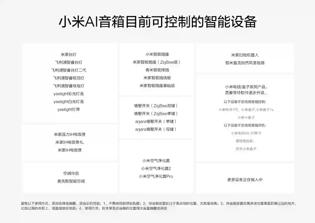
相信很多小伙伴买智能音箱的目的除了日常调戏以外,还在意它真正给生活带来哪些不一样的智能化体验,和米家、阿里智能等APP的区别。

从品类和数目来看,天猫精灵X1和小米AI音箱直接使用语音控制的产品还不算太多。

当然,这是和阿里智能和米家庞大的生态圈对比,以小米AI音箱为例,插座、灯泡、电饭煲、净化器、落地扇、扫地机器人、台灯,天猫精灵X1还要更少。虽然基本涵盖生活中的小场景,但是还不够全面,而且实现的功能也没有我们想象的智能。

但是小米AI音箱有一个训练计划的特殊技,允许用户自定义问题和解决方案,给智能家庭扩充更丰富的想象空间。

最后说说买东西,体验都不太好,天猫精灵X1绑定阿里的电商服务,小米AI音箱使用的是小米商城,商品类目显然天猫精灵X1多一些,特别是柴米油盐这些生活用品,如果实际购买,尤其是需要比对价格的时候,天猫精灵X1力不从心。小米AI音箱可以购买的都是小米商城的物件,好处是每个类目下的商品相对较少,省掉选择的时间,但是总的来说,还是查查物流神马的更实用。




音量、音效

天猫精灵X1和小米AI音箱都支持蓝牙配对,为了公平起见,我们统一使用手机连接,播放同样的歌曲。

先说音量,小米AI音箱有一半空间都被扬声器占据,而且输出功率也超过天猫精灵X1的5W,音量完胜。不过二者都是单个全频发音单元,不仅牺牲部分音质,小米AI音箱的音量太大的时候有明显的震感。

接下来是音质,大家不要期待太多,毕竟价格摆在那里。

天猫精灵X1不占优势,小米AI音箱在低频方面有导音锥和两个低音被动辐射器等特殊加成,澎湃有余深度不足;中频以人声为主,小米AI音箱的层次感也比天猫精灵X1丰富,但是差别不大;高频都很一般。





总结

假如你需要一台智能音箱,我们并不建议在这个方面花费太多的钱。

首先是产品本身还不算成熟,测试结果也说明智能音箱单独撑起一个市场还需时日;其次,智能音箱的使用场景和频率相对单一,远不如智能手机。最后,尽量挑选已有规模的品牌,技术是一个方面,况且还可以选择很多AI整体解决方案,但是大数据和生态不是谁都搭建的起来。

再退一步,阿里和小米可以不指望硬件的利润,创业公司不行,利润关乎生死。

以天猫精灵X1来说,原价499,双十一99,双十二199,技术再好也抵不过巨头贴着成本卖。虽然不是什么高明的打法,但是Echo正是凭借疯狂打折促销的方式才将市场做到千万量级。

图片来自网络

智能音箱的核心和音箱关系不大,像是Bixby和Siri,换个载体——比如手机、家电、网关,其实没有什么分别,只是语音交互和智能音箱的搭配更和谐。

巨头的入场也并非争夺一个硬件的主导权,更深远的物联网之争才刚刚开始,但是这些年的经验告诉我们,带有入口属性的产品往往都是热闹以后回归平静,为了这样一个不确定的入口,普通的消费者观望观望也是好事。


近期文章精选:

全年销量总排名,10家最强手机厂商和你想的一样吗

魅族调整策略,高管真怒了,联发科高通三星谁是未来

华为全面进军美国,但没进去 | 科技美学

全球手机电脑又有大危险了,赶紧升级

韩雪手拆安卓 那岩暗中观察 围观群众表示。。。| 科技美学直播

资费相差136倍,为移动联通打不过BAT呢?科技美学


商务合作  [email protected]


登录查看更多
0

相关内容

天猫精灵X1是一款智能音箱,采用了圆柱形的设计,有黑白两种配色,直径83毫米。在X1顶部中央,配有一枚静音键。当用户触发此键时,X1会立刻停止声音播放,并停止识音功能,以有效保证用户隐私。
阿里巴巴达摩院发布「2020十大科技趋势」
专知会员服务
108+阅读 · 2020年1月2日
【阿里技术干货】知识结构化在阿里小蜜中的应用
专知会员服务
98+阅读 · 2019年12月14日
微软小冰:全双工语音对话详解
AI100
7+阅读 · 2019年2月10日
怎样用声纹识别,提升智能硬件产品的用户体验?
人人都是产品经理
6+阅读 · 2018年8月27日
【前沿】AI文案通过图灵测试!一秒生成2万条广告神器问世
小冰,请接电话!
微软丹棱街5号
5+阅读 · 2018年4月18日
苹果首次披露Siri声纹识别技术
AI前线
6+阅读 · 2018年4月17日
抖音的 2017 和它背后的黑科技
PingWest品玩
8+阅读 · 2018年1月4日
搜狗推出唇语识别技术 提升远场语音交互
智东西
3+阅读 · 2017年12月14日
Pluralistic Image Completion
Arxiv
8+阅读 · 2019年3月11日
Conditional BERT Contextual Augmentation
Arxiv
8+阅读 · 2018年12月17日
VIP会员
最新内容
人工智能在战场行动中的演进及伊朗案例
专知会员服务
2+阅读 · 4月18日
美AI公司Anthropic推出网络安全模型“Mythos”
专知会员服务
2+阅读 · 4月18日
【博士论文】面向城市环境的可解释计算机视觉
大语言模型的自改进机制:技术综述与未来展望
《第四代军事特种作战部队选拔与评估》
专知会员服务
1+阅读 · 4月18日
相关资讯
微软小冰:全双工语音对话详解
AI100
7+阅读 · 2019年2月10日
怎样用声纹识别,提升智能硬件产品的用户体验?
人人都是产品经理
6+阅读 · 2018年8月27日
【前沿】AI文案通过图灵测试!一秒生成2万条广告神器问世
小冰,请接电话!
微软丹棱街5号
5+阅读 · 2018年4月18日
苹果首次披露Siri声纹识别技术
AI前线
6+阅读 · 2018年4月17日
抖音的 2017 和它背后的黑科技
PingWest品玩
8+阅读 · 2018年1月4日
搜狗推出唇语识别技术 提升远场语音交互
智东西
3+阅读 · 2017年12月14日
Top
微信扫码咨询专知VIP会员