《Nature》重磅!10万人研究!65个基因区域提高乳腺癌发病率!

2017 年 10 月 24 日 转化医学网 Juka

点击上方“转化医学网”订阅我们!

干货 | 靠谱 | 实用  

Nature》文章:揭秘增加乳腺癌发病风险的65个基因区域

导  读


在乳腺癌的预防这一方面,我们得感谢一位好莱坞巨星:安吉丽娜朱莉。这位因为存在家族遗传而主动切除乳房的巨星,极大的推动了乳腺癌的科普工作。近年来,乳腺癌的防治和研究都有了巨大的进步。23日,发布在《Nature》上的一篇重磅文章,揭示了65个区域和女性乳腺癌发病率增高有关。


我们已知的易感基因中罕见的编码变体如BRCA1,以及许多常见的大多数非编码变异体,都会影响乳腺癌的风险。然而,很多基因在乳腺癌风险中的贡献却仍然未知。


而在此次《Nature》上面发表的文章,研究人员报告了共计122,977例乳腺癌全基因组关联研究结果,包括105974例欧洲血统对照组和14,068例对照组和13,104例东亚血统对照组。研究确定了65个同整体乳腺癌发病风险相关的新基因座。


这些基因座中的大部分可信危险单核苷酸多态性落在远端调控元件中,并通过计算机进行数据整合和预测靶基因在乳腺细胞中的作用,研究人员展示了候选靶基因和乳腺肿瘤体细胞驱动基因之间的强烈重叠效果。


与此同时,由于调节特征中的所有单核苷酸多态性,乳腺癌的遗传性相对于基因组平均值提高了2-5倍,对于特定的转录因子结合位点有更强的富集性。研究结果进一步确定了乳腺癌的遗传易感性,并会将数据用于改进遗传风险评分,以及在个体化筛查和预防中推广。


以下为研究结果相关数据:


SNP associations with breast cancer risk


Global mapping of biofeatures across novel loci associated with overall breast cancer risk


Pathway enrichment map for susceptibility

loci based on summary association statistics


Heat map showing patterns of cell-type-specific enrichments for breast tissue across three histone marks(H3K4me1, H3K4me3 and H3K9ac) for all breast cancer types,ER-positive breast cancer and ER-negative breast cancer as well as16 other traits


Heat map showing patterns of cell-type-specific enrichments for histone mark H3K27ac in all breast cancer types,ER-positive and ER-negative breast cancer as well as 16 other traits



Heat map showing patterns of cell-type-specific enrichments for histone mark H3K4me1 in all breast cancer types,ER-positive and ER-negative breast cancer as well as 16 other traits.


Heat map showing patterns of cell-type-specific enrichments for histone mark H3K4me3 in breast cancer overall,ER+ and ER- breast cancer as well as 16 other traits


Heat map showing patterns of cell-type-specific enrichments for histone marker H3K9ac in all breast cancer types,ER-positive and ER-negative breast cancer as well as 16 other traits


 Functional assessment of regulatory variants

at 1p36, 11p15 and 1p34 risk loci


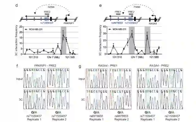
Functional assessment of regulatory variants

at the 7q22 risk locus. a–e


END


点击阅读原文,查看原文献网址


登录查看更多
0

相关内容

多态性是指在类定义中出现多个构造方法或出现多个同名的成员方法。多态性包括两种类型:静态多态性,动态多态性。
【华侨大学】基于混合深度学习算法的疾病预测模型
专知会员服务
97+阅读 · 2020年1月21日
[综述]深度学习下的场景文本检测与识别
专知会员服务
78+阅读 · 2019年10月10日
Nature 一周论文导读 | 2019 年 8 月 1 日
科研圈
8+阅读 · 2019年8月11日
Nature 一周论文导读 | 2019 年 6 月 27 日
科研圈
8+阅读 · 2019年7月7日
Nature 一周论文导读 | 2019 年 5 月 30 日
科研圈
15+阅读 · 2019年6月9日
Nature 一周论文导读 | 2019 年 4 月 4 日
科研圈
7+阅读 · 2019年4月14日
Nature 一周论文导读 | 2019 年 2 月 28 日
科研圈
13+阅读 · 2019年3月10日
VIP会员
最新内容
人工智能在战场行动中的演进及伊朗案例
专知会员服务
2+阅读 · 4月18日
美AI公司Anthropic推出网络安全模型“Mythos”
专知会员服务
2+阅读 · 4月18日
【博士论文】面向城市环境的可解释计算机视觉
大语言模型的自改进机制:技术综述与未来展望
《第四代军事特种作战部队选拔与评估》
专知会员服务
1+阅读 · 4月18日
相关VIP内容
Top
微信扫码咨询专知VIP会员