【招募】罗氏靶向药招募40名中国乳腺癌患者

2017 年 10 月 19 日 医谷 医学大健康未来

▲点击上方的蓝色“医谷”关注我们

“置顶公众号”第一时间获取最有价值行业趋势信息


医谷微信号:yigoonet


  研究药物


Taselisib片,是罗氏公司(Roche)的抗癌靶向药——选择性PIK3CA抑制剂。


  研究适应症


ER阳性/HER2阴性的局部晚期或转移性乳腺癌。


  研究标题


评价Taselisib联合氟维司群治疗芳香化酶抑制剂治疗期间或治疗后复发或进展的局部晚期或转移性乳腺研究(一项双盲随机、平行分组、III期临床研究)。


  研究目的


评价雌激素受体阳性和HER2阴性、局部晚期或转移性乳腺癌以及接受芳香化酶抑制剂治疗时或治疗后疾病复发或疾病进展的绝经后女性的疗效、安全性、药理学和患者自报结果(PRO)。


  研究范围


本研究为国际多中心研究,本次招募计划,面向全球患者,中国有多家临床机构(医院)参与,目标入组人数:总体600人,中国40人。临床参加机构(医院),参见文末列表。 


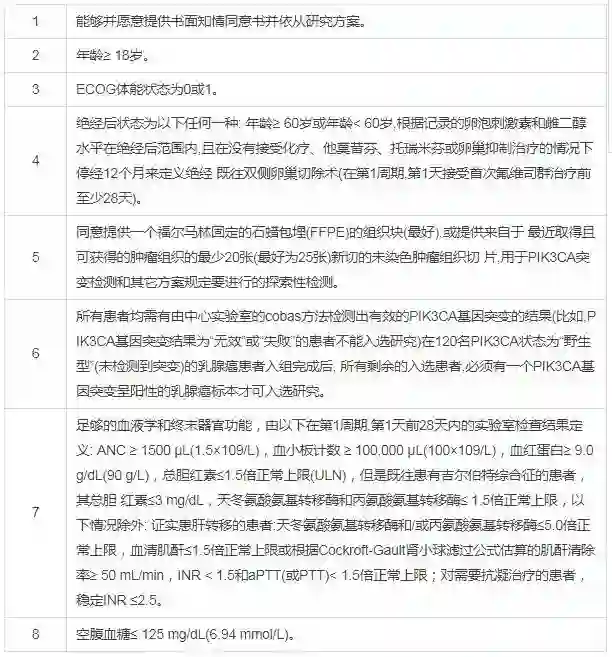
  主要入选标准:


  1. 诊断为局部晚期或转移性乳腺癌的≥ 18岁患者;

  2. ER检测阳性,HER2检测阴性;

  3. PIK3CA基因突变检测须明确(突变型或野生型);

  4. 已处于绝经状态,可获得适当肿瘤标本配合检测;

  5. 空腹血糖≤ 125 mg/dL(6.94 mmol/L);

  6. 体能状态ECOG评分0或1分,血液学、器官功能适当。

(详见下文列表,最终由医生评估)


本次临床招募和实施方案,已经在中国国家食品药品监督管理总局登记注册(注册号:CTR20160894)。按照方案规定,入选患者将在术后辅助顺铂为基础化疗之后,随机分配接受:


Taselisib片+Fulvestrant注射液(研究组),或


Taselisib匹配安慰剂片+Fulvestrant注射液(对照组)


考虑参与或有兴趣了解有关研究信息,请访问文末声明网址链接,获得更多详情。符合所有合格性条件(包括入选和排除标准)的患者,在参与临床研究过程中,将可获得免费的研究相关检查和治疗。咨询方式,参见文末的研究人员和医疗机构(医院)信息。


Taselisib作用靶点原理


  本次招募的入选标准包括:



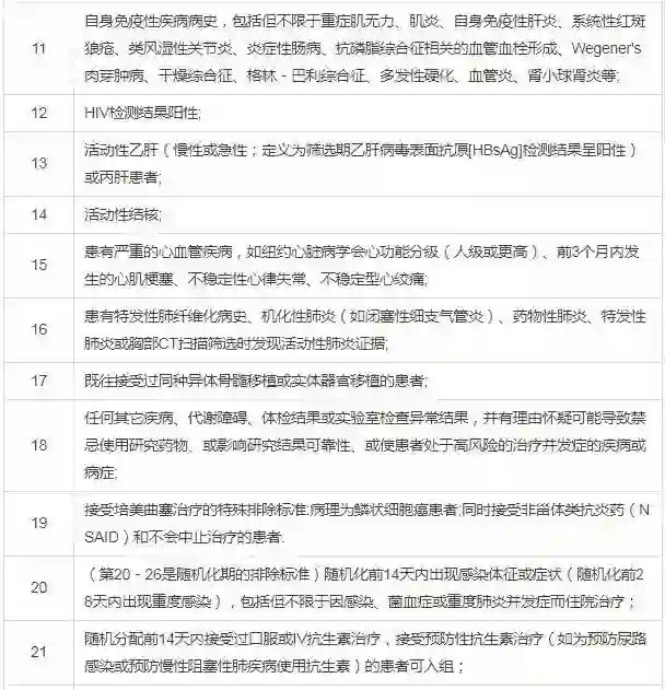
  排除标准包括:



  主要研究者信息:


负责人:胡夕春 教授


单位名称:复旦大学附属肿瘤医院肿瘤内科



  部分临床参加机构(医院)及主要研究者信息:




备注:若有感兴趣的患者,咨询方式,请参见文末的研究人员和医疗机构(医院)信息


文 | e药环球(微信号 ey_global)


国内首个精准医疗EMBA课程诚邀体验,更多详情请点击这里



医谷:拥有最全医学大健康产业信息来源渠道,紧跟政策风向,传播最新行业资讯;聚集国内外知名投资机构投资人,挖掘跟踪创新项目,实现项目资本快速对接;网罗大量会展信息及展后报道,聚焦热门产品技术,阐述专家大咖独到见解



张江科学城南部核心区,城市副中心——上海国际医学园区期待您的考察莅临,共谋发展,021-68119996。

登录查看更多
0

相关内容

专知会员服务
29+阅读 · 2020年3月6日
广东疾控中心《新型冠状病毒感染防护》,65页pdf
专知会员服务
19+阅读 · 2020年1月26日
Arxiv
25+阅读 · 2018年1月24日
VIP会员
最新内容
人工智能在战场行动中的演进及伊朗案例
专知会员服务
2+阅读 · 今天13:08
美AI公司Anthropic推出网络安全模型“Mythos”
专知会员服务
2+阅读 · 今天12:58
【博士论文】面向城市环境的可解释计算机视觉
专知会员服务
0+阅读 · 今天12:57
大语言模型的自改进机制:技术综述与未来展望
专知会员服务
0+阅读 · 今天12:50
《第四代军事特种作战部队选拔与评估》
专知会员服务
1+阅读 · 今天6:23
相关VIP内容
专知会员服务
29+阅读 · 2020年3月6日
广东疾控中心《新型冠状病毒感染防护》,65页pdf
专知会员服务
19+阅读 · 2020年1月26日
相关资讯
Top
微信扫码咨询专知VIP会员