动力电池行业深度报告(值得收藏) | 厚势

2017 年 11 月 23 日 厚势 锂电联盟会长


厚势按:人类的发展史上,历经干电池,镍氢电池,铅酸电池,锂离子电池等环节,自人类发明的第一支「巴格达电池」距离现如今已经有接近 2000 年的历史,然而电池的进步即某种程度上代表着人类文明的进步,现在人的生活已经与锂电池形影不离,不管是用作储能还是动力,锂电池毫无疑问将起着推动人类进步的环节作用,本文梳理了电池上下游企业以及市场需求等,让大家进一步了解动力电池行业。




1. 全球趋势不可逆转合纵连横龙头结盟


电动车全球化趋势已不可逆转,两大趋势需要高度重视,其一是继北汽与国轩携手深度合作之后,上汽与宁德时代成立合资公司,标志着动力电池行业将从春秋时代百家争鸣快速进入后战国时代,逐渐形成强强联合、寡头割据的新格局;其二是继江淮大众合资之后,北汽与戴姆勒合资启动奔驰电动车国产化计划,此举将推动海外(尤其是欧洲传统车企加紧电动汽车在华布局,合资与自主的较量将在电动车领域再次上演,国内核心零部件供应商迎来历史性发展机遇。


当前时点,市场对动力电池价格下降及销售放量存在较大的担忧,但仍应维持短期不悲观,长期依然乐观的态度,理由是:今年电池环节进入行业快速洗牌期,短期来看成本下降尚未被市场完全预期,通过采取全产业链分摊降本压力以及规模化生产等「增效」措施,中游环节盈利能力将好于市场预期;中期看,随着国产三元高比能电池渗透率不断提升,未来几年内电池有望复制「摩尔定律」,成本快速下降;长期来看,在未来高镍与 NCA 时代,技术领先、成本与规模优势突出的龙头将脱颖而出。

  

一切爆发都有片刻的宁静,一切进步都有冗长的回声。兴业证券试图通过对动力电池降本潜在途径进行全方位梳理,描绘未来电池降本增效的发展轨迹。


三重途径全面降成本:


改进工艺,降低材料成本扩大规模效应与提升良率,降低生产成本其他:梯次利用与模块化设计降低生命周期成本


双重途径提升比能量:


物理方法:采用大容量电芯&提升 PACK 成组效率化学方法:应用高镍正极材料与硅碳负极回顾过去十年,动力电池价格经历大幅的下降,日韩电池龙头价格已从 2010 年的 600-800 美元/KWh 降至目前 150-200 美元/kWh,国内龙头厂商在 2016 年底也降至 300 美元/kWh左右,目前已进入到 200-250 美元/kWh。




三元路线仍是最佳选择,目前锂电池基本体系已经较为成熟,几大主流方向三元路线、磷酸铁锂、锰酸锂与钛酸锂已经确定,各条路线可以改进的方向与存在的缺陷都较为明确。


三元路线的优势在于极限比能量密度高,单体可达 350wh/kg,其他无一例外达不到要求,因此三元将是未来几年主流乘用车商业化应用的首选,但其也有明显缺陷,如安全性的相对不足以及材料成本较贵(钴)。磷酸铁锂由于安全性优势,近几年被广泛应用于客车领域,劣势则是其改进空间不大,比能量较低。锰酸锂的优势在于成本,劣势是比能量已达极限,因此只能用于特定应用领域的专用车型。钛酸锂优势在于能够实现快充(5min 充满),但成本达到其他路线的数倍,因此只能应用于续航里程相对不敏感的客车等领域。


附前景展望逻辑图

    



2. 降成本势在必行 看龙头各显神通


短期与中期两方面因素驱动下,动力电池降成本刻不容缓:

  

短期:补贴退坡敦促全产业链降成本,动力电池环节首当其冲,率先实现成本下降的企业将在下一轮退坡中占得先机。

  

中期:实现「油电平价」需电池价格降至 1 元/WH 以下,目前国内 1.6 元/WH 左右价格仍有较大下降空间。

  

2020 年长期规划明确,龙头企业全力降本:

  

日本、美国与中国均提出到 2020 年实现电池性能的大幅提升与成本的大幅下降,中国目标为 1 元/WH;

  

产业界龙头目标更为激进,特斯拉、通用与大众纷纷宣布降成本计划,2020 年目标最低低至 93 美元/KWH。


2.1 短期因素:补贴退坡敦促电池降本


补贴退坡敦促全产业降成本,动力电池首当其冲。2016 年 12 月 30 日,新版补贴政策正式落地,乘用车、专用车补贴退坡 20%,客车退坡 30%-50%。此外国补与地方补贴配比普遍由此前 1:1 下调至 1:0.5,整体补贴退坡幅度较大。补贴下调使得动力电池环节首先受到冲击,一季度销售价格下滑明显,对毛利率造成一定冲击,电池企业短期内压缩成本的意愿十分强烈。此外,新一轮补贴退坡将在 2019 年到来,率先实现降成本的电池企业将在一年半后的再次退坡中占得先机。

  




2.2 长期因素:实现「油电平价」仍需大幅降本


根据测算,动力电池价格在 100 美元/KWh 附近时,电动汽车与燃油车的竞争焦点就将转变为其他制造成本方面,即实现油电平价,进而电动汽车才能脱离补贴与燃油车竞争。目前日韩电池龙头价格已从 10 年前的 1000 美元/KWh 以上降至 250-300 美元/kWh,距离这一目标越来越近,但进一步降本的难度变得更大。

  



2.3 政策目标:中国计划 2020 年电池成本降至 1元/Wh


结合各国颁布的动力电池技术路线来看,到 2020 年将实现电池性能的大幅提升与成本大幅下降。各国拟定的系统比能量目标值普遍集中在 200-250 kg/wh之间,中国颁布的《促进汽车动力电池产业发展行动方案》提出到 2020 年电池单体比能量超过 300Wh/kg,系统比能量达到 260Wh/kg,成本降至 1 元/Wh以下,大致相当于 150 美元/kwh。日本在 100 美元/kwh,美国要求是 90-125 美元/kwh,欧洲是 120 美元/kwh,与油电平价目标的 100 美元/WH 均十分接近,亦即各国政策要求到 2020 年左右电动汽车要实现和燃油车相近的性价比水平。

  

 




2.4 产业目标:国际巨头全力降本


从产业界角度来看,各家巨头不遗余力专注降本。特斯拉提出其超级工厂投产将使得电池成本降低 35%,从一开始的「成本低于 190 美元/千瓦时」直降至「不足 125 美元/千瓦时」。大众计划将其电池采购成本由 2016 年的 180 美元/KWH 压缩 48% 至 2020 年的 93 美元/KWH,其中制造与模组成本压缩一半,材料成本压缩 40%。

  



3. 降成本路径之一:产能释放突破瓶颈,材料成本有望下降


近几年动力电池激增需求推动上游原材料价格暴涨,而长期来看,绝大部分原材料并不稀缺,当原材料价格恢复理性后,下游能够削减一定的成本。而即便原材料价格依旧保持坚挺,部分高价材料占电池成本比重也在逐渐变小,预计不会对整体降成本造成太大影响。同时,动力电池行业的生产模式与商业模式依然可以继续优化,商业成本仍有一定的下降空间。


未来动力电池产业商业成本将从三方面着手下降:

  

  • 原材料成本端:价格相对动力电池需求弹性较大的碳酸锂、氢氧化锂等锂盐供需达到再平衡后价格将步入长期下降通道;钴盐尽管未来存在供给缺口,但预计涨价带来的影响有限。

  • 工艺改进与规模经济:动力电池产量进一步提升,规模效应与良率提升,同时整车端爆款车型出现带来单车电池研发、设计(如 BMS)等成本下降。

  • 其他路径:梯次利用、模块化设计与纵向一体化。



3.1 锂盐供给端逐渐释放,价格将步入长期下降通道


目前正极材料成本占到电芯 25%-30%,而正极材料主要由碳酸锂和各种对应的前驱体材料构成,高镍 NCM(NCM811)与 NCA 正极则多由氢氧化锂替代碳酸锂。前驱体中,钴价对于 NCM 材料的价格影响较大。

  

锂盐占电池价格比例在 4.5%-8.5% 之间,钴盐在 3% 以内。锂盐方面,选取各条电池主流技术路线的主流车型,对于氢氧化锂/碳酸锂成本占电池价格比例进行测算,结果在 4.5%-8.5% 之间,NCM 与 NCA 路线锂盐占比较高,NCA 路线达到 8.44%,而磷酸铁锂与锰酸锂占比较低。钴盐方面,NCM111 路线所含钴元素比例最大,按目前 40 万元/吨钴价测算,占电池售价比例为 2.84%,其余路线钴含量皆达不到这一水平,因此判断钴盐占电池价格比例在 3% 以内,目前量产的主流 NCM523 与 NCM622 占比在 1.5% 左右。

  




3.1.1 锂盐:碳酸锂等待产能释放,氢氧化锂持续吃紧

  

预计碳酸锂未来几年内将保持供需平衡,长期来看价格处于高位回落通道中。氢氧化锂直到 2020 年仍将维持紧缺状态,2020 年以后可能存在供应过剩风险,产能释放速度取决于原料供应,特别是锂辉石的供应量。氢氧化锂产能紧缺将成为制约高能量密度电池成本下降的主要因素。氢氧化锂可通过碳酸锂转产得到,代价在 2 万元/吨的水平,因此与碳酸锂价差将保持相应的平衡态势。

  

锂盐价格对于电池成本影响有限。假设未来碳酸锂/氢氧化锂价格下跌 20%,电池价格将下降 0.9%-1.7%,下降幅度较为有限。而即便需求端超预期增长,导致锂盐价格保持坚挺,由于其占电池成本比重较小,预计不会给降成本造成太大障碍。

  



3.1.2 钴盐:供给面临缺口,涨价或将持续但影响有限

  

供需缺口将使钴价维持高位。钴盐供应缺口 2017 年持续扩大:2017 年缺口将达到 4300 吨的量,预计将持续至 2019 年。目前 3C 电子产品依然是钴下游最重要的领域,3C 电子出货量若下降则对钴价造成较大压力。整体来看,供需缺口将使钴价在未来几年维持在高位水平。

  

预计钴价上涨对三元电池影响有限。虽然目前高镍三元材料市场份额逐步提高,但绝大部分厂商已进入从 532 向 622 转移的阶段,未来过渡到 811 后,单位用钴量将明显减少。根据前述测算,高镍 NCM811 路线中钴盐占售价比不到 1%,因此未来高镍三元时代到来后,钴价上涨将不会对降成本起到太大影响。

  


3.2 规模效应带来成本进一步下降


兴业证券认为相较有限的压缩原材料成本,通过扩大产能实现规模效应降成本更为切实可行,这也是国内企业近期集中堆砌释放产能的关键因素之一。规模效应不仅包括电芯环节产能利用率与良率提升带来的电芯成本下降,也包括整车端单车出货提升带来的研发投入、设计成本以及 PACK 和 BMS 等环节下降。

  

3.2.1 电芯规模化生产与良率提升

  

经对比分析,电池售价与良率几乎呈线性关系,随着良率提升,电池价格直线下降。目前我国自动化程度较好的高端产能良率在 90%,劳动密集型的低端产能良率在 80%,随着行业逐渐淘汰低端过剩产能与高端产能良率进一步提升,未来成本会有小幅下降空间,大约对应良率每提升 1%,成本同幅度下降 1% 左右,提升至 95% 对应 5% 成本降幅空间。

  

电池售价与产能利用率(下称 Ut)的关系分为几个阶段,产能利用率小于 20% 时,电池价格随着 Ut 提升快速下降,而之后相对平缓,Ut 在 50% 时对应价格在 350 美元/KWH,90% 对应 330 美元/KWH。考虑到 15/16 年 Ut 已经达到相对的高点,这一块未来的空间比较有限。兴业证券认为不必过度担忧产能过剩导致 Ut 下降,原因在于未来几年的产业高景气度使得 Ut 保持在 50% 以上问题不大,而 50%-100% 区间内售价相对于 Ut 的敏感性已经不强。

  



3.2.2 爆款车型实现 PACK 与 BMS 定制成本摊薄

  

电池组中的 PACK 与 BMS 环节需根据不同车型需要进行针对性研发,具备较强的定制化属性,难以像电芯环节一样通过规模化量产来实现成本下降。要降低 PACK 与 BMS 环节的成本,切实可行的路径是打造爆款车型,从而摊薄附加在每辆车的研发与定制成本。

  

Model3 成为爆款是特斯拉降低单车成本实现盈利的先决条件。以特斯拉 Model3 为例,由于 Model3 电池组选用高比能量的 NCA 正极材料,并采用 20700 单体电芯,整体散热性能较差,其安全性能需要在 PACK 与 BMS 环节加以保障。


为此,特斯拉采用尖端 BMS 技术,自主研发单体电荷平衡系统,并通过严格的锂电池检测实验检测每一颗单体电芯的一致性,在 PACK 环节采用复杂的多级串并联工艺并使用更为昂贵的液体冷凝系统达到实时的温度监控,而这部分昂贵的前期研发与设计成本已经反映在特斯拉财报的亏损中。Model3 能够以 3.5 万美元的平民价格发售,其核心原因在于 40 万级别的订单量大大摊薄电池组的定制化成本,从而实现电池成本的迅速下降。

  



3.3 其他路径:梯次利用、模块化设计与纵向一体化


现有的动力电池行业的商业模式依然有很多值得优化之处,比如在即将到来的退役电池潮中,退役电池合理的梯次利用将大大增强电池的经济效益,又比如各大车企力推的模块化设计将是电池实现规模效应的前提,再如企业通过打通上下游形成类似于比亚迪的商业闭环,这些举措均能实现电池成本的进一步下降。

  

3.3.1 梯次利用:机遇与挑战并存

  

动力电池退役潮将在今明两年爆发。2014 年为我国动力电池放量元年,出货量达 3.9GWh,早期的这批电池一般在 3~5 年左右即将达到设计的寿命终止条件,部分一致性不好或使用工况较恶劣的,甚至达不到 3 年的使用寿命。以此推算,我国将在今年迎来动力电池退役的放量潮,此后逐年快速递增,预计到 2019 年,最晚不会超过 2020 年,会有超过 10GWh 的退役动力电池规模。

  



一般而言,动力电池容量低于初始容量的 80% 时,动力电池不再适合在电动汽车上使用。而 80% 以下还有很大利用空间,国家也支持和鼓励梯次利用。但是目前在理论研究和示范工程方面较多,在商业化推广方面还处在初期的探索阶段。商业化的方式有两种:一是梯次利用,如应用于储能与低速电动工具;二是资源化,提取废电池中的镍、钴等金属,但是利用率不高、浪费较大。

 

储能与低速电动工具市场是梯次利用的两个主要面向市场:

  

1)储能市场:据测算,储能电池市场化应用的目标成本为 180 美元/kwh,约合 1.2 元/wh,使用新型动力锂电池无法达到成本要求,投资回报率偏低,这也是制约储能产品大规模应用的最大障碍。梯次利用的动力电池能够较好地权衡成本与性能因素,如电动大巴退役的动力电池由于能量密度较低,比较适合作为储能基站使用。

  

2)低速电动工具市场:低速车与电动自行车主要采用铅酸电池,相比锂电池,铅酸电池更为便宜(0.6 元/WH,但问题在于污染大。如果采用梯次利用的动力电池,可以在价格、行驶里程(能量密度、和寿命之间达到一个较好的平衡,从而更快速的推动锂电池在低速车与电动自行车市场的应用。

  




3.3.2 模块化设计:电池发挥规模效应的前提

  

模块化就是在相同的基本架构上进行定制化组合,使得设计、生产车辆就像搭积木一样简单、快捷。这一概念的运用将极大地节省研发成本、验证周期及生产成本。模块化设计在传统车领域已经非常成熟,随着新能源汽车产销的逐渐扩大,这一模式也将被植入。以大众为例,其宣布旗下所有新能源车型将采用统一的电池单元,这一计划将节省 66% 的成本。

  

未来电池企业的供应将以模组为最小单元。目前动力电池行业存在的一大问题是尚未模块化,包括尺寸在内的诸多标准尚未统一,圆柱、方形与软包路线未有真正意义的主流出现并且各体系内标准也参差不齐。未来随着行业集中度提升,电池将通过主流企业制定标准,进行标准化生产。过对电池单体的串联、并联或串并联混合的方式,确保电池模块统一尺寸,并综合考虑电池本体的机械特性、热特性以及安全特性。在安装设计不变的情况下,根据不同的续航里程和动力要求,提供不同电池容量,以满足不同的需求。这种模块化应用,在单体、模组端都可实现大规模自动化生产,大幅降低生产成本。

  



3.3.3 纵向一体化:降低交易成本

  

纵向一体化也能够实现交易成本的下降。如比亚迪所采取的从上游矿石、电池材料、到 PACK、BMS、电芯到下游整车的一体化路线,实现了成本的有效下降。特斯拉选择自建电池超级工厂也有类似考虑。对于动力电池企业来说,切入电池材料等上游环节,特别是成本下降有较大空间的隔膜、电解液等环节是成本控制的较好路径,如国轩与星源材质合作的隔膜产线。

  



4. 降成本路径之二:工艺改进见成效,比能量缓步提高


笔者认为动力电池能够持续降成本的关键因素在于其类似于半导体,存在电池「摩尔定律」,以比能量的持续提高来实现单位 Wh 成本的不断下降。目前来看动力电池系统能量密度提升空间主要来自高镍三元 NCM 与 NCA 的普及应用。未来动力电池比能量将主要从电池的物理性能与化学性能两方面着手提高,物理性能方面主要从材料轻量化、相互之间的搭配衔接突破,化学性能则主要通过新型材料的试用以实现电池电化学性能的最佳状态。

  

物理方法:工艺改进仍有空间。

  

电芯环节:圆柱路线目前成本最低,主要通过 18650 向 20700 与 21700 等大容量单体切换实现进一步降本;软包路线成本最高,主要通过规模化生产降成本以及改进工艺提升能量密度;方型路线主要通过大容量与铝壳轻量化实现降成本,潜在降本空间在三类封装路线中最大。


PACK 环节:目前的重点突破环节,主要通过提升成组效率提升系统比能量,产业目标为由目前 65% 水平提升至 85%,对应 30% 比能量提升空间。

  

化学方法:提升正极材料性能最为关键。

  

正极材料:高镍 NCM 材料与 NCA 材料,高比能量的正极材料能够大大减少负极、隔膜与电解液等材料的用量。

  

负极材料:硅碳负极替代切换。

  

隔膜:薄型化隔膜。

  

电解液:新型电解液 LiFSI。


4.1 物理方法:工艺改进仍有空间


4.1.1 电芯环节:轻量化+大容量

  

电芯封装方式按软包、方形与圆柱分,成本也有所区别。其中,圆柱最低,软包最高。主流大厂中 CATL 与比亚迪走方形路线,力神、比克走圆柱路线,国轩高科同时走方形与圆柱路线,同时 CATL 也在积极拓展软包路线。

  


圆柱路线:大容量电芯

  

圆形锂电池是指圆柱型锂电池,最早的圆柱形锂电池是由日本 SONY 公司于 1992 年发明的 18650 锂电池,因为 18650 圆柱型锂电池的历史相当悠久,所以市场的普及率非常高,圆柱型锂电池采用相当成熟的卷绕工艺,自动化程度高,产品传品质稳定,成本相对较低。

  

圆柱的优点包括:1)结构成熟,产业化程度高,且只有卷绕这一条技术路线,不用纠结其他方法;2)设备自动化程度高,一致性高;3)结构稳定,可以支持高能量密度材料使用;4)应用范围广,产品消耗渠道丰富,整体成本有优势。

  

同时,其缺点也包括:1)高温升、充电倍率是普遍诟病;2)循环次数上限在 1000 多次,使用寿命较短,应用场景局限在中低端。

  

降成本方向:做大单体电芯。特斯拉已经 Model3 中用 20700 替代 18650 电芯,20700 电池增加的尺寸大概为 10%,而体积和能量储存确是 18650 的 1.33 倍。根据特斯拉的估计,在达到与 18650 同样的良率和产能后,20700 能带来能量密度增加 3-4%,同时实现成本下降 5-10%。

  

 


软包路线:规模化生产

  

软包电池,又称聚合物锂电池,是使用高分子胶态或固态电解质的类方型电池,它们的制作工艺相似度很高,多用于手机、平板等高端 3C 产品上,因为高分子电解质全凭人工合成,所以成本较高,目前应用到动力电池上,还没有成本优势。软包锂电池所用的关键材料—正极材料、负极材料及隔膜—与传统的钢壳、铝壳锂电池之间的区别不大,最大的不同之处在于软包装材料(铝塑复合膜)。

  

软包电池的优势主要在于安全性能好。软包电池的优点:1)安全性:在结构上采用铝塑膜包装,发生安全问题时,软包电池一般会鼓气裂开,而不像钢壳或铝壳电芯那样发生爆炸;2)重量轻,软包电池重量较同等容量的钢壳锂电池轻 40%,较铝壳锂电池轻 20%;3)内阻小,软包电池的内阻较锂电池小,可以极大的降低电池的自耗电;4)循环性能好,软包电池的循环寿命更长,100 次循环衰减比铝壳少 4%~7%;5)设计灵活,外形可变任意形状,可以更薄,可根据客户的需求定制,开发新的电芯型号。

  

软包电池的不足之处是一致性较差,成本较高,容易发生漏液。未来成本下降主要通过规模化生产解决,漏液则可以通过提升铝塑膜质量来解决。

  


方形路线:大尺寸与铝壳轻量化

  

方形锂电池通常是指铝壳或钢壳方形电池,由于结构较为简单、能量密度较高,在国内普及率很高。方形硬壳电池壳体多为铝合金、不锈钢等材料,内部采用卷绕式或叠片式工艺,对电芯的保护作用优于于铝塑膜电池(即软包),电芯安全性相对圆柱型电池也有了较大改善。

  

铝壳轻量化与统一规格是未来发展重点。锂电池铝壳在钢壳基础上发展而来,与钢壳相比,轻重量和安全性以及由此而来的性能优点,使铝壳成为锂电池外壳的主流。锂电池铝壳目前还在向高硬度和轻重量的技术方向发展,间接提升比能量。此外,由于方形锂电池可以根据产品的尺寸进行定制化生产,所以市场上有成千上万种型号,而正因为型号太多,工艺很难统一,未来成本下降还需要方形路线实现型号上的统一。

  

方形路线在通过增大尺寸降成本的空间大于圆柱路线。美国卡内基梅隆大学的一项研究分析了圆柱形电池和方形电池的成本情况,发现在目前的技术水平下,圆柱形进一步降低成本的空间很小,通过提升圆柱形电池的尺寸和增加电极厚度的方式来降低成本已经收效甚微,而方形电池则有很大的潜力去降低锂离子电池的成本,因此未来电芯封装环节成本快速下降的机会很可能会出现在方形领域。

  


4.1.2 PACK 环节:提升成组效率

  

电池 PACK 系统利用机械结构将众多单个电芯通过串并联的连接起来,并考虑系统机械强度、热管理、BMS 匹配等问题。PACK 是衔接整车、电池、BMS 的纽带,而 BMS 则是动力电池组的核心技术,是电池 PACK 厂的核心竞争力,也是整车企业最为关注的环节。

  

PACK 环节的成组效率是提升系统比能量的关键。同样 150Wh/kg 级别的电芯,65% 与 85% 成组效率下系统比能量分别为 97.5Wh/kg 与 127.5Wh/kg,前者是目前国内的平均水平,而后者是工信部拟定到 2020 年的目标。成组效率从 65% 提至 85% 对应 30% 以上的系统比能量提升与较大幅度的成本下降,在各条路径中显得尤为关键。PACK 环节成组效率提升主要有以下方法:

  

1)提升集成效率。通过去除赘余组件以及关联组件的集成来最大限度地减少组件数量来提高集成效率。2)减重,采用轻量化的材料和设计。3)电池包与底盘一体化。PACK 体系经历了第一代的 T 字或者工字型,再到第二代的土字型和田字形,目前已经来到第三代的一体化平台,国际一线的特斯拉与大众已经在这么做。一体化平台的好处是把部分电池包的承重转移到底盘上,从而实现轻量化。

  

大众的 MEB 平台是其电池组未来实现成本大幅下降的关键。以大众为例,大众的针对电动车专属研发的 MEB(MEBElectrictoolkit)平台是以大众目前的 MQB 平台为基础,适用于电动车的全新的模块化平台。MEB 平台的构架是由底部的电池组而展开,打造更长的轴距和更短的前后悬,营造出更大的内部空间,从 A 到 C 级全系列乘用车或轻型商用车都可基于该平台打造。电池组 PACK 与 BMS 设计也根据平台打造,根据不同车型仅需要做一定的修缮与升级,设计与研发成本被最大化的摊薄。

  

未来国内车企自主搭建 PACK 产线或由电池企业深度集成是趋势

  

目前国内的 PACK 产业是整车厂、电池厂、独立第三方三足鼎立,且 PACK 企业之间水平差距很大,不少 PACK 企业的技术水平都还仅仅停留在简单的电芯串并联上,无法实现结合整车设计来进行 PACK 设计和组装,真正能达到下游整车厂商需求的优质 PACK 厂商屈指可数。

  


未来 PACK 将以整车企业主导。我国电动汽车市场未来一定是以乘用车为主要驱动,而乘用车电池 PACK 远比商用车复杂,需要大量研发投入。电池企业技术储备主要集中于电池本身的研发,在 PACK 体系的关键环节如 BMS、热管理等不具备较强实力。因此,未来的格局将是整车企业主导,第三方 PACK 企业凭借专业能力也能得到一定空间,但仍然需要依附于整车企业或产业联盟。

  


4.2 化学方法:提升正极材料性能最为关键


相比物理改进,动力电池的关键性突破仍然大概率要从提升电池电热化学性能着手,通过新型的电池材料以及相互间的搭配、工艺的改进实现能量密度的进一步提升。而本土企业在未来几年内研发与产业化的路径也非常清晰,就是三元高镍 NCM 电池与 NCA 电池。


  



本土三元龙头企业正在加速实现高比能三元电池量产。以本土高比能电池的代表企业比克电池为例,其 16 年三元出货量 0.9GWh,在本土企业中位列第 2,仅次于 CATL,其商业规划具备一定代表性。根据其规划,比克的 NCM 与 NCA 电池量产计划齐头并进,目前能量密度达 248WH/KG 的 NCA 电池已实现量产,而下一代 285WH/KG 的 NCA 电池将于年内量产。就能量密度来看,已经达到特斯拉与松下水准。

  




4.2.1 正极材料:高镍 NCM 材料与 NCA 材料

  

正极材料是电池能量的短板,提高正极材料比容量是提高电池能量密度的最佳方式,未来高比容量的 NCA 和高镍 NCM 是大势所趋。正极材料的比容量一般为 100-200mAh/g,而石墨负极材料的比容量高达 400mAh/g,所以电池中负极和电解液等一般采用冗余配置,电池的最终能量密度由正极材料决定。采用高容量的正极材料,能够带来负极、隔膜、电解液用量的大幅减少,电池最终能量密度的提升幅度远大于正极材料比容量提高的幅度。所以采用高容量的正极材料对于减轻电池重量,提高电动车的续航性能具有重要意义。

  




本土正极材料龙头企业正在加速实现高镍三元正极材料量产。目前国内 NCM111 和 NCM523 型三元正极材料产品相对成熟,而 622NCM 于 2016 年开始逐步在部分动力电池企业中推广,未来将逐步拓展至 811NCM 以及 NCA 材料。以材料龙头杉杉股份为例,公司现有三元材料以 NCM532、NCM523 和 NCM622 为主,目前正在积极推进高镍三元产线,在建产能包括宁乡二期 1 万吨 NCM622 产能,预计 2017 年年底投产,以及宁夏 5000 吨 NCM811 产能,预计 2018 年投产。

  



4.2.2 负极材料:硅碳负极

  

硅负极的理论能量密度超其 10 倍,高达 4200mAh/g,通过在石墨材料加入硅来提升电池能量密度已是业界公认的方向之一,但其也有技术难点,主要在于在充放电过程中会引起硅体积膨胀 100%~300%。据报道特斯拉将在 Model3 中采用了电池新材料,「特斯拉采用的松下 18650 电池此次在传统石墨负极材料中加入了 10% 的硅,其能量密度至少在 550mAh/g 以上」。

  

本土进展方面,国内前几大负极材料生产厂商陆续对硅碳负极材料进行布局,深圳贝特瑞和江西紫宸已率先推出多款硅碳负极材料产品,上海杉杉正处于硅碳负极材料产业化进程中,星城石墨已将硅碳新型负极材料作为未来产品研发方向。贝特瑞研发的 S1000 型号硅碳负极材料的比容量更是高达 1050mAh/g,尽管离硅的理论比容量 4200mAh/g 仍有较大差距,但已经是人造石墨负极材料比容量的 3 倍,性能大幅度地提高。

  



4.2.3 隔膜:薄型化隔膜

  

隔膜工艺主要分干法与湿法两类。隔膜的性能决定了电池的界面结构、内阻等,直接影响电池的容量、循环以及安全性能等特性,性能优异的隔膜对提高电池的综合性能具有重要的作用。隔膜技术路线主要分为干法与湿法两种,干法成本较低但不适合大功率电池,湿法更薄能够满足大功率的要求,但是成本较贵。最早的主流是干法,2015 年三元产量上升后湿法使用较多,预计 2020 年干湿法占比 50%,分别应用于中低端与高端领域。

  

国产隔膜距离海外一线龙头仍有差距。日本的旭化成是隔膜行业的龙头,市占率在 50% 以上。过去 1-2 年,中国还有不少企业进入市场,但无法对龙头地位构成撼动。旭化成干法现在可量产出货的是 12 微米,湿法还是 6-7 微米。由于原料、技术、工艺与制备设备的差距,目前国产隔膜一致性较差,且厚度无法达到要求,干法 20-40 微米仍为主流。

  

未来发展:薄型化隔膜。随着动力电池比能量快速提升,16 微米、12 微米甚至 8 微米的隔膜开始应用,而湿法工艺制成的隔膜能够达到要求。而干法隔膜随着工艺的逐步改进近几年也能够应用于低比能量的三元电池中。

  



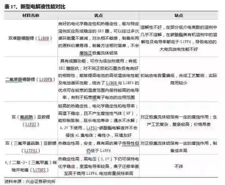
4.2.4 电解液:新型电解液 LiFSI

  

电解质中添加 LiFSI 后,可提高离子导电率及电池充放电特性。比如,反复充放电 300 次后,1.2MLiPF6 的情况下放电容量保持率会降至约 60%,而在 1.0MLiPF6 中添加 0.2MLiFSI 后,保持率可超过 80%。目前 LiFSI 已经被行业中大部分企业进行过性能测试,特别是行业排名靠前的企业,如松下、LG、三星、索尼,以及日本的主流电解液生产商,如宇部化学、中央硝子等,同时其年使用量也处于趋势性上上升阶段。

  



5. 他山之石可以攻玉放眼海外上下求索


兴业证券认为,动力电池从电池材料、电芯的生产、电池模组化再到电池 PACK,整条产业化路径并不是相互割裂的,而是有机的整体。未来要实现成本下降,不论是通过生产模式与商业模式上的改进还是通过物理与化学手段提升电池能量密度,都并非由某几个环节单向突破能够达成,而是基于全局角度设计达到最终优化。


例如,高比能量正极材料的使用需要相应负极、电解液与隔膜的升级配合,同时需要PACK 成组系统中的 BMS 的升级,同时配合性能更好的温控系统。比能量的提升是以成本上升为代价的,对应到单位 Wh 的成本是否下降则需要不断地调试与优化,这方面海外已经走在前列。因此本章聚焦海外实现成熟商业化的车型与对应的电池技改降本之路,以窥未来国产高比能时代的降成本前景。

  

全球动力电池产业集中在东亚

  

目前,动力电池产能 90% 以上集中在日本、韩国与中国等东亚国家,松下、LG、三星、比亚迪、CATL 等企业供应了全球绝大部分的锂电池。日本早在上世纪 90 年代就大力投入锂电池研究,韩国与 21 世纪初跟进,而中国虽然进入时间较为滞后,但巨额补贴资金的投入也带来了巨大的收效。

  



日韩企业在技术上具备优势

  

国际一线车企主要车型的电芯供应几乎由日韩电池企业包办。2016 年销量排行前 20 车型中,对应的电池供应商有日本的松下和 AESC,韩国的 LG 化学、三星 SDI 和 SKI,北美电动汽车电池的供应商基本被日本和韩国垄断。本土暂时由于政策因素使得日韩巨头未能大规模进入,但是仍然不能掩饰本土企业在技术储备上相较日韩巨头的劣势。


  



本土企业在成本方面具备优势,未来中国将成世界电池工厂

  

然而,单就成本而言,中国在主要的产地已经展现出优势,在包括四大材料在内的主要电池材料供应环节均涌现一批规模化的企业,具备价格优势同时具备一定技术能力。


根据 CEMAC 的测算,由于在劳动力成本与材料成本上的优势,截止 2015 年底,中国动力电池不论在成本还是在售价上均已处于全球最低水平。考虑到今年以来本土电池掀起的新一轮降价潮(20% 降幅),成本已经成为中国动力电池的核心优势所在。未来动力电池产能持续向中国转移是大趋势,而中国也将成为世界的动力电池工厂,培育出一批具备国际竞争力的动力电池龙头企业。

  



本土模仿吸收海外成熟技术是必由之路

  

兴业证券认为国内动力电池企业在成本上较日韩巨头有优势,但在技术储备上处于劣势。国内企业未来的降成本提技术之路必然是在对于国外的模仿基础上实现超越,模仿的对象不应局限在电芯级别,而是目前已在全球畅销车型中实现商业化的主流电池包及其采取的技术路线。


兴业证券对三款最为主流的车型电池组进行剖析,而这三款电池也正好对应三家日韩巨头电池企业,松下、LG 与三星;以及三种主要的封装形式,圆柱、软包与方形路线。

  

  • 特斯拉 Model3 电池组:松下 21700 圆柱 NCA 电芯+ BMS +液冷

  • 通用 Bolt 电池组:LG 软包三元电芯

  • 宝马 i3 电池组:三星 SDI 方形三元电芯



5.1 开启圆柱三元大众化路线的先锋:特斯拉系列车型


  

电芯端:松下独供电芯,特斯拉负责 PACK

  

松下只为特斯拉提供电芯。2019 年以前投资 2000 亿日元到电池单体的生产线上(超级工厂),由特斯拉负责土地、建筑、Pack。电芯价格下降,跟特斯拉议定,未来三年公司预计整个 Pack 价格要下降 30%。公司的 NCA 里面增加添加剂,改进了安全性,所以特斯拉才会使用。

  

松下认为主要降低成本的路径是:1)优化 Cell 和 Pack 的生产工艺,以及通过产能扩张获取经济效益;2)通过与客户工厂接近来降低包装,物流,报关,库存等运营成本;3)提升良率,降低运营费用。

  

从行业的角度来讲,现在没有统一标准,因为 18650 的只有松下在做。为特斯拉供应圆柱形电池,特斯拉也在分享技术,公司希望圆柱形电池能得到更多推广,不过还是要看装在整车上什么位置。

  

成组电池端:设计闭环+规模化降成本

  

特斯拉的电池成本主要分为三个阶段,目前电池成本占比接近 60%,未来投资 50 亿美金的超级电池工厂投产,成本有望下降 30% 以上。

  

阶段1:2013 年以前:18650 电芯价格较低仅为 $2,但是 BMS 和 PACK 成本较高,电池成本占比为 57%。此前松下一直为特斯拉的电池独家供应商,提供的电池为 18650 的 NCA 电池,单个电芯为 3.1Ah,能量为 11.47Wh,单价为 $2 左右,预计该价格为松下抢占市场而有意放低的价格。以 85kwh 的 ModelS 为例,采用 7263 颗电芯,电池成本为 $15246,特斯拉公告的 BMS 和 PACK 成本为 $20000,总电池成本为 $35246,2013 年特斯拉年报显示其毛利为 22.5%,车子售价为 $79900,其成本为 $79900×(1-22.5%)=$61923,电池成本占比为 $35246/$61923=57%。

  

阶段2:2013 年至特斯拉的超级电池工厂 Gigafactor 投产前:受商业因素的而影响,电芯单体价格大幅上升为 $3.5,得益于 BMS 和 PACK 成本下降,电池成本占比为 59%。2013 年 10 月 30 号特斯拉与松下签订了高达 70 亿美元合同,此时 18650NCA 电芯的价格上涨到了 $3.5,涨幅高达 75%,同样 85kwh 的 7263 颗电芯成本为 7263×3.5=$26680,但是特斯拉单独出售的电池包价格和年报显示的毛利却没有太大的变化,估测 BMS+PACK 成本已经大幅降低为 $10000,因为 BMS 和 PACK 主要成本为设计费,本身的电子元器件和制造成本很低,整个电池包的成本为 $26680+$10000=$36680,成本占比为 $36680/$61923=59%。

  

阶段3:为超级电池工厂建成之后(2017-):电池成本下降 30% 以上。预计 21700 单体价格为 $3.3,折合 0.14美元/w。由于 Model3 电芯数量较少且容量较少,预计 Model3BMS+PACK 成本为 $2880 左右,综合电池包成本为 $6960,电池包成本占比 29%。

  

特斯拉实现圆柱路线大幅降本的秘诀在于设计闭环。兴业证券在前述分析中提到圆柱路线的电池包降成本空间已经非常有限,Tesla 能够实现圆柱路线大幅度成本下降是一个例外。Tesla 的电池、系统、整车一体化,全产业链覆盖,可以做到设计的闭环,这与其它企业有根本性的区别,Tesla 可以全面评估更改的利弊,而这是国内 18650 电池厂目前所不具备的。

  

  



5.2 率先实现软包三元电芯成本迅速下降:通用 Bolt


电芯端:LG 独供软包电芯

  

通用汽车在 2015 年曾经披露过 Bolt 电动车采用 LGChem 的电池,电芯 cell 的价格为 145 美元/kWh 左右。在年度全球商业会议上,通用汽车进一步对外展示了 Bolt 的电池电芯 cell 的成本预测。其中 2016 年的成本为 145 美元/kWh,这个数值持续到2019 年,2020 年会下降到 120 美元/kWh。到 2022 年,该数值继续下降到 100 美元/kWh。合理推算得到通用 bolt 电池组成本在 200 美元/kWh,到 2020 年降至 170美元/kWh。

  

成组电池端:爆款单车实现规模化降成本

  

BoltEV 与一代和二代 Volt 非常相似,采用了 LG「袋状电池」,也就是像食品真空袋那样的尺寸和形状,并且在两代 Volt 车型上分别只使用了 288 和 196 个,显然效率高了很多。

  

这种袋状电池相对于 18650 有几个优点,首先是冷却效果更好,温控更加均匀,每个点的温度也很容易达到一致性,随后我在实验室里看到了它的散热系统,就像主板的印刷电路那样,遍布袋状电池的每个部位,通用的工程师使用了水冷散热的方式,由于扁平的袋状电池有着更大的面积,因此印刷电路一般的水冷管路密布,确实更容易温控;其次它的寿命更长,也更加可靠,在极端环节下也相对稳定。

  



5.3 方形三元主流:宝马 i3


电芯端:三星 SDI 独供方形电芯

  

宝马 i3 一直使用的电芯是方形铝壳,三元 NCM 材料,由三星 SDI 提供,额定电压在 3.7V,电压限值区间为 2.8-4.1VDC,电芯的比能在 120Wh/kg以上,电芯的内阻在 0.5mΩ 左右。i3 电池包共有 8 个模组组成,每个模组有 12 个电芯,共计 96 个电芯,串联。

  

在动力电池方面公司现在 celllevel 成本 210-220usd/kwh 左右,目标是 2020 年降到 120-130usd,有 40% 左右的成本下降。主要来自于规模效应,良率提升,产能增加带来的采购价格下降

  

供应链方面现在消费电池的正极材料大部分来自中国,动力电池只有不到 10% 来自中国,隔膜和负极主要来自韩国,电解液有少部分由中国工业,大部分来自日韩。同时,公司表示未来将产业链从日韩向中国转移也是未来 costreduction 重要的机会。过去三年第一代到第二代产品能量密度有 50% 的增加,2018 年的第三代产品会有 20-30% 的提升。

  



成组电池端:宝马自主研发模块化与热管理

  

i3 是宝马真正意义上量产的一款电动车,在去年 9 月份就已全球销量突破 6.6 万辆。i3 很多领域的技术都为宝马后续电动汽车开发做了充实的积累和探索,比如整车轻量化技术、电池系统模块化技术、热管理技术等。

  

从动力电池系统角度来看,i3 自 201 3年 11 月份上市以来至今进行了一次升级,即在 2016 年电量由 22kWh,提升为 33kWh,电量提高 50%,这一次升级,保持了电池包体积、结构不变。升级之前的 i3 续航里程在 81 英里/130 公里(升级后 33 度电续航在 114 英里/183 公里),电池包总电量为 22kWh,容量 60Ah,总电压 353V;电池包的总重量约为 235kg,比能为 93.6Wh/kg(33 度电的比能约为 140.4Wh/kg)。

  

i3 的电连接,高压线束(科士达 Kostal 提供)采用插接式与模组连接,与电极间的连接则通过超声焊实现,采样线先超声焊再点胶的方式与连接片相连。宝马 i3 的热管理采用直冷方案(也有液冷方案),制冷剂为 R134a。

  


6. 潜在降本空间广阔技术突破仍需等待


笔者认为三元体系之外的非主流技术路线同样存在技术突破的可能性,如以钛酸锂为负极材料的钛酸锂快充电池路线以及新型锂电体系,如锂硫电池。潜在的技术突破有望打破现有体系,实现动力电池性能提升与成本下降的快速跃迁。

  

以钛酸锂为负极材料的钛酸锂快充电池路线,新型锂电体系有望大幅突破现有比能量极限。


6.1 快充电池:成本是目前最大制约


快充电池已实现成熟的商业化应用。目前快充类电动车已超过 15000 台,累计运行超过 10 亿公里,在公交车等对于充电时间要求较为严格的领域应用较为广泛。快充主流技术路线有两类,一类是以钛酸锂替代石墨作为负极材料,代表企业有微宏、银隆等,另一类是在磷酸铁锂体系下采用快充型石墨作为负极,代表企业为 CATL。

  

成本是快充电池进一步拓展应用领域的最大制约。国内快充电池度电成本约为 5000元,补贴还不足以覆盖该部分成本,因此快充仍未成为真正意义的主流。如果快充电池能够实现较大幅度的成本下降,将迅速拓展其市场空间。潜在方向包括:1)能量密度提升;2)批量化生产降成本;3)提高标称电压,目前只有 2.3V,而三元在 3.7V。



6.2 新型锂电体系:大幅突破现有比能量极限


现有体系下,电池能量密度有理论极限,如果要进一步突破 400Wh/kg 比能量,目前的可选方案包括固态锂电池,以及锂空气电池、锂硫电池等新的电化学体系电池。

  

固态电池:高比能量+不燃烧。工作原理上固态锂电池和传统的锂电池并无区别,只是电解质从液态变为固态。固态电池的优势在于:1)能量密度:固态电池不再使用石墨负极,而是直接使用金属锂负极,大大减轻负极材料的用量,使得整个电池的能量密度有明显提高。目前实验室已经可以小规模批量试制出能量密度为 300-400Wh/kg 的全固态电池。2)安全性:固态电池不会在高温下发生副反应,不会因产生气体而发生燃烧。目前丰田、松下、三星、三菱以及国内的宁德时代等电池行业领军企业都已经积极布局固态电池的储备研发。

  

锂硫电池:比能量有望超过 500Wh/kg。硫作为正极理论比能量高达 2600Wh/kg,且单质硫成本低、对于环境友好。但是,硫具有不导电、中间产物聚硫锂溶于电解质、体积膨胀严重等缺点,这些问题使得锂硫电池的大规模应用面临诸多挑战,包括安全性、倍率性能和循环稳定性等。

  

金属空气电池:比能量有望超过 700Wh/kg。金属空气电池是以金属为燃料,与空气中的氧气发生氧化还原反应产生电能的一种特殊燃料电池。锂空气电池的比能量是锂离子电池的 10 倍,体积更小,重量更轻。不足之处在于,仍处于实验室阶段,实现商业化尚需等待。

  


文章来源:锂电联盟会长(Recycle-Li-Battery)

推送时间:17 年 10 月 29 日

责任编辑:Sasa


-END-


文章精选


企业家

马斯克和贾跃亭 福特CEO下台正道汽车仰融

任正非裁员电池大牛凯尔提离开特斯拉

智能驾驶

BBC自动驾驶纪录片自动驾驶第一案,谷歌讼Uber

高精地图自动驾驶的灾难英特尔收购Mobileye

清华汽车李客强教授:智能车辆运动控制研究综述

同济汽车余卓平教授:无人车运动规划算法综述

Mobileye创始人:无人驾驶汽车如何自证清白?

吉林大学:对汽车智能化进程及其关键技术的思考

CrunchBase:量化2017年自动驾驶创业潮

如何搭建 V2X 的测试环境?

智能电动汽车的感知、决策与控制等关键基础问题及对策研究

新能源汽车

全国50个新能源汽车项目大盘点

锂电池发展趋势中国汽车产业电动化进程

苹果收购特斯拉?丰田和特斯拉决裂

全球汽车品牌价值榜德国螃蟹电动车

2016市场分析和2017走势

麦肯锡:电动卡车市场为何在此刻集中爆发?(上) 

麦肯锡:电动卡车市场为何在此刻集中爆发?(下)

中科院物理所:电动汽车动力电池技术研究进展

项目和评论

以色列最强10家自动驾驶创业公司

 37个汽车分时项目盘点百度投资蔚来汽车

马化腾或为共享单车最大赢家汽车产业3大趋势

Momenta获$4000万B轮

百度系自动驾驶初创公司 Pony.ai 的突围之路

这些大神从Google出走,创办了五家(命运各异的)无人车公司

戴世智能带你读懂自动驾驶高精度行车定位技术

无需基础知识,理解自动驾驶高精度行车定位技术


为您对接资本和产业

新能源汽车 自动驾驶 车联网




联系邮箱

[email protected]

点击阅读原文,查看文章「智能电动汽车的感知、决策与控制等关键基础问题及对策研究

登录查看更多
0

相关内容

神经计算与应用(Neural Computing & Applications)是一份国际期刊,发表神经计算和相关技术(如遗传算法、模糊逻辑和神经模糊系统)的实际应用领域的原始研究和其他信息。 官网地址:http://dblp.uni-trier.de/db/journals/nca/
2020年中国《知识图谱》行业研究报告,45页ppt
专知会员服务
241+阅读 · 2020年4月18日
德勤:2020技术趋势报告,120页pdf
专知会员服务
194+阅读 · 2020年3月31日
报告 | 2020中国5G经济报告,100页pdf
专知会员服务
99+阅读 · 2019年12月29日
电力人工智能发展报告,33页ppt
专知会员服务
135+阅读 · 2019年12月25日
【德勤】中国人工智能产业白皮书,68页pdf
专知会员服务
311+阅读 · 2019年12月23日
2019中国硬科技发展白皮书 193页
专知会员服务
86+阅读 · 2019年12月13日
2018-2019年国内化妆品行业研究报告
行业研究报告
15+阅读 · 2019年9月28日
医药零售行业报告
医谷
9+阅读 · 2019年7月8日
5G全产业链发展分析报告
行业研究报告
12+阅读 · 2019年6月7日
2018年物业管理行业深度研究报告
行业研究报告
7+阅读 · 2019年5月17日
2018年氢燃料电池行业研究报告
行业研究报告
5+阅读 · 2019年5月6日
2018年德国汽车产业研究报告
行业研究报告
16+阅读 · 2018年12月1日
智慧停车行业深度研究与分析报告
智能交通技术
4+阅读 · 2018年3月20日
自动泊车系统发展现状及前景分析 | 厚势
厚势
22+阅读 · 2018年1月22日
Arxiv
5+阅读 · 2018年10月11日
Arxiv
5+阅读 · 2018年10月4日
Arxiv
9+阅读 · 2018年1月4日
Arxiv
4+阅读 · 2017年11月14日
Arxiv
4+阅读 · 2017年10月30日
VIP会员
最新内容
内省扩散语言模型
专知会员服务
2+阅读 · 4月14日
国外反无人机系统与技术动态
专知会员服务
3+阅读 · 4月14日
大规模作战行动中的战术作战评估(研究论文)
未来的海战无人自主系统
专知会员服务
3+阅读 · 4月14日
美军多域作战现状分析:战略、概念还是幻想?
无人机与反无人机系统(书籍)
专知会员服务
17+阅读 · 4月14日
美陆军2026条令:安全与机动支援
专知会员服务
7+阅读 · 4月14日
相关VIP内容
2020年中国《知识图谱》行业研究报告,45页ppt
专知会员服务
241+阅读 · 2020年4月18日
德勤:2020技术趋势报告,120页pdf
专知会员服务
194+阅读 · 2020年3月31日
报告 | 2020中国5G经济报告,100页pdf
专知会员服务
99+阅读 · 2019年12月29日
电力人工智能发展报告,33页ppt
专知会员服务
135+阅读 · 2019年12月25日
【德勤】中国人工智能产业白皮书,68页pdf
专知会员服务
311+阅读 · 2019年12月23日
2019中国硬科技发展白皮书 193页
专知会员服务
86+阅读 · 2019年12月13日
相关资讯
2018-2019年国内化妆品行业研究报告
行业研究报告
15+阅读 · 2019年9月28日
医药零售行业报告
医谷
9+阅读 · 2019年7月8日
5G全产业链发展分析报告
行业研究报告
12+阅读 · 2019年6月7日
2018年物业管理行业深度研究报告
行业研究报告
7+阅读 · 2019年5月17日
2018年氢燃料电池行业研究报告
行业研究报告
5+阅读 · 2019年5月6日
2018年德国汽车产业研究报告
行业研究报告
16+阅读 · 2018年12月1日
智慧停车行业深度研究与分析报告
智能交通技术
4+阅读 · 2018年3月20日
自动泊车系统发展现状及前景分析 | 厚势
厚势
22+阅读 · 2018年1月22日
相关论文
Arxiv
5+阅读 · 2018年10月11日
Arxiv
5+阅读 · 2018年10月4日
Arxiv
9+阅读 · 2018年1月4日
Arxiv
4+阅读 · 2017年11月14日
Arxiv
4+阅读 · 2017年10月30日
Top
微信扫码咨询专知VIP会员