自动泊车系统发展现状及前景分析 | 厚势

2018 年 1 月 22 日 厚势 左培文,孟庆阔等


厚势按:文章分析了自动泊车系统的发展现状, 包括主要功能、国内外发展历程、技术特点与难点、市场应用状况。在此基础上,对自动泊车系统的技术趋势、市场规模进行了前景分析。


本文来自 2017 年 2 月 10 日出版的《上海汽车》,作者是中国汽车技术研究中心的左培文、孟庆阔和李育贤。



0 引言


自动泊车系统(Automated Parking System,APS)可以通过车辆周身搭载的传感器测量车身与周围环境之间的距离和角度,收集传感器数据计算出操作流程,同时调整方向盘的转动实现停车入位。该技术为停车带来的便利性受到消费者的广泛关注。



1 功能概述


日常生活中侧方向泊车较常见,停车时大多无人指导和帮助,泊车空间相对狭小,难度较大。自动泊车过程可以分为 3 个部分,分别是车位探测、路径规划和路径追踪:


  • 车位探测就是利用超声波传感器等监测本车与路边车辆的距离信息,判断车位的长度是否满足停车要求;

  • 路径规划是中央处理器根据汽车与目标停车位的相对位置等数据,得出汽车的当前位置、目标位置及周围的环境参数,据此规划计算出最佳泊车路径和策略

  • 路径追踪主要是执行路径规划,将相关策略转化为电信号传达给执行器,依据指令引导汽车按照规划好的路径泊车。



2 国内外发展


APS 最早在 1992 年由大众在其概念车 IRVW Futura 上搭载,该车型在行李箱中安装了如同个人电脑大小般的计算机来控制整个 APS,由于成本较高,后来并没有将该系统量产。


  • 2003 年,丰田开始在普锐斯上提供选装 APS 功能;

  • 2005 年,雪铁龙开发出 City Park 系统,可以完成侧方停车、正面停车、倒车停车等几个动作;

  • 2006 年,英国版普锐斯加装 APS 功能约为 700 美元。


随着该技术成本的降低和技术水平的进一步提升,现在已经有大众、宝马、奔驰等多个企业的车型装备了该系统。


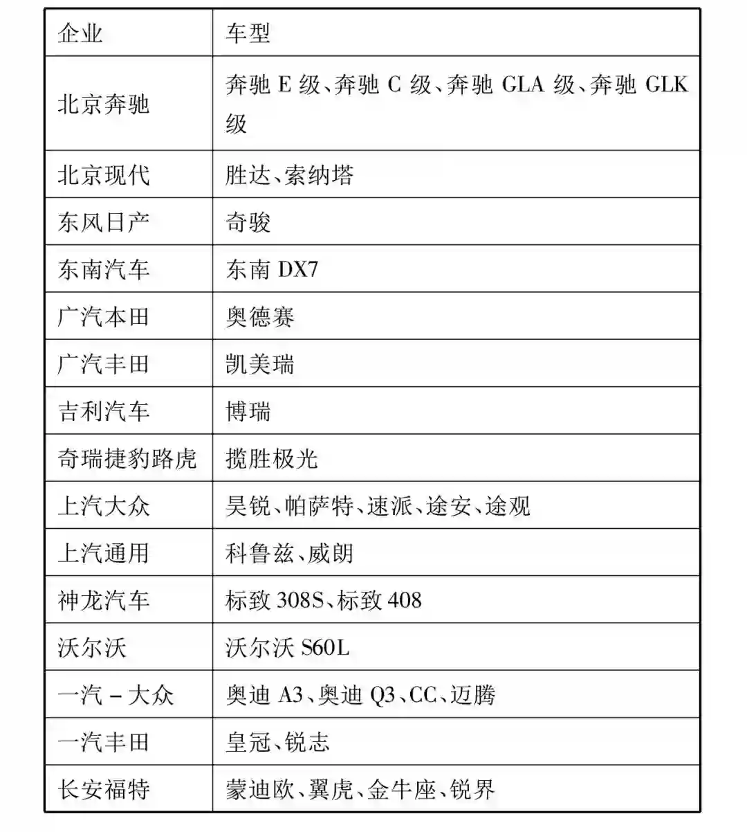
对于国内产品而言,APS 从高档轿车搭载逐渐扩展到了向中档轿车搭载,10 万~15 万元的紧凑型轿车的高配版已经开始搭载 APS,如科鲁兹、福克斯等。日系品牌方面,在凯美瑞、锐志、奇骏等产品的高配车型上搭载了 APS。从自主品牌来看,东南 DX7 和吉利博瑞的部分车型也开始搭载 APS。



3 技术特点与难点


3.1 系统架构


(1)传感器系统:该系统主要任务是探测环境信息,如寻找可用车位,在泊车过程中实时探测车辆的位置信息和车身状态信息。在车位探测阶段,采集车位的长度和宽度。在泊车阶段,监测汽车相对于目标停车位的位置坐标,进而用于计算车身的角度和转角等信息,确保泊车过程的安全可靠。


(2)中央控制系统:该系统为 APS 的核心部分,主要任务包括以下方面:


  • 首先,接收车位监测传感器采集到的信息,计算车位的有效长度和宽度,判断该车位是否可用;其次,规划泊车路径,根据停车位和汽车的相对位置,计算出最优泊车路径;

  • 再次,在泊车过程中,实时监测。


(3)执行系统:主要包括电动助力转向系统和汽车发动机电控系统。根据中央控制系统的决策信息,电动助力转向系统将数字控制量转化为方向盘的角度,控制汽车的转向。汽车发动机电控系统控制汽车油门开度等,从而控制汽车泊车速度。电动助力转向系统与汽车发动机电控系统协调配合,控制汽车按照指定命令完成泊车过程。



3.2 技术特点


(1)APS 启用需要满足一定速度条件。APS 对于车辆行驶速度有限制,一般在车速低于 30km/h 才可以启用,从而进行车位探测。


(2)具备侧方向泊车、垂直方向泊车功能模式中的一种或两种。自动泊车功能模式包括侧方向泊车、垂直方向泊车,还可附带自动驶出功能。有的车型具备侧方向泊车或垂直方向泊车中的一种,以侧方向泊车居多,有的车型同时具备这两种模式。


(3)车位识别时对所需车位的长度或宽度有最小要求。在车辆进行车位识别时,会根据执行自动泊车所需车位的最小长度或宽度来判断车位是否可用。侧方向泊车的情况下,一般要求车位最小长度是车身长度的 1.2 倍(约车长 +0.8 m);垂直方向泊车的情况下,一般要求车位最小宽度是车身宽度的 1.5 倍(约车宽 +0.8 m)。


(4)半自动泊车和全自动泊车。如果在泊车过程中,车辆制动、加速需要驾驶员控制,称之为半自动泊车,目前大部分车型装备的都是这类。也有企业在开发不需要驾驶员控制的全自动泊车。


(5)大多使用超声波传感器。APS 使用超声波传感器是主流的技术方案,探测距离为 5~8 m,但无法识别车位线。如要识别车位线,需要增加摄像头。



3.3 技术难点


(1)车位探测与识别的精准度


超声波传感器近距范围内不受光线影响,数据处理简单快速,易于做到实时控制,在测量距离、精度方面能达到工业实用的要求,但是存在波束角太大、方向性差、分辨率低、作用距离短等缺点。


摄像头具有数据获取量大、图像信息量大、可探斜侧面物体的优点,但受环境因素影响较大、运算量大。


总之,当前的车位探测和识别手段各有优缺点,如何进一步提升探测与识别的精准度是 APS 推广的主要技术难点之一。



(2)路径规划


路径规划是 APS 的重要内容,主要通过控制算法来实现。该过程分为 3 个阶段,分别是车位外起始位置调整、泊车入位和车位内姿态调整。


  • 车位外起始位置要在控制算法中设定相应的距离、位置等条件,使得车辆位置满足泊车条件;

  • 泊车入位阶段要建立模型,进行合理的路径规划;

  • 在调整阶段,应该针对车身相对于车位的位置和姿态进行系统分析,制定车辆在车位内调整的方案,确保车辆符合条件。


以上控制策略的实现,均需要大量的实际停车数据分析,并结合系统采集到的具体车位条件,将理论和实际结合,才能顺利实现路径规划。


(3)泊车入位过程控制


泊车入位是 APS 执行机构按照路径规划控制车辆进入车位,是 APS 的重要环节。路径规划是在传感器测量的距离信息的基础上制定的,但是其测量结果受环境影响较大,容易形成误差。因此,在泊车入位的过程中,应该注重对车辆入位过程的实时控制和调整,确保对环境数据的及时更新和对路径的及时调整。



4 技术市场应用



近几年来,越来越多的企业开始在乘用车上搭载 APS,从国内市场来看,装备 APS 的主要车型如表 1 所示。


表 1  装备 APS 的主要车型


根据 2013~2015 年的市场装备情况可知,目前装备 APS 的车辆迅猛增长,2015 年全年 APS 的装备量达到 41.77 万套。从增长率来看,2014 年市场竞争的加剧促使主流企业通过增加科技配置的投入来提振销量,因此APS的装备量增长较快,与 2013 年相比增幅为 36.56%。进入 2015 年,APS 装备量继续攀升,增速高达 56.32%,如图 1 所示。


图 1  2013~2015 年 APS 装备量


图 2  2013~2015 年 APS 装备率


根据市场装备率来看,APS 的装备率逐年攀升,但目前仅有 2.77%,如图 2 所示。随着 APS 精度的提高和成本的下探,其市场空间将进一步打开。


图 3  2013~2015 年 APS 装备量各车型级别占比


从车型级别来看,APS 装备的主要市场是中型车,但是近年来中型车装备量占比逐年下滑,从 2013 年的 73.23 %下降到 57.81%;中大型车的装备量占比逐年上升,由 2013 年的 0.11%上升至 2015 年的 13.79%;紧凑型车的装备量占比较为稳定,3 年来均维持在 26%~30% 的范围内,如图 3 所示。



5 技术发展前景


5.1 技术发展趋势


(1)向全自动泊车发展


目前的 APS 还需要驾驶员的介入,未来将向更加智能化发展,实现全自动泊车,即在系统判定出合适的停车位后,驾驶员无需停留车内,系统完全自动泊车并熄火。


(2)环境识别更加全面


对车位周围环境识别趋于更加全面,如增加对车位线的识别,保证车辆停入车位线之内,可识别低矮的障碍物等,这需要在超声波传感器的基础上增加摄像头,或者单独使用摄像头作为传感器。


(3)实现车库自主泊车


在智能化车库的配合下,由车库与车辆之间的信息交互进行引导,实现车辆在车库中的自主泊车。



5.2 市场预判


结合行业发展现状和市场分析,可以预见 APS 的普及率将进一步提高。随着 APS 使用频率和用户体验的提升,市场需求有望进一步打开。预计 2020 年,APS 在狭义乘用车市场的新车装备率将达到 20%,年市场销量达到 400 万辆。



参考文献


[1] 周培义,黄迅. 自动泊车系统的控制算法研究 [J]. 汽车工程学报,2014(3) : 172 ~ 179

[2] 魏振亚,汪明磊. 自动泊车的超声波车位探测系统研究 [J]. 农业装备与车辆工程,2013(4) :26 ~ 29



编辑整理:厚势分析师拉里佩

转载请注明来自厚势和厚势公号:iHoushi



-END-


文章精选


企业家

马斯克和贾跃亭 福特CEO下台正道汽车仰融

任正非裁员电池大牛凯尔提离开特斯拉

智能驾驶

BBC自动驾驶纪录片自动驾驶第一案,谷歌讼Uber

高精地图自动驾驶的灾难英特尔收购Mobileye

上汽乘用车:智能驾驶汽车传感器介绍及布置

机器视觉在汽车驾驶辅助系统中的应用

百度与谷歌无人驾驶汽车技术专利对比分析

新能源汽车

全国50个新能源汽车项目大盘点

锂电池发展趋势中国汽车产业电动化进程

苹果收购特斯拉?丰田和特斯拉决裂

一文了解电动汽车无线充电技术及其商业应用

中国新能源汽车商业化发展现状及国际比较研究

同济大学:中国电动物流车商业模式研究

项目和评论

以色列最强10家自动驾驶创业公司

 37个汽车分时项目盘点百度投资蔚来汽车

马化腾或为共享单车最大赢家汽车产业3大趋势

Momenta获$4000万B轮

百度系自动驾驶初创公司 Pony.ai 的突围之路

这些大神从Google出走,创办了五家(命运各异的)无人车公司

无需基础知识,理解自动驾驶高精度行车定位技术


为您对接资本和产业

新能源汽车 自动驾驶 车联网




联系邮箱

[email protected]

点击阅读原文,查看文章「电动汽车、自动驾驶一周要闻回顾(1.14~1.20)

登录查看更多
22

相关内容

路径规划是运动规划的主要研究内容之一。运动规划由路径规划和轨迹规划组成,连接起点位置和终点位置的序列点或曲线称之为路径,构成路径的策略称之为路径规划。 路径规划在很多领域都具有广泛的应用。在高新科技领域的应用有:机器人的自主无碰行动;无人机的避障突防飞行;巡航导弹躲避雷达搜索、防反弹袭击、完成突防爆破任务等。在日常生活领域的应用有:GPS导航;基于GIS系统的道路规划;城市道路网规划导航等。在决策管理领域的应用有:物流管理中的车辆问题(VRP)及类似的资源管理资源配置问题。通信技术领域的路由问题等。凡是可拓扑为点线网络的规划问题基本上都可以采用路径规划的方法解决。
FPGA加速系统开发工具设计:综述与实践
专知会员服务
69+阅读 · 2020年6月24日
基于视觉的三维重建关键技术研究综述
专知会员服务
166+阅读 · 2020年5月1日
【CVPR2020-谷歌】多目标(车辆)跟踪与检测框架 RetinaTrack
专知会员服务
45+阅读 · 2020年4月10日
深度神经网络实时物联网图像处理,241页pdf
专知会员服务
78+阅读 · 2020年3月15日
【白皮书】“物联网+区块链”应用与发展白皮书-2019
专知会员服务
94+阅读 · 2019年11月13日
自动驾驶技术解读——自动驾驶汽车决策控制系统
智能交通技术
30+阅读 · 2019年7月7日
我国智能网联汽车车路协同发展路线政策及示范环境研究
车路协同应用场景分析
智能交通技术
24+阅读 · 2019年4月13日
自动驾驶车载激光雷达技术现状分析
智能交通技术
17+阅读 · 2019年4月9日
【学科发展报告】无人船
中国自动化学会
29+阅读 · 2019年1月8日
停车入位不再是难题 详解自动泊车系统
物联网智库
5+阅读 · 2017年11月21日
Arxiv
14+阅读 · 2020年1月27日
Meta-Learning to Cluster
Arxiv
18+阅读 · 2019年10月30日
Self-Driving Cars: A Survey
Arxiv
41+阅读 · 2019年1月14日
Dynamic Transfer Learning for Named Entity Recognition
Arxiv
3+阅读 · 2018年12月13日
Arxiv
7+阅读 · 2018年1月24日
VIP会员
最新内容
美陆军设想无人系统司令部
专知会员服务
1+阅读 · 今天13:45
【博士论文】已对齐人工智能系统的持久脆弱性
专知会员服务
0+阅读 · 今天13:52
扭曲还是编造?视频大语言模型幻觉研究综述
专知会员服务
0+阅读 · 今天13:41
《采用系统思维应对混合战争》125页
专知会员服务
2+阅读 · 今天12:47
战争机器学习:数据生态系统构建(155页)
专知会员服务
6+阅读 · 今天8:10
内省扩散语言模型
专知会员服务
5+阅读 · 4月14日
国外反无人机系统与技术动态
专知会员服务
4+阅读 · 4月14日
相关VIP内容
相关资讯
自动驾驶技术解读——自动驾驶汽车决策控制系统
智能交通技术
30+阅读 · 2019年7月7日
我国智能网联汽车车路协同发展路线政策及示范环境研究
车路协同应用场景分析
智能交通技术
24+阅读 · 2019年4月13日
自动驾驶车载激光雷达技术现状分析
智能交通技术
17+阅读 · 2019年4月9日
【学科发展报告】无人船
中国自动化学会
29+阅读 · 2019年1月8日
停车入位不再是难题 详解自动泊车系统
物联网智库
5+阅读 · 2017年11月21日
Top
微信扫码咨询专知VIP会员