小鼠控制热量摄入长寿背后的奥秘,是表观遗传时钟?

2017 年 9 月 19 日 Nature自然科研 Nature自然科研

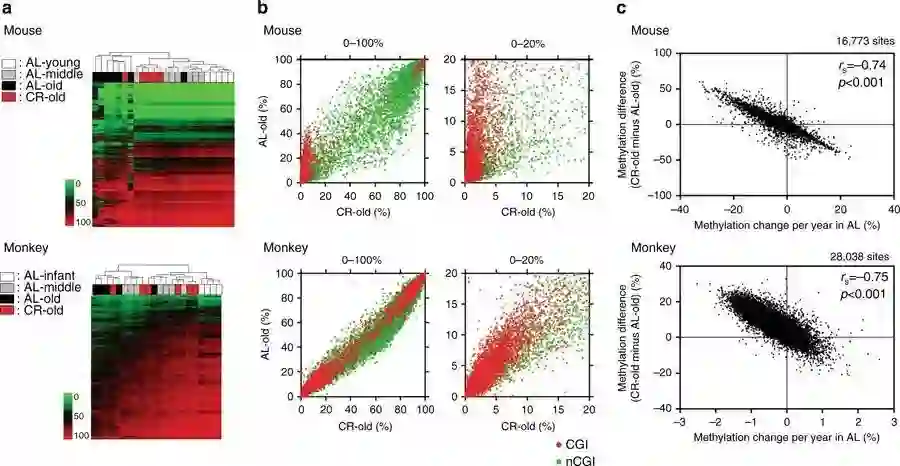
《自然-通讯》发表的一篇小鼠和灵长类论文Caloric restriction delays age-related methylation drift提出热量限制能放缓“表观遗传时钟”——生物衰老的一个测量标准。在许多物种中,包括蠕虫、小鼠和灵长类动物,热量限制可延长寿命。新研究将寿命与表观遗传时钟关联,并显示这个时钟是研究衰老的有用生物标记。

跨物种(小鼠、猴子和人类)的表观遗传标记变化的速度对比。

Maegawa et al.

如果说我们的基因组是我们体内所有基因的列表,那么表观遗传标记(比如甲基化作用)就是一串与DNA相关的针对如何正确阅读基因的指示。此前的研究表明细胞中的DNA甲基化随时间变化,且可被用作每个细胞年龄的生物标记,就像是一台表观遗传时钟。已知癌症和神经退行性疾病等病症与病变组织中表观遗传年龄的增加有关。


为了研究表观遗传时钟和寿命之间的联系,美国天普大学的Shinji Maegawa, Jean-Pierre Issa及同事对比不同年龄段的小鼠、灵长类动物和人类中的DNA甲基化规律,并发现表观遗传时钟运转的速度同样与寿命有关。在寿命较短的哺乳动物中,比如小鼠,细胞的表观遗传标记变化的速度比寿命较长的哺乳动物,如人类,中的变化速度要快。


接着,作者测量了饮食热量受严格控制的小鼠和灵长类动物中表观遗传衰老的速度,发现受热量限制的动物的表观遗传衰老速度比控制组动物的更慢。这项研究说明表观遗传衰老速度或许决定哺乳动物的寿命。此外,它提供证据支持表观遗传钟作为衰老生物标记的价值。

热量控制组动物的DNA甲基化分析。

Maegawa et al.

Ncomms|doi:10.1038/s41467-017-00607-3

点击“阅读原文”免费下载并阅读论文

Caloric restriction delays age-related methylation drift

相关文章


减少热量摄入对于健康的益处,在灵长类中得到进一步确认

这种常见于奶酪的物质居然可以延长小鼠寿命,改善心血管健康?

人类寿命有上限么?科学家意见不一

登录查看更多
0

相关内容

具有动能的生命体。
【天津大学】知识图谱划分算法研究综述
专知会员服务
111+阅读 · 2020年4月27日
【北京大学】面向5G的命名数据网络物联网研究综述
专知会员服务
38+阅读 · 2020年4月26日
【ICMR2020】持续健康状态接口事件检索
专知会员服务
18+阅读 · 2020年4月18日
【华侨大学】基于混合深度学习算法的疾病预测模型
专知会员服务
97+阅读 · 2020年1月21日
Nature 一周论文导读 | 2019 年 8 月 1 日
科研圈
8+阅读 · 2019年8月11日
Nature 一周论文导读 | 2019 年 2 月 28 日
科研圈
13+阅读 · 2019年3月10日
Science:脂肪细胞外泌体对巨噬细胞发挥调节功能
外泌体之家
19+阅读 · 2019年3月7日
浅谈外泌体抑制剂——鞘磷脂酶抑制剂GW4869
外泌体之家
8+阅读 · 2018年12月19日
Nature 一周论文导读 | 2018 年 5 月 24 日
科研圈
11+阅读 · 2018年5月27日
Local Relation Networks for Image Recognition
Arxiv
4+阅读 · 2019年4月25日
3D Face Modeling from Diverse Raw Scan Data
Arxiv
5+阅读 · 2019年2月13日
VIP会员
最新内容
人工智能在战场行动中的演进及伊朗案例
专知会员服务
2+阅读 · 今天13:08
美AI公司Anthropic推出网络安全模型“Mythos”
专知会员服务
2+阅读 · 今天12:58
【博士论文】面向城市环境的可解释计算机视觉
专知会员服务
0+阅读 · 今天12:57
大语言模型的自改进机制:技术综述与未来展望
专知会员服务
0+阅读 · 今天12:50
《第四代军事特种作战部队选拔与评估》
专知会员服务
1+阅读 · 今天6:23
Top
微信扫码咨询专知VIP会员