科技向善:国际“人工智能+教育”发展新路向——解读《教育中的人工智能:可持续发展的机遇和挑战》

2019 年 11 月 6 日 MOOC

| 全文共12457字,建议阅读时长12分钟 |

 

本文由《开放教育研究》授权发布

作者:王佑镁 宛平 赵文竹 柳晨晨


摘要

联合国教科文组织与ProFuturo在2019年移动学习周期间发布的《教育中的人工智能:可持续发展的机遇和挑战》工作报告,阐述了引入人工智能技术给教育领域利益相关者带来的机遇和挑战。人工智能给教育利益相关者带来的机遇包括:应用人工智能协作环境与智能辅导系统、信息管理系统改善学习,促进师生数字能力发展,加快更新教育计划与战略规划。“人工智能+教育”面临的六大挑战是:支持教育人工智能可持续发展的公共政策,教育人工智能应用的包容性和公平性,教师如何为人工智能驱动教育做好准备并让人工智能教育开发者更懂教育,开发高质量和包容性的数据系统,教育人工智能应用的研究,数据采集、使用和传播的伦理问题。报告内容丰富,对全球人工智能教育应用与发展具有很强的参考与指导意义。本文在解读报告核心部分的基础上,结合我国人工智能教育发展现状,提出了六项推进“人工智能+教育”的举措:构建新的通识教育体系、强化计算思维培养、升级学习场景、培养具有人工智能商数(AIQ)的未来教师、推进“人工智能+教学”、重视人工智能技术应用伦理,以期为我国人工智能教育发展提供借鉴和参考。

【关键词】人工智能+教育;计算思维;数字素养


人工智能可追溯到1956年的达特茅斯会议。从技术角度看,人工智能的发展可分为三阶段:计算智能、感知智能、认知智能(吴永和等,2015)。当前国内外人工智能的发展仍处于感知智能阶段,未来将向认知智能进军。随着人工智能技术在人类生产、生活 、学习中的应用,人工智能支持人类实现可持续发展方面的潜能得到关注。聚焦人工智能技术的应用对人类教育发展带来的机遇和挑战,联合国教科文组织和ProFuturo在 2019年移动学习周(Mobile Learning Week,简称MLW)共同发布的《教育中的人工智能:可持续发展的机遇和挑战》(Artificial Intelligence in Education: Challenges and Opportunities for Sustainable Development)工作报告(Pedroet al. 2018),为教育政策制定者预测了人工智能的影响。报告基于不同国家实例论述利用人工智能改善学习和促进教育公平的策略与路径,分析了人工智能战略规划,并深刻剖析了当前人工智能教育面临的挑战。本文在解读报告核心内容的基础上,结合当前“人工智能+教育”的发展,本着科技向善的道德准则,从宏观教育、课程体系、学习场景、师资培 训、技术伦理等方面,为我国未来人工智能教育的发展提出了若干建议,以期为我国推进人工智能教育的应用与规避误区提供参考与借鉴。


一、报告框架


移动学习周由联合国教科文组织2011年发起,现已成为联合国教育信息化领域的旗舰活动。移动学习周论坛主要是将世界各地的教育和技术专家聚集到一起商讨当前国际教育热点。2019年的移动学习周于3月4-8日举行,主题为“人工智能促进可持续发展”。《教育中的人工智能:可持续发展的机遇和挑战》报告收集了全球教育人工智能的若干实例,重点关注发展中国家的人工智能教育应用,并通过比较不同国家或地区的案例,提出人工智能教育发展的对策建议:一是借助中国、巴西、南非等国家的具体案例,分析人工智能对学校教学质量、受教育机会和教师教学支持的影响;二是基于阿联酋、不丹和智利等国的应用案例,佐证人工智能如何通过大数据分析提升学校教育管理效能;三是通过列举欧盟、新加坡和韩国的案例,探讨人工智能课程和标准,分析学生和教师如何为充满人工智能的世界做好准备。


综合上述案例,报告归纳了人工智能教育发展面临的机遇,包括:应用人工智能协作环境与智能辅导系统、教育管理系统改善学习;促进教育公平;利用MOOC平台开展人工智能培训;加快推进教师和学生数字能力框架研究,如“衡量数字素养的全球框架”和“教学中的信息通信技术能力和标准”框架。报告还阐述了在教育中引入人工智能和帮助学生为人工智能做好准备所遇到的挑战:支持人工智能促进教育可持续发展的公共政策;教育人工智能应用的包容性和公平性;教师如何为人工智能驱动教育做好准备;开发高质量和包容性数据系统;教育人工智能应用研究;数据采集、使用和传播的伦理。文章最后讨论了教育中引入人工智能的可能和风险(见图 1) 。




二、利用人工智能技术持续改善学习成果与管理绩效


(一) 双教师模式:支持个性化学习与协作学习


报告指出,从技术角度看,人工智能可以很好地支持泛在学习环境,有助于提供公平和包容的教育机会,促进个性化学习和提升学习质量。在人工智能技术的支持下,“双教 师模式”包括“教师”和“虚拟教学助理”。“虚拟教学助理”可代替教师完成日常任务,如人工智能可以作为数字化评估工具学习教师如何给作业评分、评估学生论文,使教师有更多时间对学生进行个性化指导和一对一交流。在有些国家,教师已开始与基于人工智能的教学助理合作,为学习者提供个性化指导和帮助。计算机辅助学习就是通过使用数字技术和人工智能技术优化学生学习策略,人工智能不仅可以帮助绘制学生学习计划和 轨迹、长处和弱点、学习偏好和活动,还可以为有效开展协作学习提供有力支持,计算机支持的协作学习具有在线异步学习功能,可为学习者学习的时间、地点提供选择,采用人工智能系统对异步讨论组进行学习过程监控,能为教师提供学习者参与讨论的过程信息,以此为学习者提供个性化学习支持。


(二)人工智能技术赋能教育:不同国家及组织的举措


人类行为的丰富数据为个性化学习和教育治理带来可能。但是,探讨人工智能在发展中国家教育应用的可能性较少。报告综合介绍了部分发展中国家开展人工智能教育应用的举措(见表一),以说明发展中国家的最新技术水平。实践表明,人工智能可以为残疾人、校外人员以及偏远地区的学习者提供学习机会,实现远程教学,支持泛在学习环境。



( 三) 教育管理信息系统:人工智能促进教育管理与供给


除支持课堂教学和个别化学习,人工智能在教育管理领域也得到了有效应用。教育管理信息系统(Educational Management Information Systems,简称EMIS)用于收集、存储、处理、分析和传播教育规划与管理信息,地方和学校各级教育领导者、决策者和管理者常用该系统进行教育管理与决策。人工智能依据算法对教育管理信息系统收集的大量数据做出数据驱动决策。因此,功能完备的教育管理信息系统能使各级管理人员获得有用的数据信息,实施有效的教育管理,包括制定可行且有成本效益的计划与响应政策,用于监测和评估学校教育教学成果。例如,阿联酋教育部推出了先进的数据分析平台,内有1200多所学校、70多所高等教育机构的课程,教师专业发展、学习资源、融资、运营、绩效报告,教师、学生和家长反馈的数据,以及国际学生评估项目(Program for International Student Assessment,简称PISA)和国际数学和科学评测趋势(The Trends in International Mathematics and Science Study,简 称TIMSS)等国际评估项目的分数。


三、制定能力标准与培训计划提升人工智能应用能力


(一)人工智能赋能教师和学生,锚定数字能力素养评估框架


在人工智能赋能一切的社会背景下,拥有开发、创造和解码数字技术的新技能显得非常重要。该报告对比分析了欧盟设计的数字素养框架( The Digital Competence Framework for citizens,简称 DigComp) 、联合国教科文组织等制定的教师信息与通信技术能力框架 ( UNESCO ICT Competency Framework for Teachers,简称 ICTCFT) ,详细阐述了全球学习监测联盟(Global Alliance to Monitor Learning, 简 称GAML)等机构联合推出的数字能力素养评估框架,以制定包含人工智能能力要素的数字素养评估框架。


欧盟设计的数字素养框架主要用于支持个人数字技能的发展。该框架描述了个体在关键、可靠和协作的环境中创造性使用数字技术需具备哪些能力,才能实现工作、学习、休闲、包容和参与数字社会等目标。该框架由信息和数字素养、沟通与协作、数字内容创作、安全和解决问题五种能力构成。这能力又被映射到基础、中级、高级和高度专业化四个熟练等级,为个体发展数字能力提供二维矩阵能力框架。


信息和通信技术能力框架由联合国教科文组织与美国国际教育技术协会、思科、英特尔和微软等机构协商制定,并定期更新。该框架规定了教师在专业实践中需融入的技术能力,以便在数字时代与学 生一起形成批判性意识、知识和能力。该框架强调数字技术在以下六个关键知识领域的作用:1)理解教育中的信息通信技术;2)课程与评估;3)教学法;4)信息通信技术;5)组织与管理;6)教师专业学习。该框架设定了知识获取的三个阶段:1)技术素养;2)知识深化;3)知识创造。该框架强调,教师虽然不一定有足够技能使用数字技术并将其传授给学生,但是必须帮助学生在数字化环境中进行协作、解决问题和创造性使用技术。在不断发展的技术世界中,这些技能将成为教师参与数字社会公民培训的 一部分。


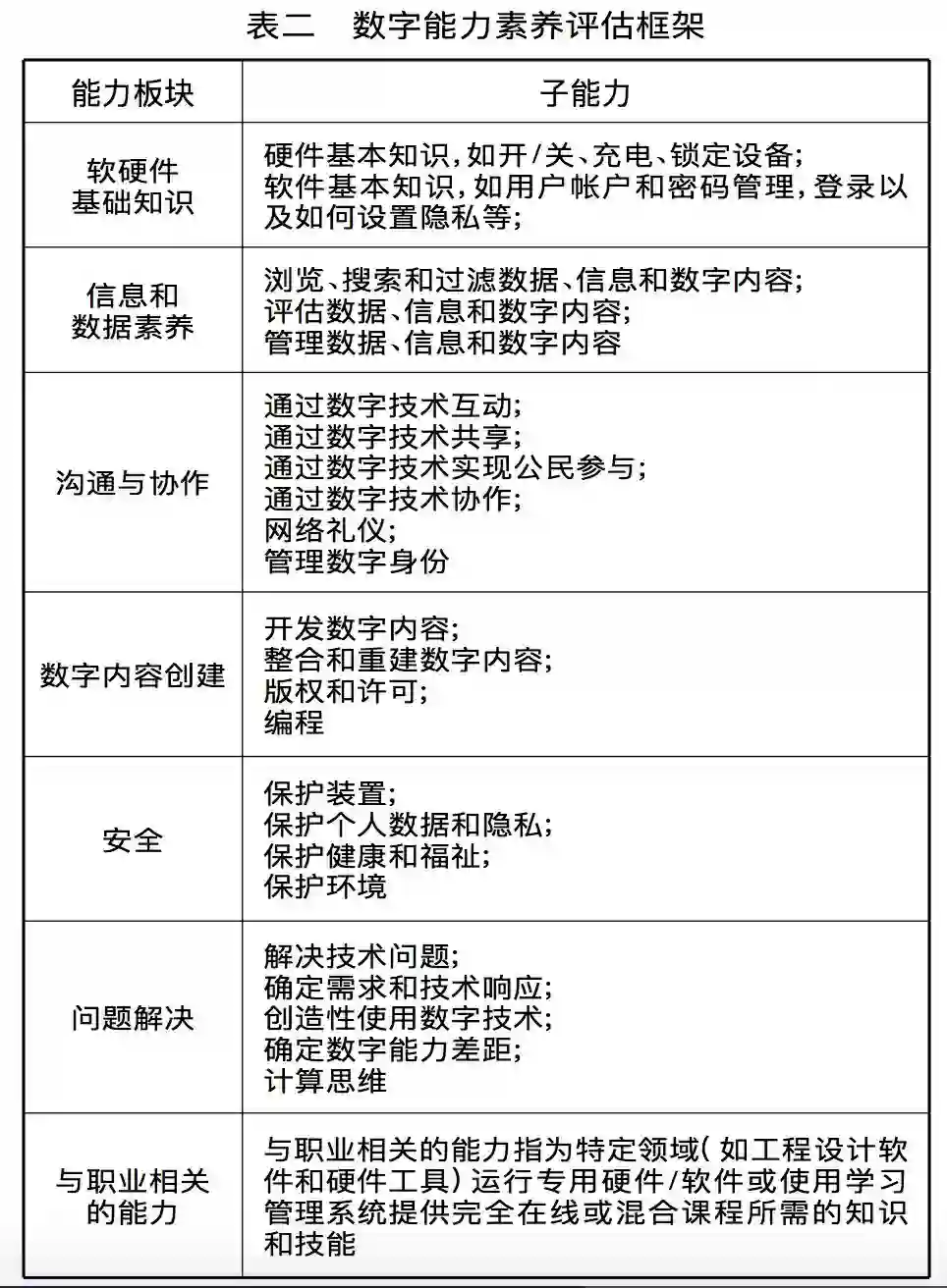
从培养学习者综合能力的角度看,该报告采纳了全球学习监测联盟等机构联合推出的数字能力素养评估框架(Global Framework to Measure Digital Literacy)。该框架整合了计算机素养、信息通信技术知识、信息素养和媒体素养的能力,有较强的辐射面和影响力(见表二)。



(二)弥合人工智能领域的劳动力差距,强化职业技术教育与培训


人工智能对就业市场形成巨大冲击,毕业生需要适应市场劳动力需求变化,就职后也要有终身学习理念,其中人工智能是当今社会终身学习的重要内容。国际劳工组织认为,终身学习是为了培养能力和资格而开展的,是新经济时代形成适当技能的战略。职业技术教育与培训能提供与人工智能能力相关的学习机会。在德国,符合条件的个人可以从 职业介绍所或就业中心领取参加培训的教育券;新加坡2016年启动“技能创前程”( Skills Future) 计划,为25岁以上的公民提供500新元的学分(定期补充),可支付一次培训费用。


联合国教科文组织在制定利用人工智能实现可持续发展目标的过程中,特别重视人工智能的职业技术教育与培训。例如,其信息技术教育部门与爱立信合作启动“青年人工智能”计划,重点提高年轻人的人工智能技能,支持和培养培训师的能力,使青年人能开发创新的人工智能应用程序。该项目还将创建人工智能培训课数据库,动员人工智能中心和黑客马拉松为更广泛的年轻人提供培训。


学校教育虽然发生于固定时间地点的结构化学习环境,但随着移动技术的不断发展,人们可随时随地学习。例如,MOOC平台上有很多大学提供的编程、数据科学和机器学习在线课程,个人可以访问该类平台接受人工智能技能培训。Coursera、edX、iversity( 德国MOOC平台) 、Future Learn( 英国MOOC平台) 、Udacity、Cognitive Class( 面向全球技术人员的课程平台) 等平台在以下四个方面形成良性循环:1)面向全球学习者和研究者,产生大量数据;2)支持同步和异步学习,学习更灵活;3)为终身学习者提供“职业转换”的机会;4)让学习者和教师进行研究和实验,帮助改进在线学习体验。


四、更新教育计划与战略规划支持人工智能教育发展


(一)培养人工智能时代所需的技能,将计算思维纳入教育计划


计算思维作为人工智能社会个体必备的关键能力逐渐受到重视。2011年,美国国际教育技术协会与计算机科学教师协会合作,提出计算思维在问题解决过程中的操作性定义: 形成能用计算机等工具解决的问题,然后进行逻辑化组织和分析数据,继而使用模型和仿真对数据进行抽象表示,再通过算法实现自动化解决方案;同时,以优化整合步骤、资源为目标,分析、实施和总结方案,并将其迁移到其他问题的解决中。


欧洲委员会的调查显示,欧盟成员国已将计算思维纳入教育课程。英国皇家学会2012 年发表的报告建议,将相关课程替换为信息技术、计算机科学、编程和计算;爱沙尼亚 2012年发起“Proge Tiger”(程序老虎)计划[1] ,旨在将编程和机器人技术引入学前、小学和职业教育;阿根廷的“Aprender Conectados”(学习连接)计划[2]将机器人技术纳入该国教育计划;新加坡推出PlayMaker 计划[3],将信息编码和计算思维整合到正规教育体系,旨在建立“未来的智慧国家”,使其公民“熟悉技术技能,并对技术如何应用于改善生活也能保持敏感”; 马来西亚的mydigitalmaker 计划[4]强调将计算思维整合到教育课程,重要的是嵌入思维技能。上述各国将计算思维纳入教育计划的案例(见表三),只是世界众多国家计算思维教育计划的一部分。将计算思维纳入教育课程是一项遍及全球多个国家和地区的教育改革举措,显示了学校关注点从基本数字素养到高阶计算思维技能的转变。



(二)适应人工智能发展需要,制定高等教育战略规划


各国政府意识到人工智能是全球经济社会发展的重要驱动力,努力快速适应人工智能的发展与应用,缩小人工智能能力差距,提高人工智能发展水平并成为该领域的领跑者。其方法之一是推动高等教育发展,重新制定国家教育发展规划(见表四)。



1)法国为国内和欧洲的人工智能发展制定了战略框架。其中,人力资源开发研究是该战略的关键。法国正在构想建立研究实验室,吸引国内外人才,增加人工智能研究人员 ,为大学本科生、硕士研究生、博士研究生及职业培训人员开设人工智能课程,建立大学和其他研究机构之间的合作伙伴关系,为人工智能研究创建大学网络。


2)韩国发布了一项总体规划,为该国的“第四次工业革命”做准备。韩国政府计划从 2020年起每年培养5000名接受过人工智能培训的毕业生。韩国政府还通过提供研究创新补助金,为“顶尖研究生院-转型研究中心”提供10年支持,引领智能信息技术发展。


3)中国2017年制定了“下一代人工智能计划 ”,计划在大学开设人工智能专业,增加人 工智能硕士研究生和博士研究生数量,同时将人工智能融入数学、生物学、心理学、社会学和法律等学科。


五、积极应对“人工智能+教育”挑战


技术的双刃剑作用同样适用于人工智能,人工智能的技术伦理问题已引发强烈关注。该报告用较长篇幅系统分析了“人工智能+教育”面临的六个挑战:1)制定促进人工智能可持续发展的公共政策;2)开发高质量和包容性数据系统;3)加强人工智能在教育中的应用研究;4)关注数据采集、使用和传播中的伦理问题;5)帮助教师为“人工智能+教育 ”做好准备,让人工智能教育开发者更懂教育;6)确保教育中的人工智能的包容性和公平性。


(一)制定促进教育中的人工智能可持续发展的公共政策


目前,大部分人工智能教育产品来自企业或私营部门,大多数国家还没意识到人工智能带来的机 遇与挑战(鲁传颖等,2018)。相关案例的分析显示,下述问题成为影响人工智能公共政策制定的关键,它们可能影响人工智能的可持续发展,包括:1)相关公共政策及其传统制度无法应对人工智能的创新速度;2)作为公共政策及战略的一部分,人工智能相关政策促使各国争取公共资金开发实验室和孵化器,开展人工智能相关公共产品的研发;3)国家必须与企业及私营部门建立伙伴关系,扩大人工智能产品的生态系统;4)解决人工智能使用的伦理问题,必须咨询专家并组建团队,在人工智能发展的不确定性中制定蓝图;5)为了培养人工智能专家和开发新的学术研究设施,创造新的资助机会至关重要;6)通过自适应学习平台、在线评估技术以及大规模技术渗透的设计实验,释放教育人工智能的潜力;7)关注教育人工智能的道德后果;8)公共政策必须成为人工智能利益相关者复杂生态系统的一部分。关于教育人工智能的公共政策制定目前仍处于起步阶段。各国的竞争使得人工智能政策的制定与更新在未来十年可能呈指数级增长。


(二)开发高质量和包容性数据系统


人工智能技术使数据在教育系统的各个层面发挥了作用。例如,学习分析为教育工作者提供了学生进步和学习模式的实时洞察,从而允许教育工作者实时调整教学方法。但是,很多国家的教育数据收集和分析通常每年一次,因此数据往往无法传达短期动态的准确信息。此外,教育系统本身不是唯一的学习数据来源。政府实现系统集成后,所有部门都可以共享和提供更多数据。这种数据共享意味着教育部门可以使用更多数据运行人工智能算法,构建分析模型或预测更多可能性。虽然捕获数据的技术确实越来越强大,但其较高的成本对低收入和中等收入国家是个挑战。因此,仔细检查此类数据系统的成本并权衡潜在收益仍是必要的。数据收集还必须考虑公平,例如,需要考虑年龄 、性别和社会经济背景等因素。高质量和包容性的数据系统不仅需要核心技术的突破,还需要懂教育的人工智能技术人员利用教育思想建构人工智能数据系统。目前,我国已开始制定教育人工智能人才培养相关政策,未来有待克服挑战。


(三)加强教育领域人工智能应用研究


教育领域人工智能融合的水平、规模、发展速度皆落后于其他行业(李欢东等,2018),需深入研究如何利用人工智能技术提高教育质量。然而,教育现象相当复杂和多面,当前需要研究的问题不是是否在教育中使用人工智能,而是哪种人工智能解决方案最适合教师灵活处理不断变化的课堂学习问题。2016年,我国教育部明确规定,地方政府教育部门必须将至少8%的预算用于教育数字化建设与应用,有理由相信,教育研发的巨额增资将加快教育人工智能应用研究。


(四)数据采集、使用中的伦理问题


人工智能将助力于通过大数据分析学习者的学习行为,但存在安全意识缺乏、数据泄露 等问题,这在一定程度上违背了伦理道德和违反了法律规范。信息数据保护和预防大数据犯罪都需要从技术上加以防控。大数据采集应用与数据保护是矛与盾的关系( 陆伟华,2014) 。技术层面的数据加密和数据侵入技术正如防盗和偷盗技术竞相升级一样。以技术发展作支撑需要加强包括道德观念、道德准则、道德行为、道德评价等在内的伦理教育。大数据、人工智能引起的安全和隐私保护问题,需要从思想上内化为使用者的道德规范。因此,数据采集和人工智能技术的使用需要开展前置的隐私伦理教育和后置的法律救援。国内目前相关网络安全法,数据系统的安全维护也在优化。数据采集、使用涉及的伦理问题 ,需要以技术发展做支撑,法律制度做保障,以及相关网络伦理道德教育做引导。防范人工智能教育应用的伦理风险将有助真正做到人工智能教育应用以人为本、“科技向善”(Tech for Social Good)。


(五)帮助教师为人工智能教育做好准备,让人工智能懂教育


教育技术新产品层出不穷,但人工智能产品和应用程序系统在教学和系统管理中的应用尚缺乏成功案例。根本问题在于,大部分组织或系统采纳人工智能技术时,往往没有严格评估新方案中所声称的好处,其意图不是解决教师面临的现有问题,而是提倡新的教学方式,这毫无疑问与主流传统的教学组织方法冲突。从现实看,教师了解供应商意见,但不一定会购买产品。人工智能技术在教育中的导入不仅需要产品开发者懂得教育,还需要广大教师具备数字技能。教师作为人工智能教育的利益相关者,为了创造新的教育可能性,必须参与人工智能开发人员、内容设计师和跨学科专家的对话。人工智 能时代教师的教学内容不仅是知识与技能,还包括指导学生学习。教师不仅自己要学习,还要让学生学会利用在线教育,如MOOC等非正式学习平台。人工智能教育产品的未来发展必须在认知、课堂和考试成绩之间建立牢固的桥梁关系,面临的挑战是在理解教育的微观和宏观层面上创建新的教学对话 ( Woolf et al. ,2013) 。这种对在校的正式学习与线上非正式学习的认识与了解程度,决定了教师和学生的学习观,这种学习观转变将是学校教育改革成功的基础。


(六)确保人工智能在教育中的包容性与公平性


虽然人工智能可以给教育创新带来多种可能,但也可能是一种颠覆性技术,可能加深现有的教育不平等和分歧,边缘化的弱势群体更有可能被排除在人工智能教育之外,形成新的数字鸿沟( Hilbert,2016) 。因此,“人工智能 + 教育”的政策设计,公平和包容应该是其核心价值观。当前人工智能在教育中的应用,多以智能辅导系统、学校教育管理信息系统等形式呈现。系统的成熟性离不开核心技术、先进管理理念和足够资金的支撑。促进人工智能教育的公平首要条件是数字公平。目前宽带接入在全球范围内受能力状况、年龄、性别、收入等因素的影响,仍然是不平等的(兰国帅等,2019)。教育公平一直是我国乃至全球教育的难题,不同国家的经济社会发展与技术水平对“人工智能+教育”的应用带来了巨大影响。当然,新技术的引进也必将带来新的突破,未来人工智能将进一步促进教育公平。


六、思考与建议


未来的时代是智能时代,全社会应为迎接智能 时代的到来做好充分的准备。《教育中的人工智能:可持续发展的机遇与挑战》报告通过列举发展中国家在教育中引入人工智能的实例,系统阐述人工智能改善学习和促进教育公平的机遇与挑战。这些案例和观点对于我国发展和推进“人工智能+教 育”工作极为重要。在对该报告核心部分进行解读的基础上,结合我国人工智能教育发展现状,本文提出了六项推进“人工智能+教育”的建议,包括构建新的通识教育体系、强化计算思维培养、升级学习场景、培养具有人工智能商数(Artificial Intelligence Quotient,简称 AIQ)的未来教师、推进“人工智能+教 学 ”、重视人工智能技术应用伦理问题,以期为我国人工智能教育发展提供参考。


1. 构建基于人工智能的通识教育体系


随着智能增强时代的到来,未来将是人、物理世界、智能机器、虚拟信息世界的四元空 间,学习者也将面临多元空间带来的挑战。首先,学习内容变化带来的能力培养上的挑战,学生不仅需要具备一定的知识水平和认知能力,还要掌握21世纪所要求的能力,包括全球素养、数字素养、创新能力、批判性思维、自主管理、同理心、坚毅品格等。同时,新型学习方式变化带来了自主管理的挑战,人工智能时代的学习将更强调以学生为中心。在大数据支持下,人 工智能支持的智能教学系统可生成个性化学习方案,让学习者自主管理学习过程和学习活动等,而这些都依赖于学习者的个性品质与通识素养。构建面向 21 世纪的通识教育新体系,可以帮助学习者应对 智能增强时代带来的教育变革。


自哈佛大学《自由社会中的通识教育》报告发布以来,通识教育改革以社会变革为先导,经历了漫长的发展过程( 李桂红等,2012)。这一思想转变映射了社会教育思潮的进步——通识教育从19世纪关注少数人的自由教育到21世纪注重批判思维、洞察力、创造力、领导力的培养。21世纪通识教育理念反映了未来社会的发展诉求与高等教育创新发展趋 势 ,反映了未来学习者的能力需求,比如洞察力、批判思维和领导力。21世纪的通识教育新体系要求提供更多基于智慧创造、协同合作、意义建构的教育体验,使受教育者适应智能增强时代的教育智慧性、普惠性和颠覆性,达到知识、能力、素质、人格并重,成为德才兼备、全面发展的世界公民(吴朝晖,2018)。数字时代通识教育体系更多的是关注学习者的数字素养或者数字能力,这是一种关乎所有人基本生活技能的、复合的、横跨的重要技能,这种技能能够促使个体能力、素质、人格等多方面获得重要发展,甚至被标记为“数字时代的生存技能”(王佑镁等,2013)。


2. 强化青少年计算思维培养


人工智能时代的到来,对学习者和劳动力素养提出更高的要求。计算思维是数学思维与工程思维的互补和结合,有助于提高学生的创造力和创新力,是未来工作中每个人应具备的八大技能之一(Weng,2015)。目前,计算思维教育已成为各国适应人工智能时代教育变革的主要发展方向,都在思考与探讨各学段培养学生计算思维能力的模式与方 法。各种计算思维教学活动层出不穷。我国于2017年正式加入国际计算思维挑战赛( International Challenge on Informatics and Computational Thinking, 简称 Bebras),参赛者基于已有知识运用计算思维完成任务。计算思维从比赛到逐渐融入学科课程体系,已成为信息技术课程的核心素养之一。


关于如何开展计算思维教育,加达尼迪斯( Gadanidis) 等(2017)提出计算思维应用的三种方式:基于屏幕的编程(如 Scratch)、制作和控制数字有形物、问题解决的通用方法。按照这种思路,计算思维教育的实施在学校教育实践中可分三类:编程教育、创客教育、问题解决的通用方法。1)编程教育。前中小学信息技术课程已普遍开展创意编程课程ScratchPythonApp Inventor计算思维教育通过课堂教社团活动兴趣小组学科整合等形式开展学生可在互动艺术实用工具互动游戏科学探索未来设想等方面发挥想象力和创造力2创客教育创客教育连接真实性学习强调创新创意成果产出注重分享交流学习者通过事先设计好的主题运用技术手段制作手工品或者数字有形物例如机械工程挑战要求学生在规定时间动手搭建机械传感电路调试程序完成机械的正常运转活动有很高的技术挑战性又充满娱乐观赏性可以提高学生的逻辑思维能力让学生在体验的过程中运用计算思维发现和总结规律3作为问题解决的通用方法问题解决方法侧重于问题解决方案的系统化设计执行结果评价和方案的修改和完善,以及算法设计数据表征数据分析应用 等一般的计算思维能力该方法可作为人文学科计算思维培养的主要形式刘敏娜等2018


3. 人工智能赋能学习场景升级


“人工智能+教育”带来的学习革命,首先不可
避免地重塑传统的学习场景和学习环境。过时的、非数字时代的学习方式已难以适应人工智能赋能的学习变革。苹果公司教育副总裁约翰·库奇等(2015)在《学习的升级》中,将人类的四种学习场景分别隐喻为营火、水源、洞穴、山顶。营火,指一对多的学习模式,如传统的线下授课、公开演讲、讲座以及线上的音频视频知识服务;水源,指多对多的学习模式 ,即不同背景、观点和经历的人 们,以对等的方式彼此分享思想,形成多样化观点;洞穴,这种学习模式的作用不在于让学习者学习他人或者与他人协作,而在于学习者把新获得的信息与已知事物整合起来,认清自己内心的想法;山顶,是必不可少的终极学习场景,主张在实践中学习。这四种学习场景共存时最有效。显然,传统学习场景如何融合人工智能技术和建构“人工智能+学习场景”是当前学习环境建设的重要方向。美国Alt School(个性化前 沿教育)或许能为此提供借鉴。Alt School设计师严格遵循“个性化教育优先”理念,努力使空间尽可能地发挥作用,以支持不同类型的学习经验,如独立活 动、小组合作和群体教学。


在智能技术整合层面,云计算负责存储、统筹和计算,大数据技术负责数据采集、处理与分析,人工智能负责感知和认知,以提供智能化的学习服务。人工智能时代的到来给教育带来了更多可能。


4. 培养具有人工智能商数的未来教师


借鉴智商的概念,贝尔科教集团创始人兼董事长王作冰在GET2018教育科技大会上提出人工智能商数(AIQ)的概念,即人与人工智能打交道的能力。高人工智能商数意味着擅长利用智能机器,技能与智能机器互补。调查数据显示,人工智能时代教师的可替代率是0. 3% ,但伴随着第四次工业革命的到来,教师作为传道授业解惑者将需要承担更 多的责任。世界经济论坛预测,在第四次工业革命中,教师需要适应人工智能和机器技术才能成功转型,更好地面对未来的教学创新。人工智能商数教育的目的是通过动手练习,让孩子们习惯用信息化/数据化眼光看待现实世界。随着人工智能技术教育应用的不断深入,智能备课、评估和反馈成为可能,教师可以更精准快捷地把握学习者的学习特征,开展个性化指导和精准化辅导,实现人工智能支持下的智慧教育。这就要求教师在专业发展的不同阶段确立不同的能力目标以适应课程教学的新要求。因此,人工智能时代的教师不仅需要掌握学科专业知识和教学方法,还应具备整合人工智能能力的“数字素养”,以具备与人工智能设备打交道的能力,这就是人工智能商数的反映。


5. 全面推进“人工智能+教学”


“人工智能 + 教学”已成为当前教育教学改革
的热点。作为一种通用技术,人工智能技术可以融入各种教学要素,支持教学各个流程,形成从基础教育到高等教育的人工智能教育基本规划与人才培养体系。基础教育重在人工智能的普及、认知与初步应用,有必要开发适合中小学生的人工智能课程并整合到信息技术教学中,学科教学应用人工智能实 施精准教学将成为趋势。高等教育除了融入人工智能技术开展教学改革与创新外,更重要的是,结合当前的新工科建设,形成“人工智能+X”复合专业培养新模式。杨宗凯教授2019年6月22日在《中国教育报》上建议,通过科教融合、产教融合、校企合作的方式参与人工智能人才培养:在教学环境方面,打通教学的物理空间与网络空间,建立人机交互的新型智能化泛在型学习环境;在教学资源方面,建立线上线下结合、虚实一体的数字化教育资源供给服务体系;在教师发展方面,实施人机协同的“人工智能+人类智慧”的双师教育,培训智能时代的高水平教师队伍;在教学方法上,普及启发式讲授、探究式研讨等新方法;在教学评价方面,实施数据驱动的过程化、精准化教学评价。多途径形成的人工智能与教育的双向赋能态势,助推“人工智能+教育”的良性发展。


6. 重视人工智能教育应用的伦理问题


人工智能时代,个体学习与生活已经与智能机器融为一体。MOOC等学习平台借助学习者特征、行为、质量等学习分析结果,为学习者提供精准服务,指导、组织、协助学生进行深度学习。智能音箱、智能陪伴机器人等实体智能化产品帮助用户完成简单任务。然而,智能技术普及与应用的同时,潜在危机也悄然而至。出于对潜在歧视和反乌托邦(dystopian)滥用的担忧,继旧金山之后,美国马萨诸塞州的萨默维尔市议会投票通过禁止在公共场所使用面部识别软件。数据安全、情感依赖、伦理道德等都是人工智能教育发展带来的不可回避的问题。科技发展是一把双刃剑,教育领域中人工智能技术的伦理问题尤为重要。人工智能技术如果使用不当,学习者尤其是青少年儿童极易受到威胁。我国2019年5月25日发布的《北京共识》指出,人工智能研发要设计合理,尽可能 地惠及更多人,要提升技术,控制风险,做到以人为本、科技向善。



作者简介:王佑镁,博士,博士生导师,温州大学瓯江特聘教授,数字青少年研究中心主任,教育学院教育技术系教授,研究方向:智慧教育、协同学习、数字阅读、创客教育(wangyoumei@126. com);宛平、赵文竹,在读硕士研究生,温州大学教育学院教育技术系,研究方向:信息技术教育;柳晨晨,博士,副教授,温州大学教育学院教育技术系,研究方向:数字化学习。


转载自:《开放教育研究》 2019年10月 第25卷 第5期
排版、插图来自公众号:MOOC(微信号:openonline)

MOOC执行主编:李国丽

室联网•新维空间站

业务联系:董老师 15210808569

联系地址:北京中关村大街18号B座902室—室联网•新维空间站


更多资讯

【教育信息化中的伪需求】之一:智慧教室中的“多屏”是伪需求吗?

【教育信息化中的伪需求】之二:智慧教室中的吊麦是个伪需求吗?

【教育信息化中的伪需求】之三:智慧教室中的录播是个伪需求吗?

【教育信息化中的伪需求】之四:智慧教育中VR是个伪需求吗?

【教育信息化中的伪需求】之五:智慧教室的xPad交互是个伪需求吗?

【教育信息化中的伪需求】之六:慕课是个伪需求吗?

【MOOC透视】关于“慕课是个伪需求吗?”的讨论总结

美国教育界眼中的教育技术

Syllabus(课程教学大纲)的重要性及其在美国大学中的应用

同为课程教学大纲,中美有何不同?

说说美国大学的学习考核与学业评价

我们哒微博线啦!!!


扫描下方二维码关注

给你不一样的

室联网·新维空间站



喜欢我们就多一次点赞多一次分享吧~


有缘的人终会相聚,慕客君想了想,要是不分享出来,怕我们会擦肩而过~


《预约、体验——新维空间站》

《【会员招募】“新维空间站”1年100场活动等你来加入》

有缘的人总会相聚——MOOC公号招募长期合作者

产权及免责声明 本文系“MOOC”公号转载、编辑的文章,编辑后增加的插图均来自于互联网,对文中观点保持中立,对所包含内容的准确性、可靠性或者完整性不提供任何明示或暗示的保证,不对文章观点负责,仅作分享之用,文章版权及插图属于原作者。如果分享内容侵犯您的版权或者非授权发布,请及时与我们联系,我们会及时内审核处理。


了解在线教育,
把握MOOC国际发展前沿,请关注:

微信公号:openonline
公号昵称:MOOC

  

登录查看更多
12

相关内容

华为发布《自动驾驶网络解决方案白皮书》
专知会员服务
130+阅读 · 2020年5月22日
专知会员服务
127+阅读 · 2020年3月26日
《人工智能2020:落地挑战与应对 》56页pdf
专知会员服务
198+阅读 · 2020年3月8日
新时期我国信息技术产业的发展
专知会员服务
71+阅读 · 2020年1月18日
2019中国硬科技发展白皮书 193页
专知会员服务
86+阅读 · 2019年12月13日
2019年人工智能行业现状与发展趋势报告,52页ppt
专知会员服务
124+阅读 · 2019年10月10日
人工智能在教育领域的应用探析
MOOC
14+阅读 · 2019年3月16日
终身教育百年:从终身教育到终身学习
MOOC
21+阅读 · 2019年3月5日
深度|拥抱人工智能报告:中国未来就业的挑战与应对
机器人大讲堂
6+阅读 · 2018年9月24日
《中国人工智能发展报告2018》(附PDF下载)
走向智能论坛
19+阅读 · 2018年7月17日
《人工智能标准化白皮书(2018版)》发布|附下载
人工智能学家
18+阅读 · 2018年1月21日
【人工智能】重磅:中国人工智能40年发展简史
产业智能官
7+阅读 · 2017年11月12日
Equalization Loss for Long-Tailed Object Recognition
Arxiv
5+阅读 · 2020年4月14日
SlowFast Networks for Video Recognition
Arxiv
4+阅读 · 2019年4月18日
Transfer Adaptation Learning: A Decade Survey
Arxiv
37+阅读 · 2019年3月12日
Adversarial Transfer Learning
Arxiv
12+阅读 · 2018年12月6日
Multi-task Deep Reinforcement Learning with PopArt
Arxiv
4+阅读 · 2018年9月12日
Arxiv
7+阅读 · 2018年6月8日
Arxiv
7+阅读 · 2018年4月24日
VIP会员
最新内容
AutoScientists:自组织智能体团队驱动长期科学实验
战略前沿人工智能的再思考(中文)
专知会员服务
3+阅读 · 今天14:53
《量化地基防空系统间接效应的博弈论方法》
专知会员服务
3+阅读 · 今天14:51
“史诗怒火行动”中美军损失的作战飞机
专知会员服务
2+阅读 · 今天14:38
ICML 2026 | 理解上下文持续学习中的泛化与遗忘
专知会员服务
5+阅读 · 5月28日
Agent Harness综述:大模型智能体执行器工程全景
专知会员服务
13+阅读 · 5月28日
《基于理论的威慑效能评估》
专知会员服务
8+阅读 · 5月28日
相关VIP内容
华为发布《自动驾驶网络解决方案白皮书》
专知会员服务
130+阅读 · 2020年5月22日
专知会员服务
127+阅读 · 2020年3月26日
《人工智能2020:落地挑战与应对 》56页pdf
专知会员服务
198+阅读 · 2020年3月8日
新时期我国信息技术产业的发展
专知会员服务
71+阅读 · 2020年1月18日
2019中国硬科技发展白皮书 193页
专知会员服务
86+阅读 · 2019年12月13日
2019年人工智能行业现状与发展趋势报告,52页ppt
专知会员服务
124+阅读 · 2019年10月10日
相关论文
Equalization Loss for Long-Tailed Object Recognition
Arxiv
5+阅读 · 2020年4月14日
SlowFast Networks for Video Recognition
Arxiv
4+阅读 · 2019年4月18日
Transfer Adaptation Learning: A Decade Survey
Arxiv
37+阅读 · 2019年3月12日
Adversarial Transfer Learning
Arxiv
12+阅读 · 2018年12月6日
Multi-task Deep Reinforcement Learning with PopArt
Arxiv
4+阅读 · 2018年9月12日
Arxiv
7+阅读 · 2018年6月8日
Arxiv
7+阅读 · 2018年4月24日
Top
微信扫码咨询专知VIP会员