产品分析案例 | 网易云音乐产品分析报告

2018 年 7 月 10 日 NPDP产品经理资讯

网易云音乐作为当下在年轻人群体中大火的音乐类APP必有其独到之处,本文将带您了解网易云音乐。



一、产品概述


1. 体验环境


体验版本:V5.1.1.923682

体验设备:荣耀V9(128G版)

安卓版本:8.0.0

体验时间:2018.5


2. 产品概括


网易云音乐app为一款移动音乐软件,软件图标如封面图片所示为一个音符的变形。软件整体的风格为红色,和年轻以及激情的定位很符合。软件的最新slogan为“音乐的力量”并拥有同步品牌影片。


3. 产品定位


网易云音乐主打歌单,社交,发现和分享,除了能够了解自己的好友以及周围人的喜好之外,应用还会通过用户的使用习惯推荐给用户一定量的歌曲,在算法的助力下,推荐功能的质量尚可。


网易云音乐区别于传统音乐软件的最大特点就是将社交属性融合了进去并拥有优质的评论区。让用户在听音乐之外还有一些额外的享受。如果用户想知道自己认识的人都在使用网易云音乐听什么歌曲以及自己所在地什么歌曲受欢迎都可以通过网易云音乐来查询。如果她或他是用户所关心的人,除了通过朋友圈之外,网易云音乐的社交途径也是一个很好的了解渠道,一个人喜欢的歌曲往往可以映照出她或者他的心境 。


此外,以歌单为单位进行歌曲查找相对于以单曲为单位而言也会实用的多。用户很难通过一个歌曲的名字来了解该歌曲究竟是什么类型的歌曲,但是通过歌单可以。歌单不仅有简短的介绍告诉用户该歌单的特点,且如果歌单中有用户下载或者收藏过的歌曲,也能够给用户直观的印象,从而了解歌单的特点。


总而言之,网易云音乐作为一款音乐类应用,成功融合进了社交等元素,让应用能够满足多样化的用户需求。


4. 用户需求分析


(1)用户画像


音乐类软件作为出行必备可以很好的满足用户的户外需求,由于音乐类软件不需要用眼,对于用户活动的影响很小,所以可以一边听音乐一边跑步,一边听音乐一边走路,但是很少有人一边走路一边看小说。由此可见,在很多情景下,音乐软件有其得天独厚的优势。


网易云音乐的用户主要为年轻人群,且将校园作为了自己的重要战略阵地,这一点从它的网易云音乐校园计划就可以看出。另外网易云音乐还推出了网易音乐人计划,扶持有理想,有抱负的音乐人加入其中。



由百度指数的数据可以知道,网易云音乐的用户中男性用户相对比较多,从QuestMobile的数据可以得知网易云音乐的用户以90后为主。



以上数据为移动观象台的网易云音乐用户消费偏向,从中可以看出网易云音乐的用户消费能力相对较低,对于奢侈品牌以及高端品牌的消费并不多。而对于大众品牌和时尚品牌的消费比重比较高。这符合网易云音乐用户年轻以及追求时尚的特征。


根据以上信息可以估计网易云音乐的用户大约有以下一些人群:

  • 大学生群体:时间相对而言比较充裕但是消费能力有限,有尝试新事物的勇气,有很强的社交欲望,一个个体的加入有可能引导一群人的加入;

  • 年轻职场人:生活节奏快,刚刚步入职场消费能力相对于大学生群体而言略有提升,上下班通过公交以及地铁出行的比例高,网易云音乐可以很好的满足他们等车或者坐车时的娱乐需求;

  • 年龄较大的人群:这一部分人不是网易云音乐的主流用户,但是它们拥有很强的消费能力,有很强的经济能力来满足自己的需求;

  • 音乐提供者:音乐提供者包括音乐的上传者,歌词的提供者以及音乐人,他们可能是音乐本身的作者也有可能不是,他们是网易云音乐内容的主要生产者。


产品主要的使用场景为用脑度低的情景,例如健身,看杂志,排队,睡觉前等。


(2)用户需求


根据需求层次的深浅,将用户的需求划分为三个层词,依次为基本型需求,期望型需求以及兴奋型需求。


  • 基本型需求:通过软件能够下载到所需要的歌曲,并有良好的分类功能以及账号管理功能,PC端和移动端的数据可以互通;

  • 期望型需求:拥有优秀的歌曲查找功能,有丰富的歌单并可以按照歌单查找歌曲,每首歌曲都能够有相应的歌词以及MV,拥有FM功能;

  • 兴奋型需求:满足用户的社交需求,用户可以通过自己的账号查找到自己认识的人以及自己周围的人,可以关注这些人或者自己喜欢的歌手,有优秀的个性化推荐系统通过用户已有的使用习惯来推荐给用户新的歌曲。


5. 市场现状和分析


(1)行业分析



  • 数字音乐的消费状况如上图所示,1999年以九天音乐等网站的产生为起源,数字音乐正式进入了大众的视线;

  • 现在还比较流行的音乐软件则起源于2004年,以酷我音乐为代表;

  • 网易云音乐于2013年4月23日正式发布。



数字音乐的发展势头良好,从2014年开始进入稳步发展时期,2017年已经拥有了180亿的市场。从市场份额上讲,数字音乐产业占比也达到了惊人的75%,相当于其他产业加起来的三倍,成为了最主流的音乐产品消费方式。


总的来说,数字音乐是音乐产业的重要组成部分,随着网络时代的到来,数字音乐的优势是难以被逆转的。可以预见,在以后相当长的一段时间之内,数字音乐都将是音乐产业的最重要组成部分。相比较其它音乐方式而言,数字音乐在获取以及价格等方面都有着得天独厚的优势。但是由于收藏爱好者的存在以及音乐演唱会现场的气氛难以被数字音乐所模拟,其它方式也会长久的存在。


从同比增长率逐年下降以及最近比较热门的版权合作事件可以看出,该领域已经是比较成熟的领域,开发也相对比较彻底,市场份额基本上已经被几家大的应用所瓜分。



  • 数字音乐用户的性别比例为男性用户占比显著要高于女性用户;

  • 从年龄分布上看19-30岁的用户占了总用户数量的一半以上;

  • 从系统分布来上来讲,安卓的用户要明显多于iOS的用户;

  • 从地区分布上来看,二线城市用户是绝对的用户主体。


总的来说,数字音乐的主要用户为生活在二线城市的年轻男性用户。



截止今日,版权问题依然存在,所以音乐软件同视频软件一样都有版权问题存在。目前市面上还没有一款音乐软件可以包含所有数字音乐。因此很多的用户只能够同时安装几个不同的音乐类软件app以满足自己的需求。


通过上图可以发现,不习惯使用多个音乐类app的用户仅仅只占总人数的10%不到,即几乎所有的用户都可以接受同时安装并使用多个不同的音乐类app,音乐类app的共存现象十分普遍。


(2)市场数据



网易云音乐从日活跃人数上讲要明显少于QQ音乐以及酷狗音乐,同酷我音乐一起位于第二梯队。但活跃人数也要超过除了以上四个应用之外其它所有应用的总和。


可以看出现在音乐类app市场份额主要就由QQ音乐,酷狗音乐,网易云音乐以及酷我音乐四家瓜分。



网易云音乐在活跃用户数上并不能够位于第一梯队,但是网易云音乐在人均使用次数上确是比较高的,达到了3.7次,排在第一位。而平均时长方面在四大主流应用中也是仅仅少于酷狗音乐而排列在第二位且相比较QQ音乐和酷我音乐优势十分明显。



网易云音乐的使用率和QQ音乐接近位于第二位并遥遥领先于其它音乐类app。考虑到QQ音乐背靠用户数量恐怖的腾讯集团,网易云音乐能够达到这个成绩已经相当不容易了,虽然网易云音乐也背靠网易公司,但是就用户数量上来讲,拥有网易账号的用户和拥有腾讯账号的人相差甚远。在如此大的劣势下还能够拥有这样的成绩,可见网易云音乐确实有其优秀之处。



在同时使用多个音乐软件的用户中,网易云音乐的使用量位于第一位且要遥遥领先于QQ音乐。说明在保留多个音乐类软件的情况下,用户一般都会将网易云音乐做为其中之一。从侧面说明用户在使用过多个应用之后,对于网易云音乐的观感还是比较好的。

本部分数据来源为比达咨询。


二、产品分析


1. 产品结构图


网易云音乐的主要功能区分为五个区域,即账号,我的音乐,发现,视频,正在播放这五个区域,产品结构图如下所示。



从上图可以发现网易云音乐的功能入口安排还是很合理的。应用将正在播放设置在最外层,这样用户在使用其它功能的时候都可以很方便的直接对正在听的歌曲进行管理,十分方便使用。


作者认为可以将听歌识曲的功能设置在最外层,或者可以在桌面添加听歌识曲的快捷方式。该功能和其它功能最大的区别就是时效性非常强,很多时候等用户翻找到这个功能的时候想要知道名字的歌曲已经听不到了。这对于走在路上偶尔听到好听的歌曲想要知道歌曲名字的用户来讲不是十分方便。


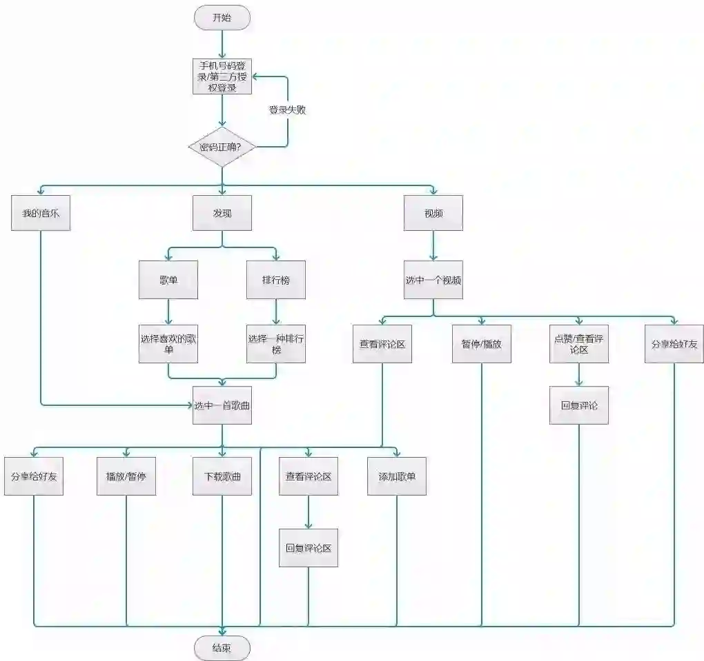
2. 用户使用流程图


网易云音乐的功能很多,没有必要全部列举,这里以一个用户登录并找自己喜欢的歌曲以及MV为例绘制用户使用流程图。



软件拥有优秀的推荐机制以及歌单找歌曲功能,即使对于新用户也能够迅速的融入其中,找到优秀的音乐作品,且一旦使用一段时间的网易云音乐之后,个性化推荐也能够给用户推送适合用户的歌曲。


整体使用流程还是比较简单的,新用户和找歌曲以及MV的老用户可以使用排行榜或者推荐功能找喜欢的内容,而对于老用户而言还可以直接在我的音乐中找到自己以前添加的歌曲。


3. 功能体验分析


(1)优质的评论区



网易云音乐的网红广告文案来源就是网易云音乐的优质评论区。翻看一下网易云音乐的评论区,很能够将用户带入其中。下面截取《后来的我们》主题曲评论区的部分精彩评论。



从中不难发现网易云音乐的评论区能够很好的让用户感受到歌曲的意境,评论区中几乎没有与歌曲的内容完全无关的东西,也没有大多数评论区存在的语言谩骂等行为。使用网易云音乐的时候一边听歌区一边翻看歌曲的评论区是一种独特的享受。


这种体验比较类似于看电影时候的背景音乐,网易云音乐的评论区就相当于是电影的视频部分,而音乐就是BGM,让用户有很强的的代入感。不仅觉得评论区的文字更加深刻,也会觉得歌曲本身更加好听。内容配音乐是一对很好的组合,其实很多音乐的出名都是因为它是某一个精彩电影或者电视剧的背景音乐从而广为传唱,当然“神曲”带动视频的例子也不在少数。虽然评论区不是视频,但是也能够带给人类似的感觉。


(2)良好的社交性


音乐软件长久以来被定义为纯粹用来听歌的软件,而对于社交几乎是没有涉足的。但是网易云音乐却在音乐软件的社交性质上下了不少的功夫。



上述截图是网易云音乐的社交功能,社交功能主要有我的好友以及附近的人,分别是通过交际网络以及地理位置来和其他用户产生联系的。我的好友中有认识的人,明星用户,音乐人,音乐达人四个分类,除了认识的人之外其它三个选项中的用户都是优秀的音乐人。而认识的人中则是与自己有社交联系的人,例如家人,同学,同事等。


通过这里可以找到自己的同学,并能够将他或者她添加为好友。这样就可以随时查看对方的音乐使用情况了,如果用户有心仪的她或者他也许还能够通过这个功能了解对方的心情如何,这确实是一个不错的社交功能。


上面提到的方式是通过自己的关系网来添加好友,而附近的人这个功能则是通过地理位置信息来添加好友,通过这个功能可以看到自己周围的用户,看看他们都喜欢听什么歌曲,也许就能够找到和自己有共同爱好的用户。对于一个人在大城市中打拼的人来讲,一个人寂寞的时候看看周围的人也和自己一样听着寂寞的歌瞬间就会觉得自己不是一个人,理想即离乡。


(3)UGC内容丰富



UGC的一个显著体现就是歌单功能了,歌单可以由用户自己构建。而构建好的歌单可以被其他的用户看到,其他用户可以选择收藏该歌单也可以对该歌单进行评论。这样一种良性的交流能够激发歌单的建立者创建更加优秀的歌单。而对于找歌曲的用户来讲,直接找现成的歌单也可以直接按照类型瞬间获取大量的歌曲,大大节省了自己找歌曲的时间。相比较于机器推送,用户所创建的歌单多了几分人的情感在里面。


歌单功能和算法推荐功能结合起来就可以给予用户很好的找歌体验,让他们能够快速准确的找到自己喜欢的歌曲。


(4)网易音乐人计划培养了大批的优秀音乐人



从来就不缺乏优秀的音乐人,随着直播的兴起,一大波优秀的音乐艺人也出现在了公众的面前。而网易音乐人计划旨在培养优秀的音乐人并给予他们展示的舞台。


通过该计划让网易云音乐有了创造歌曲的能力,很多优秀的歌曲就来自于这些新入驻的音乐人。用视频网站来类比的话,之前的音乐软件就好像是传统视频网站,上面只有通过版权购买的正规厂商制作的影片,而网易云音乐的音乐人就好像是哔哩哔哩弹幕视频网上的优秀UP主,他们虽然不是大型的制作公司,但是也能够制作出极其优秀的作品。


三、用户意见


通过用户意见可以得知一款应用中所存在的问题,作者通过华为应用市场的评论查找了一些有内容的用户评论列举如下。


1. 总体来讲,深得用户的喜爱



网易云音乐在华为应用市场的评分有3.7分,其中评论大多为5星好评,真爱粉居多。总的来说是一款很优秀的音乐类app。接下来主要寻找网易云音乐中用户不满意的地方。


2. 版权问题依然是重中之重



版权问题是一个一直存在但又一直难以解决的问题,版权问题的直接结果就是导致下载一个音乐类app根本不能够满足用户听歌的需求,许多想听的歌曲都是没有的。而如果下载很多的音乐类app对于手机的压力很大,对于用户而言使用起来也不是很方便。如果两个app都同时下载了一首歌又会导致空间的浪费,而只在一个应用上下载某首歌,想要的时候又得翻找很长的时间,十分不方便。


此外因为现在的音乐类app很多歌曲只有会员才能够使用,所以大多数用户是愿意付费成为会员的,但是如果自己在每一个音乐类APP上都充值会员,那对于很多用户而言也是难以承受的。


但版权问题不像技术问题,有时候确实是没有任何办法去解决,只能希望几家音乐类app能够早日达成版权协作,让用户可以省心一些。


3. 商业化气息引起不少用户的不适



广告是网易云音乐盈利的重要途径,但是新版本更新之后的广告增多也引起了不少用户的不满。除了签到后直接转到商城之外,网易云音乐还给游戏增加了入口,让音乐软件显得不是那么纯粹。正如用户所评论的,逐渐感觉像是一个商城了。


公司要生存,很多时候广告必不可少,但是作为音乐类软件,过多的广告让用户抵触的心理会远远大于视频类的软件,可以考虑增加会员免去广告的业务。


4. 软件不再纯粹


很多用户还提到了一个问题,就是网易云音乐的新版本内容太多了,视频和社交都想要兼顾,导致整个软件侧重点反而不是音乐了。


这一点与公司的定位有关,作者也不好妄加猜测,只能说希望网易云音乐能够探索出自己软件的发展方向,将更加优秀的产品带给用户。


四、如果我是PM


1. 扩展版权资源


这点是一个难以解决但是又十分重要的问题。从上面的用户反馈可以知道,版权是影响用户体验的一个很重要的因素,甚至有很多用户因为一首歌曲或者一位歌手使用或者放弃一款音乐类app。


版权资源是所有音乐类app遇见的共同问题,今年曾经一度有关于达成版权合作的新闻,但是现在的版权问题依然没有得到有效的解决。相信以后一定有更加好的解决方法,让用户能够做到只使用一款音乐类的app就可以听到所有自己喜欢的歌曲,而不是为了听歌,下载了一大堆的音乐软件,这样不但使用起来不够方便,还会导致手机压力增加,恶化用户的使用体验。


2. 让广告以更加合适的方式出现


上面的反馈中很多用户都提到了广告的问题,相比较视频类网站而言,音乐类网站的用户还没有接受广告的植入。公司为了盈利以及发展,植入广告是合理的。但是如果因为广告的植入而造成大量的用户流失就得不偿失了。


可行的解决方法有以下两条:


  • 学习视频类网站的策略,让会员可以免去广告,鼓励用户充值会员,这样就可以在不损害公司经济利益的情况下让用户更加满意;

  • 广告出现的位置进行修改:用户对于视频类软件的广告抵触比较小是因为用户已经习惯了视频前有广告的事实。所以可以将广告移动到网易云音乐的视频类内容之中,而不要出现在其他地方。


3. 可以尝试在网易云音乐中使用弹幕功能


弹幕功能的最大特点就是调动气氛,而弹幕功能最怕的事情就是出现各种低俗的弹幕。网易云音乐的评论氛围一直很好,而音乐类软件的听歌氛围又可以很严重的影响到用户体验,所以可以尝试在MV中加入弹幕功能。


加入弹幕功能后,依托评论区的良好氛围,一定可以形成优质的弹幕。


4. 探索新的盈利方式


软件为了生存就必须盈利,只有能够有足够的经济实力,才能够解决版权等问题。因此盈利不仅对公司很重要,对于用户而言也很重要,只有公司的盈利能力有保障,才有可能带给用户更好的使用体验。如果公司本身都生存困难,那么优秀的体验根本无从谈起。


周边产品是盈利的一个不错的渠道,可以在打开时的界面上推荐自己的周边产品,周边产品可以是精彩评论的合集书以及优秀音乐的唱片等。此外可以开启打赏功能,用户打赏的金额由公司和歌曲所有者进行分成。


五、总结


总体来讲,网易云音乐是一款优秀的软件,它有着丰富的找歌途径,良好的社交体验以及优质的评论区,在用户群体之中广受好评。没有QQ音乐丰富的用户渠道却能够在很多方面超过QQ音乐这本身就是对网易云音乐的最大肯定。


网易云音乐在产品的探索方面一直位于行业前列,敢于探索新的发展方向。从社交到视频无不体现了它走出自己风格的决心。另外网易云音乐还有大学校园计划以及网易音乐人计划成功让自己得到了很多优秀的音乐人资源。这对于它以后的发展都是重要的契机,只要多加培养,现在还需要扶持的音乐人迟早会成为网易云音乐竞争的底牌之一。


但网易云音乐也存在一些音乐类软件的通病,比如版权不足以及逐渐商业化。


总之,希望网易云音乐能够探索出自己的道路,发展的越来越好,像slogan说的一样,用音乐带给他人力量。


(数据来源:百度指数,比达咨询,移动观象台,QuestMobile)


作者:马璐  转载公众号:pmlu

文章来源:

https://mp.weixin.qq.com/s/JBzH2uXWKgvNn-GZJvTzbw

本文受作者授权转载,仅供学习交流,不作商业用途。

登录查看更多
0

相关内容

网易云音乐是一款专注于发现与分享的音乐产品,依托专业音乐人、DJ、好友推荐及社交功能,为用户打造全新的音乐生活。
【2020新书】实战R语言4,323页pdf
专知会员服务
103+阅读 · 2020年7月1日
商业数据分析,39页ppt
专知会员服务
165+阅读 · 2020年6月2日
2020年中国《知识图谱》行业研究报告,45页ppt
专知会员服务
241+阅读 · 2020年4月18日
德勤:2020技术趋势报告,120页pdf
专知会员服务
194+阅读 · 2020年3月31日
【图神经网络(GNN)结构化数据分析】
专知会员服务
117+阅读 · 2020年3月22日
清华大学张敏老师,个性化推荐的基础与趋势,145页ppt
专知会员服务
87+阅读 · 2019年11月27日
产品经理们,好好琢磨产品定位吧
产品100干货速递
7+阅读 · 2019年6月4日
2019年Q1中国互联网流量季度分析报告
艾瑞咨询
5+阅读 · 2019年5月15日
用户研究:如何做用户画像分析
产品100干货速递
45+阅读 · 2019年5月9日
印象笔记和有道云笔记竞品分析报告
产品100干货速递
5+阅读 · 2019年3月26日
【知识图谱】基于知识图谱的用户画像技术
产业智能官
103+阅读 · 2019年1月9日
智能时代,图像检索技术在美团APP中的应用分析
人人都是产品经理
9+阅读 · 2018年5月23日
推荐|网易云音乐分析之推荐算法
人人都是产品经理
10+阅读 · 2018年2月26日
Arxiv
8+阅读 · 2019年5月20日
Music Transformer
Arxiv
5+阅读 · 2018年12月12日
Semantics of Data Mining Services in Cloud Computing
Arxiv
4+阅读 · 2018年10月5日
Arxiv
4+阅读 · 2018年1月29日
Arxiv
5+阅读 · 2017年11月13日
VIP会员
最新内容
人工智能在战场行动中的演进及伊朗案例
专知会员服务
2+阅读 · 今天13:08
美AI公司Anthropic推出网络安全模型“Mythos”
专知会员服务
2+阅读 · 今天12:58
【博士论文】面向城市环境的可解释计算机视觉
专知会员服务
0+阅读 · 今天12:57
大语言模型的自改进机制:技术综述与未来展望
专知会员服务
0+阅读 · 今天12:50
《第四代军事特种作战部队选拔与评估》
专知会员服务
1+阅读 · 今天6:23
相关VIP内容
【2020新书】实战R语言4,323页pdf
专知会员服务
103+阅读 · 2020年7月1日
商业数据分析,39页ppt
专知会员服务
165+阅读 · 2020年6月2日
2020年中国《知识图谱》行业研究报告,45页ppt
专知会员服务
241+阅读 · 2020年4月18日
德勤:2020技术趋势报告,120页pdf
专知会员服务
194+阅读 · 2020年3月31日
【图神经网络(GNN)结构化数据分析】
专知会员服务
117+阅读 · 2020年3月22日
清华大学张敏老师,个性化推荐的基础与趋势,145页ppt
专知会员服务
87+阅读 · 2019年11月27日
相关资讯
产品经理们,好好琢磨产品定位吧
产品100干货速递
7+阅读 · 2019年6月4日
2019年Q1中国互联网流量季度分析报告
艾瑞咨询
5+阅读 · 2019年5月15日
用户研究:如何做用户画像分析
产品100干货速递
45+阅读 · 2019年5月9日
印象笔记和有道云笔记竞品分析报告
产品100干货速递
5+阅读 · 2019年3月26日
【知识图谱】基于知识图谱的用户画像技术
产业智能官
103+阅读 · 2019年1月9日
智能时代,图像检索技术在美团APP中的应用分析
人人都是产品经理
9+阅读 · 2018年5月23日
推荐|网易云音乐分析之推荐算法
人人都是产品经理
10+阅读 · 2018年2月26日
相关论文
Arxiv
8+阅读 · 2019年5月20日
Music Transformer
Arxiv
5+阅读 · 2018年12月12日
Semantics of Data Mining Services in Cloud Computing
Arxiv
4+阅读 · 2018年10月5日
Arxiv
4+阅读 · 2018年1月29日
Arxiv
5+阅读 · 2017年11月13日
Top
微信扫码咨询专知VIP会员