【精益】【OEE】精益生产重要指标 — OEE工具详解

2019 年 1 月 2 日 产业智能官
OEE(英文全称Overall Equipment Effectiveness)是一个独立的测量工具,它用来表现实际的生产能力相对于理论产能的比率。本文和大家分享一组PPT,详细讲解OEE。


通过OEE模型的各子项分析,它准确清楚地告诉你设备效率如何,在生产的哪个环节有多少损失,以及你可以进行哪些改善工作。


生产线设备效率实时监控


长期的使用OEE工具,企业可以轻松的找到影响生产效率的瓶颈,并进行改进和跟踪。达到提高生产效率的目的,同时使公司避免不必要的耗费。


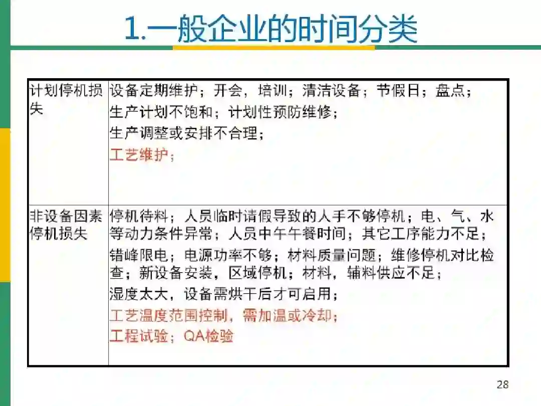
一般,每一个生产设备都有自己的最大理论产能,要实现这一产能必须保证没有任何干扰和质量损耗。当然,实际生产中是不可能达到这一要求,由于许许多多的因素,车间设备存在着大量的失效: 例如,除去设备的故障、调整,以及设备的完全更换之外,当设备的表现非常低时,可能会影响生产率,产生次品,返工等。


山崎马扎克的效率监控大屏


利用OEE的一个最重要目的就是减少一般制造业所存在的六大损失:停机损失、换装调试损失、暂停机损失、减速损失、启动过程次品损失和生产正常运行时产生的次品损失。







工业互联网




产业智能官  AI-CPS


加入知识星球“产业智能研究院”:先进产业OT(工艺+自动化+机器人+新能源+精益)技术和新一代信息IT技术(云计算+大数据+物联网+区块链+人工智能)深度融合,在场景中构建状态感知-实时分析-自主决策-精准执行-学习提升的机器智能认知计算系统实现产业转型升级、DT驱动业务、价值创新创造的产业互联生态链



版权声明产业智能官(ID:AI-CPS推荐的文章,除非确实无法确认,我们都会注明作者和来源,涉权烦请联系协商解决,联系、投稿邮箱:[email protected]



登录查看更多
0

相关内容

FPGA加速系统开发工具设计:综述与实践
专知会员服务
69+阅读 · 2020年6月24日
【硬核书】不完全信息决策理论,467页pdf
专知会员服务
367+阅读 · 2020年6月24日
大数据安全技术研究进展
专知会员服务
96+阅读 · 2020年5月2日
专知会员服务
127+阅读 · 2020年3月26日
新时期我国信息技术产业的发展
专知会员服务
71+阅读 · 2020年1月18日
阿里巴巴达摩院发布「2020十大科技趋势」
专知会员服务
108+阅读 · 2020年1月2日
【大数据白皮书 2019】中国信息通信研究院
专知会员服务
138+阅读 · 2019年12月12日
资源|Blockchain区块链中文资源阅读列表
专知会员服务
44+阅读 · 2019年11月20日
【精益】精益生产与智能制造的联系和支撑
产业智能官
39+阅读 · 2019年9月14日
【仿真】基于大数据的机器学习与数值仿真技术
产业智能官
51+阅读 · 2019年9月3日
【知识图谱】大数据时代的知识工程与知识管理
产业智能官
22+阅读 · 2019年7月3日
【智能驾驶】97页PPT,读懂自动驾驶全产业链发展!
【AIoT】2018年AIoT产业蓝皮书!
产业智能官
12+阅读 · 2019年2月16日
【工业大数据】工业大数据分析处理技术与应用
产业智能官
29+阅读 · 2019年2月2日
【智能制造】新一代智能制造:人工智能与智能制造
产业智能官
17+阅读 · 2018年8月11日
Arxiv
102+阅读 · 2020年3月4日
Arxiv
16+阅读 · 2020年2月6日
Arxiv
37+阅读 · 2019年11月7日
Seeing What a GAN Cannot Generate
Arxiv
8+阅读 · 2019年10月24日
VIP会员
最新内容
超越网格:作战环境对炮兵的影响
专知会员服务
1+阅读 · 今天15:35
KDD 2026 | MixRAGRec:面向LLM推荐的混合专家KG-RAG框架
BES:让语言模型通过双向进化搜索自我改进
专知会员服务
4+阅读 · 5月30日
以色列-美国-伊朗战争中的无人机:关键要点
专知会员服务
4+阅读 · 5月30日
《Palantir任务保障性软件安全标准(MA-S2)》
专知会员服务
14+阅读 · 5月30日
基于声学的无人机检测技术综述
专知会员服务
8+阅读 · 5月30日
《当代混合战争分析框架:俄乌战争经验教训》
相关VIP内容
FPGA加速系统开发工具设计:综述与实践
专知会员服务
69+阅读 · 2020年6月24日
【硬核书】不完全信息决策理论,467页pdf
专知会员服务
367+阅读 · 2020年6月24日
大数据安全技术研究进展
专知会员服务
96+阅读 · 2020年5月2日
专知会员服务
127+阅读 · 2020年3月26日
新时期我国信息技术产业的发展
专知会员服务
71+阅读 · 2020年1月18日
阿里巴巴达摩院发布「2020十大科技趋势」
专知会员服务
108+阅读 · 2020年1月2日
【大数据白皮书 2019】中国信息通信研究院
专知会员服务
138+阅读 · 2019年12月12日
资源|Blockchain区块链中文资源阅读列表
专知会员服务
44+阅读 · 2019年11月20日
相关资讯
【精益】精益生产与智能制造的联系和支撑
产业智能官
39+阅读 · 2019年9月14日
【仿真】基于大数据的机器学习与数值仿真技术
产业智能官
51+阅读 · 2019年9月3日
【知识图谱】大数据时代的知识工程与知识管理
产业智能官
22+阅读 · 2019年7月3日
【智能驾驶】97页PPT,读懂自动驾驶全产业链发展!
【AIoT】2018年AIoT产业蓝皮书!
产业智能官
12+阅读 · 2019年2月16日
【工业大数据】工业大数据分析处理技术与应用
产业智能官
29+阅读 · 2019年2月2日
【智能制造】新一代智能制造:人工智能与智能制造
产业智能官
17+阅读 · 2018年8月11日
Top
微信扫码咨询专知VIP会员