如何让网站不下线而从 Redis 2 迁移到 Redis 3

2017 年 10 月 17 日 Linux中国 译者:geekpi
我们最近着手升级 Redis 服务器,此升级旨在使用 Redis 3.2 提供的原生集群功能。这篇博客希望解释为什么我们要使用集群、我们遇到的问题以及我们的解决方案。
-- Craig Stewart


本文导航
编译自 | http://engineering.skybettingandgaming.com/2017/09/25/redis-2-to-redis-3/ 
 作者 | Craig Stewart
 译者 | geekpi

我们在 Sky Betting&Gaming 中使用 Redis[1] 作为共享内存缓存,用于那些需要跨 API 服务器或者 Web 服务器鉴别令牌之类的操作。在 Core Tribe 内,它用来帮助处理日益庞大的登录数量,特别是在繁忙的时候,我们在一分钟内登录数量会超过 20,000 人。这在很大程度上适用于数据存放在大量服务器的情况下(在 SSO 令牌用于 70 台 Apache HTTPD 服务器的情况下)。我们最近着手升级 Redis 服务器,此升级旨在使用 Redis 3.2 提供的原生集群功能。这篇博客希望解释为什么我们要使用集群、我们遇到的问题以及我们的解决方案。

在开始阶段(或至少在升级之前)

我们的传统缓存中每个缓存都包括一对 Redis 服务器,使用 keepalive 确保始终有一个主节点监听浮动 IPfloating IP地址。当出现问题时,这些服务器对需要很大的精力来进行管理,而故障模式有时是非常各种各样的。有时,只允许读取它所持有的数据,而不允许写入的从属节点却会得到浮动 IP 地址,这种问题是相对容易诊断的,但会让无论哪个程序试图使用该缓存时都很麻烦。

新的应用程序

因此,这种情况下,我们需要构建一个新的应用程序,一个使用共享内存缓存shared in-memory cache的应用程序,但是我们不希望对该缓存进行迂回的故障切换过程。因此,我们的要求是共享的内存缓存,没有单点故障,可以使用尽可能少的人为干预来应对多种不同的故障模式,并且在事件恢复之后也能够在很少的人为干预下恢复,一个额外的要求是提高缓存的安全性,以减少数据泄露的范围(稍后再说)。当时 Redis Sentinel 看起来很有希望,并且有许多程序支持代理 Redis 连接,比如 twemproxy[2]。这会导致还要安装其它很多组件,它应该有效,并且人际交互最少,但它复杂而需要运行大量的服务器和服务,并且相互通信。

将会有大量的应用服务器与 twemproxy 进行通信,这会将它们的调用路由到合适的 Redis 主节点,twemproxy 将从 sentinal 集群获取主节点的信息,它将控制哪台 Redis 实例是主,哪台是从。这个设置是复杂的,而且仍有单点故障,它依赖于 twemproxy 来处理分片,来连接到正确的 Redis 实例。它具有对应用程序透明的优点,所以我们可以在理论上做到将现有的应用程序转移到这个 Redis 配置,而不用改变应用程序。但是我们要从头开始构建一个应用程序,所以迁移应用程序不是一个必需条件。

幸运的是,这个时候,Redis 3.2 出来了,而且内置了原生集群,消除了对单一 sentinel 集群需要。

它有一个更简单的设置,但 twemproxy 不支持 Redis 集群分片,它能为你分片数据,但是如果尝试在与分片不一致的集群中这样做会导致问题。有参考的指南可以使其匹配,但是集群可以自动改变形式,并改变分片的设置方式。它仍然有单点故障。正是在这一点上,我将永远感谢我的一位同事发现了一个 Node.js 的 Redis 的集群发现驱动程序,让我们完全放弃了 twemproxy。

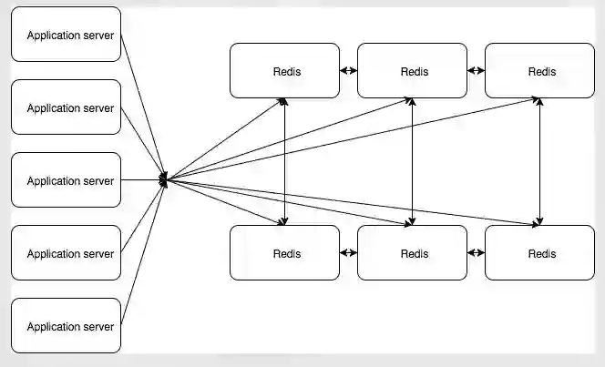
因此,我们能够自动分片数据,故障转移和故障恢复基本上是自动的。应用程序知道哪些节点存在,并且在写入数据时,如果写入错误的节点,集群将自动重定向该写入。这是被选的配置,这让我们共享的内存缓存相当健壮,可以没有干预地应付基本的故障模式。在测试期间,我们的确发现了一些缺陷。复制是在一个接一个节点的基础上进行的,因此如果我们丢失了一个主节点,那么它的从节点会成为一个单点故障,直到死去的节点恢复服务,也只有主节点对集群健康投票,所以如果我们一下失去太多主节点,那么集群无法自我恢复。但这比我们过去的好。

向前进

随着使用集群 Redis 配置的新程序,我们对于老式 Redis 实例的状态变得越来越不适应,但是新程序与现有程序的规模并不相同(超过 30GB 的内存专用于我们最大的老式 Redis 实例数据库)。因此,随着 Redis 集群在底层得到了证实,我们决定迁移老式的 Redis 实例到新的 Redis 集群中。

由于我们有一个原生支持 Redis 集群的 Node.js Redis 驱动程序,因此我们开始将 Node.js 程序迁移到 Redis 集群。但是,如何将数十亿字节的数据从一个地方移动到另一个地方,而不会造成重大问题?特别是考虑到这些数据是认证令牌,所以如果它们错了,我们的终端用户将会被登出。一个选择是要求网站完全下线,将所有内容都指向新的 Redis 群集,并将数据迁移到其中,以希望获得最佳效果。另一个选择是切换到新集群,并强制所有用户再次登录。由于显而易见的原因,这些都不是非常合适的。我们决定采取的替代方法是将数据同时写入老式 Redis 实例和正在替换它的集群,同时随着时间的推移,我们将逐渐更多地向该集群读取。由于数据的有效期有限(令牌在几个小时后到期),这种方法可以导致零停机,并且不会有数据丢失的风险。所以我们这么做了。迁移是成功的。

剩下的就是服务于我们的 PHP 代码(其中还有一个项目是有用的,其它的最终是没必要的)的 Redis 的实例了,我们在这过程中遇到了一个困难,实际上是两个。首先,也是最紧迫的是找到在 PHP 中使用的 Redis 集群发现驱动程序,还要是我们正在使用的 PHP 版本。这被证明是可行的,因为我们升级到了最新版本的 PHP。我们选择的驱动程序不喜欢使用 Redis 的授权方式,因此我们决定使用 Redis 集群作为一个额外的安全步骤 (我告诉你,这将有更多的安全性)。当我们用 Redis 集群替换每个老式 Redis 实例时,修复似乎很直接,将 Redis 授权关闭,这样它将会响应所有的请求。然而,这并不是真的,由于某些原因,Redis 集群不会接受来自 Web 服务器的连接。 Redis 在版本 3 中引入的称为“保护模式”的新安全功能将在 Redis 绑定到任何接口时将停止监听来自外部 IP 地址的连接,并无需配置 Redis 授权密码。这被证明相当容易修复,但让我们保持警惕。

现在?

这就是我们现在的情况。我们已经迁移了我们的一些老式 Redis 实例,并且正在迁移其余的。我们通过这样做解决了我们的一些技术债务,并提高了我们的平台的稳定性。使用 Redis 集群,我们还可以扩展内存数据库并扩展它们。 Redis 是单线程的,所以只要在单个实例中留出更多的内存就会可以得到这么多的增长,而且我们已经紧跟在这个限制后面。我们期待着从新的集群中获得改进的性能,同时也为我们提供了扩展和负载均衡的更多选择。

未来怎么样?

我们解决了一些技术性债务,这使我们的服务更容易支持,更加稳定。但这并不意味着这项工作完成了,Redis 4 似乎有一些我们可能想要研究的功能。而且 Redis 并不是我们使用的唯一软件。我们将继续努力改进平台,缩短处理技术债务的时间,但随着客户群体的扩大,我们力求提供更丰富的服务,我们总是会遇到需要改进的事情。下一个挑战可能与每分钟超过 20,000次 登录到超过 40,000 次甚至更高的扩展有关。


via: http://engineering.skybettingandgaming.com/2017/09/25/redis-2-to-redis-3/

作者:Craig Stewart[4] 译者:geekpi 校对:wxy

本文由 LCTT 原创编译,Linux中国 荣誉推出

LCTT 译者
geekpi
共计翻译: 561 篇
贡献时间:1245 天

推荐文章

< 左右滑动查看相关文章 >

点击图片、输入文章 ID 或识别二维码直达



登录查看更多
0

相关内容

Redis 是一个使用 C 语言写成的,开源的 key-value 数据库。
【实用书】Python爬虫Web抓取数据,第二版,306页pdf
专知会员服务
122+阅读 · 2020年5月10日
德勤:2020技术趋势报告,120页pdf
专知会员服务
194+阅读 · 2020年3月31日
【2020新书】如何认真写好的代码和软件,318页pdf
专知会员服务
66+阅读 · 2020年3月26日
专知会员服务
126+阅读 · 2020年3月26日
TensorFlow Lite指南实战《TensorFlow Lite A primer》,附48页PPT
专知会员服务
70+阅读 · 2020年1月17日
【大规模数据系统,552页ppt】Large-scale Data Systems
专知会员服务
61+阅读 · 2019年12月21日
在K8S上运行Kafka合适吗?会遇到哪些陷阱?
DBAplus社群
9+阅读 · 2019年9月4日
用Now轻松部署无服务器Node应用程序
前端之巅
16+阅读 · 2019年6月19日
浅谈 Kubernetes 在生产环境中的架构
DevOps时代
11+阅读 · 2019年5月8日
PHP使用Redis实现订阅发布与批量发送短信
安全优佳
7+阅读 · 2019年5月5日
ZigBee 网络安全攻防
计算机与网络安全
14+阅读 · 2019年4月15日
从webview到flutter:详解iOS中的Web开发
前端之巅
5+阅读 · 2019年3月24日
抖音爬虫
专知
5+阅读 · 2019年2月11日
去哪儿网开源DNS管理系统OpenDnsdb
运维帮
21+阅读 · 2019年1月22日
快乐的迁移到 Python3
Python程序员
5+阅读 · 2018年3月25日
Deep Reinforcement Learning: An Overview
Arxiv
17+阅读 · 2018年11月26日
Arxiv
5+阅读 · 2018年5月1日
Arxiv
14+阅读 · 2018年4月18日
Arxiv
12+阅读 · 2018年1月28日
VIP会员
最新内容
美陆军设想无人系统司令部
专知会员服务
2+阅读 · 今天13:45
【博士论文】已对齐人工智能系统的持久脆弱性
专知会员服务
0+阅读 · 今天13:52
扭曲还是编造?视频大语言模型幻觉研究综述
专知会员服务
0+阅读 · 今天13:41
《采用系统思维应对混合战争》125页
专知会员服务
2+阅读 · 今天12:47
战争机器学习:数据生态系统构建(155页)
专知会员服务
6+阅读 · 今天8:10
内省扩散语言模型
专知会员服务
6+阅读 · 4月14日
国外反无人机系统与技术动态
专知会员服务
4+阅读 · 4月14日
相关资讯
在K8S上运行Kafka合适吗?会遇到哪些陷阱?
DBAplus社群
9+阅读 · 2019年9月4日
用Now轻松部署无服务器Node应用程序
前端之巅
16+阅读 · 2019年6月19日
浅谈 Kubernetes 在生产环境中的架构
DevOps时代
11+阅读 · 2019年5月8日
PHP使用Redis实现订阅发布与批量发送短信
安全优佳
7+阅读 · 2019年5月5日
ZigBee 网络安全攻防
计算机与网络安全
14+阅读 · 2019年4月15日
从webview到flutter:详解iOS中的Web开发
前端之巅
5+阅读 · 2019年3月24日
抖音爬虫
专知
5+阅读 · 2019年2月11日
去哪儿网开源DNS管理系统OpenDnsdb
运维帮
21+阅读 · 2019年1月22日
快乐的迁移到 Python3
Python程序员
5+阅读 · 2018年3月25日
Top
微信扫码咨询专知VIP会员