重磅!360确认借壳回归A股;阿里巴巴Q2营收551.22亿;网曝中国考虑关闭违法现金贷公司...

2017 年 11 月 3 日 i黑马 静静

☝☝☝来自@NASA


昨天,静静给大家分享一张人类宇宙探索图。在这张图里面,我们能够看到“探索者们”以及可以触达的宇宙边界。毕竟周五了,我们可以放飞一下自我,O(∩_∩)O哈哈~


早安艾瑞巴蒂,一起来看今天的早报…


【黑马高调早报】第840期


文 | 静静



头条:周鸿祎的归来


2016年7月29日,奇虎360完成了私有化退市,成为中概股“返乡”浪潮中最引入瞩目的公司之一。面对着国内最大的互联网安全公司的归来,360是否上市、将以何种方式上市、若借壳谁是借壳标的等问题牢牢占据着市场的热点。如今,这一切的猜测终于尘埃落定。


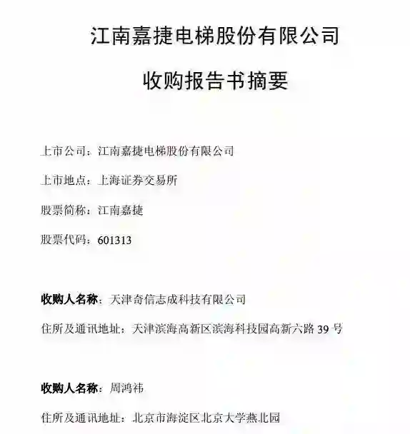
1、重磅!360将借壳江南嘉捷回归A股


11月2日晚间,A股上市江南嘉捷电梯股份有限公司(股票代码:601313)发布重大资产重组报告书,在购买资产交易对方名称中,排在首位的是天津奇信志成科技有限公司。报告书称,在本次交易完成后,上市公司实际控制人变更为周鸿祎。


本次交易完成后,奇信志成将持有本公司总股本的48.74%,为本公司控股股东。周鸿祎直接持有本公司12.14%的股份,通过奇信志成间接控制本公司48.74%的股份,通过天津众信间接控制本公司2.82%的股份,合计控制本公司63.70%的股份,为本公司实际控制人。


按照《重组管理办法》第十三条的规定,本次交易构成重组上市,需提交中国证监会上市公司并购重组审核委员会审核并经中国证监会核准后方可实施。



2、周鸿祎深夜致谢团队


今日(11月3日)凌晨,周鸿祎通过朋友圈致谢团队,“谢谢大家几年来的坚持坚强坚韧”。




值得一提的是,今天是3Q大战全面爆发的七周年。周鸿祎选择今日公布借壳A股,有业内人士认为其别有深意。


@jam_mcgrady:闹了那么久的绯闻,终于旁落他人,爱情就是这样

@小三民:这都是未来的亿万富豪呀,是我,我也加班

@毒舌猫薄荷:恭喜周红衣,百尺竿头更进一步

@寂寞sha洲冷:祝贺老周,网络安全是国之重器已经是不争的事实,而360能尽早回归A股,有利于网络安全产业发展。

@她说要珍惜眼前人:把360 腾讯管家什么的全部卸载掉 你会发现 开机变快了 电脑流畅了

@墨之铭:3721............

@老子账户九位数:好简陋的办公环境

@喵嘟了个咪:又批量制造大批富豪了



国内资讯


3、阿里巴巴第二财季营收551.22亿元 净利润同比增71%


10月2日,阿里巴巴发布了截至2017年9月30日的2018财年第二财季财报。第二财季,阿里巴巴营收为人民币551.22亿元(约合82.85亿美元),同比增长61%。净利润为人民币174.08亿元(约合26.16亿美元),同比增长146%。不按美国通用会计准则计算计算,净利润220.89亿元(约合33.2亿美元),同比增长71%。




@鸿规祥闰:划重点!阿里巴巴集团收入同比增长61%,创IPO以来最高增速

@孤独_de心:股价暴涨完又要涨了

@戈蓝V:阿里太赚钱了,相比之下,手机行业可谓低附加值行业啊


4、快讯!中国考虑关闭存在违法行为的现金贷公司


11月2日晚间消息,彭博援引知情人士消息称中国考虑关闭存在违法行为的现金贷公司。知情人士称,此次对现金贷公司的检查将主要集中在是否存在发放高利贷、非法吸储、暴力催收等违法行为,以及是否存在和金融机构的违规合作。


上述人士还透露,监管机构或将起草发布小额贷款的有关监管条例,包括设置小额贷款利率上限,而这次监管收紧是因为“趣店上市风波”。




5、微信小程序内可直接打开网页了,小程序可关联500个公众号


11月2日消息,据微信公开课公众号消息,今夜起,开发者登录小程序后台配置业务域名,即可实现小程序内嵌网页。此后,用户使用小程序时,可以从小程序直接进入到内嵌网页,同时也支持用户从内嵌网页返回小程序。


为丰富小程序的使用场景,方便用户使用小程序的服务,一个小程序可关联公众号数量提升至500个,增加至原先的十倍。管理者可通过:公众号管理后台-小程序-小程序管理,继续添加关联小程序。


6、世纪佳缘回应照片盗用:已封禁账号 向被盗用者道歉


11月2日,对于张强医生集团创始人张强照片被盗用一事,世纪佳缘方面向媒体表示,已第一时间查封账号,并向张强道歉。世纪佳缘方面解释称,该账号所上传的“张强”的照片并非照片库中禁用照片,且账号未进行身份认证,因此无法判断上传照片是否为本人。据悉,此前,张强在微博质疑世纪佳缘的信息审核问题,称自己的照片被盗用,信息被篡改。




@董怀念:结果没骗到,你朋友也没地方说理去

@叶青菜大大地:还有人拿着我的照片去探探骗小姑娘,我跟谁说理去?允悲允悲允悲

@Eeyore3time:如果这些事情接二连三出现,世纪佳缘好不容易建立起来的品牌公信力就完蛋了

@鞋柜:刚才,我接到了世纪佳缘的电话…我告诉他我喜欢胡歌,她把电话挂了


7、联想集团第二财季营收117.6亿美元 净利润1.39亿美元


11月2日,联想集团发布二零一七/一八年财政年度中期业绩,截至2017年9月30日止6个月,集团收入为217.73亿美元,与去年同期相比增长2%,集团除税前亏损为3400万美元,去年同期溢利为3.73亿美元,公司权益持有人应占溢利为6700万美元,同比下滑80%。截至2017年9月30日止6个月,联想集团的毛利同比下跌5%至29.77亿美元,毛利率同比减少1.1个百分点至13.7%。


8、联想集团购买富士通个人电脑业务51%股权


11月2日,联想集团宣布与富士通集团、日本政策投资银行达成战略合作,三方共同成立一家合资公司。联想与富士通交易金额为255亿日元(约合2.24亿美元),富士通将出售其全资附属公司富士通客户端计算设备有限公司51%股权给联想。该合资公司将致力于在全球个人电脑市场开展客户端计算设备的研发、设计制造和销售。




9、爱奇艺诉华数传媒索赔200万


11月2日消息,因认为华数传媒公司未经许可擅自对《爱奇艺早班机》进行遮盖爱奇艺图标水印及字幕、删减、替换前期主持人导播内容,并以《看娱乐》节目名在其平台播出,已构成不正当竞争,爱奇艺将其诉至法院,索赔200万元,法院已受理此案。目前,本案正在进一步审理中。


10、携程第三季度净利润12亿元 同比暴增50倍


11月2日,携程网发布第三季度财务业绩。财报显示,携程网第三季度净营收为人民币79亿元(约合12亿美元),同比增长42%;归属于公司股东的净利润为人民币12亿元(约合1.85亿美元),相比之下去年同期归属于普通股股东的净利润为人民币2400万元,上一季度归属于普通股股东的净利润为人民币3.27亿元,同比增幅高达50倍左右。


11、京东联手泰国最大零售企业 要在泰国复制一个“小京东”


11月2日,京东集团和尚泰集团共同成立的合资公司正式启动,同时,双方宣布将面向泰国和整个东南亚消费者推出一个全新的线上零售平台,这一平台将会使用JD Central的品牌进行运营,注册网址则为JD.co.th,借助这一平台,不但推动了中泰两国特色商品融入全球市场,也将京东具备的全球最先进物流技术带到泰国。




12、德奥通航“联姻”珍爱网失败


11月2日下午,德奥通航宣布:截至目前,珍爱(开曼)及珍爱(BVI)各自的股东/股东会及董事/董事会未能批准本次重大资产重组交易,因此,珍爱网决定根据《重组框架协议》的约定,单方面提出了解除《重组框架协议》的动议。


13、山东蓝翔开设电竞专业:学制3年,第一阶段学习英雄联盟


11月2日,据媒体报道,山东蓝翔高级技工学校已经开设了“电竞专业”,学制3年,以培养电子竞技相关的复合型人才为目标。据该校官网显示,山东蓝翔电子竞技专业隶属于蓝翔高级技工学校计算机学院,2017年9月正式开启报名。3年的课程由基础课、专业课、实训课及岗前培训构成,“保障了学生从零基础到精通,最终直接进入企业工作”。




@常威在打来福:电竞太依赖天赋了,先看看自己有没有天赋吧。玩几年还是黄金白银的,还是算了吧。

@俞航YH:我已经在《星际争霸2》国服和韩服抢先登记了山东蓝翔战队频道

@果孜美:学习电竞哪家强?



国际资讯


14、苹果第四财季营收526亿美元 净利同比增19%


11月3日凌晨,苹果公司发布了2017财年第四财季业绩。报告显示,苹果公司第四财季营收为525.79亿美元,比去年同期的468.52亿美元增长12%,创纪录;净利润为107.14亿美元,比去年同期的90.14亿美元增长19%。其中,大中华区营收为98.01亿美元,比去年同期的87.85亿美元增长12%。


此外,苹果公司董事会还宣布,将向公司的普通股股东派发每股0.63美元的现金股息,这笔股息将于2017年11月16日向截至2017年11月13日营业时间结束的在册股东发放。




15、苹果将开放更多iPhone X面部数据给开发者


11月3日凌晨,苹果公司或将 iPhone X 的面部识别数据与开发者共享。据媒体报道,苹果允许在获得用户批准后,开发者可访问“某些面部数据”,包括虚拟面部表情等。


对此,有人担心一旦苹果放宽权限,它将不能有效地控制开发者怎样使用这些数据,这存在潜在的隐私泄漏风险。对此,苹果还未发表任何评论。




16、特斯拉发布三季度财报 Model 3产能不足


11月2日,特斯拉公司发布三季度财报,三季度营收为29.85亿美元,净亏损为6.19亿美元。此外,财报还显示,特斯拉在三季度共交付汽车26137辆,只有222辆是Model 3。


特斯拉CEO Elon Musk表示,特斯拉的供应链或任何生产过程都不存在根本性问题,导致Model 3交付情况不佳的主要原因是生产瓶颈,并且无法预测到底需要多长时间才能清除所有生产瓶颈。




17、三星/SK海力士筹划DRAM大增产


继三星计划在2018年对DRAM进行扩产之后,SK海力士和美光也松口了。据Digitimes报道,SK海力士将在无锡兴建第二座晶圆厂,投资86亿美元,时间是2018年。该厂的产能为20万片/月,采用1Xnm工艺。同时,Digitimes也进一步披露了三星的产能扩张计划,月增8万到10万片,总产能从当下的39万片提高到最多50万。


报道还称,4GB DDR4 PC内存模组的协议价已经从去年Q2的13美元飙升到预计年底30.5美元,6个季度增长了160%。三星、SK海力士都希望能在新的波浪式周期中掌握主动权,并且拉低价格遏制对手的入局。



今日思想

思考创业想法的时候,一定要记得关闭两个大脑的“过滤器”。一个叫做 “乏味过滤器” ,一个叫做 “厌恶过滤器” 。


——  YC创始人保罗·格拉姆




* 本文i黑马原创,整编静静,争取做创投圈最好看、最有营养的早报,欢迎关注i黑马。





i黑马,让创业者不再孤独。

商务合作:15801105017(微信)


↓↓↓ 求报道!2017年推火100个明星初创公司

登录查看更多
0

相关内容

湖北黄冈人。1995年毕业于西安交通大学管理学院系统工程系,获硕士学位。 1998年10月,他创建 3721公司,其公司业务覆盖了当时90%以上的中国互联网用户。2003年11月,雅虎公司正式收购 3721,他也随即出任雅虎中国区总裁。
2006年,他出任奇虎360公司董事长,并担任至今。
在他任期,360实现了杀毒领域的免费运营。
Python数据分析:过去、现在和未来,52页ppt
专知会员服务
103+阅读 · 2020年3月9日
广东疾控中心《新型冠状病毒感染防护》,65页pdf
专知会员服务
19+阅读 · 2020年1月26日
报告 | 2020中国5G经济报告,100页pdf
专知会员服务
99+阅读 · 2019年12月29日
【德勤】中国人工智能产业白皮书,68页pdf
专知会员服务
311+阅读 · 2019年12月23日
2019中国硬科技发展白皮书 193页
专知会员服务
86+阅读 · 2019年12月13日
刘强东清明节回湖南湘潭认祖,带给乡亲100亿“小礼物”
中国企业家杂志
7+阅读 · 2018年4月7日
爱奇艺路演PPT曝光:下周在纳斯达克上市
腾讯科技
3+阅读 · 2018年3月19日
2017企业阵亡最全名单公布
小饭桌
7+阅读 · 2018年2月28日
Arxiv
6+阅读 · 2018年8月27日
Arxiv
7+阅读 · 2018年1月18日
Arxiv
5+阅读 · 2015年9月14日
VIP会员
最新内容
美国与以色列如何在攻击伊朗中使用人工智能
专知会员服务
2+阅读 · 今天16:20
《自动化战略情报管控》
专知会员服务
1+阅读 · 今天14:31
得失评估:审视对伊朗战争的轨迹(简报)
专知会员服务
2+阅读 · 今天14:19
【CMU博士论文】迈向可解释机器学习的理论基础
专知会员服务
2+阅读 · 今天12:23
基于数据优化的人机协同与机器人僚机
专知会员服务
5+阅读 · 今天2:08
相关VIP内容
Python数据分析:过去、现在和未来,52页ppt
专知会员服务
103+阅读 · 2020年3月9日
广东疾控中心《新型冠状病毒感染防护》,65页pdf
专知会员服务
19+阅读 · 2020年1月26日
报告 | 2020中国5G经济报告,100页pdf
专知会员服务
99+阅读 · 2019年12月29日
【德勤】中国人工智能产业白皮书,68页pdf
专知会员服务
311+阅读 · 2019年12月23日
2019中国硬科技发展白皮书 193页
专知会员服务
86+阅读 · 2019年12月13日
Top
微信扫码咨询专知VIP会员