乳腺癌转移措手不及?因为癌细胞“开吃”了!

2019 年 7 月 11 日 转化医学网

点击上方“转化医学网”订阅我们!

干货 | 靠谱 | 实用  


编辑:Ruthy


文章导读

乳腺癌已成为当前社会的重大公共卫生问题,其是仅次于肺癌的女性第二大癌症杀手,因此女性往往谈之色变,而乳腺癌转移亦成为了笼罩在女性头顶的死亡乌云。对多数乳腺癌患者而言,经过科学规范的治疗都能获得一个较长的生存期,而肿瘤一旦转移,多种疗法皆束手无策。因此,遏制癌症转移是降低制乳腺癌死亡率的重要难题,其关键则是要知其所以然。


近日,密西根大学安娜堡分校的研究人员利用新开发的高通量微流体芯片,发现了转移性乳腺癌细胞的重要特性之一——吞噬间充质干细胞 (MSC)。他们指出癌细胞通过“开吃”,增强了自身侵袭性,让癌症迅速发展扩散!这也意味着新型治疗靶点正在向我们招手!


 MSC — 癌症“助手”


对MSC我们并不陌生。乳腺癌中含有大量成纤维细胞,这些细胞促进癌细胞增殖、炎症和新血管的形成,从而为生长中的肿瘤提供营养和氧气,而MSC正是这些成纤维细胞的主要来源。乳腺肿瘤可以从骨髓中募集MSC并使其发育成成纤维细胞,这些成纤维细胞在刺激新血管形成方面尤其有效,使乳腺癌肿更加血管化并且生长得更快。同时,肿瘤环境对MSC亦有极强的“吸引力”,肿瘤组织特有的微环境可使其发生“归巢”现象,有研究证实,MSC在肿瘤组织周围的聚集与肿瘤的发育及转移有关,所以,MSC可以被定义为癌症“助手”,但具体机制尚有待商榷,尤其是MSC在乳腺癌转移过程中扮演的角色更需深入探究。


乳腺癌转移 — 癌细胞提前“开吃”了


癌细胞分裂之后在多种因素的作用下获得侵袭性,入侵健康组织,抢夺健康细胞的生存空间,不断吞噬正常细胞并伪装成正常细胞,甚至随着新陈代谢全身游走,最终导致机体的死亡。这是我们普遍认知下癌细胞转移的大致过程。那么,癌细胞是如何获得转移能力的呢?与MSC有什么关系呢?


恶性细胞系吞噬MSC


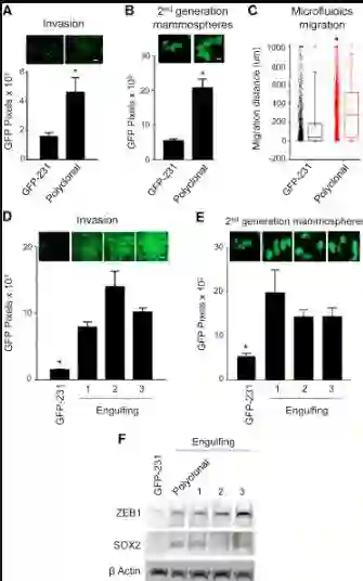
研究人员利用新开发的一种高通量微流体芯片,大规模将乳腺癌细胞与MSC配对培养,结果竟然发现癌细胞竟然提前“开吃”了!癌细胞吞噬正常细胞本属正常,但MSC是癌症助手啊!也就是说,癌细胞可以“六亲不认”,在转移之前就吞噬自己战友——MSC!他们不仅首次发现了癌细胞吞噬MSC的完整过程,还量化分析了多个乳腺癌细胞系的吞噬行为。结果显示,良性细胞系中吞噬现象不见痕迹,而4-6%的恶性细胞系会强力吞噬MSC!也就是说,吞噬MSC是恶性细胞系的独有特质!


 吞噬MSC的恶性细胞系侵袭能力增强


但是,会吞噬MSC的这4-6%的恶性细胞系对癌症转移有何作用呢?研究人员利用微流体方法进行体外实验,发现这些细胞系具有快速迁移,极强侵略性和显著干性的特点,而这些特点正是癌症转移的必备条件!进一步的动物实验更是证实了这些“开吃MSC”的细胞系具有更强的侵袭能力,转移后的癌种体积更大,恶性程度也更高!也就是说,在MSC这个“食物”的作用下,癌细胞将拥有“剿灭”正常细胞组织的巨大能力!


既然找到了癌细胞转移获能时的“食物”,斩断这条功能链就有望成为遏制乳腺癌转移的新方向!而相关的基因和分子也是乳腺癌诊断治疗的潜在靶点!也许有一天,乳腺癌转移真能被扼杀,这将是诸多女性的福音。相信那一天不会太远。


参考文献:

Yu-Chih Chen,et al.Mesenchymal Stem/Stromal Cell Engulfment Reveals Metastatic Advantage in Breast Cancer.Cell Reports.



推荐内容



今年第二届上海国际癌症大会设有肿瘤代谢、肿瘤转化与精准医学、肿瘤与免疫等六大专题论坛,欢迎大家来参加会议,届时与行业专家们共同探讨相关知识!

专家阵容请看:第二届上海国际癌症大会演讲嘉宾名单公布!

往届回顾请看:2018首届国际癌症大会盛大开幕


长按识别二维码,立即报名

现在报名,可享受八折优惠哦

登录查看更多
1

相关内容

癌症是医学术语,其为最常见的恶性肿瘤,亦有人将癌症和恶性肿瘤混合使用。中医学中称岩,为由控制细胞分裂增殖机制失常而引起的疾病。癌细胞除了分裂失控外,还会局部侵入周遭正常组织甚至经由体内循环系统或淋巴系统转移到身体其他部分。
专知会员服务
127+阅读 · 2020年6月12日
专知会员服务
29+阅读 · 2020年3月6日
【学科交叉】抗生素发现的深度学习方法
专知会员服务
25+阅读 · 2020年2月23日
【华侨大学】基于混合深度学习算法的疾病预测模型
专知会员服务
97+阅读 · 2020年1月21日
Nature 一周论文导读 | 2019 年 6 月 27 日
科研圈
8+阅读 · 2019年7月7日
Science:脂肪细胞外泌体对巨噬细胞发挥调节功能
外泌体之家
19+阅读 · 2019年3月7日
【Blood】去甲基化治疗失败后,MDS应如何治疗?
W-net: Bridged U-net for 2D Medical Image Segmentation
Arxiv
20+阅读 · 2018年7月12日
VIP会员
最新内容
人工智能在战场行动中的演进及伊朗案例
专知会员服务
2+阅读 · 今天13:08
美AI公司Anthropic推出网络安全模型“Mythos”
专知会员服务
2+阅读 · 今天12:58
【博士论文】面向城市环境的可解释计算机视觉
专知会员服务
0+阅读 · 今天12:57
大语言模型的自改进机制:技术综述与未来展望
专知会员服务
0+阅读 · 今天12:50
《第四代军事特种作战部队选拔与评估》
专知会员服务
1+阅读 · 今天6:23
不对称优势上升:自主系统如何强化海上拒止
专知会员服务
1+阅读 · 今天5:51
Top
微信扫码咨询专知VIP会员