大病众筹平台会成为下一个“网络诈骗”工具吗?

2019 年 5 月 15 日 数据猿

来源: 第一财经YiMagazine丨记者:邓舒夏

数据猿官网 | www.datayuan.cn

今日头条丨一点资讯丨腾讯丨搜狐丨网易丨凤凰丨阿里UC大鱼丨新浪微博丨新浪看点丨百度百家丨博客中国丨趣头条丨腾讯云·云+社区


5月13日是大病众筹互助平台水滴公司成立三周年纪念日,这个生日过得并不太平。继2016年“罗一笑事件”后,旗下产品水滴筹再次遭遇信任危机。

 

4月8日,德云社演员吴鹤臣(原名吴帅)突发脑出血,住院近一个月后,其家人在水滴筹发布一篇名为《爱心接力!帮帮我身患脑出血儿子,让他有个美好的未来》的众筹申请,最高金额100万元。随后,有网友质疑——吴鹤臣家有两套房一辆车,有大病医保,为何要众筹100万。争议不断发酵,这笔筹款申请不得不在5月3日终止。


筹款页面


尽管事后居委会、德云社、水滴筹和患者家属均出来发声,进一步解释家里的经济现状,但由此引发的多起“骗捐”案例,让许多人在朋友圈刷到类似的筹款信息时,心中难免蒙上一层阴影。


问题一

大病众筹诈捐产业链如何形成


“审查不严”几乎是所有信息平台企业与生俱来的痛点,对于量级过亿的平台来说,一个微小的疏漏都会诱发后续小概率事件爆发。


比如BOSS直聘平台执行的“只发一个职位,资料合规,可以先发;不触发举报,可以招聘”这一机制,无法识别传销组织伪装成正规公司发布招聘信息,从而导致2017年山东大学生李文星受骗死亡。

 

人们对大病众筹平台的质疑正是源于平台审查的流程设计——求助者的患病、财产真实性难以保证,钱款的去向不知所踪。


对于这一批成立于2016年前后的互联网大病筹款平台来说,快速增长的同时,一小部分众筹申请似乎已经偏离了互助的初衷。

 

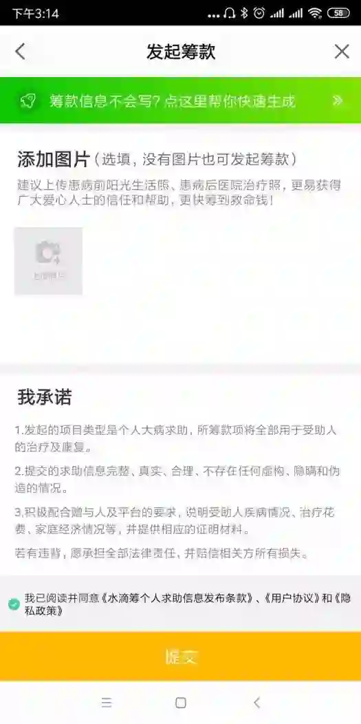
市场份额最高的水滴筹和轻松筹,在发起筹款时,发起人需填写目标金额、患者姓名和身份证号及疾病名称,并上传一张带有患者姓名的医疗资料,比如诊断证明。信息无误后,最快几分钟后便可生成转发链接,开始一场为期30天的筹款。

 

以水滴筹为例,在初审中,平台并没有要求填写患者家中财产情况,其客服人员告诉《第一财经》YiMagazine,30天筹款期结束后,补充医疗信息,填写收款信息和车房情况后便可提现,平台不收取任何费用。轻松筹的客服人员则称,微信有千分之六的运营费,即提现费。提现后,钱款的去处本着自愿的原则上传。

 

这意味着,患者及其家庭的真实经济收入,平台是无法在众筹发布前获取的。针对德云社吴鹤臣筹款案例的声明中,水滴筹的回复是,目前整个行业对于车产、房产、存款等家庭经济情况普遍缺乏合法有效的核实途径。为了让赠与人充分了解患者的实际情况,决定是否予以帮助,水滴筹要求发起人向赠与人最大化、真实地公示患者的疾病情况、治疗花费情况,家庭经济状况(主要是房产、车产等信息)、预期款项用途以及享受医保、商业保险情况。



同时,水滴筹将第三方验证机制、监督举报机制与平台审核机制相结合,对患者相关情况做核实。但何为第三方,具体怎样核实,并没有进一步解释。

 

很大程度上,平台对于个人众筹发布的流程设计,仍然基于用户的自愿披露之上。在水滴筹的制定规则中,当一个人有困难的时候,把基本病情和财务情况确保真实、没有隐瞒全部公开,平台就会初审通过,之后可以允许用户在社交网络传播筹款,这时候再进入复审环节,这其中涵盖了社交审核的一些手段,比如一个案例在朋友圈转发之后,有些人发现申请人有隐瞒或作假情况,就会举报,这也是辅助水滴筹审核的手段。

 

然而,这样的“社交审核”能起到的作用可以说微乎其微。在陌生人捐款中,如果患者不是有一定知名度的人,捐款人很难辨别其中的真假。

 

此外,为了加速增长吸引用户,轻松筹和水滴筹这样的大平台也提供更多的衍生服务,比如快速生成筹款文案的服务,使得很多筹款信息读起来十分生动、真切又感人。在用户填写父亲和白血病等基本信息后,水滴筹生成了这样的文案:

 

《如果能以命换命,我愿换取身患白血病的父亲》

XXX是我的爸爸,我们一家人本平凡和谐地过着日子,可突如其来的病一下压倒了这个家,爸爸被确诊为白血病,爸爸为这个家辛苦忙碌了这么多年,如今却饱受疾病折磨,我心中满是苦楚和无奈,百善孝为先,爸爸育我成人,我要全力相报,但事大力薄,我真切需要得到广大爱心人士的关心和援助......

 

除了用户个人信息无法审查之外,众筹中的“故意夸大病情提高捐款额度”,众筹后的“钱款去处不能追踪”“钱款是否滥用”,平台都无法做到监管和审查。

 

2017年5月,一位母亲曾在水滴筹等多个平台上为女儿“小凤雅”治疗视网膜细胞瘤筹款,然而第二年三月,由公益组织发现,钱款并没有用于治疗小凤雅,而是疑似用于为其患有兔唇的儿子治病,小凤雅最后因病去世。此外,还有许多患者未用完筹款便不治身亡,剩下的钱款也没有了下文。

 

尽管从法律层面看,平台本身并不担负核实个人筹款信息的责任。2017年8月民政部公布《慈善组织互联网公开募捐信息平台基本技术规范》《慈善组织互联网公开募捐信息平台基本管理规范》,其中只规定了慈善组织在开展公开募捐时涉嫌违法违规的惩治措施,并再次表述,个人发布筹款信息不属于慈善公开募捐信息,真实性由信息发布个人负责,这句话也被放置在水滴筹等平台的表单中。


水滴筹发起众筹页面


换句话说,水滴筹等平台本身没有资格去审核发起人的车产和房产信息,只能依靠筹款人的自觉和社交审核。如此一来,当人的初衷发生偏离,就像婚恋网站上层出不穷的“恋爱诈骗”一般,以爱为名的帮助便成了骗捐的温床。

 

这些利用平台漏洞和人们爱心的骗捐行为,甚至演化成一条产业链:花几百元代开假医疗证明,填写真实的姓名和身份证号,链接生成后,还有专门的兼职“互助转发微信群”,帮点“情况属实”和转发筹款,当然这些人都可以获得一定的收益。甚至还有制作微信假网页,点开后和主流捐款平台的界面相同,而收到的钱款直接进入私人账户。

 

2018年10月,爱心筹、轻松筹、水滴筹等3家平台曾联合签署发布“个人大病求助互联网服务平台自律倡议书及自律公约”,健全相关审查,并建立求助人“黑名单”。很大原因是在三个月前,两家筹款平台接连被曝光3起涉嫌骗捐的新闻,随后民政部责令两平台对信息审查做出整改。

 

随后,两平台发布的整改措施包括加强与医院的直接沟通,通过向医院直接求证或实地了解,验证相关病例的真实性;加强材料审核力度。例如通过增加视频验证环节,并联合警方坚决打击购买假病历行为,对虚假信息实行“先行赔付机制”等等。

 

不过,在《第一财经》YiMagazine 问到两个平台的客服人员时,二者均表示线上提交图片资料即可办理,并不会亲自来医院核实病情。而最近针对网上有人用假病例轻松通过平台审核的消息,沈鹏回应称“审核依然有改进空间”,但具体如何改进,似乎很难给出一个有效的方案。



问题二

为什么没有盈利点的大病互助众筹模式,会成为市场和资本追逐的热点?


从目前来看,大病互助平台的流程设计对诈捐似乎有些束手无策,但这仍不影响水滴筹等平台快速生长。



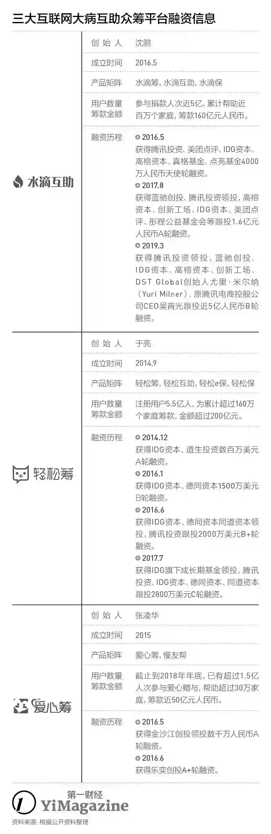
水滴筹的创始人沈鹏是美团的第10号员工,在一次为患病美团外卖员工筹款的活动中发现互联网筹款的机会,于2016年创立互联网互助保障平台“水滴互助”,先后拿到腾讯投资、IDG资本、高榕资本、美团点评、创新工场等投资,这些投资机构的logo被展示在水滴筹官网的首页。如今“水滴公司”的业务包括水滴筹、水滴互助和水滴保。

 

沈鹏当年在美团筹款事件中见到的筹款平台是“轻松筹”,在此之前,轻松筹等平台已经在互联网筹款领域耕耘了1年零4个月,沈鹏用了不到两年的时间让水滴筹超过它成为行业的头部公司,成立三年间,累计帮助近百万个家庭,筹款160亿元,参与捐款人次近5亿。今年3月,它又拿到了近5亿元人民币的B轮融资,而轻松筹最新一轮的融资还停留在2017年7月。

 

相同的是,两个筹款平台的盈利点并不在于筹款业务,而是保险业务——水滴筹则是靠水滴互助和水滴保实现变现。前者是大病互助社群,后者是为保险公司提供健康险销售服务。轻松筹也在2017年5月12日宣布取消大病救助服务费,其旗下有保险产品轻松互助、轻松e保,此外还涉水电商业务。

 

轻松筹成立的2014年正处于互联网众筹的爆发期。在国外,相互保早已不是一个陌生词,在美国,像大都会人寿、宝德信人寿等多家股份制人寿保险公司,在1900年开始也陆续推出互助产品,如今已超过2000家。根据ICMIF(国际相互与合作保险组织联盟)发布的统计数据,2016年全球相互保险保费收入为1.3万亿美元,占全球保险市场份额的26.8%,这一比例在发达国家甚至更高。

 

存在即合理,这类看似低门槛的大病救助源于一个社会需求——中低收入人群更容易有由患病引发的经济困难,他们往往缺乏保险意识,所在地区也缺乏保险资源,同时传统保险公司的保费对他们来说也是一笔不小开支,而“相互保”这种互联网互助形式的出现,似乎正好解决了这部分人的需求。正因如此,水滴公司与拼多多、快手、趣头条一起,被称为“下沉市场四大天王”。

 

“先要握住高流量,再和保险公司谈判,能够取得更高的佣金,经过两三年的努力,我们已经在这个细分领域里站稳脚跟了。”沈鹏在今年三月一次公开演讲中提到,并透露他们与50多家保险公司合作,是国内众多保险公司健康险第一分销平台,平均每月的保费可以达到两亿多元,目前水滴已经实现盈亏平衡,这部分佣金收入占了大头。

 

至于水滴互助,其互助金委托给公募基金会管理的网络互助保障平台,与公司运营账户完全独立,会员身份由平台、中国社会福利基金会、第三方公估机构调查核实。今年3月起,水滴互助取消向用户收取“核查费”,由平台代付,但会向每个用户收取每期分摊互助金总和的8%作为管理费。

 

一个小插曲是,2017年4月,水滴互助中的“中青年抗癌计划”被曝出现会员大量蒸发,在赔付期到来后的几天,该计划的会员数以一天一万名的速度在减少,最多一天消失了20万用户,许多用户质疑水滴互助曾在会员数中注水,以便让项目看起来更可靠。

问题三

大病互助众筹平台的增长路径是什么?


尽管互助类产品一再遭受监管质疑,仍有许多人对“社团式”保险抱有热情。打开“水滴互助”App,首先出现在画面中央的是平台实时会员人数,已超过7000万,以及已划拨互助款超过4亿元。这些付费用户的产生,大多来自于“水滴筹”。


水滴筹互助计划页面


根据沈鹏在今年3月的讲话,水滴筹中76%的筹款用户来自于三四五线城市,72%的捐款用户来自于三四五线城市,77%的互动用户也是来自于三四五线城市,自由职业、做小生意、务农、已婚有小孩是几个用户画像关键词,这些用户的忠诚度、转发意愿远比一二线城市的人高得多。

 

“我们每个捐款用户的平均获客成本只有3毛钱。”沈鹏说道。而人们在浏览一众大病筹款信息时,会看到“性价比高”的水滴互助(通常单笔支付在几元,年度支付一百多元,有抗癌、健康、意外等种类),以及水滴保,这样的场景会带来极高的转化率。

 

“下沉”是沈鹏不断提到的词。除了依托微信,水滴筹还有强大的地推团队,包括300多个片区经理,以及手下1.6万名志愿者,这些志愿者会到农村中刷墙面广告,在便利店门口贴传单、发免费太阳伞,以及深入医院病房推广水滴筹,平台会给予部分人100元每单的奖励。事实上,在筹款平台上初步填写筹款信息并验证手机号后,即使没有发布筹款信息和进一步添加资料,也会不断收到来自平台的客服电话和短信“催促”发布筹款信息。

众筹发起成功后会收到催促信息


据沈鹏表述,目前水滴公司共有超过2000名全职员工,并做好了未来5年不盈利的打算。确实,和能够带来订单的客服、地推相比,审核筹款信息既耗时又耗力,也不带来经济收益,这也是平台缺乏审查动力的原因。

问题四

审查不利会成为大病互助模式的死穴吗?


“创业的人想把事情做成,不会太在意后面的事情,在开头把大方向想清楚,基本评估一下胜算,能有百分之二三十,就值得去做。”这是2016年沈鹏第二次向王兴提出辞职创业时说的一番话,那时网络互助是一件从模式到监管都存在诸多不确定因素的事情。

 

不知道对于“已经站稳脚跟”的沈鹏来说,“后面”这个词意味着多久。但可以确定的是,人们已经见过不少打着“人与人连接”旗号的生意,也包括那些因为审核不利而放缓脚步反思的互联网平台。

 

从愿景上看,滴滴顺风车和互联网筹款有一定的重合点——信任,社交,帮助。去年两起顺风车安全事故,导致顺风车无限期下架。一个月前,滴滴顺风车负责人张瑞称未来顺风车将恢复合乘出行本质,对车主的接单次数和常用接单区域作出限制,接入安全响应中心以组建7×24小时的应急指挥中心,加大客服资源投入,加大乘客司机双方信息筛选等等。

 

2017年李文星死亡事件之后,Boss直聘开始100%经过“机器+人工”审核认证,并成立求职者权益保障中心,当年便收到各类投诉5万余件,以及增加招聘者的实名认证和人脸动态识别环节,和上传企业邮箱、企业对公打款、上传在职证明、营业执照等环节。

 

上述几个案例,都伴随着互联网社交、共享之风兴起,因审查危机而遭受重创。平台类公司在行业初期都会面临入门门槛低、竞争激烈等问题,在KPI和流量的鼓动下,对危险信号报以侥幸的心理,渐渐地便形成行业之风。

 

至少从目前来看,水滴筹等平台审查不利导致的只是一部分人的财产损失,不像滴滴、BOSS直聘那样引发人身安全的隐患,声誉倍损。但作为流量之源的筹款平台如果持续审查不利,则是对品牌社会信用和爱心的透支,最终会让平台上真正有经济困难的患者筹不到钱而耽误医治,这也背离了沈鹏“保障亿万家庭”的初心。

 

沈鹏很喜欢以“既往不恋,纵情向前”这句话作为演讲的结尾,这句话也是美团王兴时常说起的。滴滴顺风车事件发生后,CEO程维则有另一段引人深思的话:好胜心盖过了初心,狂奔的发展模式早已种下隐患。内部体系提升跟不上规模扩张,就像灵魂跟不上脚步。

 

出了问题的公司,大多会先争辩他们没有查验用户身份信息的权限,再言法律没有要求他们承担事故的全部责任——用户犯错,与平台无关。说到底,并不是完全束手无策,而是主观意愿上的不想作为。

 

从大病筹款的审核角度看,一个最行之有效的方法是增加审核人员和他们的工作内容,比如要求志愿者前往病患所在医院核实病情,相比发起人自己线上传图申请,实地查验的真实性要高得多。同时也不应继续滥用“千篇一律”的自动生成筹款文案,这些煽情多于事实的文案,会迷惑捐款人,多一些“实名志愿者”亲自核实后的信息披露,会让捐款人更放心。

 

从产品设计角度,筹款平台也可以在申请页面增加对发起人的“警示”,比如在弹出的窗口中提示一经查实是虚假信息,需要负担什么样的责任,以及在一对一筹款辅导中,将“告知用户作假后果”作为客服的必要工作环节,就像每次乘坐滴滴时,司机手机会先口播一段“安全提示”那样。

 

大病筹款平台完全有能力实现这样的技术,只是现在他们将其用在“鼓动”人发起筹款上——客服不停地打电话催,发短信催,将“筹款”和“捐款”过分简单化。而这样的行为就像Boss直聘为提高活跃度,让使用者产生对方很主动的错觉那样,让不法分子有了可乘之机。

 

至于为什么企业不愿意“严进严出”,除了人力成本的考量,更多就像程维说的那样,企业责任让位于增长野心——滴滴会担心,如果司机来我这里开车要层层验证,会觉得麻烦而跑到其他平台开车;水滴筹这类高速狂奔的创业公司则会担心,如果我这里审核缓慢而繁琐,筹款人就会去其他平台发起,就会造成流量流失。

 

随着互联网行业渗透到人们的日常生活,对于那些用户过亿的平台来说,一定会和社会产生非常大的互动,这其中怎么成为具有社会责任感的企业,也将是大平台们在未来走得更远的基石。当用户从10万、100万到过亿的量级后,很多以前不是问题的问题也会成为阻碍企业前行的新问题。


END


找大数据,搜数据猿


数据猿读者亲启:


名企&大佬专访精选

向下滑动启阅

以下文字均可点击阅读原文


跨国外企:

谷歌大中华及韩国区数据洞察与解决方案总经理郭志明IBM中国区开发中心总经理吉燕勇微软中国CTO官韦青前微软中国CTO黎江VMware中国区研发中心总经理任道远


中国名企:

联想集团副总裁田日辉首汽租车COO 魏东

阿里巴巴数据经济研究中心秘书长潘永花

搜狗大数据研究院院长李刚易观CTO郭炜

前上海证券交易所副总裁兼CTO白硕携程商旅亚太区CMO 邱斐艾瑞集团CTO郝欣诚泰康集团大数据部总经理周雄志上海链家研究院院长陈泽帅蓝色光标首席数据科学家王炼


知名学者:

北大新媒体研究院副院长刘德寰中科院基因研究所方向东

 

创业明星:

地平线机器人创始人兼CEO余凯天工科仪董事长王世金ZRobot CEO乔杨天眼查创始人兼CEO柳超第四范式联合创始人兼首席架构师胡时伟天云大数据CEO雷涛Kyligence联合创始人兼CEO韩卿数之联创始人兼CEO周涛明略数据董事长吴明辉91征信创始人兼CEO 薛本川智铀科技创始人、CEO及首席科学家夏粉丨易宝支付联合创始人兼总裁余晨海云数据创始人兼CEO冯一村星环科技COO佘晖碳云智能联合创始人兼首席科学家李英睿

 

知名投资人:

前IDG创始合伙人、火山石资本创始人章苏阳

华创资本合伙人熊伟铭六禾创投总裁王烨

信天创投合伙人蒋宇捷青域基金执行总裁牟颖

蓝驰创投合伙人朱天宇


——数据猿专访部


(可上下滑动启阅)







▲向上滑动


采访/报道/投稿

[email protected]


商务合作

18600591561(微信)



长按右方二维码

关注我们ˉ►


登录查看更多
0

相关内容

项目(活动)征集资金的平台型网站,可以在众筹网站上推广,网友出资帮助项目发起者完成,并获得相关的非资金类回报。 模式起源于2009年的外国网站Kickstarter。2015年全年,Kickstarter平台上募集的资金总额已经接近7亿美金。国内的众筹平台有淘宝众筹、京东众筹、摩点网、点名时间等。
异质信息网络分析与应用综述,软件学报-北京邮电大学
商业数据分析,39页ppt
专知会员服务
165+阅读 · 2020年6月2日
Python数据分析:过去、现在和未来,52页ppt
专知会员服务
103+阅读 · 2020年3月9日
广东疾控中心《新型冠状病毒感染防护》,65页pdf
专知会员服务
19+阅读 · 2020年1月26日
【大数据白皮书 2019】中国信息通信研究院
专知会员服务
138+阅读 · 2019年12月12日
最新版本开源情报工具和资源手册(一)
黑白之道
10+阅读 · 2019年6月23日
在中国被禁的探探,正在印度兴起
腾讯创业
4+阅读 · 2019年5月18日
战略|咨询公司在中国的困境与出路
智慧云董事会
18+阅读 · 2019年3月13日
抖音完了!这次道歉也没用了
今日互联网头条
9+阅读 · 2018年7月2日
智能时代如何构建金融反欺诈体系?
数据猿
12+阅读 · 2018年3月26日
关注人工智能:人工智能+ 金融添双翼
专知
5+阅读 · 2018年2月5日
Deep learning for cardiac image segmentation: A review
Arxiv
21+阅读 · 2019年11月9日
Generalization and Regularization in DQN
Arxiv
6+阅读 · 2019年1月30日
Feature Selection Library (MATLAB Toolbox)
Arxiv
7+阅读 · 2018年8月6日
Arxiv
19+阅读 · 2018年6月27日
Arxiv
4+阅读 · 2018年5月10日
Arxiv
6+阅读 · 2018年4月24日
VIP会员
最新内容
美陆军设想无人系统司令部
专知会员服务
1+阅读 · 今天13:45
【博士论文】已对齐人工智能系统的持久脆弱性
专知会员服务
0+阅读 · 今天13:52
扭曲还是编造?视频大语言模型幻觉研究综述
专知会员服务
0+阅读 · 今天13:41
《采用系统思维应对混合战争》125页
专知会员服务
2+阅读 · 今天12:47
战争机器学习:数据生态系统构建(155页)
专知会员服务
6+阅读 · 今天8:10
内省扩散语言模型
专知会员服务
5+阅读 · 4月14日
国外反无人机系统与技术动态
专知会员服务
4+阅读 · 4月14日
相关VIP内容
异质信息网络分析与应用综述,软件学报-北京邮电大学
商业数据分析,39页ppt
专知会员服务
165+阅读 · 2020年6月2日
Python数据分析:过去、现在和未来,52页ppt
专知会员服务
103+阅读 · 2020年3月9日
广东疾控中心《新型冠状病毒感染防护》,65页pdf
专知会员服务
19+阅读 · 2020年1月26日
【大数据白皮书 2019】中国信息通信研究院
专知会员服务
138+阅读 · 2019年12月12日
相关资讯
最新版本开源情报工具和资源手册(一)
黑白之道
10+阅读 · 2019年6月23日
在中国被禁的探探,正在印度兴起
腾讯创业
4+阅读 · 2019年5月18日
战略|咨询公司在中国的困境与出路
智慧云董事会
18+阅读 · 2019年3月13日
抖音完了!这次道歉也没用了
今日互联网头条
9+阅读 · 2018年7月2日
智能时代如何构建金融反欺诈体系?
数据猿
12+阅读 · 2018年3月26日
关注人工智能:人工智能+ 金融添双翼
专知
5+阅读 · 2018年2月5日
相关论文
Deep learning for cardiac image segmentation: A review
Arxiv
21+阅读 · 2019年11月9日
Generalization and Regularization in DQN
Arxiv
6+阅读 · 2019年1月30日
Feature Selection Library (MATLAB Toolbox)
Arxiv
7+阅读 · 2018年8月6日
Arxiv
19+阅读 · 2018年6月27日
Arxiv
4+阅读 · 2018年5月10日
Arxiv
6+阅读 · 2018年4月24日
Top
微信扫码咨询专知VIP会员