.NET Core 分布式微服务框架(Jimu)介绍

2018 年 7 月 14 日 DotNet

(点击上方蓝字,可快速关注我们)


来源:Grissom007

cnblogs.com/grissom007/p/9291345.html


一、前言


近些年一直浸淫在 .Net 平台做企业应用开发,用过的 .NET框架不多(具体数量不清,印象深刻的有 Asp.Net MVC,WPF,其他很多都是基于微软开发的框架做些封装而形成新的框架,大都是还没起好名就湮灭在历史长河中),而自己开发的框架倒是不少(5 - 8 套吧), 换框架与换公司成正比(每换一家公司,至少换一套框架),很多都见不得人(当时觉得高大上,后来觉得很low)。


随波逐流从 winform 年代到现在热火朝天的微服务,去年冬天看了 surging 项目(另一个开源的 .Net Core 微服务框架),突然心血来潮想自己实现一个(喜欢重复造轮子),于是网上阅读各式各样的博客、新闻、评论、代码,懂了点微服务的概念,结合网上开源代码和思想,勉强拼凑出一个没什么特色的微服务框架 - Jimu (中文名:积木)。


不过框架的特色就像乳沟,挤挤还是有的:Jimu 是一个基于.Net Core 2.0 简单易用的微服务框架,使用了大量的开源库, 支持分布式、高并发和负载均衡, 实现了服务治理和 RPC 调用。


Jimu 在持续迭代开发中,很多功能还在排期(如可视化监控和管理工具,热更新,服务熔断、限流和降级 ...),如非爱折腾的高手,不建议上生产环境。正如其中文名 - 积木,希望用她来开发项目像搭积木一样简单快速可控,使项目安全可靠稳定,整体架构可拓展、高并发、分布式。


二、功能技术


  • 服务注册:指定服务器地址,或通过扩展支持其他应用(如 consul - 已支持,redis, zookeeper)


  • 服务发现:指定服务器地址,或通过扩展支持其他应用(如 consul - 已支持,redis ,zookeeper)


  • 服务调用:使用 DotNetty 或 Flurl.Http 实现 RPC 调用


  • 服务代理:Microsoft.CodeAnalysis 解析服务接口生成动态代理


  • 健康监测:Quartz.Net 定时调度 Socket 任务检查服务器心跳


  • 负载均衡:轮询算法(未实现的有: 加权轮询法, 最小连接数法,随机法,加权随机法,源地址哈希法)


  • 授权认证:jose-jwt 实现 JWT 授权


  • 序 列 化:Json.Net


  • 系统日志:log4net、NLog


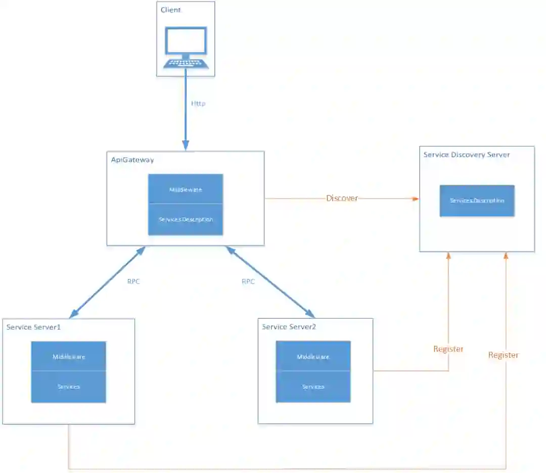
三、框架简图



如图所示,这里有四种角色:


  • Client:各种客户端, 这是抽象的说法,只要访问了 ApiGateway 都属于客户端(手机、电脑 ..., 如果 Service Server1 和 Service Server2 访问了 ApiGateway 也属于客户端)


  • ApiGateway: 服务网关,外部要经过它才可访问内部的服务。网关是非常重要的一个角色,他相当于外部和内部服务之间的中介,负责接受和响应外部请求,以及调用内部服务,还有服务治理等功能


  • Service Discovery Server:负责保存已注册的服务,相当于服务的花名册, Service Server 注册服务就是向花名册记录自己的名称, ApiGateway 发现服务就是去花名册找有哪些已注册的服务


  • Service Server:这就是微服务,所有业务需求都在这里实现


四、如何使用


服务注册与发现, 已经实现了两种方式:


  1. 不依赖第三方应用,直接注册到本地服务, 可参看 github 上的 Quick Start


  2. 依赖于 consul, 需要先启动 consul,然后服务注册 consul, ApiGateway 访问 consul 发现服务


下面用 consul 作为服务容器,演示怎么用 Jimu 实现一个分布式的微服务


1. 启动 consul


下载安装 consul https://www.consul.io/downloads.html


启动


consul agent -dev


2. 微服务项目


创建一个基于 .Net Core 2.0 的类库项目,并添加 jimu 依赖


Install-Package  Jimu


添加服务,引用空间: using Jimu;


[JimuServiceRoute("api/{Service}")] // RPC 调用路径

 public class UserService : IJimuService

 {

     [JimuService(CreatedBy = "grissom")] // 指定服务的元数据, 该服务调用路径为 api/user/getname?id=

     public string GetName(string id)

     {

         return $"user id {id}, name enjoy!";

     }

 }


3. 微服务服务端项目


创建一个基于 .Net Core 2.0 的控制台项目, 并添加 Jimu.Server 和 Jimu.Common.Discovery.ConsulIntegration 依赖


Install-Package  Jimu.Server

Install-Package  Jimu.Common.Discovery.ConsulIntegration


在 Main 函数中添加服务器启动代码,引用空间: using Jimu.Server;


static void Main(string[] args)

{

    var hostBuilder = new ServiceHostServerBuilder(new Autofac.ContainerBuilder())

        .UseLog4netLogger()

        .LoadServices("QuickStart.Services")

        .UseDotNettyForTransfer("127.0.0.1", 8001)

        .UseConsulForDiscovery("127.0.0.1", 8500, "JimuService")

        ;

    using (var host = hostBuilder.Build())

    {

        host.Run();

        Console.ReadLine();

    }

}


4. 微服务客户端(ApiGateway)项目


创建一个基于 .Net Core 2.0 的 Asp.Net Core Web 应用程序(可选择 API 项目模版),并添加 Jimu.Client 和Jimu.Common.Discovery.ConsulIntegration 依赖


Install-Package  Jimu.Client

Install-Package  Jimu.Common.Discovery.ConsulIntegration


修改 Startup.cs 类的代码, 以便添加对 jimu 的支持


using Jimu.Client;

using Jimu.Client.ApiGateway;


public class Startup

{

    public Startup(IConfiguration configuration)

    {

        Configuration = configuration;

    }


    public IConfiguration Configuration { get; }


    // This method gets called by the runtime. Use this method to add services to the container.

    public void ConfigureServices(IServiceCollection services)

    {

        //services.AddMvc();

        services.UseJimu();

    }


    // This method gets called by the runtime. Use this method to configure the HTTP request pipeline.

    public void Configure(IApplicationBuilder app, IHostingEnvironment env)

    {

        if (env.IsDevelopment())

        {

            app.UseDeveloperExceptionPage();

        }


        //app.UseMvc();

        var host = new ServiceHostClientBuilder(new Autofac.ContainerBuilder())

            .UseLog4netLogger()

            .UsePollingAddressSelector()

            .UseDotNettyForTransfer()

            .UseServerHealthCheck(1)

            .SetDiscoveryAutoUpdateJobInterval(1)

            .UseConsulForDiscovery("127.0.0.1", 8500, "JimuService")

            .Build();

        app.UseJimu(host);

        host.Run();

    }

}


5. 同时启动 服务端 和 客户端


然后在浏览器访问: http://localhost:58156/api/user/getname?id=666


6. 更多 demo


更多强悍的功能使用,请自己看 demo 领悟,由于时间有限,这里就不一一详解了,如果大家有兴趣,日后或者会有多篇幅和文档来介绍。

请下载 Jimu 源码(https://github.com/grissomlau/jimu), 或者下载项目 jimu.demo(https://github.com/grissomlau/jimu.demo)


五、源码


请到 github pull 源码(https://github.com/grissomlau/jimu),包含有“巨量” demo


看完本文有收获?请转发分享给更多人

关注「DotNet」,提升.Net技能 

登录查看更多
0

相关内容

.NET 框架(.NET Framework) 是由微软开发,一个致力于敏捷软件开发、快速应用开发、平台无关性和网络透明化的软件开发平台。
模型优化基础,Sayak Paul,67页ppt
专知会员服务
77+阅读 · 2020年6月8日
【IJCAI2020-华为诺亚】面向深度强化学习的策略迁移框架
专知会员服务
28+阅读 · 2020年5月25日
【新书】Java企业微服务,Enterprise Java Microservices,272页pdf
TensorFlow Lite指南实战《TensorFlow Lite A primer》,附48页PPT
专知会员服务
70+阅读 · 2020年1月17日
【强化学习资源集合】Awesome Reinforcement Learning
专知会员服务
98+阅读 · 2019年12月23日
【干货】大数据入门指南:Hadoop、Hive、Spark、 Storm等
专知会员服务
98+阅读 · 2019年12月4日
出行即服务(MAAS)框架
智能交通技术
53+阅读 · 2019年5月22日
浅谈 Kubernetes 在生产环境中的架构
DevOps时代
11+阅读 · 2019年5月8日
如何用TF Serving部署TensorFlow模型
AI研习社
26+阅读 · 2019年3月27日
去哪儿网开源DNS管理系统OpenDnsdb
运维帮
21+阅读 · 2019年1月22日
.NET Core 环境下构建强大且易用的规则引擎
开源巨献:阿里巴巴最热门29款开源项目
算法与数据结构
5+阅读 · 2017年7月14日
Arxiv
5+阅读 · 2018年5月21日
VIP会员
最新内容
美国与以色列如何在攻击伊朗中使用人工智能
专知会员服务
2+阅读 · 4月16日
《自动化战略情报管控》
专知会员服务
2+阅读 · 4月16日
得失评估:审视对伊朗战争的轨迹(简报)
专知会员服务
2+阅读 · 4月16日
【CMU博士论文】迈向可解释机器学习的理论基础
基于数据优化的人机协同与机器人僚机
专知会员服务
7+阅读 · 4月16日
相关VIP内容
模型优化基础,Sayak Paul,67页ppt
专知会员服务
77+阅读 · 2020年6月8日
【IJCAI2020-华为诺亚】面向深度强化学习的策略迁移框架
专知会员服务
28+阅读 · 2020年5月25日
【新书】Java企业微服务,Enterprise Java Microservices,272页pdf
TensorFlow Lite指南实战《TensorFlow Lite A primer》,附48页PPT
专知会员服务
70+阅读 · 2020年1月17日
【强化学习资源集合】Awesome Reinforcement Learning
专知会员服务
98+阅读 · 2019年12月23日
【干货】大数据入门指南:Hadoop、Hive、Spark、 Storm等
专知会员服务
98+阅读 · 2019年12月4日
相关资讯
出行即服务(MAAS)框架
智能交通技术
53+阅读 · 2019年5月22日
浅谈 Kubernetes 在生产环境中的架构
DevOps时代
11+阅读 · 2019年5月8日
如何用TF Serving部署TensorFlow模型
AI研习社
26+阅读 · 2019年3月27日
去哪儿网开源DNS管理系统OpenDnsdb
运维帮
21+阅读 · 2019年1月22日
.NET Core 环境下构建强大且易用的规则引擎
开源巨献:阿里巴巴最热门29款开源项目
算法与数据结构
5+阅读 · 2017年7月14日
Top
微信扫码咨询专知VIP会员