Neo4j 图数据库基础

2017 年 7 月 27 日 Linux中国 译者:geekpi
对于海量的各种非结构化信息来说,图数据库已经成为帮助收集、管理和搜索大量数据的技术。在本文中,我将向你展示图数据库的基础知识,帮助你快速了解概念模型。
-- Ruth Holloway

在这个三篇系列文章的第一篇文章中,我们将学习图数据库graph database的基础知识,它支持了这地球上最大的一些数据池。

对于海量的各种非结构化信息来说,图数据库已经成为帮助收集、管理和搜索大量数据的技术。在这三篇系列文章中,我们将使用开源图数据库软件 Neo4j[1] 来研究图数据库。

在本文中,我将向你展示图数据库的基础知识,帮助你快速了解概念模型。在第二篇中,我将向你展示如何启动 Neo4j 数据库,并使用内置的浏览器工具填充一些数据。而且,在本系列的最后一篇文章中,我们将探讨一些在开发工作中使用的 Neo4j 编程库。

掌握图数据库的概念模型是有用的,所以我们从那里开始。图数据库中只存储两种数据:节点nodeedge

  • 节点是实体:诸如人物、发票、电影、书籍或其他具体事物。这些有些等同于关系数据库中的记录或行。

  • 边名关系:连接节点的概念、事件或事物。在关系数据库中,这些关系通常存储在具有链接字段的数据库行中。在图数据库中,它们本身就是有用的,是可以以其自己的权限搜索的对象。

节点和边都可以拥有可搜索的属性。例如,如果你的节点代表人,他们可能拥有名字、性别、出生日期、身高等属性。而边的属性可能描述了两个人之间的关系何时建立,见面的情况或关系的性质。

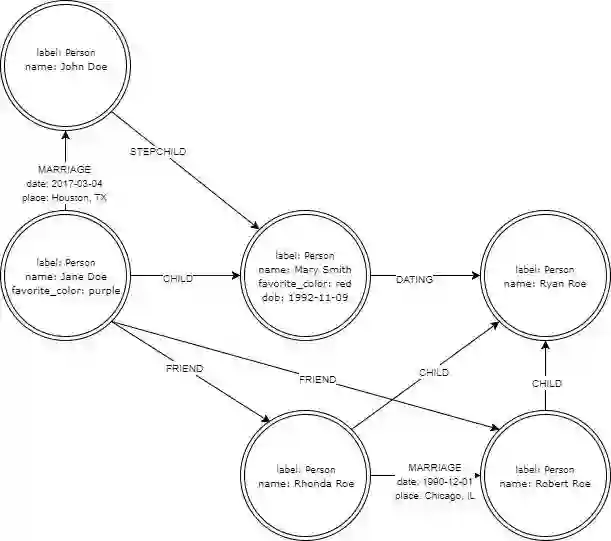
这是一个帮助你可视化的图表:

Graph database image 1

在这张图中,你知道 Jane Doe 有一个新的丈夫 John;一个女儿(来自她以前的夫妻关系)Mary Smith 和朋友 Robert 和 Rhonda Roe。Roes 有一个儿子 Ryan,他正在与 Mary Smith 约会。

看看它怎么工作?每个节点代表一个独立于其他节点的人。你需要找到关于那个人的一切都可以存储在节点的属性中。边描述了人们之间的关系,这与你在程序中需要的一样多。

关系是单向的,且不能是无向的,但这没有问题。由于数据库可以以相同的速度遍历两个方向,并且方向可以忽略,你只需要定义一次此关系。如果你的程序需要定向关系,则可以自由使用它们,但如果双向性是暗含的,则不需要。

另外需要注意的是,图数据库本质上是无 schema 的。这与关系数据库不同,关系数据库每行都有一组列表,并且添加新的字段会给开发和升级带来很多工作。

每个节点都可以拥有一个标签label;对于大多数程序你需要“输入”这个标签,是对典型的关系数据库中的表名的模拟。标签可以让你区分不同的节点类型。如果你需要添加新的标签或属性,修改程序来用它就行!

使用图数据库,你可以直接开始使用新的属性和标签,节点将在创建或编辑时获取它们。不需要转换东西;只需在你的代码中使用它们即可。在这里的例子中,你可以看到,我们知道 Jane 和 Mary 最喜欢的颜色和 Mary 的出生日期,但是别人没有(这些属性)。这个系统不需要知道它;用户可以在正常使用程序的过程中访问节点时为其添加信息(属性)。

作为一名开发人员,这是一个有用的特性。你可以将新的标签或属性添加到由节点处理的表单中并开始使用它,而不必进行数据库 schema 的修改。对于没有该属性的节点,将不显示任何内容。你可以使用任何一种类型的数据库来为表单进行编码,但是你可以放下在关系型数据库中要进行的许多后端工作了。

让我们添加一些新的信息:

Graph database image 2, defining a new type of node

这是一个新的节点类型,它代表一个位置,以及一些相关关系。现在我们看到 John Doe 出生在加利福尼亚州的 Petaluma,而他的妻子 Jane 则出生在德克萨斯州的 Grand Prairie。 他们现在住在得克萨斯州的赛普拉斯,因为 Jane 在附近的休斯顿工作。Ryan Roe 缺乏城市关系对数据库来说没有什么大不了的事情,我们不知道那些信息而已。当用户输入更多数据时,数据库可以轻松获取新数据并添加新数据,并根据需要创建新的节点和关系。

了解节点和边应该足以让你开始使用图形数据库。如果你像我一样,已经在考虑如何在一个图中重组你的程序。在本系列的下一篇文章中,我将向你展示如何安装 Neo4j、插入数据,并进行一些基本的搜索。


via: https://opensource.com/article/17/7/fundamentals-graph-databases-neo4j

作者:Ruth Holloway[2] 译者:geekpi 校对:wxy

本文由 LCTT 原创编译,Linux中国 荣誉推出


LCTT 译者
geekpi
共计翻译: 500 篇
贡献时间:1163 天

推荐文章

< 左右滑动查看相关文章 >

点击图片、输入文章 ID 或识别二维码直达



登录查看更多
4

相关内容

图形数据库是NoSQL数据库的一种类型,它应用图形理论存储实体之间的关系信息。
Python地理数据处理,362页pdf,Geoprocessing with Python
专知会员服务
116+阅读 · 2020年5月24日
【实用书】Python爬虫Web抓取数据,第二版,306页pdf
专知会员服务
122+阅读 · 2020年5月10日
一份简短《图神经网络GNN》笔记,入门小册
专知会员服务
226+阅读 · 2020年4月11日
【图神经网络(GNN)结构化数据分析】
专知会员服务
117+阅读 · 2020年3月22日
Cayley图数据库的可视化(Visualize)
Python开发者
5+阅读 · 2019年9月9日
知识图谱系列 | 知识图谱的前世今生与RDF的实践
人工智能头条
6+阅读 · 2018年7月27日
【Wikidata】维基数据详解
专知
22+阅读 · 2018年4月26日
Neo4j 和图数据库起步
Linux中国
8+阅读 · 2017年12月20日
领域应用 | 图数据库及其在恒昌的应用简介
开放知识图谱
6+阅读 · 2017年10月10日
最全知识图谱综述#1: 概念以及构建技术
机器学习研究会
75+阅读 · 2017年9月28日
项目实战:如何构建知识图谱
PaperWeekly
30+阅读 · 2017年9月14日
【知识图谱】CCKS-2017 行业知识图谱构建与应用-下篇
Arxiv
102+阅读 · 2020年3月4日
Embedding Logical Queries on Knowledge Graphs
Arxiv
3+阅读 · 2019年2月19日
Arxiv
7+阅读 · 2018年8月21日
VIP会员
最新内容
ICML 2026 | 理解上下文持续学习中的泛化与遗忘
专知会员服务
0+阅读 · 今天15:53
Agent Harness综述:大模型智能体执行器工程全景
专知会员服务
0+阅读 · 今天15:04
马赛克防御与分布式指挥:伊朗的回击(中文版)
《基于理论的威慑效能评估》
专知会员服务
2+阅读 · 今天14:48
ICML2026 | 重新思考顺序知识编辑中的正则化
专知会员服务
7+阅读 · 5月27日
《用于兵力发展选项优先排序的成本效益模型》
专知会员服务
11+阅读 · 5月27日
AutoResearch AI综述:迈向AI驱动的科学发现自动化
专知会员服务
10+阅读 · 5月26日
《Palantir边缘人工智能》手册
专知会员服务
25+阅读 · 5月26日
相关VIP内容
相关资讯
Cayley图数据库的可视化(Visualize)
Python开发者
5+阅读 · 2019年9月9日
知识图谱系列 | 知识图谱的前世今生与RDF的实践
人工智能头条
6+阅读 · 2018年7月27日
【Wikidata】维基数据详解
专知
22+阅读 · 2018年4月26日
Neo4j 和图数据库起步
Linux中国
8+阅读 · 2017年12月20日
领域应用 | 图数据库及其在恒昌的应用简介
开放知识图谱
6+阅读 · 2017年10月10日
最全知识图谱综述#1: 概念以及构建技术
机器学习研究会
75+阅读 · 2017年9月28日
项目实战:如何构建知识图谱
PaperWeekly
30+阅读 · 2017年9月14日
【知识图谱】CCKS-2017 行业知识图谱构建与应用-下篇
Top
微信扫码咨询专知VIP会员