系统性文献综述法:案例、步骤与价值

2017 年 11 月 5 日 MOOC

| 全文共10505字,建议阅读时长10分钟 |

 

本文由《电化教育研究》杂志授权发布

作者:黄甫全、游景如、涂丽娜、曾文婕

摘要

 

传统的文献综述法因其主观性难以适应大数据时代的研究需要。于是,有必要对国际上新兴的系统性文献综述法进行研究和开发,以便提升我国教育研究的品质。文章采用案例分析法,探索了教育领域系统性文献综述法的特点、步骤和价值。研究发现:(1)系统性文献综述法因受研究问题的驱动,采用标准化的文献选取和分析技术,具有鲜明的知识创新功能;(2)在具体操作上,系统性文献综述法必须在传统文献综述提炼研究问题的基础上,执行六个关键步骤:计划、检索文献、评估文献、抽取数据资料、整合数据和撰写综述;(3)系统性文献综述法具有标准化、创新性和亲和性,对于研究主题、研究主体和研究方法体系本身均具有发展性价值。

关键词: 系统性文献综述法;案例研究;操作步骤;价值开发


文献蕴涵着丰富的意义,不愧为知识的主要载体。对文献进行综述成为所有研究不可或缺的部分。[1]大数据时代,当传统的文献综述(Traditional Literature Review)因为主观性和难以避免的偏见在国内饱受诟病时,国际上具有普适性的系统性文献综述法(Systematic Review Methodology)却已崭露头角。系统性文献综述是人们借助互联网,利用不同的数据库和多种检索与分析技术,全面而准确地掌握某一专题研究进展,并得出和检验研究结论的标准化文献研究方法。那么,教育研究领域如何规范地开发系统性文献综述法?系统性文献综述法的价值何在?对此,本文拟就教育研究领域的系统性文献综述进行案例分析、步骤介绍和价值阐释,以就教于方家。


一、系统性文献综述法的案例分析


在教育研究领域选取三篇公开发表的文献综述,使用评价系统性文献综述的基本指标对其进行方法学分析,能够明确传统文献综述和系统性文献综述的区别,深入挖掘出系统性文献综述法的方法特征。

  

(一)案例选取


2001年,方法学家佩蒂葛诺(Pettigrew,M.)把文献综述分为“叙述性文献综述”(Narrative Reviews)和“系统性文献综述”。其中,叙述性文献综述又分为两种类型:一是对文献进行描述的描述式综述;二是在描述的基础上对文献有所批判的批判性描述式综述。[2]2011年,杰森(Jesson, J. K.)指出,叙述性文献综述就是传统文献综述。[3]2016年,奥马尔(Omar, S. A. R.)提出了传统叙述性文献综述(Traditional Narrative Reviews)的说法。[4]综合三位方法学家对文献综述的区分,可以将文献综述分为传统文献综述(包括描述式综述与批判性描述式综述)和系统性文献综述。


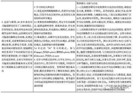
检索综述式论文并根据三位方法学家的文献综述分类法进行筛选,发现教育研究领域的系统性文献综述案例主要出现在国外。而我国教育研究界的“系统性文献综述”极少。其中,《美国教育研究方法的内容分析》[5]在方法设计中说明了是对《美国教育研究杂志》1998—2006年发表的242篇论文作关于研究方法的综述研究,不仅总结了文献检索、选择和分析的方法,还梳理了研究成果,展示了方法的分类体系,并首创平均应用频数的分析指标。为了区分传统文献综述与系统性文献综述在方法上的异同,我们选取了《大学生学习拖延研究综述》(案例1)[6]、《关于学习环模式的研究综述》(案例2)[7]与《美国教育研究方法的内容分析》(案例3)进行比较,进而考察系统性文献综述法的典型特征。

  

(二)案例剖析

  

对三篇入选综述进行剖析的主要方法是解构性阅读,即抽取出三篇综述的主要内容,清理出三篇综述的逻辑结构和所使用的文献研究方法,具体见表1。


表1 三篇综述的基本内容、框架和方法


具的多元分析方法对所选文献进行了研究,并利用所选文献创生了新的理论体系和研究方法。与佩蒂葛诺和杰森的文献综述分类法相对照,可以看出:案例1代表了叙述性综述中的描述式文献研究,案例2代表了叙述式综述中的批判性描述式文献研究,而案例3则是系统性文献综述法在教育研究领域中的一个样本。

  

(三)方法分析


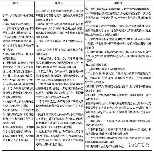
随着大数据时代的到来,巨量的文献信息需要全面而精巧的“拆解”和“重构”技术。 [8]国外先后开发出来的文献综述评价工具为分析案例提供了可靠的评估工具。海倍(Haber, S. L.)等人针对医药领域量化研究的系统性文献综述发展的评价指标达24条之多,[9]而迪肯佩(Diekemper, R. L.)等人在测试、比较、提炼和再测试的基础上开发出来的系统性文献综述评价工具,[10]明确包含了质性研究综述的评价指标。我们综合两个评价工具的评价指标,形成10条最基本的核查标准,由两位研究者(分别记为R1和R2,即本文第2、3作者)独立对照核查其在所选三篇综述中的出现情况:没有出现记作“0”,出现但不精确的记作“1”,精确出现的记作“2”。此处的“0”“1”和“2”具有统计学上的定序和定距意义,可以用来进行加减运算,[11]相加之和作为该篇综述所用方法在本文核查评定的得分。得分越高,代表着该类综述方法的系统性、科学性和创新性越强,见表2和表3,表中*突出了R1与R2不同的核查评定结论。


表2 三个案例的方法核查评定表(R1)


表3 三个案例的方法核查评定表(R2)


为了对核查评定作信度检验,我们利用信度计算公式R=[M/(M1+M2)] 2[12](M是R1和R2核查评定的相同次数,M1和M2分别是R1和R2各自核查评定的次数)计算核查评定表2和表3中的核查结果,获得的信度系数是0.93。


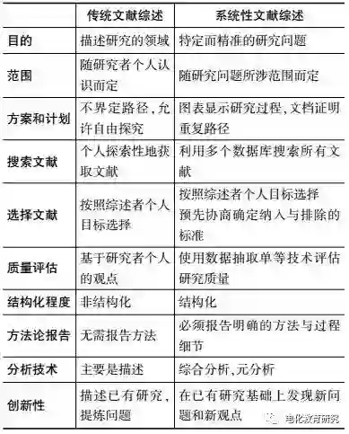
核查和检验结果显示,传统文献综述能够从相关材料中发现要研究的问题,能够对特定主题的研究进行回顾,形成初步的研究趋势预测。但是,由于是基于研究者个人对文献的选择和评判,传统文献综述不能定位最前沿的问题,也不能证明在已有研究的全局图景中甄别研究成果的权重,难以对后续研究提供准确可信的研究路径。系统性文献综述利用电子数据库对文献进行全面搜索,按照科学的标准对所有相关的文献进行严格筛选,受精确的研究问题和方案驱动,使用标准化和结构化的技术对所选文献进行质量评估。尤为突出的是,系统性文献综述有确定的研究结论,研究过程透明,可审计、可重复。表4为系统性文献综述与传统文献综述的比较。


系统性文献综述与传统文献综述的区别是明显的。一是知识假设的差别。如果说,传统文献综述的知识假设是客观知识观,即知识寄居于文献之中,叙述的方法足以让知识得以保存。那么,系统性文献综述法对知识的假设则是动态生成的知识观,即知识在人向文献提问与文献对话的互动中得以不断生成。二是技术上的差别。传统文献综述的“搜索、阅读和提炼问题”,[3]一般做法是:首先要草拟一个框架,将搜索到的文献分成理论类和应用类,从中选取几篇最核心的文献进行精读,总结出几篇核心文献的重要部分,比对几篇核心文献在论题上的异同并写出来。然后,读更多文献,写更多总结,作更多比对,找出文献中知识的缺口和研究方法的不足,从而形成研究问题。而系统性文献综述则受明确问题的驱动,标准化地筛选和评估文献,透明分析过程和技术。三是传统文献综述基本不承担知识创新和解答具体研究问题的使命,而系统性文献综述利用文献中已有知识解答具体问题,产生新的知识。


表4 传统文献综述与系统性文献综述对比表


尽管如此,系统性文献综述与传统文献综述的联系也非常密切。传统文献综述能够促成研究问题的提炼,而系统性文献综述能够解答研究问题。因为解答特定问题的研究前提是提炼研究问题,所以,系统性文献综述不是对传统文献综述的否定和抛弃,而是基于传统文献综述的发展。总的来说,一方面,传统文献综述是系统性文献综述的前提和基础,“在作系统性文献综述之前,必须作传统文献综述”[3],只有通过传统文献综述确定了研究问题,才可以启动系统性文献综述的具体步骤。另一方面,系统性文献综述是传统文献综述的继承和超越,停留在传统的文献综述是不够的,严格的科学研究必须包含系统性文献综述的过程。


二、系统性文献综述的步骤介绍


系统性文献综述法如何开展呢?不同方法学家对其具体步骤有不同的划分。传菲尔德(Tranfield, D.)等人将系统性文献综述法分为“界定研究问题”“确定关键词和研究策略”“筛选和评估研究”和“数据抽取和数据整合”等步骤。[13]而杰森等人则将系统性文献综述法的常规程序设计为“计划”“文献搜索”“文献评估”“数据资料抽取”“数据整合”和“撰写综述”等阶段。[3]两种划分方法都包含了系统性文献综述法的关键环节。但是,杰森等人将研究问题和研究策略的整套技术综合在“计划” 阶段,将文献评估和数据抽取分成两个独立的执行步骤,在最后单列出撰写综述这个环节,在操作上更明晰可行。所以,本文重点加以引介。


(一)计划


计划阶段的任务包括:精心挖掘确定综述的具体主题,建立综述的理论、经验和概念基础,确定研究目的,陈述研究问题,澄清研究用途,明确地介绍研究步骤。


确定和打磨研究具体主题,既是开展有效研究的起始环节,又是贯穿研究全过程各个环节的焦点。而研究问题驱动整个研究过程,尤其决定着文献的采纳和排除。所以,研究问题必须要聚焦得非常精准。研究问题的聚焦包括精准地表述“因素”“群体”“结果”和“环境”[3]四个要素。例如,关于教师成长的一个研究问题可以这样表述:“国外幼儿园教师行动学习研究最新进展如何?”其中,“国外”是研究问题所在的环境,“幼儿园教师”是研究问题所涉及的群体,“行动学习研究”是研究问题的核心因素,而“最新进展”是研究问题所指向的结果。


除了精准地表述研究问题以外,完整的系统性文献综述研究计划还需要厘清关于研究问题已知什么,尚缺什么,执行何种方法和方案,以及如何设计数据资料抽取单。


(二)检索文献


系统性文献综述法的重心,是找到对研究问题最有价值的文献,并把检索文献的过程编辑进文件中。其内容包括所使用数据库的名称(两个或两个以上)、检索日期、文献起止年限、使用的术语或关键词、语种,以及检索到文献的条数。如果检索到的文献太多,可以通过精炼关键词、同义词或相关术语反复检索,逐渐缩小文献范围。如果检索到的文献太少,则可以通过拓展关键词、同义语或相关术语,逐渐扩大文献范围。同行匿名评审的研究文献是系统性文献综述的最佳文献。但是,如果研究问题需要涉及其他文献,为了避免研究结论出现偏见,那么,就应该把文献种类拓展到会议论文、委托研究报告和档案资料等。除了检索以外,还可以采取回溯法把重要专题著作的参考文献列进来,也可以向专家咨询该领域的重要文献。[14]


(三)评估文献质量


对检索到的文献进行质量评估,主要是为了准确地纳入或排除文献,确保数据的有效性和可靠性。评估文献质量包括确定纳入/排除的标准和评估文献的研究设计。[3]


1.确定文献纳入/排除的标准


确定文献纳入/排除标准的方法是:首先阅读所检索到文献的题目、摘要、引言和结论部分,剔除完全不符合研究问题的文献;然后浏览文献全文,抽取文献中满足研究问题的关键信息;最后确定纳入与排除的标准。表5、图1和图2为执行和呈现文献纳入与排除工作的工具。


表5 文献纳入与排除的标准样表

图1   文献纳入与排除样图[3]


图2   文献纳入与排除样图[4]


2.评估文献的研究设计


不同领域的研究文献,其研究方法论的研究强度不同,评估文献质量就是指检查文献中研究设计的研究强度。研究设计的研究强度从弱到强依次排列,构成相对稳定的研究强度等级。一级:轶事;二级:专家观点;三级:个案报告;四级:代表性调查;五级:个案控制研究;六级:定群研究;七级:双盲随机控制测试;八级:系统性文献综述及元分析。[3]杰森等人指出,在药物研究中,双盲随机控制实验(Double-blinded, Cross-over Randomised Control Trials)是黄金标准。[3]社会科学研究因其无处不在的实践价值和伦理关切,实际上无法完全采用黄金标准。所以,对于社会科学领域的研究文献,应用的文献评估标准可以突破黄金标准,采用包含质性研究文献评估指标的系统性文献综述评价工具来评估文献的研究设计。


(四)抽取数据


从纳入文献中抽取数据,需要在Microsoft Excel等软件上开发出各种数据抽取单,以减少人为的错误与偏见。如“文献基本信息数据抽取单”和“文献内涵数据抽取单”。[4]“文献基本信息数据抽取单”要反映的细节包括作者、发表年份、刊物名、数据库名、国家和研究类型等相关有用信息。“文献内涵数据抽取单”反映的是读者在阅读理解文献过程中不断地向文本提问,并从文本中把握其解答所得的信息以挖掘文献深层的意义。例如,典型的原创论文内容普遍由九个方面构成,具体为研究背景、理论依据、研究范式、研究问题、资料收集与分析方法、研究发现/结果、研究成果/进展、对未来研究与实践的启发以及尚存/生成的问题,可以开发出一个“九维文献内涵数据抽取单”。实践证明,该抽取单能够帮助我们系统地抽取原创性研究文献中的重要数据,见表6。


表6 系统性文献综述法的“九维文献内涵数据抽取单”


“研究背景”常在原创性论文的引论或背景里面。包含研究主题、发展历程、关于研究背景和针对性的新视角、新实践、新理论和突出问题等。回答的问题是,该文献的研究“有哪些针对性?为什么有这些针对性?”


“研究的理论依据”通常在论文的引言、背景、文献综述、概念框架、理论框架和方法论等部分中。包括论文所应用的理论及该理论的基本原理,以及原理所内含的逻辑分析框架。研究方法论也属于理论依据,主要涉及研究所采取的方法以及该方法与研究问题的适切性。


“研究范式”一般在方法论或研究方法里。需要鉴定其采用的是何种研究,如文献研究、量化研究、质性研究、行动研究或者混合研究。“研究范式”还涉及论文所使用研究方法所具有的特点、理论依据、操作原则、应用程序和技巧技术等。


“研究的具体问题”是原创性论文的根本所在。从笼统到具体,研究问题分为三个层面:课题性问题(Issues),矛盾性问题(Problem)和具体性问题(Question)。任何一个研究都要深入到具体性问题这个层面。分析论文时要抽取出研究的具体性问题,然后深入分析和阐释研究对象和研究问题。例如,研究了哪些问题?为什么要研究这些问题?这些问题的含义是什么?这个问题所指是什么?其中涉及哪些东西?


“收集与分析资料的方法”除了论文中资料收集的方法和分析技术以外,还要分析和阐释它的适切性。回答的问题是:为什么要使用这样一种收集方法和分析技术?


“研究发现/结果”不仅取决于论文作者,更取决于读者的解读。任何文献都有多种含义。作者自己不能表达所有含义,读者可以在研究问题的驱动下和当下背景里解读出比论文作者意识到的更丰富的含义。


“研究的成果/进展”一般在论文的“讨论”和“结论”部分。包括论文中取得的新颖数据、理论成果、术语概念、观点主张和理论体系等。


“对未来研究与实践的启发”是论文内容对未来研究和实践开发的路向、主题和方法的具体意义。


“尚存/生成的问题”涉及对论文的评价。通过深入分析数据之间的联系,指出存在着哪些与该论文研究相关却没有涉及但富有价值和意义的已有问题,阐释该论文研究显露出哪些富有价值和意义的新兴问题,并进一步揭示需要应用哪些适宜研究方法来研究解决这些已有和新兴问题与课题。


“九维文献内涵数据抽取单”,既是应用系统性文献综述法对文献进行纵向抽取数据资料的分析框架,也是整合数据和撰写系统性文献综述的主要内容框架。该数据抽取单不仅是研究者凭借系统性文献综述法力透纸背地揭示文献背后隐藏含义的过程,也是经由文献媒介跨越知识断裂实现知识创新的过程。当然,还可以根据研究问题的不同方面,进一步开发出相适宜的数据抽取单,以便为解答研究的子问题而抽取更加详细而具体的数据。


(五)整合数据


整合数据要求对应于研究问题所涉及的内容,根据数据抽取单,找出数据资料之间的区别与联系,并用适切的分析方法探析数据资料背后的知识真相,以分别回答研究问题中的不同方面。“整合不是对原有研究发现的简单聚合,而是建立不同部分之间的联系,发现新的规则。” [3]系统性文献综述法的知识创新主要发生在整合资料的过程中。整合数据包括叙事整合、质性整合和量化整合三种基本方法。[3]叙事整合是对特定时间段特定主题的相关事实进行整合。质性整合是使用人种志和质性的交叉案例分析技术,把所有可得证据转化成质性形式。量化整合是使用量化案例调查或者内容分析技术等,把所有可得证据转化成量化形式。


(六)撰写综述


系统性文献综述的撰写相当于一个实证研究报告的撰写,必须包括引言、研究背景、研究方法论、数据抽取过程、数据整合结果、讨论和结论。每一个部分都基于研究目的和研究问题来展开。结论还应该指出启发与进一步需要研究的问题。质性文献综述一般选择可以回答研究问题的那些重要点,用叙事和表格呈现研究的结论与研究的特点,突出已有研究中的相同与不同并让它们结构化。而系统性文献综述的高阶形式元分析,则需要使用统计学对已有文献进行量化整合。需要强调的是,系统性文献综述在严谨性方面区别于传统文献综述的重要标志,是研究过程透明化和研究标准明确化。[3]因此,无论是质性综述还是元分析,都必须报告可重复的详细操作过程。


系统性文献综述的撰写,可以根据国内或国际不同刊物发表论文取向和规范,进一步利用系统性文献综述的资料,再设计、研究、撰写和投稿。


总而言之,系统性文献综述法在传统文献综述提炼研究问题的基础上,必须标准化地执行计划、检索文献、评估文献质量、抽取数据、整合数据和撰写综述共六个关键步骤。只有标准化地执行了这六个关键步骤,才算得上是系统性文献综述。并且,为透明和可重复计,每一关键步骤都可考虑使用图表呈现具体明细的做法,使用文档证明所采用的方法细节。


三、系统性文献综述法的价值阐释


作为一种新兴而快速发展的综合性研究方法,系统性文献综述法以其特有的客观性、标准性、创新性和亲和性,无论是对于研究主题、研究主体,还是研究方法学本身,均具有重要的发展价值。


(一)研究主题的发展价值


系统性文献综述法对于研究主题的发展价值,不仅仅源于其向内不断加强的客观性、标准性和创新性,还源于其向外不断扩张的操作技术与理论论争。系统性文献综述法的客观性,在于通过确定研究问题,制定和实施研究标准,采用内容分析和元分析技术等,减少间接数据带来的歪曲与损失,把客观性注入文献综述中,让具体研究主题的前沿问题在文献海洋中浮现出来,推动整个领域和主题向前发展。系统性文献综述法的标准性在于,选择文献、抽取数据和分析整合都在一定的标准内进行,从而摆脱传统文献研究陷入主观偏见的窠臼,让“最好的证据来自于对所有证据的系统性文献综述”。[15]系统性文献综述法的知识创新性主要表现为,在问题的驱动下,受客观和标准的技术支配,系统地观照已有研究数据,整合出新问题,产生新思想,改进研究主题中的公共知识。[16]


此外,越来越精致的操作技术揭示出,系统性文献综述法不仅可以在非理论性的原初文献基础上产生出新的理论,还可以通过收集已有文献中大量的数据来修正和推翻现存的偏见,实现领域和主题知识体系的整体性更新。并且,随着系统性文献综述对已有文献中不同理论论争的考察,外来理论和方法被不断地引介进研究主题中,从而推动研究主题在广度和深度上的发展。


(二)研究主体的发展价值


科学的进步与研究主体的发展是辩证统一的。系统性文献综述法对于研究主体的发展价值,至少包括理论修养、方法论训练、凝练成果和思维发展共四个方面。研究者通过系统性文献综述可以系统学习和掌握具体专题的有关知识和理论,从而加深和加宽理论修养。有人宣称,“系统性文献综述尤其适合大师级研究人员或博士使用”。[3]在系统性文献综述的过程中,研究者逐渐学会怎样去获得新知识、新理论,从而拓展研究方法,达到方法论训练的目的。做得好的系统性文献综述,不仅本身就是研究成果,而且可以牵引出更加具体深入的专题研究,促成研究者源源不断地做出系列化的研究成果。最后,在系统性文献综述的过程中,研究者的理解能力、观察能力、注意能力、概括能力、反思能力、知识和理论的应用能力、推理能力、创新能力和文字表达能力等综合素质随着文献研究而提高。


(三)研究方法的发展价值


系统性文献综述法帮助人们“从一系列的研究文献中通过对字段的理论整合来累积知识,最终获得对问题的综合性洞见,对于学术界和实践领域,都不愧是实用而严谨的研究方法和工作方法”。[13]因此,系统性文献综述法得到了日益广泛的应用,并且随着具体情境问题的驱动而一直处于不断拓展之中。系统性文献综述法的应用和拓展,引发了研究方法体系的丰富与发展。一方面,具体问题和相关文献的特点催生出无穷尽的图表法、统计方法和内容分析等具体的方法。另一方面,系统性文献综述法具有极强的亲和性,任何研究领域都可以也不得不从系统性文献综述中去循证。更加值得关注的是,系统性文献综述法的再生能力特别强,它可以与各领域的量化研究、质性研究或行动研究等结合使用,也可以转化为量化研究形态、质性研究形态或行动研究形态的一部分,实现研究形态的整合型创新。


越来越多的成功案例说明,系统性文献综述法受问题驱动,利用数据库对文献进行系统检索,利用标准化分析工具和数据整合技术,使文献综述挣脱了因主观性而堕入的意见充斥的迷局。系统性文献综述法让文献研究获得科学严谨性,在学术领域和实践领域都显示出日益明显的循证优势,并借助数据库和互联网,以强大的创新功能正为人类的认知增添力量。[17]真可谓,系统性文献综述法是我们在大数据时代面对任何主题,从“门外汉”到“入流”而“顺流”,再到站在前沿“领航”的一种方法论路径。对于历来备受科学性困扰的教育研究者来说,[18]可持系统性文献综述“法宝”,俯瞰知识发展的历史长河,聚焦特定的研究问题,采用协定标准筛选文献,利用标准化评估过程和分析技术,审计追踪知识的裂罅,建立知识与知识之间的联结,生成理论创新的条件,触摸实践创新的目标,走上一条有科学尊严的教育研究道路。


【参考文献】

[1] WILLIAM W, JURS S G. Research methods in education: an introduction[M]. Boston: Pearson, 2005:52.

[2] PETTICREW M. Systematic reviews from astronomy to zoology: Myths and misconceptions[J]. British medical journal, 2001, (322): 98-101.

[3] JESSON J K, LYDIA MATHESON, LACEY F M. Doing your literature review: traditional and systematic techniques[M]. Los Angeles: Sage, 2011:5-125.

[4] OMAR S A R. Basic corporate governance models: a systematic review[J]. International journal of law and management, 2016,58(1): 73-107.

[5] 孙戍星.美国教育研究方法的内容分析——以《美国教育研究杂志》为例[D].上海:华东师范大学,2007.

[6] 庞维国.大学生学习拖延研究综述[J].心理科学,2010(1):147-150.

[7] 袁维新,吴庆麟.关于学习环模式的研究综述[J].心理科学,2007(3):632-635.

[8] 王承博,李小平,赵丰年,张琳.大数据时代碎片化学习研究[J].电化教育研究,2015(10):26-30.

[9] HABER S L, et al. Principles in the evaluation of systematic reviews[J]. Pharmacotherapy:the journal of human pharmacology and drug therap, 2015(11):1077-1087.

[10] DIEKEMPER R L, IRWLAND B K, MERZ L R. Development of the documentation and appraisal review tool for systematic reviews[J]. World journal of meta-analysis, 2015(3):142-150.

[11] 李沛良.社会研究的统计应用[M].北京:社会科学文献出版社,2001:16-18.

[12] 张燕,邢利娅.学前教育科学研究方法[M].北京:北京师范大学出版社,2002:70.

[13] TRANFIELD D,DENYER D, TRANFIELD P S. Towards a methodology for developing evidence-informed management knowledge by means of systematic review[J]. British Journal of Management, 2003,14(3):207-222.

[14] 牟智佳,张文兰.基于Moodle平台的网络学习动机影响因素模型构建及启示[J].电化教育研究,2013(4):37-42.

[15] BOOTH A, PAPAIOANNOU D, SUTTON A. Systematic approaches to a successful literature review[M].Los Angeles: Sage, 2012: 3.

[16] 曾文婕,柳熙.获得·参与·知识创造——论人类学习的三大隐喻[J].教育研究,2013(7):88-89.

[17] 游景如,黄甫全.新兴系统性文献综述法:涵义、依据与原理[J].学术研究,2017(3):145-151.

[18] 申仁洪,黄甫全.教育研究科学精神的建构[J].教育研究,2005(9):15-19.


Systematic Review Methodology: Cases, Procedures, and Values

HUANG Fuquan1, YOU Jingru2, TU Lina3, ZENG Wenjie1

(1.The Centre for Research and Development of Values Learning, South China Normal University,Guangzhou Guangdong 510631; 2.Jiangmen Kingdergarten Teachers Training School, Jiangmen Guangdong 529000; 3.Huayang Primary School, Guangzhou Guangdong 530630)

[Abstract] Traditional Literature Review doesn't adapt to the era of large data. Therefore, it's necessary to study and develop the emerging Systematic Review Methodology in order to promote the quality of education research in China. The paper explores the features, steps and values of Systematic Review Methodology in education by using case analysis method. The study finds that: (1) Systematic Review Methodology, driven by problems and using standardized documents selection and analysis technology, owns distinct function of knowledge innovation. (2) In operation, based on refining research problems through Traditional Literature Review, Systematic Review Methodology must execute six key steps: planning, retrieval literatures, evaluating literatures, extracting data, sorting date, and summarizing. (3) With the nature of standardization, creativity and affinity, Systematic Review Methodology has developmental value for the research subjects, researchers and research methodology itself.

[Keywords] Systematic Review Methodology; Case Study; Operation Procedure; Value Development


作者简介:黄甫全(1957—),男,四川洪雅人。华南师范大学,价值教育研究与开发中心,教授,主要从事课程与教学论、教育文化哲学、教师教育学研究。

基金项目:广东省教育厅特色创新项目“校本学习研究原理与方法的探索”(项目编号:2014GXZK028);广东省高等学校优秀青年教师培养计划项目“学习为本评估的理论与实践研究”(项目编号:HS2015005)


转载自:《电化教育研究》2017年11期,转载请与电化教育研究杂志社编辑部联系(官方邮箱:[email protected]

排版、插图来自公众号:MOOC(微信号:openonline)


有缘的人终会相聚,慕客君想了想,要是不分享出来,怕我们会擦肩而过~

预约、体验——新维空间站

《【会员招募】“新维空间站”1年100场活动等你来加入》

有缘的人总会相聚——MOOC公号招募长期合作者

《【调查问卷】“屏幕时代,视觉面积与学习效率的关系“——你看对了吗?》


产权及免责声明 本文系“MOOC”公号转载、编辑的文章,编辑后增加的插图均来自于互联网,对文中观点保持中立,对所包含内容的准确性、可靠性或者完整性不提供任何明示或暗示的保证,不对文章观点负责,仅作分享之用,文章版权及插图属于原作者。如果分享内容侵犯您的版权或者非授权发布,请及时与我们联系,我们会及时内审核处理。


了解在线教育,

握MOOC国际发展前把沿,请关注:
微信公号:openonline
公号昵称:MOOC

 

登录查看更多
0

相关内容

论文(Paper)是专知网站核心资料文档,包括全球顶级期刊、顶级会议论文,及全球顶尖高校博士硕士学位论文。重点关注中国计算机学会推荐的国际学术会议和期刊,CCF-A、B、C三类。通过人机协作方式,汇编、挖掘后呈现于专知网站。
【文献综述】深度学习目标检测方法及其主流框架综述
专知会员服务
119+阅读 · 2020年6月26日
干净的数据:数据清洗入门与实践,204页pdf
专知会员服务
164+阅读 · 2020年5月14日
专知会员服务
126+阅读 · 2020年3月26日
【论文推荐】文本分析应用的NLP特征推荐
专知会员服务
34+阅读 · 2019年12月8日
 图像内容自动描述技术综述
专知会员服务
88+阅读 · 2019年11月17日
【文献综述】图像分割综述,224篇参考文献,附58页PDF
专知会员服务
123+阅读 · 2019年6月16日
交通评价指标概略
智能交通技术
15+阅读 · 2019年7月21日
【大数据】大数据参考架构和关键技术(综合)
产业智能官
14+阅读 · 2018年11月22日
公开课 | 知识图谱关键技术与应用案例
AI100
7+阅读 · 2018年8月5日
“综述”类文章的共性问题—兼对 410 篇综述稿的分析
清华大学研究生教育
5+阅读 · 2018年7月31日
【大数据】数据挖掘与数据分析知识流程梳理
产业智能官
13+阅读 · 2017年9月22日
达观数据NLP技术的应用实践和案例分析
数据挖掘入门与实战
10+阅读 · 2017年7月27日
如何做文献综述:克雷斯威尔五步文献综述法
清华大学研究生教育
21+阅读 · 2017年7月10日
Object Detection in 20 Years: A Survey
Arxiv
48+阅读 · 2019年5月13日
Transfer Adaptation Learning: A Decade Survey
Arxiv
37+阅读 · 2019年3月12日
Music Transformer
Arxiv
5+阅读 · 2018年12月12日
Semantics of Data Mining Services in Cloud Computing
Arxiv
4+阅读 · 2018年10月5日
Arxiv
5+阅读 · 2018年4月22日
Arxiv
7+阅读 · 2018年1月30日
VIP会员
最新内容
《人工智能赋能电磁战》(报告)
专知会员服务
2+阅读 · 今天14:47
【CMU博士论文】迈向可扩展的开放世界三维感知
专知会员服务
1+阅读 · 今天14:06
前馈式三维场景建模
专知会员服务
1+阅读 · 今天14:03
(译文)认知战:以士兵为目标,塑造战略
专知会员服务
3+阅读 · 今天3:12
相关VIP内容
【文献综述】深度学习目标检测方法及其主流框架综述
专知会员服务
119+阅读 · 2020年6月26日
干净的数据:数据清洗入门与实践,204页pdf
专知会员服务
164+阅读 · 2020年5月14日
专知会员服务
126+阅读 · 2020年3月26日
【论文推荐】文本分析应用的NLP特征推荐
专知会员服务
34+阅读 · 2019年12月8日
 图像内容自动描述技术综述
专知会员服务
88+阅读 · 2019年11月17日
【文献综述】图像分割综述,224篇参考文献,附58页PDF
专知会员服务
123+阅读 · 2019年6月16日
相关资讯
交通评价指标概略
智能交通技术
15+阅读 · 2019年7月21日
【大数据】大数据参考架构和关键技术(综合)
产业智能官
14+阅读 · 2018年11月22日
公开课 | 知识图谱关键技术与应用案例
AI100
7+阅读 · 2018年8月5日
“综述”类文章的共性问题—兼对 410 篇综述稿的分析
清华大学研究生教育
5+阅读 · 2018年7月31日
【大数据】数据挖掘与数据分析知识流程梳理
产业智能官
13+阅读 · 2017年9月22日
达观数据NLP技术的应用实践和案例分析
数据挖掘入门与实战
10+阅读 · 2017年7月27日
如何做文献综述:克雷斯威尔五步文献综述法
清华大学研究生教育
21+阅读 · 2017年7月10日
Top
微信扫码咨询专知VIP会员