BAT机器学习面试1000题系列(第106~110题)

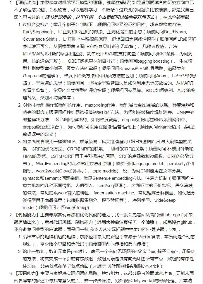
2017 年 10 月 20 日 七月在线实验室 七月在线

上期思考题及参考解析

105.当机器学习性能遭遇瓶颈时,你会如何优化的?

  可以从这4个方面进行尝试:、基于数据、借助算法、用算法调参、借助模型融合。当然能谈多细多深入就看你的经验心得了。这里有一份参考清单:机器学习性能改善备忘单(http://blog.csdn.net/han_xiaoyang/article/details/53453145)

106.做过什么样的机器学习项目?比如如何从零构建一个推荐系统
  这里有一个推荐系统的公开课http://www.julyedu.com/video/play/18/148,另,再推荐一个课程:机器学习项目班 [10次纯项目讲解,100%纯实战](点击下方“阅读原文”)


107.什么样的资料集不适合用深度学习?
  @抽象猴,来源:https://www.zhihu.com/question/41233373

  a.数据集太小,数据样本不足时,深度学习相对其它机器学习算法,没有明显优势。

  b.数据集没有局部相关特性,目前深度学习表现比较好的领域主要是图像/语音/自然语言处理等领域,这些领域的一个共性是局部相关性。图像中像素组成物体,语音信号中音位组合成单词,文本数据中单词组合成句子,这些特征元素的组合一旦被打乱,表示的含义同时也被改变。对于没有这样的局部相关性的数据集,不适于使用深度学习算法进行处理。举个例子:预测一个人的健康状况,相关的参数会有年龄、职业、收入、家庭状况等各种元素,将这些元素打乱,并不会影响相关的结果。


108.广义线性模型是怎被应用在深度学习中?
  @许韩,来源:https://www.zhihu.com/question/41233373/answer/145404190
A Statistical View of Deep Learning (I): Recursive GLMs
  深度学习从统计学角度,可以看做递归的广义线性模型。
  广义线性模型相对于经典的线性模型(y=wx+b),核心在于引入了连接函数g(.),形式变为:y=g−1(wx+b)。
  深度学习时递归的广义线性模型,神经元的激活函数,即为广义线性模型的链接函数。逻辑回归(广义线性模型的一种)的Logistic函数即为神经元激活函数中的Sigmoid函数,很多类似的方法在统计学和神经网络中的名称不一样,容易引起初学者(这里主要指我)的困惑。下图是一个对照表

109.准备机器学习面试应该了解哪些理论知识
  @穆文,来源:https://www.zhihu.com/question/62482926


  看下来,这些问题的答案基本都在本BAT机器学习面试1000题系列里了。

本期思考题:

110.标准化与归一化的区别?

在评论区留言,一起交流探讨,让更多小伙伴受益。

参考答案在明天公众号上公布,敬请关注!


往期题目:

BAT机器学习面试1000题系列(第1~60题)

BAT机器学习面试1000题系列(第61~100题)

BAT机器学习面试1000题系列(第101~105题)

 关注本公众号,点击菜单“有奖游戏”,答题抽大奖



课程咨询|微信:julyedukefu

七月热线:010-82712840

登录查看更多
4

相关内容

打怪升级!2020机器学习工程师技术路线图
专知会员服务
99+阅读 · 2020年6月3日
一份循环神经网络RNNs简明教程,37页ppt
专知会员服务
173+阅读 · 2020年5月6日
【经典书】机器学习高斯过程,266页pdf
专知会员服务
200+阅读 · 2020年5月2日
【干货书】机器学习Python实战教程,366页pdf
专知会员服务
347+阅读 · 2020年3月17日
机器学习速查手册,135页pdf
专知会员服务
345+阅读 · 2020年3月15日
【MIT深度学习课程】深度序列建模,Deep Sequence Modeling
专知会员服务
78+阅读 · 2020年2月3日
【机器学习课程】Google机器学习速成课程
专知会员服务
171+阅读 · 2019年12月2日
新书《面向机器学习和数据分析的特征工程》,419页pdf
专知会员服务
144+阅读 · 2019年10月10日
BAT机器学习面试1000题(716~720题)
七月在线实验室
19+阅读 · 2018年12月17日
BAT题库 | 机器学习面试1000题系列(第211~215题)
七月在线实验室
9+阅读 · 2017年11月22日
BAT题库 | 机器学习面试1000题系列(第196~200题)
七月在线实验室
17+阅读 · 2017年11月16日
BAT题库 | 机器学习面试1000题系列(第191~195题)
七月在线实验室
6+阅读 · 2017年11月15日
BAT题库 | 机器学习面试1000题系列(第161~165题)
七月在线实验室
7+阅读 · 2017年11月6日
BAT机器学习面试1000题系列(第116~120题)
七月在线实验室
16+阅读 · 2017年10月24日
BAT机器学习面试1000题系列(第76~80题)
七月在线实验室
5+阅读 · 2017年10月13日
BAT机器学习面试1000题系列(第51~55题)
七月在线实验室
10+阅读 · 2017年10月8日
BAT机器学习面试1000题系列(第46~50题)
七月在线实验室
7+阅读 · 2017年10月7日
BAT机器学习面试1000题系列(第36~40题)
七月在线实验室
8+阅读 · 2017年10月3日
Reasoning on Knowledge Graphs with Debate Dynamics
Arxiv
14+阅读 · 2020年1月2日
Bivariate Beta LSTM
Arxiv
6+阅读 · 2019年10月7日
Implicit Maximum Likelihood Estimation
Arxiv
7+阅读 · 2018年9月24日
Arxiv
5+阅读 · 2018年1月29日
Arxiv
3+阅读 · 2017年7月6日
VIP会员
最新内容
以色列-美国-伊朗战争中的无人机:关键要点
专知会员服务
1+阅读 · 今天14:04
《Palantir任务保障性软件安全标准(MA-S2)》
专知会员服务
5+阅读 · 今天13:49
基于声学的无人机检测技术综述
专知会员服务
4+阅读 · 今天13:37
《当代混合战争分析框架:俄乌战争经验教训》
专知会员服务
4+阅读 · 今天13:11
战略前沿人工智能的再思考(中文)
专知会员服务
7+阅读 · 5月29日
《量化地基防空系统间接效应的博弈论方法》
专知会员服务
5+阅读 · 5月29日
“史诗怒火行动”中美军损失的作战飞机
专知会员服务
6+阅读 · 5月29日
ICML 2026 | 理解上下文持续学习中的泛化与遗忘
专知会员服务
5+阅读 · 5月28日
相关VIP内容
打怪升级!2020机器学习工程师技术路线图
专知会员服务
99+阅读 · 2020年6月3日
一份循环神经网络RNNs简明教程,37页ppt
专知会员服务
173+阅读 · 2020年5月6日
【经典书】机器学习高斯过程,266页pdf
专知会员服务
200+阅读 · 2020年5月2日
【干货书】机器学习Python实战教程,366页pdf
专知会员服务
347+阅读 · 2020年3月17日
机器学习速查手册,135页pdf
专知会员服务
345+阅读 · 2020年3月15日
【MIT深度学习课程】深度序列建模,Deep Sequence Modeling
专知会员服务
78+阅读 · 2020年2月3日
【机器学习课程】Google机器学习速成课程
专知会员服务
171+阅读 · 2019年12月2日
新书《面向机器学习和数据分析的特征工程》,419页pdf
专知会员服务
144+阅读 · 2019年10月10日
相关资讯
BAT机器学习面试1000题(716~720题)
七月在线实验室
19+阅读 · 2018年12月17日
BAT题库 | 机器学习面试1000题系列(第211~215题)
七月在线实验室
9+阅读 · 2017年11月22日
BAT题库 | 机器学习面试1000题系列(第196~200题)
七月在线实验室
17+阅读 · 2017年11月16日
BAT题库 | 机器学习面试1000题系列(第191~195题)
七月在线实验室
6+阅读 · 2017年11月15日
BAT题库 | 机器学习面试1000题系列(第161~165题)
七月在线实验室
7+阅读 · 2017年11月6日
BAT机器学习面试1000题系列(第116~120题)
七月在线实验室
16+阅读 · 2017年10月24日
BAT机器学习面试1000题系列(第76~80题)
七月在线实验室
5+阅读 · 2017年10月13日
BAT机器学习面试1000题系列(第51~55题)
七月在线实验室
10+阅读 · 2017年10月8日
BAT机器学习面试1000题系列(第46~50题)
七月在线实验室
7+阅读 · 2017年10月7日
BAT机器学习面试1000题系列(第36~40题)
七月在线实验室
8+阅读 · 2017年10月3日
相关论文
Top
微信扫码咨询专知VIP会员