出境WiFi租赁生意经

2019 年 5 月 6 日 创业邦杂志


邦哥推荐:


五一小长假结束,不知道出国旅游的你们,有没有搞定手机网络?


曾经,国际漫游、国际流量包贵得离谱,出境WiFi租赁正是抓住了这个机遇,以低价资费打入市场。那出境WiFi租赁服务到底是怎样的一门生意,在出国游这波热浪中,这些提供商是否已赚得盆满钵满?


本文授权自:猎云网(ID:ilieyun);作者:张庆



出国游、国内游、室内游(葛优躺)……五一四天假,你是怎么“游”过来的?


有人开玩笑称“有钱人在国内玩,没钱的都去国外玩”。近年来,由于人们精神文化追求提高、越来越多的免签开放政策带来便利、节假日国内游人多国外游体验更佳等原因,越来越多人喜欢出国旅游。


“只带一部手机出门,就能解决吃喝住行”,这在国内属于再正常不过的事情。技术的先进给生活带来了便利,手机的核心功能越来越多,人们注意力重心也转移到了手机上。


但若出国了,又没提前搞定手机在国外的网络问题,分分钟能把人打回原始生活状态。手机无网,无异于瞎子点灯,国人在国外更是寸步难行。


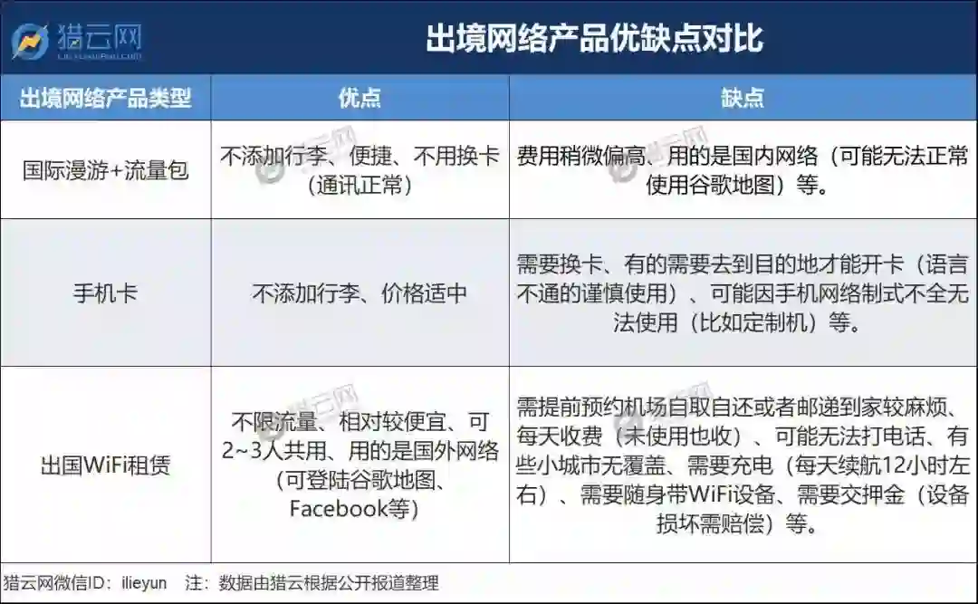
目前,最普遍的出境网络产品有:国际漫游、国际流量包、手机卡、出境WiFi租赁四种。当然,还有蹭WiFi。出境网络产品使出国游的人也能正常地上网、与国内亲朋好友保持联系等。


曾经,国际漫游、国际流量包贵得离谱,出境WiFi租赁正是抓住了这个机遇,以低价资费打入市场。那出境WiFi租赁服务到底是怎样的一门生意,在出国游这波热浪中,这些提供商是否已赚得盆满钵满?



兴起:资本入局



出国旅游的人越多,出境网络产品的需求就越大。


根据国家文化和旅游部公开数据显示,2018年,中国公民出境旅游人数14972万人次,比上年同期增长14.7%。从2015年开始,出境旅游人数逐年增加;2018年,增长幅度最大。


从数据上看,每年有上亿人出国旅游,他们基本都有购买出境网络产品的需求。每个人出国旅游的时间一般都在一个星期左右,而当前出境网络产品的价格普遍是20~30元每天,照此预估,单提供流量服务这门生意就是个两三百亿元的市场。在以前,这更多是由三大运营商瓜分着这波红利。


有暴利必有“入侵者”。虽然提供随身WiFi并不是近几年才有的生意,但是提供出境WiFi租赁服务却是从2014年、2015年左右才开始爆发,直接逼得三大运营商不得不下调国际漫游及流量包费用。


一些出境WiFi提供商还获得了资本的青睐。猎云网通过公开数据整理,发现目前有四家出境WiFi提供商获得了融资,分别为漫游超人、环球漫游、漫游宝和小漫WiFi。并且这四家也是目前市场上较头部的提供商。


从融资信息显示,在2015年,这四家提供商均获得了融资;但之后几乎无融资,仅漫游宝在2018年有获得一次2000万美元的C轮融资。



据了解,漫游宝成立于2011年8月,在刚成立时就获得融资。在2018年3月,漫游宝创始人刘晶在接受其他媒体采访时透露,当前漫游宝一年服务上千万用户,已经全球覆盖120个国家、200多个运营商,并且已经实现了盈利。


根据各提供商官方数据显示,目前,环球漫游用户已达1500万人、小漫WiFi超100万人;而漫游超人官方披露称已服务超过3亿人次,并且在2017年8月,试过单日服务在线用户数突破50万人次。


环球漫游于2003年5月上线,漫游超人和小漫WiFi均成立于2014年。从运营数据方面看,漫游超人发展得较快。


另外,有媒体曾报道,据携程网透露,WiFi租赁量自2015年以来增幅高达4500%,特别是进入暑期旺季,最高峰每月有几十万台出租。也正是从2015年开始,国内的境外WiFi提供商开始相继涌现到市场中。


可以说,2015年是出境WiFi提供商兴起之年。



进阶:产品迭代



创业容易,守业难。对于境外WiFi提供商来说,要想一直占有市场这份厚利并非易事。运营商们多次下降资费,使得WiFi提供商优势不再。而用户在选择出境网络产品时,考虑衡量的无非是费用、网速与信号,还有便捷性。


1、费用(资费)对比


以前,对用户来说,国际漫游和国际流量包费用昂贵。但在2015年出境WiFi租赁火速占领市场的时候,国内三大运营商也开始降低漫游与流量包资费来保持市场占有率;之后,随着中国境外旅游人数的逐年攀升,运营商们为夺取市场份额,也多次下降境外漫游资费。


比如中国联通于2018年8月10日大幅下调国际/港澳台漫游资费。语音资费方面,平均降幅达到44%,最大降幅达到79 %,至此,215个国家和地区的语音资费都控制在了每分钟3元以内;数据资费方面,平均降幅达到46%,最大降幅97%。


中国移动也在此前推出了“全球通无限尊享计划”,该套餐包含“全球不限量”待遇,即199个国家和地区的国际漫游“多至每月14天流量不限量”。


中国电信则在2018年8月初推出了多款多天流量包,专为在不同国家、地区间的多天旅程设计,价格在10元-100元左右,根据天数和目的地不同而变化。


另外,根据出境WiFi提供商自家披露,WiFi租赁产品的价格大概在每天20元左右。而根据携程网上披露的数据显示,有的提供商资费最低少于10元每天,但这种比较少;并且不同国家之家的收费不一样,相对来说,欧美的会贵些,每天大概在30元以上。




目前,出境WiFi租赁、电话卡和流量包(运营商提供)的三种产品的收费相差并不大,所以费用便宜已经不是出境WiFi提供商的绝对优势了。


2、网络与信号对比


关于网络和信号的好坏,大多数只能靠用户口碑了,很难有个标准能提前告知哪家网络就一定好。


但根据实力来讲,在网络信号方面,还是运营商的强,毕竟这些运营商的网络覆盖范围更广,运用技术最成熟。


另外,由于目前内地提供该项服务的商家资质良莠不齐等因素,WiFi设备失灵的情况时有发生;有时甚至是设备自身的问题,但用户却被扣了押金。这些都将严重影响用户体验。


3、便捷性对比


从便捷性来讲,出境WiFi租赁由于需要提前预约、交押金、随身携带设备、设备需要充电以等问题显得比较麻烦。但由于出境WiFi租赁不限流量,且可2~3人共用,并能使用谷歌地图等优势依然获得很多人的青睐。


 

虽然,这三种出境网络产品各有优缺点,但是对于出境WiFi提供商来说,仅提供WiFi服务并非长久之策;若一直提供同等功能设备也不能突显优势。


为此,出境WiFi提供商也在寻求创新、拓展更多境外服务。


比如,漫游宝自主研发vSIM技术。据了解,通过后台的vSIM虚拟流量平台,不再需要插入物理SIM卡。设备通过GPS定位寻找到周围基站并把信息发给后台,后台再给用户的移动终端分配信号,使其注册连接到网络。若用户移动,设备可自动切换网络。


据漫游宝创始人刘晶像媒体介绍称,既然vSIM可以内置到随身Wi-Fi的芯片中,那么也可以内置到手机芯片中,通过SKYROAM的软件平台登陆服务器,就可以实现一部手机在全球范围内实现上网,不再需要随身Wi-Fi设备。再从手机扩展开来,其他的智能硬件也能够实现这样的连接。


而对于漫游超人来说,他们要做的本质就是境外WiFi服务。而WiFi设备只是它的载体,他们需要提供更多的服务。比如WiFi设备自带翻译功能、充电宝功能;还提供汇率计算、手机查询、导航和旅游攻略等,远至海外用车、全球购物优惠券、全球语音电话、当地导游等更多的境外WiFi产品。


据了解,目前漫游超人WiFi设备已有充电宝功能,但是作为设备运行本身是需要电支撑的这个点,且设备续航时间有限(一般为12个小时),其增加充电宝这个功能是否会影响设备的正常使用?


另外,漫游超人方面披露,设备正在不断进行着更新换代,未来或许可以将这种WiFi服务直接植入到手机中,用户需要出国时直接通过手机购买即可,不需要额外取还设备。


就算未来随身WiFi设备没有了,但它们会以另一种方式继续存在下去。毕竟出国的人还在增加,网络需求源源不断。但出境WiFi租赁提供商的优势正在慢慢消失。



未来:被5G替代?



除了行业竞争加大,产品同质化严重等问题外,外部环境的变化,对出境WiFi租赁业务同样产生影响。


外界一直有传言称未来5G将替代WiFi,随着5G应用的落地和相应资费的下调,WiFi不再有优势,或许不将存在。如果真有那么一天,出境WiFi提供商是否也没有存在的价值?


对于有线网络和无线网络的对比,重点还是在网络速度和资费高低问题。在5G时代,网络传输速度必然变快,资费还有待观察。


未来,出境WiFi租赁也不会是单独的一门生意,它或许会依附在境外其他服务中存在,或许植入手机中存在。而5G想要完全替代WiFi,还有很长的路要走。对于商家来说,谁说得清灭亡和创新谁会先来临。


与其担心还未来到的未来,不如先把用户体验做到极佳,生意经里的道理永远都是产品至上,用户定夺。






推荐邦哥的好朋友“企业创投联盟”,ID:cvcbang

商务合作请加微信:bangcbd


MORE | 更多原创文章


● 72小时,首富败走中国

● 巴菲特股东大会:希望苹果股价下跌,重申比特币是赌博,最想要的就是多活几年 | 充电

● 云集的分销“金字塔”

● 王健林4点起床,雷军每周7×16,成功的商界大佬都是工作狂丨邦TOP

● 这一万字里藏着中国未来最大的商机 | 深度干货

登录查看更多
1

相关内容

网络问题是指由于硬件的问题、软件的漏洞、病毒的侵入等引起网络无法提供正常服务或降低服务质量的状态。
商业数据分析,39页ppt
专知会员服务
165+阅读 · 2020年6月2日
德勤:2020技术趋势报告,120页pdf
专知会员服务
194+阅读 · 2020年3月31日
广东疾控中心《新型冠状病毒感染防护》,65页pdf
专知会员服务
19+阅读 · 2020年1月26日
报告 | 2020中国5G经济报告,100页pdf
专知会员服务
99+阅读 · 2019年12月29日
【大数据白皮书 2019】中国信息通信研究院
专知会员服务
138+阅读 · 2019年12月12日
【白皮书】“物联网+区块链”应用与发展白皮书-2019
专知会员服务
94+阅读 · 2019年11月13日
医药零售行业报告
医谷
9+阅读 · 2019年7月8日
刘强东人设崩了,京东没崩
PingWest品玩
6+阅读 · 2018年11月20日
为什么AI公司都在一边融资,一边投资?
腾讯创业
6+阅读 · 2018年9月25日
李开复:已退掉所有区块链3点钟群 | 早报
中国企业家杂志
4+阅读 · 2018年3月8日
2017企业阵亡最全名单公布
小饭桌
7+阅读 · 2018年2月28日
深度解析京东个性化推荐系统演进史
CSDN云计算
6+阅读 · 2017年12月11日
Arxiv
24+阅读 · 2018年10月24日
Arxiv
6+阅读 · 2018年10月3日
Arxiv
4+阅读 · 2018年5月10日
VIP会员
最新内容
人工智能在战场行动中的演进及伊朗案例
专知会员服务
4+阅读 · 4月18日
美AI公司Anthropic推出网络安全模型“Mythos”
专知会员服务
2+阅读 · 4月18日
【博士论文】面向城市环境的可解释计算机视觉
大语言模型的自改进机制:技术综述与未来展望
《第四代军事特种作战部队选拔与评估》
专知会员服务
1+阅读 · 4月18日
相关VIP内容
商业数据分析,39页ppt
专知会员服务
165+阅读 · 2020年6月2日
德勤:2020技术趋势报告,120页pdf
专知会员服务
194+阅读 · 2020年3月31日
广东疾控中心《新型冠状病毒感染防护》,65页pdf
专知会员服务
19+阅读 · 2020年1月26日
报告 | 2020中国5G经济报告,100页pdf
专知会员服务
99+阅读 · 2019年12月29日
【大数据白皮书 2019】中国信息通信研究院
专知会员服务
138+阅读 · 2019年12月12日
【白皮书】“物联网+区块链”应用与发展白皮书-2019
专知会员服务
94+阅读 · 2019年11月13日
相关资讯
医药零售行业报告
医谷
9+阅读 · 2019年7月8日
刘强东人设崩了,京东没崩
PingWest品玩
6+阅读 · 2018年11月20日
为什么AI公司都在一边融资,一边投资?
腾讯创业
6+阅读 · 2018年9月25日
李开复:已退掉所有区块链3点钟群 | 早报
中国企业家杂志
4+阅读 · 2018年3月8日
2017企业阵亡最全名单公布
小饭桌
7+阅读 · 2018年2月28日
深度解析京东个性化推荐系统演进史
CSDN云计算
6+阅读 · 2017年12月11日
Top
微信扫码咨询专知VIP会员