中国企业的“大航海时代”,《创业邦2022中国企业出海生态发展报告》重磅发布

2022 年 9 月 23 日 创业邦杂志


2022伊始,新冠疫情反复,地缘冲突加剧,全球经济发展变数增多,备受关注的出海领域再度蒙上阴霾。中国出海行业从探索期发展至扩张期,在创新路径之中不断迭代。如今,随着全球数字化进程不断加速,中国出海"大航海时代"已经到来。


出海行业当前的繁荣征象,依托于国内互联网生态之下成熟的商业模式及针对海外市场差异化环境的“本土化”落地能力。追本溯源,中国互联网自2015年率先探索出一套基于可观用户基数的商业模式体系,该体系变现高效且技术完备,曾有O2O、共享经济和移动支付等业态红极一时,登顶风口浪尖,不断孕育出独角兽企业,走在全球前列。



本篇报告核心发现如下:


  • 中国企业对出海业务积极性显著增强,品牌力量逐年提升


  • 视频成为中国出海生态最炙手可热的载体,活跃在游戏、电商及营销等多个热门领域


  • 出海市场呈现出ToC端和ToB端的业态迁移融合特征


  • 数字化能力在中国企业出海生态的作用日益凸显


  • 供应链生产端积累形成先发优势,推动出海生态不断迭代升级



中国出海生态发展概览


随着互联网及移动互联网基础设施不断地完善,活跃用户群体不断增加,以工具、游戏、网剧等移动应用为载体的出海企业在厚积薄发中逐渐占领海外市场,电子商务、内容营销、社交出海等出海赛道也在不断崛起。


从资本布局来看,创业邦睿兽分析统计显示,近年来出海领域中国企业在2015-2018年间集中获投,资本持续押注,一改2013年之前资本在此领域尚未规模化的态势。2017年,出海领域有485件融资交易发生,达到近年来峰值。此后,在2019年呈现回落态势,但在2020年疫情爆发后,资本入局状态并未收缩,2021年出海领域发生196件融资交易,同比上年有小幅提升。获投数量规模趋稳定,对外辐射效应逐年扩大。



区域性集群生态在出海方向也在实现不断突破,不同于一线区域的出海“经典”赛道,逐步形成独有的地缘特色。例如,四川青白江背靠四川成都国际铁路港和“一带一路”战略支持,举办中国-中东欧农业国际合作论坛,发起成立四川农产品出口联盟,冷链物流企业纷纷抢滩落户,“川味出海”蔚然成风。



从企业布局的出海区域来看,北美、印度、东南亚及欧洲市场体现了目的国特色。公开数据显示,74%的出海企业在东南亚有业务布局,65%已经布局欧洲,62%已经布局北美,这三个地区成为了中国企业出海“聚集阵地”。其中,作为东南亚地区的商业与金融中心,新加坡成为诸多企业选择出海的首要目的地。出海企业在此先发“试点”,进行市场验证后,可以不断拓展其在整个东南亚市场的业务部署,体现出新加坡在地理位置上占据得天独厚的优势。

从技术基础设施来看, “智造逐步替代“制造”,技术全面升级。随着国内各行各业人工智能技术在多元场景的逐步落地,促使中国企业的出海业务领域从劳动密集型产业向技术创新、模式创新、品牌出海等高附加值业务领域转变。


此外,从政策角度看,国内政府在出海领域相继出台物流、金融等方面政策措施,鼓励国内企业大力发展出海业务。海外国家地区则呈现出差异较大的政策导向,部分海外区域的政策为中国企业出海提供了有利条件。例如,新加坡各类资源及配套设施相对完善,是中国科技企业出海的重要阵地。新加坡经济发展局(EDB)在外部合作、政府政策普及等出海环节提供专业有效的帮助,依据不同赛道和性质最大程度上保障企业对接相应资源的匹配度。作为众多东南亚财团的运营之地,全球亚太总部超过46%座落于新加坡。




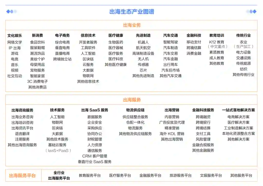
出海生态产业图谱全景


出海生态产业图谱主要包含以下三个板块:


出海业务:指企业将自身的产品或服务,面向海外市场进行推广销售,以满足当地的客户群体的需求,从而获得收入。如游戏产品出海、制造业产品海外销售等。


出海服务:指企业为从事出海业务(包括自营类及平台类)的公司提供服务,围绕出海业务各领域中遇到的痛点提供相应的解决方案,如代理经销、落地招商、资源整合、融入市场、财税法规等服务。


出海服务平台:指企业搭建供应链、金融、法律、商务等综合服务的平台,通过平台促进出海业务和出海服务厂商对接,从中获取厂商的佣金、服务费等,最为典型的是国际化电子商务销售平台。


数据来源:创业邦睿兽分析


在出海业务板块,文化娱乐领域呈现出极强竞争力,各中国厂商的产品力极强,游戏、视频等行业在海外市场不断攻城略地。其中,游戏出海以产品属性为导向,依托于丰富的优质内容,已在海外市场成熟扎根。视频出海则更偏重于工具属性,尤其是近年来短视频成为最主要的传播载体,已经不断延展至多个相邻业态并进行快速迭代。


数据来源:公开资料,创业邦研究中心整理


在出海服务板块,B端服务成为全球热点。例如,中国SaaS服务出海厂商呈现了两种不同的发展路径。一部分厂商跟随国内客户出海而一起出海,针对出海企业所需来完善出海服务;另一部分则直接瞄准海外市场,服务于全球企业和目标市场当地企业。而国内企业SaaS市场出海经历了SaaS、Paas及Iaas从割裂发展到初步融合,再到深度融合的发展过程,在国内形成了当下“大而全”的发展模式。


数据来源:公开资料,创业邦研究中心整理


B端服务出海正成为全球化产业发展的新焦点,甚至部分面向C端的出海企业,也把自身服务C端客户的经验和业务体系进行整合迭代,开始向B端市场延展开拓。而在出海服务另一个重点“技术服务”领域,“出海业务”和“出海服务”兼备,已成为出海生态的“发展基础”。


出海服务平台的业务核心在于为出海过程中不同参与主体提供交互空间,平台属性是其最重要的核心竞争力。通常情况下,出海服务平台通常不直接参与出海交易,但随着当下各类出海设施不断完备,不少出海服务平台也在积极布局“出海业务”及“出海服务”的交易环节,尝试裂变出更多商业模式。


数据来源:公开资料,创业邦研究中心整理



出海行业发展趋势展望


1. 企业层面:SMB大规模出海,大企业拥抱数字化

依托供应链优势,SMB出海意愿显著增强。根据2022年亚马逊关于中国企业出海调研结果,后疫情时代,未来计划出海发展的企业中,中小企业占比达到了65%。中大型企业积极拥抱数字化,在ToB服务领域发展势头强劲。

2. 产业层面:融合式发展,柔性化经营

产业互迁体现在ToC与ToB业务加快融通,相互成就。新兴ToB业务市场在出海后面临来自文化、环境及认知理念等多方面挑战,需要借助ToC端的数字化营销手段开拓更多市场领域。ToB端向ToC端延伸发展最为典型的是社交、零售、金融等垂直领域的SaaS服务。


联盟模式:异业同盟兴起,短视频和智能硬件迎来风口

中国企业出海的独特优势是通过同一载体串联起不同类型服务对象,通过综合性的产业生态,加深异业联盟并走向融合。在接近20年的中国企业出海征程中,O2O、IP联名、共享经济、APP应用等都在不同阶段成为当时的“现象级业态”,受到资本的广泛关注。在当前阶段,短视频无疑是最具爆发力的业态,智能硬件也在出海业务中逐渐被广泛关注。


柔性供应链:ToC端出海业务考验经营“硬实力”

供应链综合能力在ToC端产业架构中的重要性与日俱增。为适配不同形态的产品/服务,“供应链能力”在零售消费行业成为各大厂商角逐、用户实现复购的最核心因素。



完整报告内容请登录创业邦官网或扫描以下二维码登录睿兽阅读

登录查看更多
0

相关内容

中华人民共和国,通称中国,是一个位于东亚的社会主义国家,由中国共产党一党执政,首都位于北京市。1949年10月1日,中国共产党在第二次国共内战取得绝对优势后,于北京市正式成立中华人民共和国,中国国民党领导的中华民国政府则在同年底败退台湾。 维基百科
244页pdf!《2022 中国云计算生态蓝皮书》发布
专知会员服务
111+阅读 · 2022年8月3日
2022年中国企业数字化学习行业研究报告
专知会员服务
36+阅读 · 2022年7月20日
阿里云发布《中国云原生数据湖应用洞察白皮书》
专知会员服务
43+阅读 · 2022年4月15日
专知会员服务
32+阅读 · 2021年10月9日
专知会员服务
41+阅读 · 2021年9月17日
专知会员服务
36+阅读 · 2021年8月13日
《2020人工智能医疗产业发展蓝皮书》发布
专知会员服务
116+阅读 · 2020年9月11日
2022,中国企业出海有何挑战与机遇?丨睿兽线上研讨
创业邦杂志
0+阅读 · 2022年10月25日
下一个风口:为何企业对“出海”情有独钟?
创业邦杂志
1+阅读 · 2022年7月18日
2022中国职业教育行业洞察报告
创业邦杂志
0+阅读 · 2022年4月21日
2022年中国氢能行业洞察报告|36氪研究院
中国泛资讯行业洞察报告|36氪研究院
36氪
0+阅读 · 2022年3月23日
中国产品出海启示录
人人都是产品经理
0+阅读 · 2021年10月17日
国家自然科学基金
0+阅读 · 2013年12月31日
国家自然科学基金
4+阅读 · 2013年12月31日
国家自然科学基金
0+阅读 · 2012年12月31日
国家自然科学基金
0+阅读 · 2012年12月31日
国家自然科学基金
0+阅读 · 2011年12月31日
国家自然科学基金
0+阅读 · 2011年12月31日
国家自然科学基金
0+阅读 · 2009年12月31日
Arxiv
28+阅读 · 2021年5月17日
Attentive Graph Neural Networks for Few-Shot Learning
Arxiv
40+阅读 · 2020年7月14日
VIP会员
最新内容
战略前沿人工智能的再思考(中文)
专知会员服务
3+阅读 · 5月29日
《量化地基防空系统间接效应的博弈论方法》
专知会员服务
3+阅读 · 5月29日
“史诗怒火行动”中美军损失的作战飞机
专知会员服务
2+阅读 · 5月29日
ICML 2026 | 理解上下文持续学习中的泛化与遗忘
专知会员服务
5+阅读 · 5月28日
Agent Harness综述:大模型智能体执行器工程全景
专知会员服务
13+阅读 · 5月28日
《基于理论的威慑效能评估》
专知会员服务
8+阅读 · 5月28日
相关VIP内容
244页pdf!《2022 中国云计算生态蓝皮书》发布
专知会员服务
111+阅读 · 2022年8月3日
2022年中国企业数字化学习行业研究报告
专知会员服务
36+阅读 · 2022年7月20日
阿里云发布《中国云原生数据湖应用洞察白皮书》
专知会员服务
43+阅读 · 2022年4月15日
专知会员服务
32+阅读 · 2021年10月9日
专知会员服务
41+阅读 · 2021年9月17日
专知会员服务
36+阅读 · 2021年8月13日
《2020人工智能医疗产业发展蓝皮书》发布
专知会员服务
116+阅读 · 2020年9月11日
相关资讯
相关基金
国家自然科学基金
0+阅读 · 2013年12月31日
国家自然科学基金
4+阅读 · 2013年12月31日
国家自然科学基金
0+阅读 · 2012年12月31日
国家自然科学基金
0+阅读 · 2012年12月31日
国家自然科学基金
0+阅读 · 2011年12月31日
国家自然科学基金
0+阅读 · 2011年12月31日
国家自然科学基金
0+阅读 · 2009年12月31日
Top
微信扫码咨询专知VIP会员