公开课视频及PPT | 无人机实时及快速地图重建

2021 年 1 月 7 日 计算机视觉life

点击上方“计算机视觉life”,选择“星标”

快速获得最新干货

SLAM研习社对之前所有直播进行了总结,包括视频、PPT,方便大家二次学习。

主题:《无人机实时及快速地图重建

内容从产品发展历程的角度讲解无人机实时地图重建的相关技术。

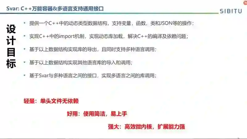
嘉宾赵勇,西北工业大学博士在读四年级,西安视野慧图智能科技有限公司CTO,IROS论文Map2DFusion及ICCV论文GSLAM一作,在IROS,ICCV,TGRS等会议期刊上发表多篇论文,同时编写了多种编程语言通用接口Svar并开源,在知乎”100 项开源视觉 SLAM 方案够你用了吗?“的统计中仅个人贡献了两个开源项目。

PPT:计算机视觉life公众号后台回复:西安视野

视频录像

视频PPT



保姆式原理推导+逐行代码分析,ORBSLAM2理论+实战!

长按或扫描二维码查看课程介绍和购买方式:

专辑:计算机视觉方向简介

专辑:视觉SLAM入门

专辑:最新SLAM/三维视觉论文/开源

专辑:三维视觉/SLAM公开课

专辑:深度相机原理及应用

专辑:手机双摄头技术解析与应用

专辑:相机标定

专辑:全景相机

交流群

欢迎加入公众号读者群一起和同行交流,目前有SLAM、三维视觉、传感器自动驾驶、计算摄影、检测、分割、识别、医学影像、GAN算法竞赛等微信群(以后会逐渐细分),请扫描下面微信号加群,备注:”昵称+学校/公司+研究方向“,例如:”张三 + 上海交大 + 视觉SLAM“。请按照格式备注,否则不予通过。添加成功后会根据研究方向邀请进入相关微信群。请勿在群内发送广告,否则会请出群,谢谢理解~

投稿、合作也欢迎联系:[email protected]

扫描关注视频号,看最新技术落地及开源方案视频秀 ↓


登录查看更多
1

相关内容

Microsoft PowerPoint,简称 PPT,是一个由Microsoft公司开发的演示文稿程序,是Microsoft Office系统中的其中一个组件,常用于会议、演讲的大屏幕演示。
专知会员服务
59+阅读 · 2021年4月12日
专知会员服务
56+阅读 · 2021年4月4日
【ECML/PKDD20教程】图表示学习与应用,200页ppt
专知会员服务
91+阅读 · 2020年10月18日
最新《生成式对抗网络》简介,25页ppt
专知会员服务
176+阅读 · 2020年6月28日
少标签数据学习,54页ppt
专知会员服务
205+阅读 · 2020年5月22日
基于视觉的三维重建关键技术研究综述
专知会员服务
166+阅读 · 2020年5月1日
 第八届中国科技大学《计算机图形学》暑期课程课件
专知会员服务
62+阅读 · 2020年3月4日
深度学习时代的 OCR
计算机视觉life
12+阅读 · 2020年8月24日
Uber开源实时多任务、多传感器融合3D目标检测方法!
计算机视觉life
11+阅读 · 2020年7月15日
CVPR2019 | 牛津大学提出端到端传感器VIO融合方案
计算机视觉life
4+阅读 · 2020年7月7日
计算机视觉方向简介 | 单目微运动生成深度图
计算机视觉life
7+阅读 · 2018年1月17日
Arxiv
0+阅读 · 2021年4月23日
Arxiv
14+阅读 · 2021年3月10日
Arxiv
3+阅读 · 2020年7月16日
Pointer Graph Networks
Arxiv
7+阅读 · 2020年6月11日
Arxiv
3+阅读 · 2018年10月18日
Arxiv
5+阅读 · 2018年3月6日
VIP会员
最新内容
BES:让语言模型通过双向进化搜索自我改进
专知会员服务
3+阅读 · 5月30日
以色列-美国-伊朗战争中的无人机:关键要点
专知会员服务
4+阅读 · 5月30日
《Palantir任务保障性软件安全标准(MA-S2)》
专知会员服务
14+阅读 · 5月30日
基于声学的无人机检测技术综述
专知会员服务
8+阅读 · 5月30日
《当代混合战争分析框架:俄乌战争经验教训》
战略前沿人工智能的再思考(中文)
专知会员服务
8+阅读 · 5月29日
《量化地基防空系统间接效应的博弈论方法》
专知会员服务
6+阅读 · 5月29日
相关VIP内容
专知会员服务
59+阅读 · 2021年4月12日
专知会员服务
56+阅读 · 2021年4月4日
【ECML/PKDD20教程】图表示学习与应用,200页ppt
专知会员服务
91+阅读 · 2020年10月18日
最新《生成式对抗网络》简介,25页ppt
专知会员服务
176+阅读 · 2020年6月28日
少标签数据学习,54页ppt
专知会员服务
205+阅读 · 2020年5月22日
基于视觉的三维重建关键技术研究综述
专知会员服务
166+阅读 · 2020年5月1日
 第八届中国科技大学《计算机图形学》暑期课程课件
专知会员服务
62+阅读 · 2020年3月4日
相关论文
Arxiv
0+阅读 · 2021年4月23日
Arxiv
14+阅读 · 2021年3月10日
Arxiv
3+阅读 · 2020年7月16日
Pointer Graph Networks
Arxiv
7+阅读 · 2020年6月11日
Arxiv
3+阅读 · 2018年10月18日
Arxiv
5+阅读 · 2018年3月6日
Top
微信扫码咨询专知VIP会员