网络安全思维导图

2017 年 9 月 19 日 计算机与网络安全 懒小米

信息安全公益宣传,信息安全知识启蒙。

加微信群回复公众号:微信群QQ群16004488

加微信群或QQ群可免费索取:学习教程

教程列表见微信公众号底部菜单


本文包含以下思维导图:

网络安全绪论

扫描与防御技术

网络监听及防御技术

口令破解及防御技术

欺骗攻击及防御技术

拒绝服务供给与防御技术

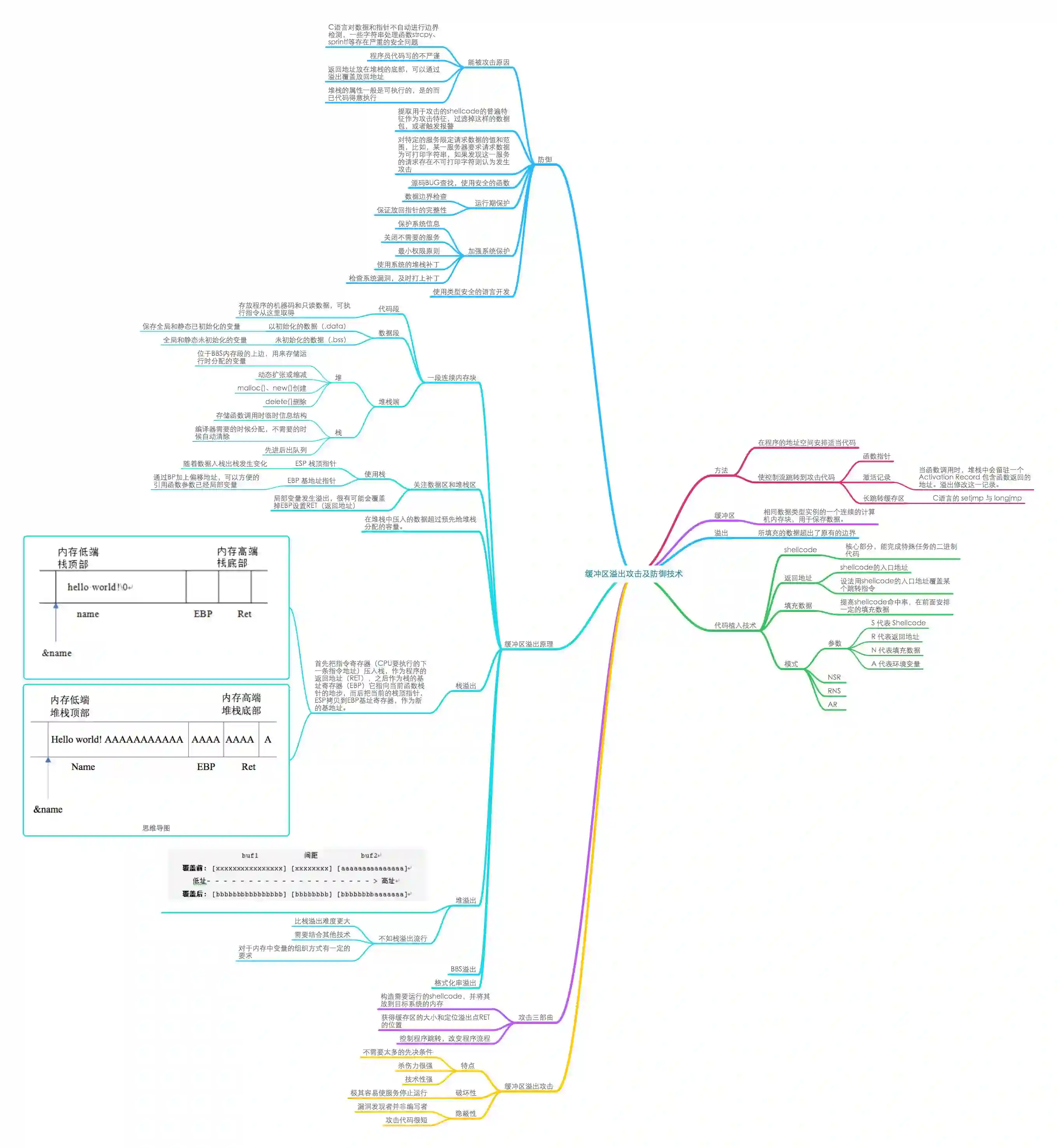
缓冲区溢出攻击及防御技术

Web攻击及防御技术

木马攻击与防御技术

计算机病毒

网络安全发展与未来


网络安全绪论



扫描与防御技术



网络监听及防御技术


口令破解及防御技术



欺骗攻击及防御技术



拒绝服务供给与防御技术


缓冲区溢出攻击及防御技术



Web攻击及防御技术


木马攻击与防御技术



计算机病毒


网络安全发展与未来

来源:http://lanxiaomi.blog.51cto.com/4554767/1964958


下面阅读原文有啥

登录查看更多
4

相关内容

网络安全从其本质上来讲就是网络上的信息安全。从广义来说,凡是涉及到网络上信息的保密性、完整性、可用性、真实性和可控性的相关技术和理论都是网络安全的研究领域。网络安全是一门涉及计算机科学、网络技术、通信技术、密码技术、信息安全技术、应用数学、数论、信息论等多种学科的综合性学科。
商业数据分析,39页ppt
专知会员服务
165+阅读 · 2020年6月2日
零样本图像识别综述论文
专知会员服务
58+阅读 · 2020年4月4日
简明扼要!Python教程手册,206页pdf
专知会员服务
48+阅读 · 2020年3月24日
【2020新书】简明机器学习导论,电子书与500页PPT
专知会员服务
205+阅读 · 2020年2月7日
广东疾控中心《新型冠状病毒感染防护》,65页pdf
专知会员服务
19+阅读 · 2020年1月26日
电力人工智能发展报告,33页ppt
专知会员服务
135+阅读 · 2019年12月25日
【深度学习视频分析/多模态学习资源大列表】
专知会员服务
92+阅读 · 2019年10月16日
“黑客”入门学习之“windows系统漏洞详解”
安全优佳
9+阅读 · 2019年4月17日
《美团机器学习实践》—— 思维导图
图灵教育
22+阅读 · 2019年1月17日
网络安全态势感知
计算机与网络安全
26+阅读 · 2018年10月14日
百万年薪AI工程师思维导图及书单
七月在线实验室
37+阅读 · 2018年5月25日
【区块链】区块链是什么?20问:读懂区块链
产业智能官
8+阅读 · 2018年1月10日
网络安全态势感知浅析
计算机与网络安全
18+阅读 · 2017年10月13日
【推荐】深度学习思维导图
机器学习研究会
15+阅读 · 2017年8月20日
Arxiv
20+阅读 · 2019年11月23日
CoCoNet: A Collaborative Convolutional Network
Arxiv
6+阅读 · 2019年1月28日
Relational recurrent neural networks
Arxiv
8+阅读 · 2018年6月28日
Arxiv
3+阅读 · 2018年3月29日
Arxiv
7+阅读 · 2018年1月21日
Arxiv
4+阅读 · 2016年9月20日
VIP会员
最新内容
人工智能在战场行动中的演进及伊朗案例
专知会员服务
2+阅读 · 今天13:08
美AI公司Anthropic推出网络安全模型“Mythos”
专知会员服务
2+阅读 · 今天12:58
【博士论文】面向城市环境的可解释计算机视觉
专知会员服务
0+阅读 · 今天12:57
大语言模型的自改进机制:技术综述与未来展望
专知会员服务
0+阅读 · 今天12:50
《第四代军事特种作战部队选拔与评估》
专知会员服务
1+阅读 · 今天6:23
相关VIP内容
商业数据分析,39页ppt
专知会员服务
165+阅读 · 2020年6月2日
零样本图像识别综述论文
专知会员服务
58+阅读 · 2020年4月4日
简明扼要!Python教程手册,206页pdf
专知会员服务
48+阅读 · 2020年3月24日
【2020新书】简明机器学习导论,电子书与500页PPT
专知会员服务
205+阅读 · 2020年2月7日
广东疾控中心《新型冠状病毒感染防护》,65页pdf
专知会员服务
19+阅读 · 2020年1月26日
电力人工智能发展报告,33页ppt
专知会员服务
135+阅读 · 2019年12月25日
【深度学习视频分析/多模态学习资源大列表】
专知会员服务
92+阅读 · 2019年10月16日
相关资讯
“黑客”入门学习之“windows系统漏洞详解”
安全优佳
9+阅读 · 2019年4月17日
《美团机器学习实践》—— 思维导图
图灵教育
22+阅读 · 2019年1月17日
网络安全态势感知
计算机与网络安全
26+阅读 · 2018年10月14日
百万年薪AI工程师思维导图及书单
七月在线实验室
37+阅读 · 2018年5月25日
【区块链】区块链是什么?20问:读懂区块链
产业智能官
8+阅读 · 2018年1月10日
网络安全态势感知浅析
计算机与网络安全
18+阅读 · 2017年10月13日
【推荐】深度学习思维导图
机器学习研究会
15+阅读 · 2017年8月20日
Top
微信扫码咨询专知VIP会员