重磅!科技部发布国家重点基础研究发展计划验收结果通知!

2017 年 7 月 25 日 转化医学网

点击上方“转化医学网”订阅我们!

干货 | 靠谱 | 实用  

来源:科技部  7月25日


各有关项目依托部门:
    

按照《国家重点基础研究发展计划管理办法》和《国家重点基础研究发展计划专项经费管理办法》有关规定,科技部组织完成了国家重点基础研究发展计划(973计划,含重大科学研究计划)2011年立项的11个项目、2012年立项的178个项目和2013年立项的1个项目的结题验收。现将项目验收结果通知如下:


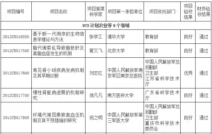
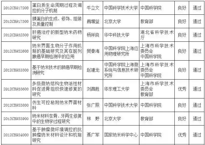
    1.“多时空脉冲强磁场成形制造基础研究”等190个项目自立项实施以来,总体执行情况较好,达到了预期目标,予以通过验收。其中,“激光微纳制造新方法和尺度极限基础研究”等57个项目验收结果为“优秀”,“新型能源装备中大型锻件均质化热制造的科学基础”等133个项目验收结果为“良好”。


    2.“新功能人造生物器件的构建与集成”项目财务验收结果为通过财务验收(优秀),“高性能LED制造与装备中的关键基础问题研究”等189个项目财务验收结果为通过财务验收。对于课题结余资金的处理,科技部将按照财政科研项目资金管理的有关规定执行。


    特此通知。


附件:973计划(含重大科学研究计划)2016年结题项目验收结果




END


点击 阅读原文 ,报名参加“ 《转》享 · 沙龙:基因检测新技术 - 基因图谱技术VS第三代测序技术
登录查看更多
0

相关内容

国家重点基础研究发展计划(973计划)旨在解决国家战略需求中的重大科学问题,以及对人类认识世界将会起到重要作用的科学前沿问题,坚持“面向战略需求,聚焦科学目标,造就将帅人才,攀登科学高峰,实现重点突破,服务长远发展”的指导思想,坚持“指南引导,单位申报,专家评审,政府决策”的立项方式,以原始性创新作为遴选项目的重要标准,坚持“择需、择重、择优”和“公平、公正、公开”的原则,坚持项目、人才、基地的密切结合,面向前沿高科技战略领域超前部署基础研究。 从科技部例行新闻发布会上获悉,国家重点研发计划首批重点研发专项指南已于2016年2月16日发布,这标志着整合了多项科技计划的国家重点研发计划从即日起正式启动实施。这也意味着“973计划”“863计划”即将成为历史名词。
新时期我国信息技术产业的发展
专知会员服务
71+阅读 · 2020年1月18日
2019中国硬科技发展白皮书 193页
专知会员服务
86+阅读 · 2019年12月13日
国家自然科学基金委发布2019年项目指南
专知
11+阅读 · 2018年12月30日
【重磅】《人工智能标准化白皮书(2018)》发布(完整版)
【消息】模式识别与人工智能学科前沿研讨会在自动化所召开
中国科学院自动化研究所
6+阅读 · 2017年11月27日
Advances in Online Audio-Visual Meeting Transcription
Arxiv
4+阅读 · 2019年12月10日
SlowFast Networks for Video Recognition
Arxiv
19+阅读 · 2018年12月10日
3D-LaneNet: end-to-end 3D multiple lane detection
Arxiv
7+阅读 · 2018年11月26日
Arxiv
5+阅读 · 2018年10月15日
VIP会员
最新内容
基于数据优化的人机协同与机器人僚机
专知会员服务
4+阅读 · 今天2:08
美陆军设想无人系统司令部
专知会员服务
3+阅读 · 4月15日
【博士论文】已对齐人工智能系统的持久脆弱性
扭曲还是编造?视频大语言模型幻觉研究综述
专知会员服务
6+阅读 · 4月15日
Top
微信扫码咨询专知VIP会员