真正的高手,都有对抗“熵增”的底层思维

2019 年 4 月 16 日 笔记侠

点击蓝字关注 回复“1”领取今日日签福利大礼包


内容来源:本文首发于公众号艾菲的理想(ID: xiaoyaolsh),笔记侠经授权发布。转载请联系原公众号授权。


作者 | 艾菲

封面设计 | 子墨  责编 | 嘉琪

第  3461  篇深度好文:6150 字 | 8 分钟阅读

精华笔记•思维方式


本文优质度:★★    口感:手剥巴旦木


笔记君邀您,阅读前先思考:


  • 什么是“熵”?

  • “熵增”会对我们造成什么影响?

  • 如何对抗“熵增”?


在1998年亚马逊致股东信里,贝佐斯说:“我们要反抗熵(We want to fight entropy)


管理学大师彼得·德鲁克说:“管理要做的只有一件事情,就是如何对抗熵增。在这个过程中,企业的生命力才会增加,而不是默默走向死亡。


物理学家薛定谔说:“自然万物都趋向从有序到无序,即熵值增加。而生命需要通过不断抵消其生活中产生的正熵,使自己维持在一个稳定而低的熵水平上。生命以负熵为生。


这么多人都在谈论熵,说要反抗熵,然而到底什么是熵?


一、什么是熵?


,是来自于物理学热力学第二定律的一个词。


当一个非活系统被独立出来,或是将它置于一个均匀环境里,所有运动就会由于周围各种摩擦力的作用很快停顿下来;电势或化学势的差别会逐渐消失;形成化合物倾向的物质也是如此;由于热传导的作用,温度也逐渐变得均匀。


由此,整个系统最终慢慢退化成了毫无生气、死气沉沉的一团物质。

 

于是,就达到了被物理学家们成为的“最大熵”,这是一种持久不变的状态,在其中再也不会出现可以观察到的任何事件,它已经归于死寂。


▲ 长按图片保存可分享至朋友圈


熵代表了一个系统的混乱程度,或者说是无序程度- 系统越无序,熵值就越大;系统越有序,熵值就越小。

 

所以,负熵代表着系统的活力,负熵越高就意味着系统越有序,这也是为什么薛定谔会说“生命以负熵为生”。


比如:在每周刚刚开始的时候,我们都会把房间收拾得窗明几净,可是一到周末,我们就会发现房间乱成一团。这个过程就是熵增的过程。

 

再比如:生命有机体在不断进行的吃、喝、呼吸以及(植物的)同化,也就是新陈代谢,正是一个对抗熵增的过程。



不要小看这个听起来非常朴素的熵定律,它在自然界中无处不在,是最基本也最重要的一个法则,化学家阿特金斯曾将它列为“推动宇宙的四大定律”之一。

 

它是物理学家心目中无比坚定的一个信仰,连引力公式都可以改写,但熵增定律却从未被违反。


张首晟教授认为,人类的知识再往前推进,牛顿力学可能不对,量子力学可能不对,相对论可能也不对,但信息熵的公式却是永恒的。

 

如果将它推论至整个宇宙的发展中,我们就会发现:如果我们存在的这个宇宙之外什么都没有,也就是如果没人向这个宇宙输入能量的话,宇宙的最终结局就是走向彻底的无序,也就是死亡。

 

如果将它推论到企业管理中,我们就会发现:

管理要做的只有一件事情,就是如何对抗熵增。如果没能有效对抗熵增,企业就会在默然中走向死亡。


▲ 长按图片保存可分享至朋友圈

 

如果将它推论到人生之中,我们就会发现:


如果不去对抗熵增,我们的生命力就会在封闭系统内或平衡状态中逐渐变得毫无生气、死气沉沉。


那时,即使生命尚未终结,生命力也已戛然而止,也就印证了那句著名的话“很多人20岁时就已死去,到80岁才埋”。

 

然而,我们又该如何对抗熵增呢?


二、对抗熵增的人生底层逻辑


想要对抗熵增,就要引入一个非常重要的理论——耗散结构

 

“耗散结构”是由一位名叫普利高津的科学家提出的,他也因为这个理论而获得了1977年的诺贝尔化学奖。

 

什么是“耗散结构”?

 

耗散结构是一个远离平衡态的非线性的开放系统(不管是物理的、化学的、生物的乃至社会的、经济的系统),通过不断地与外界交换物质和能量,在系统内部某个参量的变化达到一定的阈值时,通过涨落,系统可能发生突变即非平衡相变,由原来的混沌无序状态转变为一种在时间上、空间上或功能上的有序状态

 

耗散结构有两个最为重要的特性,一是开放性;二是非平衡。当一个系统具备了“耗散结构”后,它就能够有效对抗熵增。



那么,我们该如何依据这样两个特点将自己打造成一个可以对抗熵增的“耗散结构”呢?

 

1.开放性


一个孤立系统的熵一定会随时间增大,当熵达到极大值时,系统就会达到最无序的平衡态,所以孤立系统绝不会出现耗散结构。

 

因此,耗散结构一定产生于开放系统,它必须存在着由环境流向系统的负熵流,而且能够抵消系统自身的熵增,只有这样才能使系统的熵减小,有序度增加

 

维基百科与网络版的大英百科全书,都很专业,而维基百科却不需要有一群专家进行搜集编撰,它是一个开放系统,每个人都能为它贡献内容。

也正因为此,它甚至拥有比网络版大英百科全书更高的传播度。

 

那么,我们该如何让自己成为一个开放系统呢?

 

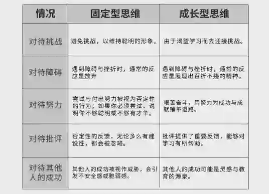
① 用“成长型思维”替代“固定型思维”

 

很多人一直保持着这样一种观念,即我们天生有一些特定的固定不变的能力与品质,就像“我不善于运动”、“我没有学数学的天分”等,因此无法改变


▲ 长按图片保存可分享至朋友圈

 

但真是这样吗?实际上,人的智力、创造力、运动才能与其他品质,都是可以锻造的,是可以通过时间和努力去改变的。

 

2006年,斯坦福大学的行为心理学教授卡罗尔·德韦克出版了一本名为《思维模式:新成功心理学》的书。


在这本书中,德韦克总结了自己30多年的研究成果,提出了两种思维理论:固定型思维和成长型思维。

 

固定型思维说的是,相信我们出生时带有固定量的才智与能力。采取固定型思维的人倾向于回避调整与失败,从而剥夺了自己过上富于体验与学习的生活。

 

成长型思维则是一种以智力可塑为核心信念的系统的思维模式。它相信通过练习、坚持和努力,人类具有学习与成长的无限潜力。

 

拥有成长型思维的人能够沉着应对挑战,他们不怕犯错或难堪,而是专注于成长的过程。他们对于失败不害怕,因为他们知道从失败和错误中学习,它们终将变为成功。

 

正如科研大数据所告诉我们的:如果一个孩子拥有成长型思维,这项优势就可能消除最富有家庭与最贫穷家庭间的差距,因为成长型思维的孩子会越来越优秀。


图片源于艾菲的理想


从这个图表中,我们还能看到一点,也许是我们平时常常忽略的,那就是二者在对待其他人的成功这点上还有不同:

 

成长型思维的人会将别人的成功当做自己的灵感,而固定型思维的人则会将别人的成功当做是对于自己的威胁,于是就会引发巨大的不安全感以及脆弱感。

 

而这样一种不安全感和脆弱感,常常会让他选择堵住耳朵,闭上眼睛,于是也就切断了自我成长的渠道与途径,让整个情况变得更糟。


▲ 长按图片保存可分享至朋友圈

 

② 用“流量思维”代替“存量思维”

 

躺在书桌上的一堆油画颜料,不会自动变成一幅美妙的油画。一定是因为有了某种外界能量交换,比如,你拿起了画笔,打开了颜料,开始画画,颜料才能变成油画。

 

这是什么意思?意思是说,只有在与外界交换能量之后,一个人才有可能发生翻天覆地的变化。这样的人就是有着“流量”思维的人,相反则是“存量思维”。


▲ 长按图片保存可分享至朋友圈

 

什么是“存量”思维者的典型行为?

 

相比在学习上给自己做出投资,他更愿意把钱存起来,让它产生利息;


相比换个更适合更有前途的岗位或行业,他更愿意继续做现在这个安稳舒适的工作;


相比将自己看到的好文章、好书推荐出去,他更愿意悄悄的收藏起来;


相比与那些优秀者深入交流,他更愿意不让别人知道自己的想法。


 

可惜,如此一来,熵增就会加剧,危机就会潜伏。按照“熵增定律”,熵是繁荣有序的反面。然而,从表面来看,繁荣有序却是熵的隐性状态。

 

因此,当我们看到繁荣有序的表象时,以为熵并不存在,但实际恰恰相反,熵正在暗中窥伺。它不是不存在了,它只是隐形了。


1975年,24岁年轻的柯达工程师史蒂夫·萨松发明了世界上第一台数码相机,当他把这项惊人的成果呈现给公司高层的时候,傲慢的管理层对这个只能拍100·100像素的奇怪机器嗤之以鼻—“没有人愿意在电视上看他们的照片”,彼时的柯达在胶片时代笑傲群雄。

 

30十多年后,当柯达在2012申请破产保护的时候,当年的决策者们不会想到,敲响他们丧钟的正是他们自己公司发明并雪藏起来的数码相机。



历史总是惊人的相似,同样的事情还发生在了摩托罗拉和诺基亚的身上。


死守“存量”,蔑视“流量”,终会带来“当下很好、未来很糟“的必然结果,而这个结果往往不是一般人能够承受的,就像清政府当年的”闭关锁国“政策一样。

 

2012年的时候,任正非有个非常重要的讲话,叫做《华为的2012》。

 

听起来他好像是在唱衰华,其实不然,他只是比较清醒地意识到华为作为一个企业,和所有其他企业一样,始终有一个巨大的威胁存在着,它就是熵。


所以,任正非认为只要华为存在一天,都必须得对抗熵增。他对华为也是这样做的:


在华为的研发上做出巨额投入,比如华为2017年在研发上的投入超过900亿元的情况,研发投入占收入的近16%,这个研发的投入强度,可能比阿里和腾讯的研发投入总和都要大,更是超过了苹果。


过去10年累计投入研发2400亿人民币,华为也已连续多年都是全球专利申请第一名。

 

从1997年开始,华为就开始持续引进来自外部的管理经验,包括IBM、埃森哲、波士顿咨询等。


他们陆续给华为提供了多方面的变革,使华为在管理创新、组织机构创新、流程变革方面不断进步,奠定了华为成为一家全球化公司的根基。


这些,都是在用“流量思维”代替“存量思维”,作为一家国内知名公司,即使不做巨额科研投资,也可以既有“存量”为荣。


然而,华为却并不这么想,它看到的是“流量”,是开放系统所需要的能量交换。


③ 用“终身学习”代替“临时学习”,用“终身探索”代替“不再探索”


有人,每天都在学习,不论是多还是少。有人,偶尔学习一次,看一本书要用七八个月。


前者,我称之为“终身学习者”,后者,我称之为“临时学习者”。学习对于前者如同呼吸一般,对于后者则如同救急的膏药,只在受到刺激或工作需要之时,才会想起。

对于“终身学习者”而言,他通过每天学习,将自己打造成了一个开放的系统,并且能够产生复利效应。

 

对于“临时学习者”而言,他是封闭的体系,无力对抗熵增,也无法产生复利效应。



短期内自然看不出来,但是长期来看,二者却有天壤之别。很多人,在成年之后就不再探索了,他们停止了对于这个世界,以及对于自我的探索,他们只想走在那条早已明确的路上,按部就班的生活。


但却不知,根据熵增定律,熵的阴影早已紧随其中,“中年危机”的到来也不过只是时间问题。

 

而那些“终身探索者则很不同,他们对于这个世界、对自我、对他人,都始终有着浓烈的好奇之心,他们想要探索那些不懂的东西,想要解开那些难解的奥秘。


不论是从一场电影、一次旅行、一本杂志,还是一次对话,他们都能从中探索到新鲜的信息、知识或智慧。他们就像是一些敞着口的容器,在贪婪的吸取着来自于外部世界的一切。


2.远离平衡态

 

远离平衡态是“耗散结构”的第二个特点。

 

平衡态是指在没有外界影响条件下,热力学系统的各部分宏观性质在长时间里不发生变化的状态。


▲ 长按图片保存可分享至朋友圈

 

“耗散结构”的提出者普利高津认为:非平衡是有序之源。

 

那我们该怎样才能远离平衡态呢?

 

① 从“舒适区”走进“学习区”,甚至“恐慌区”


图片源于网络

“舒适区”是美国人NoelTichy提出的理论,图中的3个区可以表示为你想学习事物的等级:

 

最里面一圈是“舒适区”,它代表的是对你来说没有学习难度的知识或者习以为常的事务,自己可以处于非常舒适的心理状态。

 

中间一圈是“学习区”,它代表的是那些对你来说有一定挑战,因而感到不适,但是不至于太难受的工作、学习、思考。

 

而最外一圈则是“恐慌区”,它代表的是超出你能力范围太多的事务或知识,心理感觉会严重不适,可能导致崩溃以致放弃学习。


在舒适区里,你能得心应手,因为每天都是处在熟悉的环境之中,做着自己在行的的事,和熟悉的人交际,甚至你就是这个领域的专家,对这个区域中的人和事感到非常舒适。

 

这就是暂时的“平衡态”,因为你无需过多努力就能使所有事物都达到一个相对平衡、比较舒适的状态。


▲ 长按图片保存可分享至朋友圈

 

然而,不要忘了,平衡态正是熵最大的时候。这时,你学到的东西很少,进步缓慢,缺乏挑战和流动。这是一个看似平稳安逸,但却危机重重的状态,也就是“假性繁华”。

如果想要对抗人生熵增,按照耗散结构,你就须得远离平衡态,也就是离开那个让你感到非常舒适的区域,主动走向“学习区”,甚至是“恐慌区”。


亚马逊CEO贝佐斯就是这样做的,他将亚马逊的自营电商业务扩展到AWS云服务、FBA物流体系。而且,亚马逊在做自营电商的时候,还大胆引入了第三方卖家,让他们都在亚马逊上开店,跟自己的自营店竞争。

 

亚马逊以网上卖书起家,但贝佐斯依然不甘心,开发出kindle阅读器用电子书打败自己的纸质书。


图片源于网络

 

如果亚马逊只是停留在自己看似非常强大的自营电商业务里,在一段时间内,它当然能够获得不错的利润,达到一种稳固的平衡态。但随着时间的推进,企业一定会越来越缺乏活力,缺乏创新,最终走向死亡。

 

正是因为贝佐斯非常清楚“熵”对于一个企业的严重危害,所以他在努力将亚马逊每一次好不容易建立好的平衡感推倒,不断把钱、把资源投入到新的领域;在企业内部创造各种形式的竞争。

 

也正因为此,亚马逊创造了重量级的明星业务,贝佐斯也成为了全球首富。


这就是远离平衡态的巨大力量。

 

② 颠覆式成长

 

个人成长遵循的是S型曲线,在刚开始的时候,会有非常漫长的平坦状态,而后则会如火箭般骤然升空,并最终在高位保持平稳。但这还不是颠覆式成长。


图片源于艾菲的理想

 

颠覆式成长不仅是一次S型曲线的飞越,它是很多次的飞越,它要求我们在完成一次S型曲线的增长后,再进入到第二条S型曲线,重新来过,不断颠覆自我。

 

2007年,IPOD占苹果公司收入的50%以上,iTune占74%的市场份额。按理说这正是一个产品如日中天之时,正常人的思路肯定是要继续做这个产品,用它好好赚钱。


可乔布斯倒好,他要亲手颠覆掉这个已经大获成功的产品。

 


于是,他又做了iPhone,到2012年的时候,iPhone已经占到了苹果收入的58%,利润占到了70%。这就是乔布斯的“颠覆式成长”,他用自己做的iPhone颠覆掉了自己做的IPOD。


他用一条新的S型曲线,颠覆掉了好不容易攀爬上去的S型曲线。


 

想要远离平衡态也是如此,需要一次又一次的走在漫长的平路上,然后跃上巅峰,在好不容易跃上巅峰之后,又要开始第二条S型曲线,就这样,不断进行自我颠覆。

 

而这种自我颠覆之所以很难,是因为当我们一旦到达S型曲线的上方平台,惰性就会产生。


这时,是某阶段职业生涯的巅峰期,是某阶段自我发展的巅峰期,是一个看起来非常不错的状态。


然而,如果一旦在这个平衡态停滞,你便不再获得成长与进步,最终的结局就是熵增加剧。  


▲ 长按图片保存可分享至朋友圈

 

在每一次颠覆式成长的过程中,从来都不是一帆风顺的,每次都会遇到很多的困难和阻碍,以及随之而来的孤独感与恐惧感,但得到的收获却是非常巨大的。


*文章为作者独立观点,不代表笔记侠立场。



艾菲,深度思考者,全球认证优势教练&个人成长教练,前500强外企大中华区市场部负责人。关注微信公众号:艾菲的理想(ID:xiaoyaolsh),夯实“思维跃迁”与“自我认知”两大基石,成为真实且闪闪发光的自己。


笔记侠推荐

人的成长是遵循复利曲线的,突破拐点,就能扬长而去。所以巴菲特说,复利是世界第八大奇迹。


假设1是平均水平,1.01代表比平均水平高1%,0.99代表比平均水平低1%。


1.01的365次方是38,0.99的365次方是0.03,这是1300倍的区别,从差一点到多一点是质的飞跃。


这是世界的真相,很残酷,但绝对真实。


3月28日,在商海沉浮25年的俞敏洪,带着他的新东方在线成功在香港上市,这是新东方系企业13年后再次上市。


俞敏洪的命运和新东方交织在一起,新东方的成长迫使他不断成长,新东方跟他的命运,跟他的利益,跟他的发展息息相关。


如今年过半百的他,褪去创业英雄的光环,将50载人生智慧娓娓道来,回顾个人成长中每一个关键节点,同时支持年轻人成为下一个马云。

笔记侠好文推荐:


能不能抓住用户,看这4张底牌就知道

说得多,不如说得对

卫哲:人对了,事就成了




嘿,你在看吗?

👇戳阅读原文,也可学习俞敏洪的成长心法

登录查看更多
0

相关内容

专知会员服务
129+阅读 · 2020年6月12日
德勤:2020技术趋势报告,120页pdf
专知会员服务
194+阅读 · 2020年3月31日
简明扼要!Python教程手册,206页pdf
专知会员服务
48+阅读 · 2020年3月24日
机器学习速查手册,135页pdf
专知会员服务
345+阅读 · 2020年3月15日
Python数据分析:过去、现在和未来,52页ppt
专知会员服务
103+阅读 · 2020年3月9日
新时期我国信息技术产业的发展
专知会员服务
71+阅读 · 2020年1月18日
2019中国硬科技发展白皮书 193页
专知会员服务
86+阅读 · 2019年12月13日
物理学家终于找到了一种拯救薛定谔猫的方法
中科院物理所
8+阅读 · 2019年6月10日
从信息论的角度来理解损失函数
深度学习每日摘要
17+阅读 · 2019年4月7日
王维嘉:暗知识——机器认知的颠覆
亚布力中国企业家论坛
5+阅读 · 2019年3月12日
机器学习各种熵:从入门到全面掌握
AI研习社
10+阅读 · 2018年3月22日
【财富空间】一个人真正的资本是什么
产业智能官
6+阅读 · 2018年3月16日
为什么大家都不戳破深度学习的本质?
36大数据
4+阅读 · 2017年12月7日
【直观详解】信息熵、交叉熵和相对熵
机器学习研究会
10+阅读 · 2017年11月7日
Arxiv
11+阅读 · 2018年3月23日
VIP会员
最新内容
ICML2026 | 重新思考顺序知识编辑中的正则化
专知会员服务
4+阅读 · 5月27日
《用于兵力发展选项优先排序的成本效益模型》
AutoResearch AI综述:迈向AI驱动的科学发现自动化
《Palantir边缘人工智能》手册
专知会员服务
23+阅读 · 5月26日
美军“国防自主作战群”(DAWG)概念解析
专知会员服务
5+阅读 · 5月26日
“史诗怒火”行动中的无人机与反无人机作战
专知会员服务
17+阅读 · 5月25日
相关VIP内容
专知会员服务
129+阅读 · 2020年6月12日
德勤:2020技术趋势报告,120页pdf
专知会员服务
194+阅读 · 2020年3月31日
简明扼要!Python教程手册,206页pdf
专知会员服务
48+阅读 · 2020年3月24日
机器学习速查手册,135页pdf
专知会员服务
345+阅读 · 2020年3月15日
Python数据分析:过去、现在和未来,52页ppt
专知会员服务
103+阅读 · 2020年3月9日
新时期我国信息技术产业的发展
专知会员服务
71+阅读 · 2020年1月18日
2019中国硬科技发展白皮书 193页
专知会员服务
86+阅读 · 2019年12月13日
相关资讯
物理学家终于找到了一种拯救薛定谔猫的方法
中科院物理所
8+阅读 · 2019年6月10日
从信息论的角度来理解损失函数
深度学习每日摘要
17+阅读 · 2019年4月7日
王维嘉:暗知识——机器认知的颠覆
亚布力中国企业家论坛
5+阅读 · 2019年3月12日
机器学习各种熵:从入门到全面掌握
AI研习社
10+阅读 · 2018年3月22日
【财富空间】一个人真正的资本是什么
产业智能官
6+阅读 · 2018年3月16日
为什么大家都不戳破深度学习的本质?
36大数据
4+阅读 · 2017年12月7日
【直观详解】信息熵、交叉熵和相对熵
机器学习研究会
10+阅读 · 2017年11月7日
Top
微信扫码咨询专知VIP会员