iOS 11.1正式版新增70多种表情!系统更加流畅 3D Touch功能再次回归

2017 年 11 月 2 日 TechWeb 江建龙


【TechWeb报道】苹果昨日凌晨正式推送了iOS 11.1正式版更新,修复了一些严重的安全漏洞以及严重BUG问题,3D Touch功能再次回归。



据消息了解,这次iOS 11.1正式版更新针对iPhone、iPad、iPod Touch设备更新,修复了WPA2 WiFi安全漏洞,同时3D Touch功能回归,支持通过 3D Touch 按压显示屏边缘访问应用切换器。


此次被修复的安全漏洞是之前曾曝出的名叫“KRACK”的漏洞,其几乎影响了所有使用WPA2协议的设备,如果你的设备支持WiFi,就应该赶紧更新。


这个漏洞让攻击者不需要破解Wi-Fi密码,就可以轻松来窃取用户的信用卡卡号、密码、聊天信息、照片、电子邮件以及在线通讯工具内容。不过研究者并没有公布这个漏洞利用的代码。


iOS11 .1此次主动修复该漏洞,正是防患于未然,无论如何这个正式版确实值得升级,因为部分网友称安装最新固件之后,手机操作流畅性显著提升。




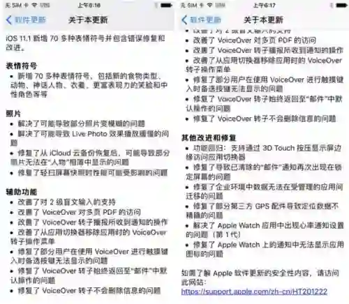
根据iOS 11.1正式版详细信息更新来看,新增70多种表情符号,包括新的食物类型、动物、神话人物、衣着、更富表现力的笑脸和中性角色等等;


解决了可能导致部分照片变模糊的问题;


解决了可能导致 Live Photo 效果播放缓慢的问题;


修复了从 iCloud 云备份恢复后,可能导致部分照片无法在“人物”相簿中显示的问题;


修复了轻扫屏幕快照时性能可能受影响的问题。


修复了辅助功能



改善了对 2 级盲文输入的支持;


改善了 VoiceOver 对多页 PDF 的访问;


改善了 VoiceOver 转子播报所 收到通知的操作;


改善了从应用切换器移除应用时的 VoiceOver 转子操作菜单;


修复了部分用户在使用 VoiceOver 进行触摸键入时备选按 键无法显示的问题;


修复了VoiceOver转子始终返回至“邮件”中默认操作的问题;


修复了 VoiceOver 转子不会删除信息的问题。


其他改进和修复



功能回归:支持通过 3D Touch 按压显示屏边缘访问应用切换器;


修复了导致已清除的“邮件”通知再次出现在锁定屏幕的问 题;


修复了企业环境中数据无法在受管理的应用间迁移的问题;


修复了部分第三方GPS配件导致定位数据不精确的问题;


解决 了 Apple Watch 应用中出现心率通知设置的问题(第 1 代);


修复了 Apple Watch 上的通知中无法显示应用图标的问题 。


最后,根据已经升级iOS 11.1正式版系统之后网友反映,iOS 11.1的流畅度得到了大幅提升,大多数认为续航问题依然没有任何改善。


苹果还发布了macOS High Sierra 10.13.1 ,以及 tvOS 11.1,后者支持Apple TV第四代,以及 Apple TV 4K。



你升级了吗?感觉怎么样?

END

往期精彩文章回顾:


刘强东又带来重磅福利!为了员工子女上学 京东算是拼了...


左脑右脑年龄测试刷爆朋友圈!你的脑子咋样?心里没点数吗!


iPhone X全球首发开箱图现身!


登录查看更多
0

相关内容

【2020新书】实战R语言4,323页pdf
专知会员服务
103+阅读 · 2020年7月1日
【圣经书】《强化学习导论(2nd)》电子书与代码,548页pdf
专知会员服务
208+阅读 · 2020年5月22日
【实用书】Python爬虫Web抓取数据,第二版,306页pdf
专知会员服务
122+阅读 · 2020年5月10日
【干货书】流畅Python,766页pdf,中英文版
专知会员服务
229+阅读 · 2020年3月22日
【经典书】Python计算机视觉编程,中文版,363页pdf
专知会员服务
145+阅读 · 2020年2月16日
MIT新书《强化学习与最优控制》
专知会员服务
282+阅读 · 2019年10月9日
AWVS12 V12.0.190530102 windows正式版完美破解版
黑白之道
29+阅读 · 2019年8月24日
msf实现linux shell反弹
黑白之道
49+阅读 · 2019年8月16日
“黑客”入门学习之“windows系统漏洞详解”
安全优佳
9+阅读 · 2019年4月17日
PyTorch 1.0 稳定版正式发布!
新智元
3+阅读 · 2018年12月8日
Android P正式发布,你需要尽快做适配了
前端之巅
3+阅读 · 2018年8月7日
人脸图像保护和网纹人脸识别
机器学习研究会
8+阅读 · 2017年12月15日
ROS 2正式版终于来了,还增加了这些新特性
量子位
3+阅读 · 2017年12月11日
Arxiv
14+阅读 · 2018年4月6日
VIP会员
最新内容
人工智能在战场行动中的演进及伊朗案例
专知会员服务
2+阅读 · 今天13:08
美AI公司Anthropic推出网络安全模型“Mythos”
专知会员服务
2+阅读 · 今天12:58
【博士论文】面向城市环境的可解释计算机视觉
专知会员服务
0+阅读 · 今天12:57
大语言模型的自改进机制:技术综述与未来展望
专知会员服务
0+阅读 · 今天12:50
《第四代军事特种作战部队选拔与评估》
专知会员服务
1+阅读 · 今天6:23
相关VIP内容
【2020新书】实战R语言4,323页pdf
专知会员服务
103+阅读 · 2020年7月1日
【圣经书】《强化学习导论(2nd)》电子书与代码,548页pdf
专知会员服务
208+阅读 · 2020年5月22日
【实用书】Python爬虫Web抓取数据,第二版,306页pdf
专知会员服务
122+阅读 · 2020年5月10日
【干货书】流畅Python,766页pdf,中英文版
专知会员服务
229+阅读 · 2020年3月22日
【经典书】Python计算机视觉编程,中文版,363页pdf
专知会员服务
145+阅读 · 2020年2月16日
MIT新书《强化学习与最优控制》
专知会员服务
282+阅读 · 2019年10月9日
相关资讯
AWVS12 V12.0.190530102 windows正式版完美破解版
黑白之道
29+阅读 · 2019年8月24日
msf实现linux shell反弹
黑白之道
49+阅读 · 2019年8月16日
“黑客”入门学习之“windows系统漏洞详解”
安全优佳
9+阅读 · 2019年4月17日
PyTorch 1.0 稳定版正式发布!
新智元
3+阅读 · 2018年12月8日
Android P正式发布,你需要尽快做适配了
前端之巅
3+阅读 · 2018年8月7日
人脸图像保护和网纹人脸识别
机器学习研究会
8+阅读 · 2017年12月15日
ROS 2正式版终于来了,还增加了这些新特性
量子位
3+阅读 · 2017年12月11日
Top
微信扫码咨询专知VIP会员