深度解析军用航空发动机产业链

2019 年 4 月 9 日 无人机

航空发动机产业链包括研发设计、原材料制备、零部件制造、分系统制造、整机装配、整机试验和维修保障等环节;我国目前已基本建立了完整的航空发动机研制和生产体系。


1. 整机

军用发动机研制以航发集团主导,自研太行发动机已量产。军用发动机方面,太行发动机目前主要用于装备中国第三代战斗机,其性能指标与美军F-16战机F110发动机相当,这意味着未来太行发动机有可能逐步取代俄制AL-31F,装备歼-10、歼-11、歼-15、苏-27等战机。当前涡扇-10处于量产过程,且质量稳定性提升,适合我国四代、五代机的涡扇-15发动机仍在研制过程中,但距离正式配装还较为遥远。我国短期内很难摆脱依赖进口发动机局面,国产发动机竞争力不足的现象将长时间存在。

近年国家持续推进军民融合项目开展,鼓励民企参与军工产品竞争,开始引入市场竞争机制,军工产品生产逐步与市场接轨。客户对军工产品及服务质量提出了更高的要求,这进一步加剧了国内军工企业与有实力、有资质民企间的竞争。虽然目前尚没有可以独立制造发动机整机的民企,但未来可能性依然存在。同时我国也在海外积极寻求并购机会,如中航国际于2011年收购美国大陆航空活塞发动机公司。

商用航空发动机方面,商发成立,尚不具备自主研制能力,目前主要承接外国公司转包业务。商发公司于2009年成立,目标是提供商用大涵道比涡扇发动机系列产品及相应服务,商发总经理冯锦璋2017年8月透漏,“长江1000(CJ-1000A)”发动机将近期完成总装下线,装配C929的“长江2000(CJ-2000)”发动机也正在进行大部件、大单元体的试制和试验。我国民用发动机起步晚,发展道路也将更加漫长。

2. 原材料

根据Global Commercial Aero Turbofan Engine Market数据,镍合金、钛合金和特钢是航空发动机的主要材料,分别占比40%,30%及25%。陶瓷基复合材料等新兴材料,因其优良属性而在未来有着巨大的应用空间。

2.1. 高温合金:先进发动机的基石

高温合金一般是指以铁、镍、钴为基体元素,能在应力及高温(600℃以上)同时作用下,依然具备良好工作性能的金属材料。航空发动机的技术进步与高温合金的发展密切相关,高温合金是推动航空发动机发展的最为关键的结构材料。军用航空发动机通常可以用其推重比来综合地评定发动机的水平。提高推重比最直接和最有效的技术措施是提高涡轮前的燃气温度,因此高温合金材料的性能和选择是决定航空发动机性能的关键因素。随着航空装备的不断升级,对航空发动机推重比的要求不断提高,发动机对高性能高温合金材料的依赖越来越大。

高温合金主要用于发动机四大热端部件:燃烧室、导向器、涡轮叶片和涡轮盘,此外,还用于机匣、环件、加力燃烧室和尾喷口等部件。

高温合金行业需要依托强大的生产和研发技术方能保障企业的正常运行,同时该行业无论军品和民品均涉及到产品认证问题,特别是军品的认证,周期长,审核严,可以说为该行业构筑了天然的进入壁垒,国内外能够形成较为完善产业链的国家也仅有美国、英国、德国、法国、俄罗斯和日本等少数国家,从事高温合金的企业全球范围内也仅有50家左右。

美国在高温合金研发以及应用方面一直处于世界领先地位,年产量约为50000吨,其中近50%用于民用工业。欧盟国家中英、德、法是世界上主要的高温合金生产和研发代表,英国是世界上最早研究和开发高温合金的国家之一。日本则在镍基单晶高温合金、镍基超塑性高温合金和氧化物晶粒弥散强化高温合金领域取得较大的突破,近年来,日本一直致力于研发新型的耐高温合金,并成功开发出了在1200℃高温下依然能保持足够强度的新合金。

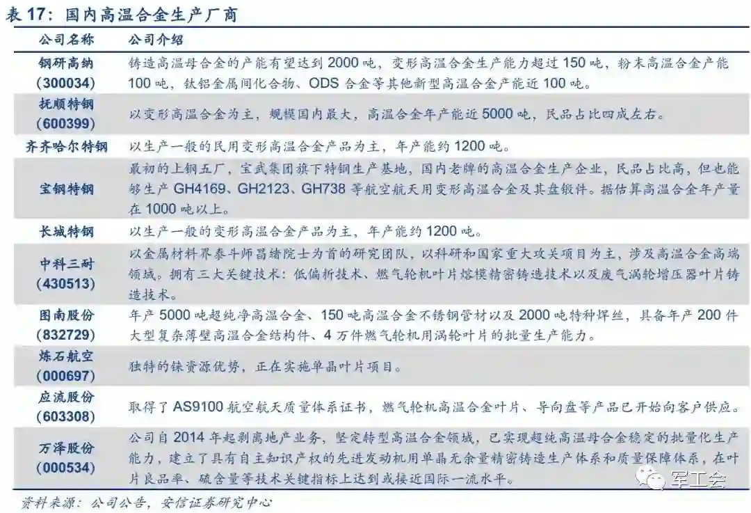
经过50多年发展,我国已经形成了比较先进,具有一定规模的生产基地。国内厂商主要包括钢研高纳、抚顺特钢、齐齐哈尔特钢、宝钢特钢、长城特钢、中科三耐、图南股份、炼石航空、应流股份和万泽股份等企业,这些大型钢企拥有大吨位冶炼设备以及变形加工能力,主要生产在航空航天领域用量最大的变形高温合金,因此在大批量生产高温合金母合金、板、棒、锻材上有很大的优势。

2.2. 钛合金:低密度、高强度

钛合金是以钛为基体加入其他元素组成的合金,根据所掺杂的元素(铝、钼、钒、锆等金属)不同,钛合金可以拥有不同的特性。由于钛合金具备优良的力学性质和化学性质,可以满足先进飞机发动机高可靠性和长寿命的要求,同时能在500℃高温下长期工作,在发动机的中等温度部位(如压气机)可取代高温合金和不锈钢,主要应用于压气盘、静叶片、动叶片、机壳、燃烧室外壳、排气机构外壳、中心体、喷气管、压气机叶片、轮盘和机匣等零件部位。

国际领域主要的钛合金生产商有美国钛金属公司(Titanium Metals Corporation)、俄罗斯(VSMPO-AVISMA)、日本东邦钛公司(Toho Titanium)、住友公司尼崎分公司等,在技术上拥有较大优势。在军用领域,由于准入条件限制,这些企业与国内企业并无竞争关系;国内市场集中度很高,2014年我国生产航空航天领域用钛销售量合计4861吨,其中宝钛股份、西部超导和西部材料三家企业继续稳居行业前三甲,占比合计81%。

2.3. 陶瓷基复合材料:制造高推重比航空发动机的理想材料

陶瓷基复合材料(CMC)是以陶瓷为基体与各种纤维复合的一类复合材料,具有密度低、耐高温、高温抗氧化性能优异的显著优势。对于航空发动机来说,提高涡轮前燃气温度是提高发动机推力的主要技术途径,但是目前的涡轮前燃气温度已经逐步接近高温合金自身的熔点,温度上升空间很小,因此需要有替代材料。陶瓷基复合材料具有耐高温特性,可用于热端构件。研究表明陶瓷基复合材料可将涡轮前燃气温度在现有的基础上提高300K以上。同时陶瓷基复合材料密度小,有利于发动机减重。

CMC被视为取代航空发动机高温合金、实现减重增效“升级换代材料”之首选。

①对于军用发动机:提高推重比、降低服役成本是研制焦点。现有推重比10一级的发动机涡轮进口温度达到1500℃,如F119涡轮进口温度达到1700℃左右;正在研制的推重比12~15的发动机涡轮进口平均温度超过1800℃。然而,目前耐热性能最好的镍基高温合金材料工作温度在1100℃左右,且必须采用隔热涂层以及设计最先进的冷却结构。因此,现有的高温合金材料体系(镍基等)已接近其使用温度的极限,难以满足先进航发的热结构用材需求;CMC工作温度高达1650℃,将成为替代航发高温合金最具应用潜力的材料。

②对于民航发动机:降低油耗、提高发动机使用寿命是研制焦点。以Boeing-787为例,使用超过50%的先进复合材料,油耗下降了20%左右。根据英国宇航专家Andrew Walker教授预测,截至2020年飞机飞行燃油成本还会进一步下降29%~31%,其中17%~19%源于发动机,特别是受益于陶瓷基复合材料的广泛应用。


国外CMC在航空发动机的应用层面已逐渐打开,呈现出从低温向高温、从冷端向热端部件、从静子向转子的发展趋势。短期应用目标为:尾喷管、火焰稳定器、涡轮罩环等;中期应用目标为:低压涡轮叶片、燃烧室、内锥体等;远期应用目标为:高压涡轮叶片、高压压气机和导向叶片等。CMC在国外已成功应用于多款发动机型号并实现工程化生产,将成为航空发动机制造的主流趋势,市场空间巨大。国内CMC增强纤维材料研制单位有:厦门大学、国防科技大学;并且均通过产-学-研形成以下纤维供应商:火炬电子、苏州赛菲及宁波众兴新材。国防科大是国内最早研制SiC纤维的单位,已形成SiC纤维体系化的发展格局,综合性能达到或接近国外同类产品水平;厦门大学特种陶瓷先进材料实验室从2002年底开始研发SiC纤维,目前已经制得连续SiC纤维。

国内CMC材料制备商:西安鑫垚陶瓷复合材料有限公司、西安超码科技有限公司、中航复合材料有限责任公司等多家公司公司均有CMC相关业务。根据张立同院士2006年在第十四届全国复合材料学术会议上的论文中的表述“我国已经打破国际封锁,自主攻克了碳化硅陶瓷基复合材料构件批量制造技术,但是由于缺少高性能SiC纤维,目前只能用碳纤维代替”判断,碳化硅纤维的量产将直接推动相关CMC材料的量产,进而推动我国碳化硅陶瓷基复合材料的大量应用。

3. 零部件

航空发动机的主要零部件按其功能可以分为叶片、轮盘、轴、齿轮、钣金件和机匣等(叶片为发动机重要部件,下文中单独列出)。零部件按毛坯提供方式可以分为锻件、铸件和钣金件。

(1)锻件

锻造是指对金属坯料施加压力,使其产生塑形变形的工艺。 航空发动机风扇和压气机叶片、盘、轴、齿轮和部分机匣零件采用锻造工艺。①叶片锻造技术随着航空发动机工艺制造技术的发展,形成了与其他零件不同的叶片无余量精锻工艺,精锻叶片叶身不需要切削技工,只需要砂带磨削、化学铣削或精抛光;②其他盘、轴、齿轮和机匣等零件锻件以涡轮盘锻件工艺最为先进,由普通的锻造、等温锻造发展为等温锻造粉末盘。 

(2)铸件

铸造是将液体金属浇铸到与零件形状相适应的铸造空腔中,待其冷却凝固后,获得零件或毛坯的方法。航空发动机涡轮叶片和部分机匣采用铸造工艺,其中以涡轮铸造技术最为先进。早期涡轮叶片采用变形高温合金锻造实心叶片,随着发动机涡轮前温度的提高,叶片冷却结构越来越复杂,精密铸造高温合金涡轮叶片替代了锻造涡轮叶片。涡轮叶片铸造工艺经历了等轴晶、定向晶到单晶的发展历程。晶粒在各方向上尺寸相差较小的晶粒为等轴晶,平行排列的柱状晶组织称为定向晶,单个晶体为单晶,单晶可以通过选用不同的材料和控制结晶过程获得。

(3)钣金件

钣金是将一些金属薄板通过手工或模具冲压使其产生塑性变形,形成所希望的形状和尺寸,并可进一步通过焊接或少量的机械加工形成更复杂的零件,燃烧室和喷管机匣以钣金件为主。

目前在航空发动机锻件领域,英国、美国、德国和日本走在世界前列,技术实力雄厚,依托高端的生产设备及先进的加工工艺,能够生产出大尺寸、高精度、高性能的产品,占据着高端市场。主要厂商有DONCASTERS、FIRTHRIXSON、FRISA和SCOTFORGE等公司。国内企业目前技术实力有所欠缺,主要生产厂商是中航重机,其占据国内航空锻造市场60%的份额,另外还有贵州航宇科技等厂商也从事锻件生产,钢研高纳也从事一部分难变形高温合金和粉末冶金盘等高端锻件生产。

在航空发动机铸件领域,常规铸件和非单晶叶片铸造以中航重机和航发动力为主;单晶叶片的铸造主要以研究机构为主,比如沉浸于这个领域已久的航材院、金属所等材料研究。近几年不少民企也积极进入这个领域,逐渐成为这个领域不可忽视的一股力量,比如万泽股份、应流股份、炼石航空等公司。

4. 叶片

叶片是航空发动机关键零件,它的制造量占整机制造量的三分之一左右,是发动机中数量最大的一类零件。航空发动机叶片属于薄壁易变形零件,如何控制其变形并高效、高质量地加工是目前叶片制造行业研究的重要课题之一。

航空发动机叶片按部件分为风扇叶片、压气机叶片和涡轮叶片。按运动方式又分为动叶和静叶。风扇和压气机的静叶称作整流器叶片,而涡轮的静叶称作导向器叶片,涡轮盘上的动叶就是工作叶片。金属材料叶片按工艺类别分,压气机叶片主要采用精密锻造工艺,涡轮叶片主要采用精密铸造工艺(高压级单晶、低压级定向晶)。

4.1. 民用涡扇发动机风扇叶片

随着民用涡扇发动机风扇叶片涵道比增加直径逐渐增大,风扇叶片减重成为了发展重点。为了降低风扇噪声,民用涡扇发动机风扇一般为单级低压比设计,出口温度低,适合用于低温环境的低密度高比强度的树脂基复合材料实心叶片正在替代钛合金空心叶片成为主流。

经过数十年技术积累的GE和Snecma公司,已经基本完成了在复材风扇方面的专利布局。英国罗-罗公司目前正将目光从其涡扇发动机上长期应用的钛合金空心风扇叶片移开,转而研制碳纤维增强复合材料风扇叶片。该公司与吉凯恩集团(GKN)一起碳纤维风扇叶片试验件,有望在2020年前应用于TRENT-XWB之后的下一型新发动机。我国对3D编织结构/RTM工艺成型的大量研究始于20世纪90年代初,在航空发动机叶片上的应用更是最近几年才开始。

4.2. 军用涡扇发动机风扇叶片和压气机低压级叶片

军用小涵道比涡扇发动机为了在迎风面积限制条件下提高外涵流量,一般采用多级高压比设计,叶片直径和工作环境与压气机前几级基本相当,材料与工艺的选用基本相同,主要选用钛合金空心叶片,目前钛基复材空心叶片正在研发中。

空心叶片主要采用超塑性成型/扩散连接技术(SPF/DB)。超塑性成型/扩散连接技术是金属毛坯在一次加热过程中同时完成扩散连接和超塑性成形的组合方法。超塑性通常是指材料在拉伸条件下表现出异常高的延伸率也不产生缩颈与断裂的现象;扩散连接是指在一定的温度和压力下,经过一定时间,连接界面原子间相互扩散,实现的可靠连接。

钛合金空心叶片超塑性成型/扩散连接技术(SPF/DB)由R&R公司首先研发成功,应用于RB211发动机上,随后PW公司也开发了此项技术。PW公司目前正在研制连续碳化硅纤维增强的钛基复合材料风扇叶片。我国扩散连接技术还仅仅局限在实验室基础研究和小批量生产之间,目前涡扇-15发动机采用实心钛合金风扇叶片。

4.3. 压气机高压级叶片

压气机高压级叶片直径逐渐减小,主要采用实心叶片。随着压气机级数增多,压气机叶片工作温度逐渐提高,材料选用由钛合金变为变形高温合金。另外,在高压压气机末级,新型轻质耐高温Ti-Al合金将逐渐取代变形高温合金。

高压压气机叶片生产多采用精锻制坯,磨削技术精密加工成型。精锻叶片可以更完整地保持金属流线的连续,精锻叶片余量小、强度高、加工周期短、寿命长。 

目前在航空发动机预叶片锻件领域,英国、美国、德国和日本走在世界前列,技术实力雄厚,依托高端的生产设备及先进的加工工艺,能够生产出大尺寸、高精度、高性能的产品,占据着高端市场。国内企业目前技术主要生产厂商是航发动力、无锡透平叶片有限公司和无锡航亚科技股份有限公司。

4.4. 涡轮叶片

在航空发动机中,涡轮叶片由于处于温度最高、应力最复杂、环境最恶劣的部位而被列为第一关键件,并被誉为“王冠上的明珠”。涡轮叶片的性能水平,特别是承温能力,成为一种型号发动机先进程度的重要标志,在一定意义上,也是一个国家航空工业水平的显著标志。

涡轮低压级叶片工作温度相对涡轮高压级叶片温度较低,主要采用定向结晶铸造镍基高温合金。新型轻质耐高温Ti-Al和陶瓷基复合材料也已经在部分机型上成功应用。

推比10一级的涡轮高压级叶片工作温度达到1700℃,主要采用耐温1150℃的第三代镍基单晶铸造高温合金,空心气膜冷却结构和陶瓷涂层的使用提高了涡轮叶片基体材料的耐温水平。美国IHPTET计划开发的高温度基体材料-镍铝基单晶铸造高温合金也处于工程应用阶段。单晶高温合金已经发展到了第五代,当前主要应用为第三代。

目前单晶叶片的研制,美国、法国、英国和俄罗斯走在世界前列,美国的Howmet公司、GE公司、PCC公司以及Allison公司,英国RR公司,法国的SNECMA公司,俄罗斯的SALUT发动机制造厂等厂商均大量生产单晶零件。国内企业目前主要单晶叶片生产商是航发动力下属贵阳航发精密铸造有限公司。另外,民营企业也在进入叶片铸造市场,主要包括万泽股份、炼石航空、应流股份和江苏永瀚。

5. 动力控制系统

随着航空发动机技术的不断进步和性能的不断提高,燃油与控制系统也由简单到复杂,并由液压机械控制发展到全权限数字电子控制(FADEC)。20世纪70年代初,英国开始研制数字式电子控制(FADEC)系统。美国等国家也继而纷纷进入,美国后来居上,一直处于比较领先的地位。我国从80年代初就进行了FADEC系统的研究工作,已取得了很大的进展。

动力控制系统核心部件控制器方面,航发控制作为行业龙头,已经垄断军用航空发动机控制系统领域市场份额。国内海特高新、晨曦航空等民营企业也具备一定的技术实力,试图进入市场。

动力控制系统其他部件如电缆、传感器、电机、元器件等方面,军工股上市公司有中航机电、湘电股份、航天电器、中航光电,民营企业上市公司有火炬电子、高华科技。

来源丨安信军工节选


往期热文(点击文章标题即可直接阅读)


登录查看更多
1

相关内容

新时期我国信息技术产业的发展
专知会员服务
71+阅读 · 2020年1月18日
阿里巴巴达摩院发布「2020十大科技趋势」
专知会员服务
108+阅读 · 2020年1月2日
2019中国硬科技发展白皮书 193页
专知会员服务
86+阅读 · 2019年12月13日
MBSE应用于航空产品研发的适航管理
科技导报
14+阅读 · 2019年4月26日
2019年中国运动健身行业发展趋势白皮书
行业研究报告
4+阅读 · 2019年4月25日
【重磅】100大产业链全景图
全球创新论坛
11+阅读 · 2018年12月3日
2018年德国汽车产业研究报告
行业研究报告
16+阅读 · 2018年12月1日
2018-2020年中国服务机器人行业深度研究报告
机器人大讲堂
5+阅读 · 2018年1月30日
【工业大数据】工业大数据层层深度解析!
产业智能官
3+阅读 · 2018年1月20日
Learning Blind Video Temporal Consistency
Arxiv
3+阅读 · 2018年8月1日
Arxiv
8+阅读 · 2018年7月12日
Arxiv
5+阅读 · 2018年5月5日
Arxiv
8+阅读 · 2018年4月8日
VIP会员
最新内容
内省扩散语言模型
专知会员服务
4+阅读 · 4月14日
国外反无人机系统与技术动态
专知会员服务
3+阅读 · 4月14日
大规模作战行动中的战术作战评估(研究论文)
未来的海战无人自主系统
专知会员服务
3+阅读 · 4月14日
美军多域作战现状分析:战略、概念还是幻想?
无人机与反无人机系统(书籍)
专知会员服务
19+阅读 · 4月14日
美陆军2026条令:安全与机动支援
专知会员服务
9+阅读 · 4月14日
相关资讯
MBSE应用于航空产品研发的适航管理
科技导报
14+阅读 · 2019年4月26日
2019年中国运动健身行业发展趋势白皮书
行业研究报告
4+阅读 · 2019年4月25日
【重磅】100大产业链全景图
全球创新论坛
11+阅读 · 2018年12月3日
2018年德国汽车产业研究报告
行业研究报告
16+阅读 · 2018年12月1日
2018-2020年中国服务机器人行业深度研究报告
机器人大讲堂
5+阅读 · 2018年1月30日
【工业大数据】工业大数据层层深度解析!
产业智能官
3+阅读 · 2018年1月20日
Top
微信扫码咨询专知VIP会员