【思考】“三降”持续高压,网贷转型四方向走投无路?

2019 年 5 月 9 日 互联网金融

作者:王诗强

来源:麻袋研究院


“三降”背景下,网贷备案不断延期,平台在等待中苦苦挣扎,纷纷尝试转型。

从全国互金整治办、网贷整治办近半年下发的各类文件看,网贷转型方向主要有助贷、互联网小贷、消费金融公司、导流等四条路可选,但现实是,各条路都异常艰难或者没有任何具体政策支持。

其中,助贷业务看似有转型成功的案例,但是监管态度却由鼓励变成不再提及;互联网小贷杠杆率太低,网传互联网小贷新政迟迟不能落地;消费金融公司门槛太高,转型犹如空中楼阁;导流业务不承担风险,合作机构要求较为严格,推荐成功概率太低,无法覆盖运营成本。

01
助贷机构:由鼓励变成不再提及


财报显示,乐信机构资金占比在2018年第四季度提升至70%左右,2017年同期为46%;拍拍贷机构资金促成借款金额已从2018年第四季度的20.4%增至今年1月的35.1%。品钛2018年3季报显示,机构客户(除了积木盒子)占比已经上升到34%。

据麻袋研究院了解,小赢科技大约三分之一的资金来自于机构,目标是半年后一半资金来自金融机构,其他头部平台或多或少有部分资金来自于金融机构。

众多网贷机构转型助贷且机构资金来源比重不断提高,看似转型接近成功。

但是,监管在175号文中鼓励的“助贷”转型方向,到了《网络借贷信息中介机构有条件备案试点工作方案》(简称《备案试点方案》)中已不见踪影,又给市场泼了一瓢冷水。

具体来讲,备案试点方案对于网贷坚持疏堵并举,积极为其他网贷机构寻找出路,引导具备条件的网贷机构向网络小贷公司、消费金融公司等持牌机构转型或采取兼并重组等方式实现良性退出,但是不再鼓励转型为助贷机构。

与此同时,助贷机构管理办法也迟迟没有下文。

02
互联网小贷:暂停新批、杠杆低、出表难


(1)暂停审批

2017年12月出台的《关于规范整顿“现金贷”业务的通知》(141号文)明确要求:“监管部门暂停新批设网络(互联网)小额贷款公司;暂停新增批小额贷款公司跨省(区、市)开展小额贷款业务。已经批准筹建的,暂停批准开业。” 因此,网贷平台想通过申牌转型互联网小贷之路暂不可行。

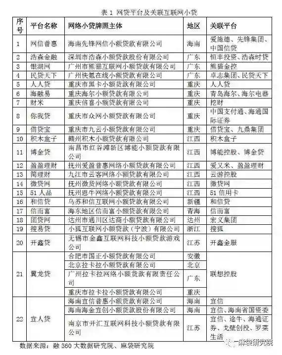
(2)杠杆低且资产出表较难

据融360大数据研究院统计,目前有22家网贷平台的控股股东或者关联方获得互联网小贷牌照。

但是,对于已经获得互联网小贷牌照的平台也不容乐观,大规模开展业务的机构很少。

除了1-3倍的杠杆限制外, 主要还是141号文还要求加强小额贷款公司资金来源审慎管理,以信贷资产转让、资产证券化等名义融入的资金应与表内融资合并计算,合并后的融资总额与资本净额的比例暂按当地现行比例规定执行,各地不得进一步放宽或变相放宽小额贷款公司融入资金的比例规定。

资金来源受限、资产出表太难,导致互联网小贷公司展业困难重重。

此外,部分机构正在通过联合贷款与商业银行、消费金融公司等合作规避杠杆限制。但是,银行等合作方要求较高的出资比例以及对于联合贷款的规模限制,也导致此路难以大规模推进。

具体来讲,一般银行等出资方和互联网小贷等推荐方按照3:1的比例进行联合放贷,即100亿放贷规模的小贷公司需要出资25亿(自有资金),略高于小贷公司杠杆限制,很少有机构能拿得出如此规模的自有资金。此外,非官宣的《商业银行互联网贷款管理办法(征求意见稿)》(以下简称《办法》)对联合贷款要求更为严格:“联合贷款额度条款规定,单笔联合贷款中,作为客户推荐方的金融机构出资比例不得低于30%,接受推荐客户的银行出资比例不得高于70%。”

因此,按照目前的监管政策,转型互联网小贷公司,消化网贷存量业务对于诸多网贷平台积极性不高。

03
消费金融公司:牌照申请门槛太高


根据2013年银监会(现称“银保监会”)颁布的《消费金融公司试点管理办法》要求,申请消费金融公司牌照门槛要求极高,其中,金融机构作为主要出资人要求最近1年年末总资产不低于600亿元人民币或等值的可自由兑换货币;非金融机构作为主要出资人,要求最近1年营业收入不低于300亿元人民币或等值的可自由兑换货币(合并会计报表口径)

这也导致目前的持牌消费金融公司主要股东是银行,全国仅有26张牌照,正式开业的只有23家,连蚂蚁金服、京东金融等互联网巨头至今都没有获得相关牌照,还没有一家持牌消费金融公司与网贷机构有直接关系。

看似是一条鼓励转型之路,事实却是空中楼阁,绝大部分网贷平台的股东或者关联方依然达不到消费金融公司申牌的要求。

04
纯导流机构:成功推荐概率太低


据麻袋研究院了解,部分网贷平台曾尝试转型线下线上贷款超市,为传统金融机构推荐借款人,获取推荐服务费,风险完全由金融机构承担。

但是,这种模式下,金融机构要求较高,导流机构推荐借款人获得借款的成功概率太低,再加上自身流量来源有限,需要外部采购,包括人工成本、广告费、门面租金在内的运营成本居高不下,导致相关机构尝试以失败告终。

截至目前,类似的线下导流机构也没有公开的成功案例。

05
建议


2017年至今,虽然每个月都有一些网贷平台爆雷、转型退出,但是网贷行业依然有1000家左右的平台在正常运营,数量依然庞大,市场风险依然没有完全出清。

麻袋研究院认为,目前的监管政策和风向,对于网贷平台从业者来说缺乏转型实操性,不利于疏解网贷风险。建议监管部门尽快出台具体的助贷、互联网贷款政策,重新开放互联网小贷牌照申请,放宽融资渠道及杠杆限制,引导网贷平台积极转型,降低行业整体风险,实现网贷行业的长治久安。


未央精选

行业时事

银保监会发文规范银行异地非持牌经营 权健被立案侦查

国家网信办发布《金融信息服务管理规定》

深圳互金协会发布P2P退出指引 雄安新区区块链管理平台向农民工代付工资

6项个税专项附加扣除已定 新版市场准入负面清单明确

案例分析

Airparking共享停车:盘活闲置车位 解决停车难题

大数据时代下的商业变现(三):数据的“精加工”

【保险的商业逻辑】(一)保险行业大变革

【保险的商业逻辑】(二)行业领军者“大都会人寿”

监管动态

电子商务法,将如何改变我们的生活?

P2P涉刑,股东到底会不会被追责?

网贷合规检查大限将至,各方会审暴露出哪些问题?

备付金账户没了,对支付机构有何影响?

深度观察

5.4万贝米用户,真的是被罗振宇推向的深渊吗?

科创热潮下,如何辨别伪创新公司?

立案P2P送检起诉,投资人多久才能拿回血汗钱?

ofo真的毁于股东一票否决权吗?

活动&荐书

清华五道口全球创业领袖项目2019年召集令

《全球互联网金融商业模式:格局与发展》,你拿到手了吗?

清华五道口全球金融论坛:全阵容45位嘉宾观点集锦

未央海外游学计划启动!英国金融科技之旅等你报名

清华大学五道口金融学院互联网实验室成立于2012年4月,是中国第一家专注于互联网金融领域研究的科研机构。

专业研究 | 商业模式 • 政策研究 • 行业分析

内容平台 | 未央网  "互联网金融"微信公众号iefinance

创业教育 | 清华大学中国创业者训练营 • 全球创业领袖项目(报名中!点击查看详情)

网站:未央网 http://www.weiyangx.com

免责声明:转载内容仅供读者参考。如您认为本公众号的内容对您的知识产权造成了侵权,请立即告知,我们将在第一时间核实并处理。

WeMedia(自媒体联盟)成员,其联盟关注人群超千万


登录查看更多
0

相关内容

在社会经济生活,银行、证券或保险业者从市场主体募集资金,并投资给其它市场主体的经济活动。
专知会员服务
127+阅读 · 2020年3月26日
新时期我国信息技术产业的发展
专知会员服务
71+阅读 · 2020年1月18日
【德勤】中国人工智能产业白皮书,68页pdf
专知会员服务
312+阅读 · 2019年12月23日
2019中国硬科技发展白皮书 193页
专知会员服务
86+阅读 · 2019年12月13日
【大数据白皮书 2019】中国信息通信研究院
专知会员服务
138+阅读 · 2019年12月12日
2018-2019年国内化妆品行业研究报告
行业研究报告
15+阅读 · 2019年9月28日
【数字化】2019年全球数字化转型现状研究报告
产业智能官
29+阅读 · 2019年7月8日
2018年物业管理行业深度研究报告
行业研究报告
7+阅读 · 2019年5月17日
我们是怎么理解服装去库存的?丨盈动研究
盈动资本
5+阅读 · 2019年3月29日
重磅!2019中国经济研判,涉及20个敏感问题…
笔记侠
10+阅读 · 2019年2月17日
【行业报告】2018年中国人工智能行业研究报告
互联网金融
5+阅读 · 2018年4月7日
2017创业阵亡最全名单曝光,触目惊心!
今日互联网头条
5+阅读 · 2017年12月26日
中国平安股价持续大涨背后
凤凰财经
5+阅读 · 2017年9月13日
Arxiv
6+阅读 · 2019年4月8日
Arxiv
27+阅读 · 2018年4月12日
Arxiv
29+阅读 · 2017年12月6日
VIP会员
最新内容
超越网格:作战环境对炮兵的影响
专知会员服务
1+阅读 · 今天15:35
KDD 2026 | MixRAGRec:面向LLM推荐的混合专家KG-RAG框架
BES:让语言模型通过双向进化搜索自我改进
专知会员服务
4+阅读 · 5月30日
以色列-美国-伊朗战争中的无人机:关键要点
专知会员服务
4+阅读 · 5月30日
《Palantir任务保障性软件安全标准(MA-S2)》
专知会员服务
14+阅读 · 5月30日
基于声学的无人机检测技术综述
专知会员服务
8+阅读 · 5月30日
《当代混合战争分析框架:俄乌战争经验教训》
相关VIP内容
相关资讯
2018-2019年国内化妆品行业研究报告
行业研究报告
15+阅读 · 2019年9月28日
【数字化】2019年全球数字化转型现状研究报告
产业智能官
29+阅读 · 2019年7月8日
2018年物业管理行业深度研究报告
行业研究报告
7+阅读 · 2019年5月17日
我们是怎么理解服装去库存的?丨盈动研究
盈动资本
5+阅读 · 2019年3月29日
重磅!2019中国经济研判,涉及20个敏感问题…
笔记侠
10+阅读 · 2019年2月17日
【行业报告】2018年中国人工智能行业研究报告
互联网金融
5+阅读 · 2018年4月7日
2017创业阵亡最全名单曝光,触目惊心!
今日互联网头条
5+阅读 · 2017年12月26日
中国平安股价持续大涨背后
凤凰财经
5+阅读 · 2017年9月13日
Top
微信扫码咨询专知VIP会员