成为VIP会员查看完整内容
VIP会员码认证
首页
主题
会员
服务
注册
·
登录
0
谁正在滥用「OTA」?
专知AI搜索
2022 年 2 月 20 日
机器之心
作者 / 于雷
如今,汽车电动化、智能化的趋势,已经基本成为行业共识。
汽车未来的发展极有可能像手机一样,基础硬件差异越来越小,关键在于车企对软件和交互的不同理解,
以及由此给用户带来的不同体验。
这种背景下,汽车基本架构也在发生改变,内部件代码行数呈现滚雪球式增长,同时更深入地渗透进车身、动力、娱乐和自动驾驶系统,甚至各个末端的传感器ECU。随着时间和需求的变化,汽车软件势必还要面临频繁且持续的迭代,以及在发现软件故障或漏洞的时候,需要进行及时快速地更新修复。
为了应对以上问题,
基于OTA(Over-the-Air Technology)的空中下载技术,正在成为智能化汽车的未来选择。
其具备的减少召回成本、快速响应安全需求、提升用户体验等优势,可以在不打扰用户的情况下,让车端软件实现近乎无感的升级,并极大地减少车企线下服务压力和运营成本。
然而在目前阶段
,相比OTA带来的便利体验和服务潜力,
消费者却对部分车企滥用权限,私自篡改车辆系统更加熟知。
最近威马在多次自燃过后,未经车主同意私自在后台通过OTA进行锁电,更是引起了有关OTA的新一轮舆论风波。
OTA正在成为智能汽车核心竞争力
一般来说,汽车OTA分为FOTA(Firmware-Over-The-Air)固件在线升级和SOTA(Software-Over-The-Air)软件在线升级。其中,FOTA是指给车辆下载完整的固件镜像(核心服务),或者修补现有固件,属于完整的系统性更新;SOTA仅发送给车辆需要更改的部分应用软件「更新包」,类似于应用的迭代升级。
未来智能
汽车需要的OTA,主要是FOTA固件在线升级。
SOTA对整车的要求较低,影响范围有限,FOTA则可以带来产品层面的改变,甚至还能深入到车身、动力、自动驾驶等关键系统,为车辆功能的可扩展性提供了可能,但这需要有统一标准的域控制器,整车要求较高。
例如,蔚来曾经针对ES8上市初期续驶里程低的短板,通过FOTA下发过NIO OS 2.3.0更新包。这次更新限制了节能模式下电机功率输出,修改加速踏板MAP,使踏板响应更为柔和,百公里加速时间由6.9s变为9.9s,最终ES8续航在节能模式下可以提升约10%。
此外,上汽集团智能驾驶环境融合系统经理殷玮还曾表示:「整车的开阀锁定制度,决定了G6到G5阀的阶段需要完成所有软件研发,但这对于存在研发周期过长、完成即过时的自动驾驶和智能座舱这种软件都是不够的。
OTA升级可以帮助整车在不
影响发布
的情况下,延迟1-2年
的研发
时间。」
据国家市场监督管理总局披露,
2021年各大车企报告OTA升级351次,较2020年同期上升了55%,而涉及到的车辆更是达到了3424万辆,较2020年同期增加307%。
其中,特斯拉在去年一共进行了9次较大的OTA升级,理想进行了7次,蔚来、小鹏和极狐分别均进行了6次。
目前,OTA已经开始成为越来越多新车的标配。市场前瞻咨询公司ABI Research在一份报告中预测,到2022年将有2.03亿辆汽车配置,通过OTA以进行软件升级,
其中至少2200万辆汽车更具备进阶的FOTA固件升级能力。
但需要注意的是,OTA给汽车带来了互联网式的使用体验同时,其在线升级的模式改变,还需要根据汽车场景深度适配。OTA的升级流程一般可分为3步,分别是生成更新包、传输更新包、安装更新。
在具体升级阶段,还需要更加完善的OTA升级策略和升级管理程序,一般要包含升级包下载策略和升级包安装的策略,以及异常情况下的处理策略,并需要判断车辆是否符合升级条件,并给予处理手段。
比如,要识别车辆升级时是否在安全地点,不能在行驶期间或红路灯等待这类非稳定场景推送升级选项,以避免出现在马路中央升级二十分钟无法行驶的可能。
想要真正发挥出OTA的潜力,电子电气架构
还必须要
向集中式进步。
传统分布式电子电气架构ECU内的MCU类似于嵌入式单片机,内部软件代码有两大类,一部分是操作系统、用户数据、标定数据等代码,统称为应用程序(APP),另一部分则是运行引导程序(Bootloader)。
由于不同供应商的Bootloader通常不同,上位机不支持对所有MCU的Bootloader进行刷新,
而有统一标准的域控制器,才能让整车FOTA变为现实。而在目前,不同MCU有不同版本的软件,不同车型的需求也有不同,版本存在差异。对于版本的升级路径管理,需要进行全面准确进行管控。
此外,
OTA升级中还存在传输风险和升级包篡改风险,
需要通过汽车的功能域隔离,划分不同ASIL等级,利用冗余设计保证整车的功能可靠性,以及安全启动保证可信的软加载启动运行。
OTA滥用风险加剧
OTA带来以上优势的同时,还是减少车企服务成本的有效工具。否则每次遇到软件故障或更新都要去4S店,将给企业造成巨大的线下服务人员和门店场地设备压力,效率将非常低下。
有机构预测,2022年,汽车OTA将可以为车企每年节省约350亿美金的成本。
从技术趋势来看,汽车通过OTA解决更新和升级问题,将是双方受益的绝佳方式。比如,特斯拉在去年6月通过OTA远程召回主动巡航控制系统,用以修复Model 3激活该功能的误操作风险。这次召回共涉及28.5万辆Model 3和Model Y,如果在线下到门店升级,可能需要持续数月时间。
但是
在现阶段,更被消费者熟知的却是
部分车企未经车主同意,私自在后台通过OTA私自篡改车辆系统,掩盖产品缺陷,或通过OTA美化此前技术不成熟的事实。
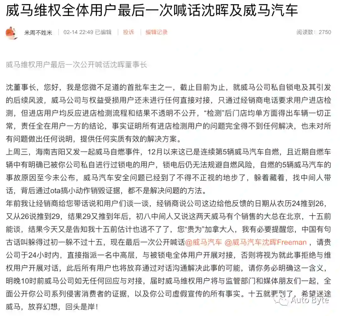
近期威马因为通过OTA私自锁电问题再上热搜,自去年12月以来,已经连续有5辆威马EX5发生自燃,最密集的是去年年底4天发生了3次自燃事件,而后威马以「迎新年用户特优」的活动名义,表示向车主送出一次全面车辆检查和200元的京东卡,
但参加完该活动的车主回来却发现自己的车已经私下被锁电。
今年1月,173名车主联合向威马汽车发送律师函维权,要求其承认锁电事实,并向车主道歉给予赔偿。然而,威马不但没有回应,还至少在车辆后台的OTA升了四五次,让车主此前判断是否被锁电的充电电压数值恢复到正常水准,但车主发现这次仅是更改了显示的数字,实际续航还是锁电后的水平。
2月14日,消费者再次在社交平台喊话威马汽车,表示若不对话,将向媒体及监管部门公开威马私自锁电侵犯消费者权益的证据。
事实上,通过OTA私自锁电也并非威马一家。去年,广汽埃安S因多起自燃事故引发关注后。有车主留意到,在未接到通知的情况下,
广汽埃安通过后台OTA升级电池管理系统(BMS),降低车辆动力电池充电功率和可用容量,同时限制汽车输出功率。
多位车主经实测算出,58.8kWh的电量只能用不到50kWh,降低后的电机功率也只剩50-60%。
与广汽埃安S同源的广汽丰田iA5也出现了类似情况,
车主自发整理的文件显示,一位车主的ECU被刷新达14次之多。
而且有车主无意路过自己在车库停放的车辆,还拍到了悄悄入侵升级的图片。
尽管从技术角度来看,锁电和降低功率是避免电池自燃风险的有效手段,
但未经客户同意,远程更改车辆状态的行为显然不正确,也是在逃避有关部门监管。
如果存在缺陷,理应召回维修,而不是在隐秘用户的情况下,以牺牲产品体验为代价向缺陷妥协,掩盖产品缺陷,这也是正是车主无法接受之处。
更何况在最近的2月10日威马EX5自燃事故中,还被车主曝光该自燃车辆已经被锁电,
表明威马目前的措施仍不足以解决问题,但威马至今仍未进行任何公开回应。
另一方面,
OTA长期与升级绑定的宣传方式,也在成为车企美化产品设计问题的手段
。比如,特斯拉Model 3一次OTA将刹车距离缩短6米,被冠以持续优化用户体验、充分利用FOTA能力的美名,
然而,
Model 3
升级前的刹车距离其实已经达到了远低于平均线的152英尺(约46.33米)。
这次升级更应该被视为修补Bug,如果放在传统车企应该
将被归纳为开发事故。
此外,特斯拉此前推出的Model 3长续航全轮驱动版本付费升级加速功能,将其百公里加速时间从4.6秒提升到4.1秒,也被宣传为FOTA可以带来持续优化的动力体验。
但实际是,Model 3的早期交付版本并没有完全发挥电机性能,而后通过FOTA修复参数,FOTA升级并不能跨越硬件上限。
而特斯拉不仅用升级美化开发问题,还想以此车主收取1.41万元的升级
费用。
OTA政策还需不断完善
从现有情况来看,OTA已经被车企滥用,由此造成的侵权和诱导问题,正在持续影响消费者的用车体验和安全。如果想要有效解决问题,
除了车企的研发和处理问题的方式要持续完善,还需要政策对于OTA进行严格监管。
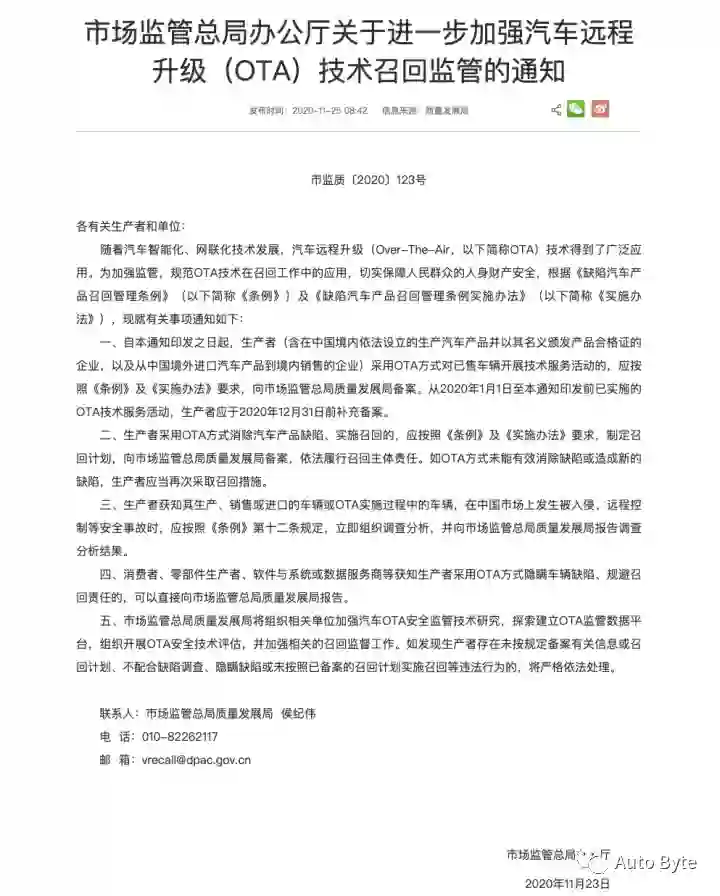
公开资料显示,2020年以来我国汽车OTA监管政策已经有了明显进展明显:2020年11月23日,中国市场监管总局办公厅出台《关于进一步加强汽车远程升级(OTA)技术召回监管的通知》,规定所有汽车远程 OTA 升级需要进行备案;2021年6月,《关于汽车远程升级(OTA)技术召回备案的补充通知》对汽车OTA技术召回进行更详细的说明;2021年8月,《关于加强智能网联汽车生产企业及产品准入管理的意见》禁止擅自升级新增自动驾驶功能。
政策发布后,沃尔沃、奔驰、宝马和特斯拉等车企均发布过OTA召回车辆的通知,开始进入规范化发展阶段。
这些政策主要针对正在被关注的车企通过OTA逃避监管的问题。但与此同时,也有业内人士提出,《关于进一步加强汽车远程升级(OTA)技术召回监管的通知》
规定所有汽车远程OTA升级需要进行备案,有可能会使其陷入灰色地带太大而无法实施,
最终不了了之。
这里主要争议的问题在于,未来智能汽车势必要面临异常频繁的OTA升级,尤其是娱乐软件、座舱内的舒适系统有可能会达到周级更新,单个部门或公司的人力几乎不可能承受这种审核压力。根据车企向
国家市场监督管理总局
报告的数据,
仅去年一年OT
A升级就达到了351次,涉及车辆3424万辆,而其规模在未来还将高速增长。
同时,该业内人士还指出
OTA的
备案细则推出过于仓促,不应该一刀切式的全部按一种标准备案。
升级自动驾驶系统,更改电机或电池控制参数,与增加车机系统的娱乐性APP,改变音乐播放界面都被统一叫做OTA,
但
这些应当再次根据重要程度细分,进行更详细的规范制定。
比如,涉及车身、动力和自动驾驶等关键系统的应该重点备案和审核;仅涉及车机界面变化,如背景音乐,图片,颜色,或更换车载系统皮肤等,与用车安全无关的升级,不需要进行备案。
对于审核方式,也有业内人士提出主要有从源代码走查开始的实审、只进行程序性审查的虚审、以及最有可能的跑仿真3种方式。
但即使是最后一个看起来最为高效和靠谱的方式也存在众多争议,
一方面主要集中在仿真系统能力,另一方面在于不同车企的策略不同,一套系统难以应对全部类型的车企方案。比如,有的车企智能驾驶系统主要依靠视觉感知,而有的主要依靠激光雷达,一个仿真模型难以全部覆盖。
虽然从长远角度来看,OTA将是未来智能汽车的核心功能,但是其目前还处在起步阶段。这不仅有相关规定和使用方式尚待完善,还需要企业的宣传、引导与硬件配套逻辑,进行OTA实际价值为目的策略改变。
目前阶段,OTA多被宣传常用常新,但实际上这并不能绕过硬件极限。目前市面上最早一批主打智能的车型,已经开始出现无法跟进升级最新系统的情况。尽管不如滥用OTA问题严重,但如果不加以改善,也将加大OTA被消费者接纳的难题。
但另一方面,OTA的潜力也显而易见,尤其是智能座舱、智能驾驶还在发展阶段,不仅开发周期长,软件算法还有持续进步的空间,OTA可以不断带来新功能和体验的升级。而且,蔚来、智己这些车也在开始预埋性能过量的硬件,尽可能在更长的使用周期,保持充足的硬件性能,这也将成为OTA未来的趋势。
关于Auto Byte
Auto Byte 为机器之心推出的汽车技术垂直媒体,关注自动驾驶、新能源、芯片、软件、汽车制造和智能交通等方向的前沿研究与技术应用,透过技术以洞察产品、公司和行业,帮助汽车领域专业从业者和相关用户了解技术发展与产业趋势。
欢迎
关
注标星
,并点击右下角
点赞
和
在看
。
点击
阅
读原文
,加入专业从业者社区,以获得更多交流合作机会及服务。
登录查看更多
点赞并收藏
0
暂时没有读者
2
权益说明
本文档仅做收录索引使用,若发现您的权益受到侵害,请立即联系客服(微信: zhuanzhi02,邮箱:
[email protected]
),我们会尽快为您处理
相关内容
汽车
关注
22
汽车,本来是指汽油车,在中国泛指四轮内燃机车,包括汽油车,柴油车,电动车,混动车。汽车由德国人发明,德语词为Automobil,这个词由两部分构成,分别是Auto和Mobil,意为自动运行车,或称为自动车。
《6G 可见光通信技术白皮书(2022)》,中国移动通信有限公司研究院
专知会员服务
19+阅读 · 2022年3月23日
中国信通院发布《云计算白皮书》,55页pdf
专知会员服务
81+阅读 · 2021年7月28日
《隐私计算白皮书(2021年)》正式发布(附下载链接)
专知会员服务
96+阅读 · 2021年7月22日
人工智能赋能网络攻击的安全威胁及应对策略
专知会员服务
46+阅读 · 2021年6月25日
《中国移动云安全白皮书》全文
专知会员服务
25+阅读 · 2021年6月21日
2021低碳数据中心发展白皮书,24页pdf
专知会员服务
57+阅读 · 2021年6月9日
5G垂直行业专网设计及部署白皮书,35页pdf
专知会员服务
35+阅读 · 2021年5月10日
人工智能的产业化白皮书: 从实验升级到大规模实施,30页pdf
专知会员服务
53+阅读 · 2021年3月29日
《车联网白皮书》发布,44页pdf
专知会员服务
124+阅读 · 2021年3月22日
《中国信创产业发展白皮书(2021)》发布, 34页pdf
专知会员服务
89+阅读 · 2021年3月3日
升级watchOS 8.5后 Series 7用户反映快充受影响
威锋网
0+阅读 · 2022年3月30日
周鸿祎建议:建设“数字空间碰撞测试”长效机制
CCF计算机安全专委会
0+阅读 · 2022年3月4日
锋资讯:iOS 15.4/iPadOS 15.4/macOS 12.3 Beta 5发布
威锋网
0+阅读 · 2022年3月2日
锋资讯:iOS/iPadOS 15.4 Beta 3推出/《赛博朋克2077》次世代更新发布
威锋网
0+阅读 · 2022年2月16日
iOS和iPadOS 15.4首个公测发布 来体验戴口罩面容ID吧
威锋网
0+阅读 · 2022年1月29日
SaaS 公共责任:云不会永存,你的数据也不会
InfoQ
0+阅读 · 2022年1月28日
长城汽车「向死而生」式的智能化布局
机器之心
3+阅读 · 2022年1月24日
新专利显示 苹果计划用光学传感器取代手表的数码表冠
威锋网
0+阅读 · 2021年12月30日
锋资讯:iOS 15.2 Beta 2发布/watchOS 8.3 Beta 2推送
威锋网
0+阅读 · 2021年11月10日
亚马逊正在重塑MLOps
InfoQ
2+阅读 · 2021年8月31日
多租户数据管理关键技术研究
国家自然科学基金
7+阅读 · 2015年12月31日
海底管道微小泄漏检测与定位技术研究
国家自然科学基金
0+阅读 · 2014年12月31日
低功耗射频收发技术研究
国家自然科学基金
2+阅读 · 2014年12月31日
云存储中数据泄漏的主动防护关键技术研究
国家自然科学基金
0+阅读 · 2013年12月31日
数据并行与线程并行合一的可伸缩处理器体系结构
国家自然科学基金
2+阅读 · 2013年12月31日
移动云计算环境下软件跨平台运行与安全机制关键技术研究
国家自然科学基金
0+阅读 · 2013年12月31日
基于贝叶斯滤波及平滑理论的动态协作中继单跳信道估计研究
国家自然科学基金
1+阅读 · 2013年12月31日
云计算环境中租户数据的计算安全保障机制研究
国家自然科学基金
1+阅读 · 2012年12月31日
云计算环境下采用随机化的攻击抑制机制研究
国家自然科学基金
1+阅读 · 2012年12月31日
层状结构物质量子特性的超快光谱研究
国家自然科学基金
0+阅读 · 2012年12月31日
You Are What You Write: Preserving Privacy in the Era of Large Language Models
Arxiv
0+阅读 · 2022年4月20日
Cyber-Forensic Review of Human Footprint and Gait for Personal Identification
Arxiv
0+阅读 · 2022年4月20日
Where is Your App Frustrating Users?
Arxiv
0+阅读 · 2022年4月20日
Multi-Camera Multiple 3D Object Tracking on the Move for Autonomous Vehicles
Arxiv
2+阅读 · 2022年4月19日
Named Entity Recognition for Partially Annotated Datasets
Arxiv
0+阅读 · 2022年4月19日
Distributed Learning of Deep Neural Networks using Independent Subnet Training
Arxiv
2+阅读 · 2022年4月18日
A Variational Approach to Bayesian Phylogenetic Inference
Arxiv
0+阅读 · 2022年4月16日
DRFLM: Distributionally Robust Federated Learning with Inter-client Noise via Local Mixup
Arxiv
0+阅读 · 2022年4月16日
Bayesian Nonparametrics for Sparse Dynamic Networks
Arxiv
0+阅读 · 2022年4月14日
An Attentive Survey of Attention Models
Arxiv
44+阅读 · 2020年12月15日
VIP会员
自助开通(推荐)
客服开通
详情
相关主题
汽车
SOTA
软件
清华大学智能产业研究院
蔚来
自动驾驶
最新内容
延伸海上作战中心的触角:如何保持舰队从陆地到海洋的连通
专知会员服务
3+阅读 · 今天16:00
美军“数据2030”概念设想:数字化杀伤链统一标准
专知会员服务
2+阅读 · 今天15:32
《自主集群系统的战略架构:多域集成、韧性及海上作战框架(2025-2035)》(2026报告)
专知会员服务
3+阅读 · 今天15:08
前沿军事人工智能系统的理解与控制(报告1.8万字)
专知会员服务
2+阅读 · 今天14:54
《机器学习赋能情报工作:国家安全的机遇与风险》(报告)
专知会员服务
3+阅读 · 今天14:51
《人工智能赋能电磁战》(报告)
专知会员服务
2+阅读 · 今天14:47
《海基核巡航导弹(SLCM-N)部署后的威慑动态与操作要求》(报告)
专知会员服务
2+阅读 · 今天14:34
超越卫星通信:战术无线电与网络防御如何锻造联盟韧性(美军报告)
专知会员服务
2+阅读 · 今天14:22
【CMU博士论文】迈向可扩展的开放世界三维感知
专知会员服务
1+阅读 · 今天14:06
前馈式三维场景建模
专知会员服务
1+阅读 · 今天14:03
《反小型无人机系统的雷达高度估计相干干扰研究》60页
专知会员服务
4+阅读 · 今天9:52
人工智能战争迷雾:洞悉乌克兰、加沙和伊朗三战区
专知会员服务
6+阅读 · 今天9:28
(中文)以机器速度作战:来自Maven特遣队主任的见解
专知会员服务
9+阅读 · 今天3:42
(中文)AUKUS第二支柱中的人工智能与自主性方案
专知会员服务
4+阅读 · 今天3:24
(译文)认知战:以士兵为目标,塑造战略
专知会员服务
3+阅读 · 今天3:12
相关VIP内容
《6G 可见光通信技术白皮书(2022)》,中国移动通信有限公司研究院
专知会员服务
19+阅读 · 2022年3月23日
中国信通院发布《云计算白皮书》,55页pdf
专知会员服务
81+阅读 · 2021年7月28日
《隐私计算白皮书(2021年)》正式发布(附下载链接)
专知会员服务
96+阅读 · 2021年7月22日
人工智能赋能网络攻击的安全威胁及应对策略
专知会员服务
46+阅读 · 2021年6月25日
《中国移动云安全白皮书》全文
专知会员服务
25+阅读 · 2021年6月21日
2021低碳数据中心发展白皮书,24页pdf
专知会员服务
57+阅读 · 2021年6月9日
5G垂直行业专网设计及部署白皮书,35页pdf
专知会员服务
35+阅读 · 2021年5月10日
人工智能的产业化白皮书: 从实验升级到大规模实施,30页pdf
专知会员服务
53+阅读 · 2021年3月29日
《车联网白皮书》发布,44页pdf
专知会员服务
124+阅读 · 2021年3月22日
《中国信创产业发展白皮书(2021)》发布, 34页pdf
专知会员服务
89+阅读 · 2021年3月3日
热门VIP内容
开通专知VIP会员 享更多权益服务
美军“数据2030”概念设想:数字化杀伤链统一标准
前沿军事人工智能系统的理解与控制(报告1.8万字)
延伸海上作战中心的触角:如何保持舰队从陆地到海洋的连通
《自主集群系统的战略架构:多域集成、韧性及海上作战框架(2025-2035)》(2026报告)
相关资讯
升级watchOS 8.5后 Series 7用户反映快充受影响
威锋网
0+阅读 · 2022年3月30日
周鸿祎建议:建设“数字空间碰撞测试”长效机制
CCF计算机安全专委会
0+阅读 · 2022年3月4日
锋资讯:iOS 15.4/iPadOS 15.4/macOS 12.3 Beta 5发布
威锋网
0+阅读 · 2022年3月2日
锋资讯:iOS/iPadOS 15.4 Beta 3推出/《赛博朋克2077》次世代更新发布
威锋网
0+阅读 · 2022年2月16日
iOS和iPadOS 15.4首个公测发布 来体验戴口罩面容ID吧
威锋网
0+阅读 · 2022年1月29日
SaaS 公共责任:云不会永存,你的数据也不会
InfoQ
0+阅读 · 2022年1月28日
长城汽车「向死而生」式的智能化布局
机器之心
3+阅读 · 2022年1月24日
新专利显示 苹果计划用光学传感器取代手表的数码表冠
威锋网
0+阅读 · 2021年12月30日
锋资讯:iOS 15.2 Beta 2发布/watchOS 8.3 Beta 2推送
威锋网
0+阅读 · 2021年11月10日
亚马逊正在重塑MLOps
InfoQ
2+阅读 · 2021年8月31日
相关基金
多租户数据管理关键技术研究
国家自然科学基金
7+阅读 · 2015年12月31日
海底管道微小泄漏检测与定位技术研究
国家自然科学基金
0+阅读 · 2014年12月31日
低功耗射频收发技术研究
国家自然科学基金
2+阅读 · 2014年12月31日
云存储中数据泄漏的主动防护关键技术研究
国家自然科学基金
0+阅读 · 2013年12月31日
数据并行与线程并行合一的可伸缩处理器体系结构
国家自然科学基金
2+阅读 · 2013年12月31日
移动云计算环境下软件跨平台运行与安全机制关键技术研究
国家自然科学基金
0+阅读 · 2013年12月31日
基于贝叶斯滤波及平滑理论的动态协作中继单跳信道估计研究
国家自然科学基金
1+阅读 · 2013年12月31日
云计算环境中租户数据的计算安全保障机制研究
国家自然科学基金
1+阅读 · 2012年12月31日
云计算环境下采用随机化的攻击抑制机制研究
国家自然科学基金
1+阅读 · 2012年12月31日
层状结构物质量子特性的超快光谱研究
国家自然科学基金
0+阅读 · 2012年12月31日
相关论文
You Are What You Write: Preserving Privacy in the Era of Large Language Models
Arxiv
0+阅读 · 2022年4月20日
Cyber-Forensic Review of Human Footprint and Gait for Personal Identification
Arxiv
0+阅读 · 2022年4月20日
Where is Your App Frustrating Users?
Arxiv
0+阅读 · 2022年4月20日
Multi-Camera Multiple 3D Object Tracking on the Move for Autonomous Vehicles
Arxiv
2+阅读 · 2022年4月19日
Named Entity Recognition for Partially Annotated Datasets
Arxiv
0+阅读 · 2022年4月19日
Distributed Learning of Deep Neural Networks using Independent Subnet Training
Arxiv
2+阅读 · 2022年4月18日
A Variational Approach to Bayesian Phylogenetic Inference
Arxiv
0+阅读 · 2022年4月16日
DRFLM: Distributionally Robust Federated Learning with Inter-client Noise via Local Mixup
Arxiv
0+阅读 · 2022年4月16日
Bayesian Nonparametrics for Sparse Dynamic Networks
Arxiv
0+阅读 · 2022年4月14日
An Attentive Survey of Attention Models
Arxiv
44+阅读 · 2020年12月15日
大家都在搜
maven
palantir
小型无人机系统
无人机蜂群
机器学习
terraform
分布式事务
对抗特征转移
SWOT分析套路
GitHub上已超过
Top
提示
微信扫码
咨询专知VIP会员与技术项目合作
(加微信请备注: "专知")
微信扫码咨询专知VIP会员
Top