借壳、溜粉还圈钱,电影《爱情公寓》撞枪口上了

2018 年 8 月 7 日 PingWest品玩

避雷保平安

《爱情公寓》电影版快上映了。借着这个 IP,它在上映前就达到了预售票房 1 亿的成绩,上映头三天排片率也达到了 45% 以上。

靠着几年前电视剧积累的大量年轻观众粉丝,《爱情公寓》制作方一直承托着粉丝对续集的期望。今年火的方式又不太一样,前段时间引发热议是因为被曝抄袭了一系列美剧,昨天又再次上了微博热搜,这次的 tag 是:

电影爱情公寓遭起诉

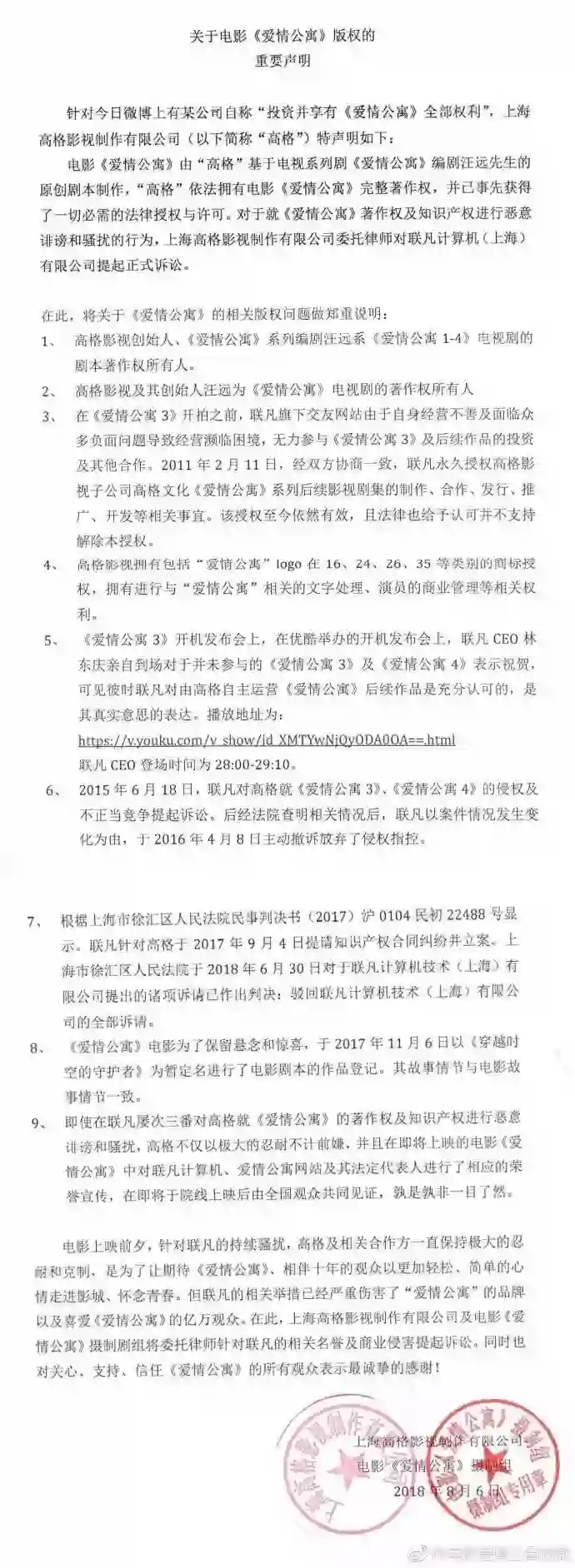
此次纠纷共有三个帐号发声,而且还都是蓝 V,他们分别是,“爱情公寓”“电影爱情公寓官微”和“爱情公寓电视剧”…… 名字差不多,都标榜官方也就算了,还各自晒出了各种有章有印的版权说明文件。一部抄袭严重的电视剧出品方突然控告续作电影版,还呼吁保护权利促进版权健康发展,看起来场面真是非常魔幻。

电影海报

首先是 ID “爱情公寓”拉开战场,表示“《爱情公寓》是由联凡计算机技术上海公司投资并享有全部权利,在联凡不知情的情况下,高格汪远等人擅自投资、制作、发行《爱情公寓》电影”,并晒出了一系列电视剧版的制作协议书、续集开发声明、商标注册证等。

从版权证明书和其他协议书可以看出来,《爱情公寓》电视剧版最初是由联凡全额出资,委托高格拍摄的。

上图这份续集开发声明的签署时间为 2011 年 2 月,按照时间推算文件所指代的是应该是电视剧第三季的制作,这时联凡与高格的合作关系已经发生了变化,联凡虽继续享有主要出品方权益,但制作开发等事宜已经授权转移给了高格。

随后“电影爱情公寓官微”回应,表示高格依法拥有电影《爱情公寓》完整著作权,并已事先获得了一切必需的法律授权与许可。

声明第 3 点映证了我前文的说法,而第 4 点则有点搞笑了。高格表示自己拥有“爱情公寓”logo 在 16、24、26、35 类的商标授权,但实际上,这几个商标类别所对应的分别是:印刷品和文具、纺织品、花边刺绣、广告。也就是说,高格想要靠自己注册的这个 logo 赚钱,最多也就只能拿来印印毛巾和茶壶保暖套拿去淘宝卖。

高格还放出了《爱情公寓》电视剧版剧本的作品登记证书,以及 2011 年 2 月签的那份开发授权声明,只是这份声明与联凡持有的相比,却少了一句“联凡公司将继续享有主要出品方权益,并对此拥有最终决定权”。

紧接着,“爱情公寓”再度回应,表明自己不是蹭热度也不是为电影炒作,就为了维权。虽说这么一闹电影的知名度更高了,但从联凡此前提起诉讼和点赞其他负面微博的动态来看,的确不太可能是为电影做宣传。

这俩据理力争之后,“爱情公寓电视剧”也出来冒泡了,直接转发了电影的官微,亮出自己高格所属的身份。

据新浪娱乐的采访,联凡表示双方在第 3、4 季时合作出现问题,有一部分原因是到了第三季之后汪远直接开始抄袭美剧,而高格希望做原创。而提起诉讼的原因则是联凡所获得的主出品人权益过少,“主要出品人权益,版权方按照交易习惯,应该有 5% 到 10% 的版权收益,不是一个名字就可以打发的”。

综合以上这些信息,我们可以大概勾勒出这么一个剧情:

联凡在创建了“爱情公寓”交友网站之后,又出钱请汪远创办的高格公司拍摄了同名电视剧《爱情公寓》1、2 季。到了要拍续集的时候,双方关于制作的合作没谈拢(可能是联凡没钱了也可能有抄袭的原因),便在 2011 年 2 月 11 日签署了授权制作协议,把续集的制作权交给了高格,其中联凡要求继续享有主要出品方权益。但在 3、4 季播出后,双方还是出现了分歧,联凡便把高格告上了法庭(后面一审败诉了)。

之后高格召集了电视剧原班人马拍摄电影,但从未表明是在拍《爱情公寓》续集。直到电影定档,才以“爱情公寓”为名公开宣传,联凡这才发现对方在未告知的情况下使用了这个 IP 圈钱,便搜集材料发到了公开网络上。

新电影套上旧情景剧 IP,摇身一变“情怀大作”

前文中高格所发的声明中,有这么一句:

“为了保留悬念和惊喜”,所以就用别的名字《穿越时空的守护者》?

2017 年 8 月,有粉丝爆料在小区碰到了爱情公寓剧组在拍戏,随后又有人曝出了演员在片场的照片:

这让一直期待续作的粉丝激动不已,以为是电视剧第五季。但是图中李佳航穿着紧身衣和迷彩裤,陈赫也是一身军装,怎么看都不像室内情景喜剧的样子。随后很快便有人表示,这其实是电影《新次元冒险家》的拍摄现场。到这里其实我们还无法完全确定。

汪远没有承认也没有否认,但在次月晒了活动照片,表示新电影的片名日后再公布:

前后时间不超过一个月,因此上面粉丝拍到的无疑就是这一部电影的拍摄现场了。再仔细看,舞台的背景板还写着“终于又双叒叕回来搞事情了”:

而 8 月 10 号将上映的《爱情公寓》电影版的基本信息中,也写着相同的字样:

出品时间也相同,因此我们可以推出,粉丝偷拍一身军装路透照,汪远所宣传的计划,本周上映的《爱情公寓》电影版,都是同一件事情。

娄艺潇在拍摄现场被偷拍的这件蓝白条纹领带 T 恤也在电影中出现了:

而在同是 2017 年立项,同是汪远编剧的《新次元冒险家》电影介绍中,描述是这样的:

在一场奇妙的颁奖典礼上,小灰与同住一个公寓的几个年轻人偶遇了一群探险家,并跟随探险家一起探索遥远的古代遗迹。小灰等人逐渐成长,并帮助探险家挫败了邪恶势力破坏遗迹的阴谋。

小灰,让我联想起了那个在《爱情公寓》剧中最神秘且万能的角色小黑,大概是小黑的兄弟吧。同住公寓,爱情公寓么?

再联系这一系列剧照来看……这部电影很可能原本就只是请了原剧几位主演来拍冒险故事而已,再到发行时怕没人看,就把《新次元冒险家》改为《爱情公寓》,圈一波情怀粉丝的票钱。

美其名曰之前不用这个名字是“保留悬念和惊喜”显然不符合商业逻辑,谁都知道原剧粉丝一直在等续作,看到几组片场照都能嗷嗷兴奋。如果一开始就以“爱情公寓”为名,无疑能省掉一大笔宣传费用,各种营销号都会主动上来报进展。不用这个 IP 的原因,一个应该是剧情与原作毫无关系,另一个则可能是担心侵权。

可怜对电视剧续作期待已久的粉丝,看到《爱情公寓》上映了马上兴奋地买票,却没想到进入影院观赏的也许是这样的情景:

之前本来每天在公寓里好好呆着的几个人突然碰到了探险家,就傻呵呵地跟着人去找古迹了。路上遇到了盗墓,经过一番势均力敌声嘶力竭但并不激烈的打斗之后,这群人终于赢了,成功地守护了这批从另一个时空就存在的文物。如果更不幸的话,没准还能看到穿越。

看到 20 分钟处粉丝就会在心里犯嘀咕“不是爱情公寓吗,这哪跟哪啊”,40 分钟时会有人起身上厕所,60 分钟时他们开始灵魂拷问自己为什么坐在这里,到结束出场时他们会想问能不能退票。再等到上网搜影评后,他们会懊悔自己为什么没有先看到品玩这篇文章避雷。

虽然电视剧抄袭问题严重,但不可否认,这部剧的确是一代人的青春回忆,因此有很多的粉丝对电影版予以了极高期待。

可惜我只能告诉你,你们当时的爱情也许是真的,但这部电影大概率是假的。

关谷不是回日本了,他是看不上这剧组跑去拍《我不是药神》了;展博也没去拯救地球,他只是沉下心来好好学习,还拍了话剧。

他们不会回来,留在原地的,只有你们,被制作方欺骗了这满怀期待。


登录查看更多
0

相关内容

电影是一种视听媒介,利用胶卷、录像带或数位媒体将影像和声音捕捉,再加上后期的编辑工作而成。
【ACL2020】多模态信息抽取,365页ppt
专知会员服务
151+阅读 · 2020年7月6日
AI创新者:破解项目绩效的密码
专知会员服务
35+阅读 · 2020年6月21日
商业数据分析,39页ppt
专知会员服务
165+阅读 · 2020年6月2日
少标签数据学习,54页ppt
专知会员服务
205+阅读 · 2020年5月22日
Python数据分析:过去、现在和未来,52页ppt
专知会员服务
103+阅读 · 2020年3月9日
清华大学两名博士生被开除:你不吃学习的苦,就要吃生活的苦
机器学习算法与Python学习
25+阅读 · 2019年9月16日
那个要让程序员财务自由的李奥,招人了!
交易门
3+阅读 · 2018年7月13日
2017年,50个令人屏息的科技瞬间丨数据工匠简报
Datartisan数据工匠
5+阅读 · 2018年1月8日
VR下的啪啪啪,是单身狗的天堂,还是地狱?
猎云网
4+阅读 · 2017年11月18日
为国庆献礼:无人智能系统,守护祖国海空长城
深度学习大讲堂
7+阅读 · 2017年10月2日
Generating Rationales in Visual Question Answering
Arxiv
5+阅读 · 2020年4月4日
Question Generation by Transformers
Arxiv
5+阅读 · 2019年9月14日
Arxiv
3+阅读 · 2018年4月5日
Arxiv
5+阅读 · 2016年12月29日
VIP会员
最新内容
人工智能在战场行动中的演进及伊朗案例
专知会员服务
6+阅读 · 4月18日
美AI公司Anthropic推出网络安全模型“Mythos”
专知会员服务
4+阅读 · 4月18日
【博士论文】面向城市环境的可解释计算机视觉
大语言模型的自改进机制:技术综述与未来展望
《第四代军事特种作战部队选拔与评估》
专知会员服务
3+阅读 · 4月18日
相关VIP内容
【ACL2020】多模态信息抽取,365页ppt
专知会员服务
151+阅读 · 2020年7月6日
AI创新者:破解项目绩效的密码
专知会员服务
35+阅读 · 2020年6月21日
商业数据分析,39页ppt
专知会员服务
165+阅读 · 2020年6月2日
少标签数据学习,54页ppt
专知会员服务
205+阅读 · 2020年5月22日
Python数据分析:过去、现在和未来,52页ppt
专知会员服务
103+阅读 · 2020年3月9日
Top
微信扫码咨询专知VIP会员