活脂耗热?咖啡竟有望成减肥界新宠?!

2019 年 6 月 30 日 转化医学网

点击上方“转化医学网”订阅我们!

干货 | 靠谱 | 实用  



导读:肥胖是一个世界性的大问题,数据显示,全球成人肥胖率呈迅速增长的态势,严峻的肥胖流行趋势和严重的肥胖流行后果未来将会成为无法承受的社会负担,而肥胖控制方案的发展一直进程缓慢众说纷纭。近日,英国诺丁汉大学的研究人员发现,咖啡竟然可以激活控制肥胖的关键脂肪——棕色脂肪,促进机体热量消耗!这就意味着咖啡有望成为减肥界新宠。

 作者:Ruthy


棕色脂肪组织——可以减肥的脂肪


肥胖,是指一定程度的明显超重与脂肪层过厚,是体内脂肪,尤其是甘油三酯积聚过多而导致的一种状态。它不是指单纯的体重增加,而是体内脂肪组织积蓄过剩的状态。


所以我们提及脂肪,惯性思维下皆认为其是造成肥胖的“真凶”。实际上,“凶手”并非所有的脂肪组织,而是黄(白)色脂肪组织。它是体内最大的能源库,当其过度积聚时,就是肥胖者想甩却难甩掉的重负。


那么,我们体内难道还存在不会折腾出肥胖的脂肪吗?当然有。脂肪组织分为两类,除了黄(白)色脂肪组织,另一种就是棕色脂肪组织,其最大的特点是组织中有丰富的毛细血管。在寒冷刺激下,棕色脂肪细胞内的脂类可快速分解氧化,散发大量热能,而且不转变为化学能。


研究人员指出,增加棕色脂肪的活性可以改善血糖和血脂水平,还能消耗额外的卡路里有助于减轻体重。也就是说,棕色脂肪组织其实是可以减肥的脂肪组织。

 

咖啡因——棕色脂肪组织的有效激活剂


想利用棕色脂肪组织减肥,首先得激活它。但是,棕色脂肪组织在成人含量极少,而且目前其激活之法尚未明了,难道我们只能对其望洋兴叹?


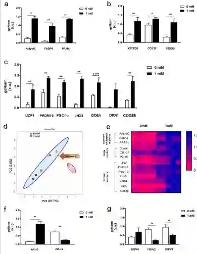
研究发现,棕色脂肪组织能够通过激活线粒体解偶联蛋白1(UCP1)快速产生热量并代谢常量营养素(葡萄糖、脂质等),从而使能耗增加,体重减轻,而一些实验也指出咖啡因与能量消耗有关,具体关系有待商榷。那么,咖啡因与棕色脂肪组织的激活是否有关呢?

 

咖啡因对脂肪细胞UCP1含量的影响

 

咖啡因对脂肪细胞能耗的影响

 

咖啡因对脂肪细胞基因表达的影响


研究人员将干细胞衍生的脂肪细胞暴露于咖啡因,发现UCP1的含量明显增加,细胞基础呼吸增强,耗氧量增多,代谢加速。同时,咖啡因还增加了糖酵解和氧化磷酸化,上调了棕色脂肪组织相关基因的表达,极大刺激了棕色脂肪组织的活性。

 

饮用咖啡对成年人棕色脂肪产热进程的影响

 

另一方面,研究人员利用非侵入性热成像技术,追踪了引用咖啡后人体棕色脂肪的激活及产热状态。他们发现,与喝水的对照组不同,饮用咖啡的研究对象锁骨上区域体温显著升高,而该区域是人体棕色脂肪的主要分布区域,这就意味着喝咖啡后,棕色脂肪被有效激活,并且开始了产热进程。也就是说,咖啡可以通过激活棕色脂肪实现减肥

 

当然,人体实验中真正起作用的是咖啡因还是咖啡其他成分目前尚不得而知,需要更多提纯实验加以证明。但这项实验证实了咖啡对提高能耗、控制体重的作用,这对广大肥胖者来说是莫大的好消息。当然,减肥肯定不能只靠咖啡,毕竟咖啡也附带了一些负面影响。最重要的减肥之方,还是管住嘴,迈开腿!

参考文献:

Ksenija Velickovic,et al. Caffeine exposure induces browning features in adipose tissue in vitro and in vivo. Scientific Reportsvolume 9.

推荐阅读

有一个关于癌症学习的大会您一定想来!点击蓝字了解首批专家公布 。接下来,来看会议内容!


大会内容

专家们将对癌症代谢重编程、代谢与肿瘤微环境、脂质代谢、代谢酶的非代谢功能、代谢与表观遗传、临床转化、肿瘤免疫治疗新技术、肿瘤免疫治疗临床应用、新兴靶向治疗 、CAR-T技术、新型肿瘤蛋白标记物、新型肿瘤甲基化标记物、ctDNA、CTC等内容进行热烈讨论。


这是一场交流癌症知识的盛宴,专家们智慧的交融碰撞,定会让您有所启发!


这是行业大咖交流经验的绝佳场地,一次偶然的交流,可能会促成你们的长远合作!


这是临床工作者抓取灵感的思想海洋,回到病房,说不定您就对用药方法有了新感悟!


独行快,众行远。第二届上海国际癌症大会热烈欢迎您的加入!


现在报名即享半价优惠



登录查看更多
0

相关内容

丁汉 ,1989 年获华中科技大学工学博士学位。1993 年受德国洪堡基金会资助赴 德国斯图加特大学进行客座研究,1997 年获国家杰出青年基金资助, 2001 年受聘 为上海交通大学长江学者特聘教授, 2005年和2011年两任“973”项目首席科学家, 2013 年当选为中国科学院院士。丁汉教授主要从事机器人与数控加工研究 , 研究成 果在航天、能源和汽车领域得到应用。获国家自然科学二等奖 1 项、国家科技进步二 等奖 2 项 / 三等奖 1 项。
【ICML2020-哈佛】深度语言表示中可分流形
专知会员服务
13+阅读 · 2020年6月2日
大数据安全技术研究进展
专知会员服务
96+阅读 · 2020年5月2日
图神经网络表达能力的研究综述,41页pdf
专知会员服务
173+阅读 · 2020年3月10日
专知会员服务
29+阅读 · 2020年3月6日
阿里巴巴达摩院发布「2020十大科技趋势」
专知会员服务
108+阅读 · 2020年1月2日
报告 | 2020中国5G经济报告,100页pdf
专知会员服务
99+阅读 · 2019年12月29日
《科学》(20190426出版)一周论文导读
科学网
5+阅读 · 2019年4月27日
同质结中的“超注入”现象:半导体光源迎来新机遇!
Science:脂肪细胞外泌体对巨噬细胞发挥调节功能
外泌体之家
19+阅读 · 2019年3月7日
外泌体相比干细胞的优势是什么?
外泌体之家
43+阅读 · 2018年11月15日
Arxiv
6+阅读 · 2018年10月3日
Arxiv
27+阅读 · 2018年4月12日
VIP会员
最新内容
基于数据优化的人机协同与机器人僚机
专知会员服务
3+阅读 · 今天2:08
美陆军设想无人系统司令部
专知会员服务
3+阅读 · 4月15日
【博士论文】已对齐人工智能系统的持久脆弱性
扭曲还是编造?视频大语言模型幻觉研究综述
专知会员服务
3+阅读 · 4月15日
《采用系统思维应对混合战争》125页
专知会员服务
6+阅读 · 4月15日
战争机器学习:数据生态系统构建(155页)
专知会员服务
9+阅读 · 4月15日
相关VIP内容
【ICML2020-哈佛】深度语言表示中可分流形
专知会员服务
13+阅读 · 2020年6月2日
大数据安全技术研究进展
专知会员服务
96+阅读 · 2020年5月2日
图神经网络表达能力的研究综述,41页pdf
专知会员服务
173+阅读 · 2020年3月10日
专知会员服务
29+阅读 · 2020年3月6日
阿里巴巴达摩院发布「2020十大科技趋势」
专知会员服务
108+阅读 · 2020年1月2日
报告 | 2020中国5G经济报告,100页pdf
专知会员服务
99+阅读 · 2019年12月29日
Top
微信扫码咨询专知VIP会员