学界 | 从数学概念入手,一文带你理解感知机是什么

2017 年 3 月 10 日 AI科技评论

AI科技评论按:神经网络已经成为了人工智能最火的领域,是源于大脑结构的计算模型。 属于信息处理结构,其最重要的属性是其从数据中学习的能力。 这些技术在营销、工程等诸多领域取得了巨大的成功。

感知机是一种人工神经网络,由Frank Rosenblatt于1957年发明,他也提出了相应的感知机学习算法。

神经网络类型众多,其中最为重要的是多层感知机。 多层感知机中的特征神经元模型称为感知机。本文将解释从数学概念上理解感知机模型。

感知机元件

神经元是神经网络的主要组成部分,感知机是最常用的模型。 如下图所示。


上述神经元包含下列元素:

  •  输入(x1 ,...,xn )。

  • 偏移b和突触权重(w1 ,...,wn )。

  • 组合函数c(·)。

  • 激活函数a(·)。

  • 输出y。

如下图所示的神经元有三个输入。 它将输入集合x =(x1 ,x2 ,x3 )变换为单个输出y。


上图中的神经元,包含下列元素:

  • 输入(x1 ,x2 ,x3 )。

  • 神经元参数,为集合b = -0.5和w =(1.0,-0.75,0.25)。

  • 组合函数c(·),将输入与偏移和突触权重合并。

  • 激活函数设置为双曲正切tanh(·),通过该组合生成神经元输出。

  • 输出y。

神经元参数

神经元参数由偏移和一组突触权重组成。

  • 偏置b是实数。

  • 突触权重w =(w1 ,...,wn )是大小为输入数量的向量。

因此,该神经元模型中的参数的总数是1 + n,其中n是神经元中输入的数量。

上图所示的感知机。 其神经元模型包含1个偏移和3个突触权重:

  • 偏移为b = -0.5。

  • 突触权重向量是w =(1.0,-0.75,0.25)。

该神经元参数数量为1 + 3 = 4。

组合功能

组合函数通过输入向量x生成组合值或净输入c。 感知机中,组合由偏移加上突触权重和输入的线性组合计算得到,

c = b +Σwi·x i i = 1,...,n。

注意,偏置对激活函数净输入的增减取决于其正负。 偏移有时被表示为连接到固定为+1的输入的突触权重。

上例中的神经元,输入向量x =(-0.8,0.2,-0.4)的感知机的组合值为

c = -0.5 +(1.0·-0.8)+(-0.75·0.2)+(0.25·-0.4)
= -1.55

激活功能

激活函数通过组合来定义神经元的输出。实践当中,可以考虑多种适用的激活函数。 三个最常用的是逻辑,双曲正切和线性函数。 在此不考虑不可导出的其他激活函数,如阈值。

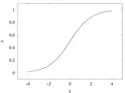
逻辑函数具有S形形状。 该激活是单调的新月形函数,其在线性和非线性行为之间表现出良好的平衡。 定义为

a = 1 /(1 + exp(-c))

逻辑函数如下图所示。


逻辑函数的取值区间为(0,1)。 特别适合分类应用,因为输出可以根据概率解释。

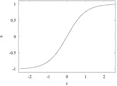
双曲正切也是神经网络领域中常用的S形函数。 它非常类似于逻辑函数。 主要区别是双曲正切的取值区间为(-1,1)。 双曲正切由

a = tanh(c)

双曲正切如下图所示。


超实体正切函数非常适用于近似应用。

线性激活函数满足下列等式

a = c

因此,具有线性激活函数的神经元的输出等于其组合。 线性激活函数图形如下图所示。


线性激活函数也非常适用于近似应用。

本文给出的例子中,组合值为c = -1.55。 因该函数为双曲正切,所以该神经元的激活如下:

a = tanh(-1.55)
= -0.91

输出功能

输出计算是感知机中最重要的功能。 对于特定的一组神经元输入信号,通过组合生成输出信号。 输出函数以组合和激活函数的组成表示。 下图说明了感知机中信息是如何传播的。


因此,神经元的输出最终表述为其输入的函数

y = a(b + w·x)

本文中的感知机, 如果输入x =(-0.8,0.2,-0.4),输出y如下

y = tanh(-0.5 +(1.0·-0.8)+(-0.75·0.2)+(0.25·-0.4))
= tanh(-1.55)
= -0.91

显而易见,输出函数合并了组合和激活函数。

结论

神经元是生物神经系统中单个神经元行为的数学模型。

单个神经元可以完成一些非常简单的学习任务,但是许多神经元构成的网络威力巨大。人工神经网络的结构是指神经元的数量和它们之间的连接关系。 下图显示了神经元的前馈网络架构。


虽然通过本文读者能够了解感知机的功能,但是存在特征各异并且用途不同的神经元模型。如可伸缩神经元,主成分神经元,非伸缩神经元或概率神经元。上图中,可伸缩神经元为黄色,非伸缩神经元为红色。

via neuraldesigner

AI科技评论招聘季全新启动!


很多读者在思考,“我和AI科技评论的距离在哪里?”,答案就是:一封求职信。


AI科技评论自创立以来,围绕学界和业界鳌头,一直为读者提供专业的AI学界,业界,开发者内容报道。我们与学术界一流专家保持密切联系,获得第一手学术进展;我们深入巨头公司AI实验室,洞悉最新产业变化;我们覆盖A类国际学术会议,发现和推动学术界和产业界的不断融合。


而你只要加入我们,就有机会和我们一起记录这个风起云涌的人工智能时代!


如果你有下面任何两项,请投简历给我们:


*英语好,看论文毫无压力

*计算机科学或者数学相关专业毕业,好钻研

*新闻媒体相关专业,好社交

*态度好,学习能力强


简历投递:[email protected]



登录查看更多
1

相关内容

感知机在机器学习中,感知机是一种二进制分类器监督学习的算法。二值分类器是一个函数,它可以决定输入是否属于某个特定的类,输入由一个数字向量表示。它是一种线性分类器,即基于线性预测函数结合一组权值和特征向量进行预测的分类算法。
最新《自动微分手册》77页pdf
专知会员服务
104+阅读 · 2020年6月6日
【实用书】数据科学基础,484页pdf,Foundations of Data Science
专知会员服务
122+阅读 · 2020年5月28日
机器学习速查手册,135页pdf
专知会员服务
345+阅读 · 2020年3月15日
麻省理工学院MIT-ICLR2020《神经网络能推断出什么?》
专知会员服务
51+阅读 · 2020年2月19日
干货 | 深入理解深度学习中的激活函数
计算机视觉life
16+阅读 · 2019年1月29日
深度学习必须理解的25个概念
机器学习算法与Python学习
5+阅读 · 2018年6月7日
深度学习入门必须理解这25个概念
AI100
7+阅读 · 2018年6月6日
通俗理解卷积神经网络(小学生都能看懂)
七月在线实验室
9+阅读 · 2018年1月25日
一文帮你理解什么是深层置信网络(DBN)
理解神经网络的激活函数
论智
7+阅读 · 2018年1月8日
如何简单形象又有趣地讲解神经网络是什么?
算法与数据结构
5+阅读 · 2018年1月5日
小白都能看懂的神经网络入门,快收下吧~
码农翻身
3+阅读 · 2018年1月4日
入门 | 一文概览深度学习中的激活函数
机器之心
7+阅读 · 2017年11月2日
Relational recurrent neural networks
Arxiv
8+阅读 · 2018年6月28日
Arxiv
11+阅读 · 2018年2月4日
Arxiv
29+阅读 · 2017年12月6日
VIP会员
最新内容
人工智能在战场行动中的演进及伊朗案例
专知会员服务
2+阅读 · 今天13:08
美AI公司Anthropic推出网络安全模型“Mythos”
专知会员服务
2+阅读 · 今天12:58
【博士论文】面向城市环境的可解释计算机视觉
专知会员服务
0+阅读 · 今天12:57
大语言模型的自改进机制:技术综述与未来展望
专知会员服务
0+阅读 · 今天12:50
《第四代军事特种作战部队选拔与评估》
专知会员服务
1+阅读 · 今天6:23
相关资讯
干货 | 深入理解深度学习中的激活函数
计算机视觉life
16+阅读 · 2019年1月29日
深度学习必须理解的25个概念
机器学习算法与Python学习
5+阅读 · 2018年6月7日
深度学习入门必须理解这25个概念
AI100
7+阅读 · 2018年6月6日
通俗理解卷积神经网络(小学生都能看懂)
七月在线实验室
9+阅读 · 2018年1月25日
一文帮你理解什么是深层置信网络(DBN)
理解神经网络的激活函数
论智
7+阅读 · 2018年1月8日
如何简单形象又有趣地讲解神经网络是什么?
算法与数据结构
5+阅读 · 2018年1月5日
小白都能看懂的神经网络入门,快收下吧~
码农翻身
3+阅读 · 2018年1月4日
入门 | 一文概览深度学习中的激活函数
机器之心
7+阅读 · 2017年11月2日
Top
微信扫码咨询专知VIP会员