成为VIP会员查看完整内容
VIP会员码认证
首页
主题
会员
服务
注册
·
登录
31
统计学习
·
深度学习
·
专知公众号VIP
·
基础数学
·
人工智能
·
2019 年 11 月 29 日
人工智能算法工程师手册-程序员写的AI书《深度学习,统计学习,数学基础》,50章一书打尽
专知AI搜索
专知会员服务
专知,提供专业可信的知识分发服务,让认知协作更快更好!
数学基础
1.线性代数基础
一、基本知识
二、向量操作
三、矩阵运算
四、特殊函数
2.概率论基础
一、概率与分布
二、期望和方差
三、大数定律及中心极限定理
五、常见概率分布
六、先验分布与后验分布
七、信息论
八、其它
3.数值计算基础
一、数值稳定性
二、梯度下降法
三、二阶导数与海森矩阵
四、牛顿法
五、拟牛顿法
六、 约束优化
4.蒙特卡洛方法与 MCMC 采样
一、蒙特卡洛方法
二、马尔可夫链
三、MCMC 采样
统计学习
0.机器学习简介
一、基本概念
二、监督学习
三、机器学习三要素
1.线性代数基础
一、线性回归
二、广义线性模型
三、对数几率回归
四、线性判别分析
五、感知机
2.支持向量机
一、 线性可分支持向量机
二、线性支持向量机
三、非线性支持向量机
四、支持向量回归
五、SVDD
六、序列最小最优化方法
七、其它讨论
3.朴素贝叶斯
一、贝叶斯定理
二、朴素贝叶斯法
三、半朴素贝叶斯分类器
四、其它讨论
4.决策树
一、 原理
二、 特征选择
三、生成算法
四、剪枝算法
五、CART 树
六、连续值、缺失值处理
七、多变量决策树
5.knn
一、k 近邻算法
二、 kd树
6.集成学习
一、集成学习误差
二、 Boosting
三、Bagging
四、集成策略
五、多样性分析
7.梯度提升树
一、提升树
二、xgboost
三、LightGBM
8.特征工程
一、缺失值处理
二、特征编码
三、数据标准化、正则化
四、特征选择
五、稀疏表示和字典学习
六、多类分类问题
七、类别不平衡问题
9.模型评估
一、泛化能力
二、过拟合、欠拟合
三、偏差方差分解
四、参数估计准则
五、泛化能力评估
六、训练集、验证集、测试集
七、性能度量
八、超参数调节
九、传统机器学习的挑战
10.降维
一、维度灾难
二、主成分分析 PCA
三、核化线性降维 KPCA
四、流形学习
五、度量学习
六、概率PCA
七、独立成分分析
八、t-SNE
九、LargeVis
11.聚类
一、性能度量
二、原型聚类
三、密度聚类
四、层次聚类
五、谱聚类
12.半监督学习
半监督学习
一、生成式半监督学习方法
二、半监督 SVM
三、图半监督学习
四、基于分歧的方法
五、半监督聚类
六、 总结
13.EM算法
一、示例
二、EM算法原理
三、EM算法与高斯混合模型
四、EM 算法与 kmeans 模型
五、EM 算法的推广
14.最大熵算法
一、最大熵模型MEM
二、分类任务最大熵模型
三、最大熵的学习
15.隐马尔可夫模型
一、隐马尔可夫模型HMM
二、 HMM 基本问题
三、 最大熵马尔科夫模型MEMM
16.概率图与条件随机场
一、概率图模型
二、贝叶斯网络
三、马尔可夫随机场
四、条件随机场 CRF
17.边际概率推断
一、精确推断
二、近似推断
18.主题模型
一、Unigram Model
二、pLSA Model
三、LDA Model
四、LDA优化
五、sentence-LDA
六、模型讨论
深度学习
0.深度学习简介
一、 介绍
二、历史
1.深度前馈神经网络
一、基础
二、损失函数
三、输出单元
四、隐单元
五、结构设计
六、历史小记
2.反向传播算法
一、链式法则
二、反向传播
三、算法实现
四、自动微分
3.正则化
一、参数范数正则化
二、显式约束正则化
三、数据集增强
四、噪声鲁棒性
五、早停
六、参数相对约束
七、dropout
八、对抗训练
九、正切传播算法
十、其它相关
4.最优化基础
一、代价函数
二、神经网络最优化挑战
三、 mini-batch
四、基本优化算法
五、自适应学习率算法
六、二阶近似方法
七、共轭梯度法
八、优化策略和元算法
九、参数初始化策略
十、Normalization
十一、Online Learning
5.卷积神经网络
一、卷积运算
二、卷积层、池化层
三、基本卷积的变体
四、应用
五、 历史和现状
5.1.CNN之图片分类
一、LeNet
二、AlexNet
三、VGG-Net
四、Inception
五、ResNet
六、ResNet 变种
七、SENet
八、 DenseNet
九、小型网络
6.循环神经网络
一、RNN计算图
二、训练算法
三、长期依赖
四、常见 RNN 变种
7.Transformer
一、Transformer
二、Universal Transformer
三、Transformer XL
四、GPT
五、BERT
六、ERNIE
七、XLNet
八、MT-DNN
九、BERT 扩展
8.词向量
一、向量空间模型 VSM
二、LSA
三、Word2Vec
四、GloVe
五、FastText
六、ELMo
七、变种
9.传统 CTR 预估模型
一、LR 模型
二、POLY2 模型
三、FM模型
四、FFM模型
五、GBDT-LR 模型
六、FTRL模型
七、LS-PLM 模型
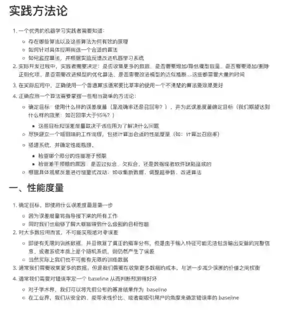
10.工程实践指导原则
一、性能度量
二、默认的基准模型
三、决定是否收集更多数据
四、选择超参数
五、调试策略
六、示例:数字识别系统
七、数据预处理
八、变量初始化
九、结构设计
工具
CRF
CRF++
一、安装
二、使用
三、Python接口
四、常见错误
lightgbm
lightgbm使用指南
一、安装
二、调参
三、进阶
四、API
五、Docker
xgboost
xgboost使用指南
一、安装
二、调参
三、外存计算
四、 GPU计算
五、单调约束
六、 DART booster
七、Python API
scikit-learn
1.预处理
一、特征处理
二、特征选择
三、字典学习
四、PipeLine
2.降维
一、PCA
二、MDS
三、Isomap
四、LocallyLinearEmbedding
五、FA
六、FastICA
七、t-SNE
3.监督学习模型
一、线性模型
二、支持向量机
三、贝叶斯模型
四、决策树
五、KNN
六 、AdaBoost
七、梯度提升树
八、Random Forest
4.模型评估
一、数据集切分
二、性能度量
三、验证曲线 && 学习曲线
四、超参数优化
5.聚类模型
一、KMeans
二、DBSCAN
三、MeanShift
四、AgglomerativeClustering
五、BIRCH
六、GaussianMixture
七、SpectralClustering
6.半监督学习模型
一、标签传播算法
7.隐马尔可夫模型
一、Hmmlearn
二、seqlearn
spark
1.基础概念
一、核心概念
二、安装和使用
三、 pyspark shell
四、独立应用
2.rdd使用
一、概述
二、创建 RDD
三、转换操作
四、行动操作
五、其他方法和属性
六、持久化
七、分区
八、混洗
3.dataframe使用
一、概述
二、SparkSession
三、DataFrame 创建
四、 DataFrame 保存
五、DataFrame
六、Row
七、Column
八、GroupedData
九、functions
4.累加器和广播变量
一、累加器
二、广播变量
numpy
numpy 使用指南
一、 ndarray
二、 ufunc 函数
三、 函数库
四、数组的存储和加载
scipy
scipy 使用指南
一、 常数和特殊函数
二、 拟合与优化
三、线性代数
四、 统计
五、数值积分
六、 稀疏矩阵
matplotlib
matplotlib 使用指南
一、matplotlib配置
二、 matplotlib Artist
三、基本概念
四、布局
五、 Path
六、 path effect
七、坐标变换
八、 3D 绘图
九、技巧
pandas
pandas 使用指南
一、基本数据结构
二、 内部数据结构
三、 下标存取
四、 运算
五、变换
六、数据清洗
七、 字符串操作
八、 聚合与分组
九、时间序列
十、 DataFrame 绘图
十一、 移动窗口函数
十二、 数据加载和保存
成为VIP会员查看完整内容
http://www.huaxiaozhuan.com/
点赞并收藏
31
暂时没有读者
211
权益说明
本文档仅做收录索引使用,若发现您的权益受到侵害,请立即联系客服(微信: zhuanzhi02,邮箱:
[email protected]
),我们会尽快为您处理
相关内容
统计学习
关注
45
【干货书】面向工程师的机器学习简介:理论、算法、概念全覆盖,206页pdf
专知会员服务
113+阅读 · 2020年6月13日
【经典书】机器学习:贝叶斯和优化方法,1075页pdf
专知会员服务
415+阅读 · 2020年6月8日
最新《自动微分手册》77页pdf
专知会员服务
104+阅读 · 2020年6月6日
手写实现李航《统计学习方法》书中全部算法
专知会员服务
142+阅读 · 2020年5月19日
【经典书】机器学习高斯过程,266页pdf
专知会员服务
200+阅读 · 2020年5月2日
【干货书】机器学习Python实战教程,366页pdf
专知会员服务
347+阅读 · 2020年3月17日
国科大UCAS胡包钢教授《信息论与机器学习》课程第三讲:信息论基础二
专知会员服务
71+阅读 · 2020年3月2日
【干货】监督学习知识手册大全|维基百科书,附103页pdf下载
专知会员服务
69+阅读 · 2019年12月5日
【经典】深度学习数学宝典《深度学习所需要的矩阵微积分》
专知会员服务
287+阅读 · 2019年12月2日
《深度学习,统计学习,数学基础》AI算法工程师手册:50章一网打尽
新智元
23+阅读 · 2019年12月2日
《深度学习,统计学习,数学基础》人工智能算法工程师手册-程序员写的AI书,50 章一网打尽
专知
7+阅读 · 2019年11月29日
AI算法太难入门?看完这本书你就不会这么想
大数据技术
8+阅读 · 2019年6月10日
备战AI求职季 | 100道机器学习面试题(下)
七月在线实验室
9+阅读 · 2019年3月22日
备战AI求职季 | 100道机器学习面试题(上)
七月在线实验室
9+阅读 · 2019年3月16日
百面机器学习!算法工程师面试宝典!| 码书
程序人生
6+阅读 · 2019年3月2日
【资源】机器学习算法工程师手册(PDF下载)
机器学习算法与Python学习
39+阅读 · 2018年10月14日
资源 | 史上最全机器学习笔记
AI100
9+阅读 · 2017年11月21日
搞人工智能必备“数学库”
机器学习算法与Python学习
5+阅读 · 2017年11月20日
学界 | 面向工程师的机器学习简介:理论、算法、概念全覆盖
机器之心
17+阅读 · 2017年9月15日
Label Embedded Dictionary Learning for Image Classification
Arxiv
6+阅读 · 2019年3月7日
Embedding Uncertain Knowledge Graphs
Arxiv
12+阅读 · 2019年2月26日
A XGBoost risk model via feature selection and Bayesian hyper-parameter optimization
Arxiv
5+阅读 · 2019年1月24日
Efficient and Effective $L_0$ Feature Selection
Arxiv
5+阅读 · 2018年8月7日
Large Margin Few-Shot Learning
Arxiv
11+阅读 · 2018年7月8日
ALMN: Deep Embedding Learning with Geometrical Virtual Point Generating
Arxiv
5+阅读 · 2018年6月5日
Variance Reduction Methods for Sublinear Reinforcement Learning
Arxiv
4+阅读 · 2018年4月25日
Logically-Constrained Reinforcement Learning
Arxiv
5+阅读 · 2018年4月22日
Face Synthesis from Visual Attributes via Sketch using Conditional VAEs and GANs
Arxiv
4+阅读 · 2017年12月30日
Variance-based regularization with convex objectives
Arxiv
5+阅读 · 2017年12月14日
VIP会员
自助开通(推荐)
客服开通
详情
相关主题
统计学习
深度学习
专知公众号VIP
基础数学
人工智能
最新内容
【斯坦福博士论文】语言模型的机械可解释性与控制
专知会员服务
0+阅读 · 今天13:13
大语言模型智能体长期记忆安全性综述:迈向记忆主权
专知会员服务
0+阅读 · 今天13:08
美军被摧毁的空战装备:伊朗战争如何重创美国空中力量
专知会员服务
3+阅读 · 今天7:11
人工智能赋能无人机:俄乌战争(万字长文)
专知会员服务
5+阅读 · 今天6:56
国外海军作战管理系统与作战训练系统
专知会员服务
2+阅读 · 今天4:16
美军条令《海军陆战队规划流程(2026版)》
专知会员服务
10+阅读 · 今天3:36
《压缩式分布式交互仿真标准》120页
专知会员服务
4+阅读 · 今天3:21
《电子战数据交换模型研究报告》
专知会员服务
6+阅读 · 今天3:13
美军运用水下无人机与机器人系统竞速清除霍尔木兹海峡水雷
专知会员服务
4+阅读 · 今天2:55
《基于Transformer的异常舰船导航识别与跟踪》80页
专知会员服务
8+阅读 · 今天2:45
《美国太空系统司令部实验室原型作战管理系统的数据与决策可追溯性》
专知会员服务
6+阅读 · 今天2:41
《低数据领域军事目标检测模型研究》
专知会员服务
6+阅读 · 今天2:37
《为韧性而设计:在战略不确定时代提升军事空军基地的生存能力》
专知会员服务
6+阅读 · 今天2:32
【CMU博士论文】物理世界的视觉感知与深度理解
专知会员服务
10+阅读 · 4月22日
多智能体系统:从经典范式到大基础模型驱动的未来
专知会员服务
17+阅读 · 4月22日
相关VIP内容
【干货书】面向工程师的机器学习简介:理论、算法、概念全覆盖,206页pdf
专知会员服务
113+阅读 · 2020年6月13日
【经典书】机器学习:贝叶斯和优化方法,1075页pdf
专知会员服务
415+阅读 · 2020年6月8日
最新《自动微分手册》77页pdf
专知会员服务
104+阅读 · 2020年6月6日
手写实现李航《统计学习方法》书中全部算法
专知会员服务
142+阅读 · 2020年5月19日
【经典书】机器学习高斯过程,266页pdf
专知会员服务
200+阅读 · 2020年5月2日
【干货书】机器学习Python实战教程,366页pdf
专知会员服务
347+阅读 · 2020年3月17日
国科大UCAS胡包钢教授《信息论与机器学习》课程第三讲:信息论基础二
专知会员服务
71+阅读 · 2020年3月2日
【干货】监督学习知识手册大全|维基百科书,附103页pdf下载
专知会员服务
69+阅读 · 2019年12月5日
【经典】深度学习数学宝典《深度学习所需要的矩阵微积分》
专知会员服务
287+阅读 · 2019年12月2日
热门VIP内容
开通专知VIP会员 享更多权益服务
大语言模型智能体长期记忆安全性综述:迈向记忆主权
人工智能赋能无人机:俄乌战争(万字长文)
【斯坦福博士论文】语言模型的机械可解释性与控制
美军被摧毁的空战装备:伊朗战争如何重创美国空中力量
相关资讯
《深度学习,统计学习,数学基础》AI算法工程师手册:50章一网打尽
新智元
23+阅读 · 2019年12月2日
《深度学习,统计学习,数学基础》人工智能算法工程师手册-程序员写的AI书,50 章一网打尽
专知
7+阅读 · 2019年11月29日
AI算法太难入门?看完这本书你就不会这么想
大数据技术
8+阅读 · 2019年6月10日
备战AI求职季 | 100道机器学习面试题(下)
七月在线实验室
9+阅读 · 2019年3月22日
备战AI求职季 | 100道机器学习面试题(上)
七月在线实验室
9+阅读 · 2019年3月16日
百面机器学习!算法工程师面试宝典!| 码书
程序人生
6+阅读 · 2019年3月2日
【资源】机器学习算法工程师手册(PDF下载)
机器学习算法与Python学习
39+阅读 · 2018年10月14日
资源 | 史上最全机器学习笔记
AI100
9+阅读 · 2017年11月21日
搞人工智能必备“数学库”
机器学习算法与Python学习
5+阅读 · 2017年11月20日
学界 | 面向工程师的机器学习简介:理论、算法、概念全覆盖
机器之心
17+阅读 · 2017年9月15日
相关论文
Label Embedded Dictionary Learning for Image Classification
Arxiv
6+阅读 · 2019年3月7日
Embedding Uncertain Knowledge Graphs
Arxiv
12+阅读 · 2019年2月26日
A XGBoost risk model via feature selection and Bayesian hyper-parameter optimization
Arxiv
5+阅读 · 2019年1月24日
Efficient and Effective $L_0$ Feature Selection
Arxiv
5+阅读 · 2018年8月7日
Large Margin Few-Shot Learning
Arxiv
11+阅读 · 2018年7月8日
ALMN: Deep Embedding Learning with Geometrical Virtual Point Generating
Arxiv
5+阅读 · 2018年6月5日
Variance Reduction Methods for Sublinear Reinforcement Learning
Arxiv
4+阅读 · 2018年4月25日
Logically-Constrained Reinforcement Learning
Arxiv
5+阅读 · 2018年4月22日
Face Synthesis from Visual Attributes via Sketch using Conditional VAEs and GANs
Arxiv
4+阅读 · 2017年12月30日
Variance-based regularization with convex objectives
Arxiv
5+阅读 · 2017年12月14日
提示
微信扫码
咨询专知VIP会员与技术项目合作
(加微信请备注: "专知")
微信扫码咨询专知VIP会员
Top