现代远程教育发展新转变:从Internet+到AI+和Neuro+

2018 年 4 月 4 日 MOOC 戴伟辉

| 全文共19049字,建议阅读时19分钟 |


本文由《现代远程教育研究》授权发布

作者:戴伟辉

摘要

 

信息技术的迅猛发展、脑科学研究的不断深入已成为远程教育发展的两股核心驱动力。随着互联网应用的日益普及、大数据环境的逐步形成、人工智能技术的快速崛起和神经科技的重大突破,现代远程教育发展正面临着从Internet+向AI+和Neuro+的新转变,其教育理论、研究方法、教学模式与技术手段亟待创新。发源于20世纪70年代的神经教育学(Neuroeducation)和由中国学者2006年提出的神经管理学(Neuro Management)两大新兴交叉学科的发展,成为对现代教育理论与研究方法新发展的理论框架,现代远程教育涉及新的研究问题是:从Internet+到AI+和Neuro+的新转变、神经教育学与神经管理学的学科发展、教育理论与方法创新的群智演进模式、从理论到应用实践的生态群落及机制,进而提出远程教育理论与研究方法创新的群智演进模式,剖析从理论到应用实践的可持续创新发展的生态群落及生态链机制。

关键词:人工智能;远程教育;神经教育学;神经管理学;群智演进;广义生态群落


一、引言


远程教育(Distance Education)发萌于19世纪40年代英国的函授学习(Holmberg,1989),从其通讯载体看,先后经历了函授教学、广播电视教学、互联网教学三个发展阶段(Moore et al., 2005;张秀梅等,2006)。纵观其170余年的发展历史,远程教育为促进人类文明与知识的传播、推动全民教育的普及发挥了巨大作用,已成为面向偏远和欠发达地区教育传播、全社会终身教育体系构建和国际化教育发展的重要支柱。在这一过程中,社会经济快速发展对远程教育产生了强劲的需求拉动,而电子载体、多媒体、互联网、移动通讯、社交媒体、虚拟现实、人工智能、大数据分析等信息技术的迅猛发展和从基本生理功能到复杂高级功能的脑科学研究不断深入,形成了远程教育发展的两股核心驱动力(Moore et al.,2005;Saleh et al.,2015;Samigulina et al.,2016;褚宏启, 2018)。


进入21世纪以来,随着移动互联网的快速发展及各类社会化学习媒体的不断涌现,远程教育已经进入了一个泛在学习(Ubiquitous Learning, U-Learning)的新阶段(Saleh et al.,2015; Samigulina et al.,2016; Cárdenas-Robledo et al.,2018),使得学习过程转变为以学习者为中心、在开放式学习共同体中基于其自身需求对知识的个性化自主建构过程(Cárdenas-Robledo et al.,2018;Guabassi et al.,2018;谢振平等, 2018)。与此同时,学习者个性化基础及学习技能的差异、课堂教学互动真实感的缺失、海量学习资源搜索与匹配的困难、网络课件的内容与质量问题,以及时间、地点、环境等复杂的情境因素,已成为影响上述学习主动性和学习效率的主要原因,甚至使得学习者产生焦虑情绪(Gao et al., 2012;Ilgaz et al.,2013;Scarinci,2015; Pozdnyakova et al.,2017)。泛在学习环境的新变化为教育理论的研究带来了新的课题,由此促进了建构主义、情感教学、情景认知和非正式学习等现代学习理论及相关教学方法的进一步发展(潘基鑫等,2010;穆潇等,2017;Cárdenas-Robledo et al.,2018)。


教育与脑之间关系的研究不断深入,正如国家教育咨询委员会委员、中国工程院院士、教育部原副部长韦钰院士所指出的“教育实质上就是在建构人的脑”(韦钰,2017)。发源于20世纪70年代的神经教育学(Neuroeducation)(Chall et al.,1978)和由中国学者2006年提出的神经管理学(Neuro Management)(马庆国等,2006)两大新兴交叉学科的研究与发展,为泛在学习环境下学习者的个性化脑建构及其教学管理提供了基于神经学机理的科学理论与方法(Summak et al.,2010;Zadina,2015;Pincham et al.,2014;戴伟辉,2017)。与此同时,泛在学习环境下形成的大数据,为基于上述理论与方法深入分析学习者的个性化特征,通过人工智能技术对学习者的行为数据进行挖掘分析,及时发现其兴趣与需求,采用精准、高效的资源组织模式和随需应变的教学策略提供了新的基础(Zhou et al.,2015; Samigulina,2016;Cárdenas-Robledo  et al.,2018;谢振平等,2018)。由于互联网应用的日益普及、大数据环境的逐步形成、人工智能技术的快速崛起和神经科技的重大突破,现代远程教育的发展不只停留在通过互联网来改变其教学方式与途径,而且面临着以人工智能与神经科技的新发展为驱动,从Internet+向AI+和Neuro+的新转变。


在上述转变中,现有的教育理论、研究方法、教学模式与技术手段亟待创新。自从1806年“现代教育学之父”Herbart的奠基之作《General Pedagogy》(普通教育学)出版以来,现代教育学作为一门规范、独立的学科在两个多世纪里取得了巨大发展。然而,从不同角度、基于不同的发现和认识提出的众多学说如“热带丛林”般难以形成统一的理论体系并为实践提供精准的指导。在当今复杂多变的环境下,事物的变化犹如一头“奔驰的野象”,各种研究方法存在着一定的局限性。现代远程教育发展的新转变,亟待以新的系统性思维在新的信息网络平台和大数据基础上吸纳多学科的研究成果,在教育理论与研究方法上创新,进而为其教学模式与技术手段的创新实践提供更有力的指导。本文将从“从Internet+到AI+和Neuro+的新转变”、“神经教育学与神经管理学的学科发展”、“教育理论与方法创新的群智演进模式”、“从理论到应用实践的生态群落及机制”四个方面对相关问题进行阐述,以期为现代远程教育的研究、发展与应用实践提供参考及借鉴。


二、从Internet+到AI+和Neuro+的新转变


1.社会经济发展对远程教育的新需求


从宏观上看,教育作为知识和人力资本的生产部门是形成综合竞争国力、促进社会经济发展的基础。从微观上看,教育是实现人的全面发展的重要手段。人类自身的发展和对物质文明与精神文明的不断追求,形成了社会经济发展的动力,而社会经济发展对人类自身的发展又不断提出了新的要求,继而对教育的发展产生了持续的拉动作用。


远程教育与传统的课堂式教育相比较,实现了时间、空间的分离,为受教育者带来了极大的便利和全新的个性化、低成本学习方式,为缓解教育资源的紧张和提升教育的普及性提供了新的途径,因而被世界各国列入其国家教育发展战略,具有广阔的发展前景。图1为艾媒咨询发布的2011-2016年中国在线教育市场规模数据。


图1 2011-2016年中国在线教育市场规模


数据显示,2016年中国在线教育市场规模达到了2218亿元,年均增长率为30.02%。据艾媒咨询预测,2018年市场规模将达到3480亿元。以在线教育为主要形式的远程教育在中国已进入高速增长期,不仅已成为社会化教育的主体,而且对目前的课堂式教学向混合式教学转型将产生重大影响。


2.现代远程教育的科技驱动与新转变


信息技术的迅猛发展对远程教育产生了强大的驱动力。广播电视技术为远程教育提供了高效的信息传播渠道,电子载体、多媒体技术、虚拟现实技术的出现为远程教育的课件制作及其呈现艺术、教学手段带来了革命性变化。移动互联网的广泛应用和各类社交学习媒体的涌现,使得远程教育进入了泛在学习的新阶段。


泛在学习环境下,远程教育的学习方式发生了重大变化,并由此带来了个性化自主学习中的一系列新问题,如何运用新的科技手段解决上述问题已成为远程教育研究与发展中关注的重点。人工智能技术自1956年提出以来,经历了起伏曲折的发展历程(Russell et al.,2009; Simonite,2014;顾险峰,2016)。进入21世纪以后物联网、互联网、移动通讯网发展所形成的大数据基础为其提供了以数据为驱动模型学习新发展途径,促进了人工智能技术的重新崛起(王冲鶄, 2017),人工智能技术为解决泛在学习环境下的问题带来了智能化的新技术手段,已成为现代远程教育发展的前沿技术驱动力量。


20世纪90年代出现的fMRI(功能性磁共振成像)等先进的神经科学实验观测手段,使得人类首次可以对全脑的神经活动直接进行无创观测。在此基础上,脑科学的研究与神经科技的发展取得了突破性进展:从人体基本生理功能的神经活动探测到高级思维与决策活动的发现(Martino  et al.,2006),从单一脑功能区的分析到脑功能网络整合模式的研究(Park et al.,2013),从神经感知计算到类脑(Brain-Like)与仿脑(Artificial Brain)系统的实现。上述进展不仅为基于教育经验和思辨论证而形成的教育理论提供了科学机理和实验观测验证方法,而且为在真实环境与各类复杂情景下研究教育是如何“建构人的脑”提供了类脑与仿脑模型及计算仿真分析手段。


从现代科技进步对远程教育发展的影响来看,上个世纪90年代互联网技术的兴起促进了信息的共享、交互和教育传播、学习方式的变革,使得Internet+成为远程教育发展的重要驱动力。进入21世纪以后,基于人工智能技术和神经科技成果对上述教育的智能化、科学化研究已成为新的驱动前沿,现代远程教育的发展正面临着从Internet+到AI+和Neuro+的新转变,通过全球最大的科学文献数据库Scopus进行检索分析,充分表明了这一新的转变趋势。采用“Distance Education”分别与“Internet”、“Intelligent(or Intelligence)”、“Neuro”组成联合关键词,对Scopus文献库中1977年至2017年发表的相关论文进行主题检索。其数量如图2所示。图中,Internet+、AI+、Neuro+分别为通过联合关键词检索出的论文数量在各年度的分布。


图2 1997-2017年Scopus主题检索论文发表数量


通过上述检索发现,自1977年至2017年期间发表的Internet+、AI+、Neuro+论文总数量分别为5995篇、1311篇、630篇。然而,从图2中论文数量的变化趋势看,自2008年开始Internet+的论文数量急剧下降,而AI+、Neuro+的论文数量总体呈快速上升趋势。论文数量的变化趋势充分说明了对远程教育发展的关注,自2008年开始已经从Internet+向AI+和Neuro+转变。通过对相关文献的深入分析表明,人工智能技术与神经科技成果的应用,已成为上述转变的基础支撑。因此,中国远程教育的发展应该在新的起点上,以人工智能技术为驱动,促进神经教育学与神经管理学两大新兴交叉学科的发展及其研究成果的应用,构建远程教育的创新发展新模式及机制。


三、神经教育学与神经管理学的学科发展


1.学科概念及发展背景


关于神经教育学的学科名称、概念及其内涵,目前尚未形成一致的看法,其名称在学术界使用较多的主要为“教育神经科学”(Educational Neuroscience)和“神经教育学”(Neuroeducation)(韦钰,2011;周加仙,2016a)。其中,“教育神经科学”一词由Chall和Mirsky于1978年最早提出,是指将生物科学、认知科学、发展科学和教育学等学科的知识与技能进行深度整合,提出科学的教育理论、践行科学的教育实践的、具有独特话语体系的一门新兴学科(周加仙,2009)。上述名称已被经济合作与发展组织(OECD)、联合国教科文组织(UNESCO)、美国国家教育研究学会 (National Society for the Study of Education)、美国教育研究学会(AERA)、美国国家科学基金会等相关组织与机构广泛使用(周加仙,2016a)。但是关于以上名称,韦钰院士却认为“教育神经科学”指“用于教育领域的神经科学,是神经科学的一部分”,而神经教育学“是一种教育学”,“要把基础科学中发现的规律与知识综合应用来解决教育”,并倾向于把上述学科称为“神经教育学”(韦钰,2011)。本文认为韦钰院士的看法准确地体现了上述学科的发展目标与专业领域定位,故采用“神经教育学”的统一表述方式,但在对相关文献进行分析时,不对以上名称作专门区分。


自从18世纪末颅相学被应用于教育开始,脑就已经成为了教育学研究的重要对象。但在相当长的时期内,教育学所采用的研究方法主要为哲学思辨方法,缺乏客观的科学实证,难以形成统一的学说(杨开城等,2018)。20世纪90年代以来,医学领域的循证研究(Evidence-Based Research)方被并应用于教育研究领域,上述方法强调根据以科学研究为基础、基于科学证据来进行教育决策和开展教育实践(韦钰,2015;周加仙,2016b)。由脑科学、神经科学与心理学交叉结合而产生的认知神经科学在20世纪90年代取得了快速发展,为心理学研究提供了大量神经机理的新发现和科学实证的新方法,使得以心理学为基础的现代教育学研究与神经科学建立了关联,由此促进了神经教育学的发展。虽然,神经教育学还远未发展成为一门完整的学科,但已对现代教育学的发展产生了深远的影响,在教育理论的创新及理论与应用实践之间架起了关键的桥梁(Goswami et al.,2011; Wyk et al.,2011;陈巍等,2010;姜永志,2014)。随着学科交叉的不断深入,教育学的很多现象与规律将从自然科学层面获得更为科学、系统的诠释。例如,镜像神经元系统(Mirror-Neuron System)的发现,为解释人类的学习现象与规律提供了系统性的神经学机理(Rizzolatti et al.,2004)。从未来的发展看,如何更好地推进神经科学与教育学的深度融合,并为实践应用提供深入指导,系亟待解决和正在探索之中的问题(Mason,2009;Han et al.,2016;Palghat et al.,2017;周加仙,2016c)。


神经管理学(NeuroManagement)的概念是由中国学者马庆国教授于2006年提出的,指运用神经科学理论、方法与技术手段探索管理学的问题及其内在机制,发现新的管理规律,提出新的管理理论的新兴交叉学科体系(戴伟辉,2017)。20世纪90年代fMRI的出现,使得人类对脑的社会功能等高级功能活动观测获得了大量新发现,形成了神经科学与更多与人文社会科学交叉的新兴学科。1992年,Cacioppo和Berntson在《American Psychologist》发表了论文“Social Psychological Contributions to the Decade of the Brain: Doctrine of Multilevel Analysis”,开启了社会神经学(Social Neuroscience)研究的新领域(Cacioppo et al.,1992)。2000 年12月,普林斯顿大学在其研讨会Princeton Workshop on Neural Economics上首次采用了神经经济学(Neural Economics)的名称,2002年诺贝尔经济学奖得主Vernon Smith在颁奖大会上提出了采用大脑影像技术去探索神经经济学问题的新方向,推动了神经经济学的诞生与发展(马庆国等, 2006)。与此同时,脑科学、神经科学及其实验观测技术的快速发展,为从大脑的神经活动特征来深入理解、分析和探索管理中的人类心理与行为机理以及相关管理问题的研究提供了新的理论基础与技术手段,由此促进了神经管理学的诞生(戴伟辉,2017)。


经过十多年的发展,神经管理学已经形成了一个引起全球学术界共同关注的新兴交叉学科。国际著名期刊《Science》《Nature》及其子刊已经发表了多篇与神经管理学密切相关的研究论文。2016年,国际大型系列期刊《Frontiers》将神经管理学及相关研究列为“前沿研究主题”,向全球有关学者征集论文,使得神经管理学成为国际学术研究的重要发展前沿和热点。2015年12月13日,我国管理科学与工程学会神经管理与神经工程研究会在浙江大学组建。2016年5月在浙江宁波召开了第一届学术年会,2017年7月在广州召开了第二届学术年会,2018年4月在武汉召开第三届学术年会暨中国技术经济学会神经经济管理专业委员会成立大会。目前,中国大陆在神经管理学领域已经形成了一支充满活力的研究队伍,成为了国际上该学科的主要研究力量。


2.与相关学科之间关系


脑科学与神经科学在与众多学科的交叉发展过程中,形成了一系列新兴交叉学科,如:计算神经学、认知神经科学、神经教育学、社会神经学、神经经济学、神经管理学(包括神经营销学、神经决策学、信息系统神经学、神经会计学、神经人力资源管理学、神经工业工程学、神经创新创业管理学等分支学科)、文化神经学、艺术神经学、神经法学、军事神经学、人工智能神经学等等。从上述学科的发展及其相互关系看,呈现出以下两条主线:


(1)神经科学与其他学科的交叉发展


1891年Cajal创立神经元学说,1906年Sherrington发现神经元间突触,1926年Adrian提出神经元放电编码理论,以上三大成就从神经的基本单元、连接结构、信息传递机制为神经科学的发展奠定了重要基础,使得脑科学从以往对脑的解剖结构与基本功能的研究深入到了神经机制的新层面。20世纪40年代到50年代,神经科学的研究成果被应用于计算领域,促进了计算神经学的发展。20世纪60年代,神经科学与生物化学、生物物理学和分子生物学交叉,对神经结构与功能的大分子机制展开研究,形成了分子神经学的新学科分支。20世纪70年代至80年代期间,神经科学、脑科学与心理学结合,促进了认知神经科学的发展。自20世纪90年代开始,神经科学与更多人文社会科学交叉形成了社会神经学、神经经济学、神经教育学、神经管理学等一系列新兴交叉学科。上述发展过程及其形成的新兴的交叉学科如表1所示:


表1 神经科学与其他相关学科的交叉发展


(2)学科之间知识体系的关联延伸


神经科学与众多学科之间的交叉,形成了一系列新兴交叉学科,而上述交叉学科通过知识体系的关联延伸,进一步带动了新的学科交叉发展。从总体上看,神经科学及其交叉学科的知识体系关联延伸如图3所示(戴伟辉,2016)。首先,脑科学、神经科学在新的信息科学及其技术发展的影响下,促进了脑神经科学的发展。脑科学与生命科学、医学的进一步交叉形成的神经生理学、神经生物学、神经医学等交叉学科,为心理学、社会学、教育学的发展奠定了新的基础,并促进了神经科学与其他各交叉学科的发展。在神经科学的基础上,对各学科中管理问题及来自实践的应用研究形成了神经管理学。与此同时,神经管理学通过对上述问题的研究,促进了其自身的发展。从神经教育学与神经管理学的关系来看,神经教育学所研究的是教育理论与实践的神经基础及教育本身问题的解决,而神经管理学是从管理活动与规律的神经学基础角度对上述教育中的管理与服务问题进行研究,两者具有共同的基础和密切的关联。神经教育学和神经管理学相结合,将为研究和解决现代远程教育发展中的问题提供更全面的支持。


图3 神经科学及其交叉学科的知识体系关联延伸图


四、教育理论与方法创新的群智演进模式


1.教育理论与研究方法的创新探索


现代教育学在过去的200多年里取得了巨大发展,从不同侧面、针对不同时期的教育现象与规律形成了丰富的理论学说。然而,上述理论统一体系的建构困难及其与实践脱节的问题,一直受到国内外学者的针砭(王艳霞,2008;龙宝新,2017)。本文认为:第一,首先应该认识到教育学是一门应用学科(韦钰, 2011),其理论研究要为实践服务,并通过实践进行不断完善和丰富。第二,教育学的研究涉及人类在教育环境中复杂的心理与行为及各类因素的系统性影响,其理论难以如自然科学领域一样构建由概念、公理、定理等组成的严谨理论体系,而应更多地为教育实践提供理念、模式、模型、方法的指导。第三,应注意到在现代社会、经济及信息网络环境下事物的动态发展变化及其复杂性,教育实践对理论指导的需求发生了重大变化,充分运用大数据分析、人工智能挖掘、系统工程学方法等新的研究方法,对事物变化的特征与规律进行更深入、系统地研究,为实践提供更精细化的指导已成为迫切需求。第四,应注意到对教育现象与规律的研究发现具有不同的层次及目标,对不同层次的研究需要采取不同的研究方法及范式,理论体系的建构必须通过对以不同层次的研究成果进行系统性综合而形成。


关于以上第三点,本文以图4所示的某个变量y的动态变化曲线为例,来说明各种研究方法的局限性。图中:T为目前的观测时间点,T的左边为其历史状况,T的右边为其未来的变化状况,A、B、C分别为对其历史状况进行观测的三个时间点。


图4 变量的动态变化曲线(T为观测时间点)


如果所研究的理论问题是变量y的动态变化规律,而实践中需要解决的问题是对T时刻以后的变化状况进行定量预测。对于上述问题,采用各种研究方法所关注的重点、可能获得的研究发现及其存在的局限性如表2所示:


表2 主要研究方法及其局限性

续表2


以上各种研究方法均存在着一定的局限性,需要针对所研究问题的特征,采用多种方法相结合。由图4可见,y的动态变化具有非线性和非完全周期性的特征,可能由多方面影响因素动态作用所导致,对其变化规律的研究必须在深入把握相关影响因素的作用过程机理以及导致上述变化的微观机制基础上,对上述机理及微观机制进行建模仿真和反演,并经过大数据分析验证,才有可能系统性把握其变化规律,并对未来的变化作出有效预测,从而为实践问题的解决提供更精准的指导。采用大数据挖掘分析、系统建模与仿真相结合的方法可以对事务变化的宏观特征及其微观机制较好地进行综合研究,已成为对复杂问题研究的重要方法。例如,在神经教育学研究中,采用仿脑模型对神经活动过程及其机制进行建模与仿真,通过大数据挖掘相关知识与规则并对上述模型进行训练,可以分析在不同教育情境中大脑的神经活动过程及其所产生的心理现象和教育效果,为教学方法与策略的制订提供科学指导。


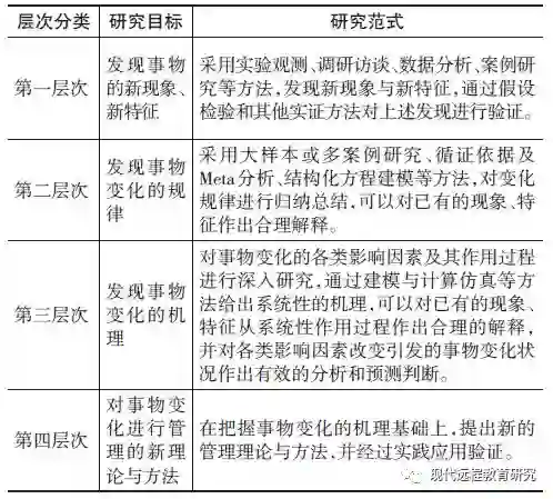
关于以上第四点,本文参照管理学领域的研究框架,将教育现象与规律的研究发现层次目标及所采用的研究范式归纳如表3所示(戴伟辉, 2016):


表3 研究发现层次目标及研究范式


教育理论的研究可在上述不同的研究层次上,采用相应的研究范式获得研究发现。教育理论与方法的建构途径是在以上前三个层次的逐层研究基础上,最终通过系统性综合形成第四层次的新理论及其应用方法。


2.双螺旋创新特征与群智演进模式


科学理论与方法的创新具有如下双螺旋演进特征:一是自身知识体系建构的螺旋演进;二是与实践不断交互的螺旋演进。对于神经教育学、神经管理学这两大新兴交叉学科而言,上述创新的双螺旋演进,必须通过多学科协同研究,综合相关领域的最新进展和来自实践的反馈来实现。这个过程是一个集成科学研究团队、应用实践团队、工程技术与管理人员群体智慧的演进过程,现代信息网络为其过程中的数据采集、信息共享、知识汇聚、协同研究以及与应用系统的连接提供了便捷的平台。因此,远程教育环境下的理论与方法创新,应充分发挥其信息网络和信息资源的优势,为创新活动的组织以及群体智慧的演进提供更高效的模式。本文在对大量创新案例进行深入研究的基础上,针对远程教育环境的特点,提出其理论与方法创新的群智演进模式,如图5所示:


图5 远程教育环境下的理论与方法创新群智演进模式


模式包括以下主要环节:(1)对研究文献资料及相关数据、应用系统的在线数据、神经科技成果、互联网的相关数据以及进行教育调研所获得的数据进行采集,构建用于创新研究的大数据平台。(2)在上述数据资料基础上,从自身知识体系建构和来自实践的需求出发,以问题为导向对相关理论与方法展开多学科协同研究,形成创新性研究成果并面向实践需求提供指导。(3)将上述指导及重要的信息与知识、技术工具以共享的方式提供给各应用实践团队,对应用效果、在应用中发现的新问题以及相关数据资料进行收集,通过大数据平台反馈给研究团队。(4)研究团队通过进一步分析、研究,对理论与方法进行修正和完善,并为实践提供不断更新的指导。


上述模式中的群智演进机制在面向临床手术的医疗器具输送配合决策、大数据驱动的泛在学习情感智能等多学科协同研究中发挥了重要作用(毛华娟等,2017;戴伟辉,2018),为远程教育环境下的理论与方法创新提供了高效的机制方案。


五、从理论到应用实践的生态群落及机制


在科学理论与方法创新的双螺旋结构中,与实践的不断交互是理论与方法应用于实践并通过实践检验来进一步完善其自身知识体系的关键。在现代信息化环境下,教育理论应用于实践往往必须以各类教育信息技术为手段,理论指导下形成教学策略与应用方案,并内化于信息系统的功能设计中,经过实践应用对理论进行不断修正和完善。以上与实践不断交互的螺旋演进,必须具备良好的组织体系及可持续发展机制。本文将从广义生态群落理论角度,对这些问题进行剖析。


在生态学上,把特定时间、占据一定空间的同种生物的集合称为种群(Population),而把聚集在一定地域或生境中所有生物种群的集合称为群落(Community)。在长期的发展过程中,群落将演进到一个能量与物质交换趋于最优、相对稳定的“顶级群落”(Climax)。大自然五彩缤纷的鲜花、青翠欲滴的树林、翱翔蓝天的飞禽、驰骋林野的走兽、戏水大海的鱼群这充满着勃勃生机的万物,以其顽强的生命力和特有的生存方式呈现着与自然的无比和谐,留给了我们无限的思索与启迪。自然界的生物群落是一个完美的复杂适应系统,总能面对生境的不断变化而朝着物质与能力交换最优的“顶级群落”方向演进。基于对这些观察和思考而发展起来的社会经济生态群落理论为我们分析从教育理论到应用实践的组织体系及可持续发展机制提供了新的理论视角。


20世纪60年代,人们在对产业组织的研究中发现其组织存在着与自然界不同物种之间类似的共生(Mutualism)、协同进化(Co-evolution)关系。1977年, Hannan和Freeman发表了《The Population Ecology of Organizations》论文,最早提出了完整的组织生态学概念。1982年,Nelson和Winter通过对生物群落演替现象的分析,促进了经济演化理论的发展。2000年,英国著名的科学家、科学哲学家Ziman组织了多学科认识论研究小组(The Epistemology Group),从哲学、生物学和行为科学的角度对创新的演化特征及其复杂规律作了多方面深入探讨。在上述研究中,学者们注意到了社会经济生态群落与自然界生物群落之间既存在着相似性,又有着本质的区别。关于上述问题,英国社会学家Spencer提出了社会超机体(Superorganic Bodies)的概念,阐述了社会经济组织个体与生物有机体个体之间的异同,主张通过一种抽象法则或概念系统来建立两者之间的联系(Turner,1986)。根据Spencer的主张,本文作者在普适性层面上将社会经济生态群落与自然界生物群落两者具有的共同的特征抽象出来,形成“广义生态群落”(Generalized Ecological Community)的概念,并从群落结构、群落演替、支撑环境及其可持续发展生态链四个方面构建了相关的理论与方法(戴伟辉,2012),应用于科技创新群落设计、产业园区规划、新兴产业形成机制等研究中(Dai,2010;戴伟辉,2012)。


从上述广义生态群落的观点来看,教育理论从理论到应用实践的生态链结构如图6所示:


图6 从教育理论到应用实践的生态链结构


在以上生态链中,教育理论的创新需要研究人才、环境设施、研究资源及资金等创新要素的投入。在现代信息化环境下,上述理论研究成果往往需要在相关应用技术和成果转化力量的支持下,才能应用于教育实践。例如,在远程教育中,须首先通过信息技术将这些成果转化为教育信息系统的功能设计,并通过系统应用实践来修正和完善理论成果。在这一生态链中,从左到右为价值转化过程,从右到左为要素还原过程,必须通过上述过程形成循环机制才能实现可持续发展。其中,生态链各环节的参与主体共同构成了创新生态群落。


从我国目前的现状看,为了构建从教育理论到教育实践的可持续创新发展生态群落及生态链机制,应对以下方面进行深入思考:(1)建立由教育理论研究、研究成果转化、应用技术支持、教育实践应用完整种群体系组成的创新生态群落。(2)在上述种群之间形成有机关联,最大限度降低各种群之间的信息交互和价值交换成本,提高生态链的运行效率。(3)建立完善的要素还原机制,尤其要为教育理论研究者提供补偿其投入要素的回报及增值收益,并为整个生态链的可持续发展提供良好的驱动机制和支撑环境。


参考文献:

[1]陈巍, 张静, 陈喜丹等(2010). 教育神经科学:检验与超越教学争论的科学途径[J]. 教育学报, (5):83-88.

[2]褚宏启(2018).中国教育发展方式的转变: 路径选择与内生发展[J]. 华东师范大学学报(教育科学版),(1):1-14, 159.

[3]戴伟辉(2012).科技自主创新的生态群落模式及实施对策研究[R]. 国家社会科学基金研究报告.

[4]戴伟辉(2017).神经管理学的学科发展与研究范式[J]. 北京工商大学学报(社会科学版), (4):1-10.

[5]戴伟辉(2018).大数据驱动的泛在学习情感智能研究[R]. 教育部在线教育研究中心在线教育基金(全通教育)项目报告.

[6]顾险峰(2016). 人工智能的历史回顾和发展现状[J]. 自然杂志, (3):157-166.

[7]姜永志(2014). 教育神经科学从基础科学迈向实践科学[J]. 教育学术月刊, (9):27-32.

[8]龙宝新(2017).桥梁方法论:链接教育理论实践断链的新工具[J]. 教育理论与实践, (16):55-59.

[9]马庆国,王小毅(2006).认知神经科学、神经经济学与神经管理学[J]. 管理世界, (10):139-149.

[10]毛华娟, 戴伟辉, 景在平(2107). 腔内血管器具学[M]. 上海:上海科学技术出版社.

[11]穆潇,张瑜(2017). 促进学习的发展:互联网环境中教与学的理论和方法[M]. 北京:北京师范大学出版社.

[12]潘基鑫, 雷要曾, 程璐璐等(2010). 泛在学习理论研究综述[J]. 远程教育杂志, (2):93-98.

[13]王冲鶄(2017). 人工智能技术与产业发展态势分析[J]. 电信网技术, (7):46-51.

[14]王艳霞(2008). 教育理论与实践关系困境的原因分析[J]. 当代教育论坛, (12):16-18.

[15]韦钰(2011). 神经教育学对探究式科学教育的促进[J]. 北京大学教育评论, (4):97-117,186-187.

[16]韦钰(2015). 神经教育学对教育改革的促进[J]. 科学教育与博物馆, (1):396-400.

[17]韦钰(2017). 教育实质上就是在建构人的脑[EB/OL]. [2018-03-01]. https://www.sohu.com/a/202113837_713731.

[18]谢振平, 金晨, 刘渊(2018). 基于建构主义学习理论的个性化知识推荐模型[J]. 计算机研究与发展, (1):125-138.

[19]杨开城, 李波, 董艳(2018). 论教育学研究方法论[J]. 中国电化教育, (1):1-6.

[20]张秀梅, 丁新(2006). 中外远程教育发展历史分析与比较[J]. 中国电化教育, (4): 27-31.

[21]周加仙(2009). 教育神经科学引论[M]. 上海:华东师范大学出版社.

[22]周加仙(2016a).“教育神经科学”与“学习科学”的概念辨析[J]. 教育发展研究, (6):25-30,38.

[23]周加仙(2016b).基于证据的教育决策与实践:教育神经科学的贡献[J]. 全球教育展望, (8):90-101.

[24]周加仙(2016c).教育神经科学与信息技术的跨学科整合研究——访英国著名教育神经科学家保罗·霍华德·琼斯教授[J].开放教育研究, (6):4-10.

[25]周小粒, 王涛(2004). 世界远程教育发展概况[J]. 继续教育, (10):54-56.

[26]Cacioppo, J. T., & Berntson, G. G. (1992). Social Psychological Contributions to the Decade of the Brain: Doctrine of Multilevel Analysis[J]. American Psychologist, 47(8):1019-1028.

[27]Cárdenas-Robledo, L. A., & Peña-Ayala, A. (2018). Ubiquitous Learning: A Systematic Review[J]. Telematics & Informatics. https://doi.org/10.1016/j.tele.2018.01.009.

[28]Chall, J. S., & Mirsky, A. F. (1978). Education and the Brain[M]. Chicago: The University of Chicago.

[29]Dai, W. H. (2010). Generalized Ecological Community: Theory and Application in IT-Driven Emerging Industry[J]. Advances in Systems Science and Applications, 10(4):666-670.

[30]Gao, G. H., Li, N., & Xiao, W. X. et al. (2012). The Study on the Development of Internet-Based Distance Education and Problems[J]. Energy Procedia, 17:1362-1368.

[31]Goswami, U., & Szűcs, D. (2011). Educational Neuroscience: Developmental Mechanisms: Towards a Conceptual Framework[J]. NeuroImage, 57:651-658.

[32]Guabassi, I. E., Bousale, Z., & Achhab, M. A. et al.(2018). Personalized Adaptive Content System for Context-Aware Ubiquitous Learning[J]. Procedia Computer Science, 127:444-453.

[33]Han, H., Lee, K., & Soylu, F. (2016). Predicting Long-Term Outcomes of Educational Interventions Using the Evolutionary Causal Matrices and Markov Chain Based on Educational Neuroscience[J]. Trends in Neuroscience and Education, 5 (4):157-165.

[34]Hannan, M. T., & Freeman, J. H. (1977). The Population Ecology of Organizations[J]. American Journal of Sociology, 82(5):929-964.

[35]Holmberg, B.(1989). Theory and Practice of Distance Education(2nd Edition)[M]. London: Routledge, England.

[36]Ilgaz, H., & Askar, P. (2013). The Contribution of Technology Acceptance and Community Feeling to Learner Satisfaction in Distance Education[J]. Procedia - Social and Behavioral Sciences, 106:2071-2080.

[37]Martino, B. D., Kumaran, D., & Seymour, B. et al. (2006). Frames, Biases, and Rational Decision Making in the Human Brain[J]. Science, 313(5787):684-687.

[38]Mason, L. (2009). Bridging Neuroscience and Education: A Two-Way Path Is Possible[J]. CORTEX, 45:548-549.

[39]Moore, M. G., & Kearsley, G. (2005). Distance Education: A Systems View[J]. Computers & Education, 29:209-211.

[40]Nelson, R. R., & Winter, S. G. (1982). An Evolutionary Theory of Economic Change[M]. Cambridge: Harvard University Press, USA.

[41]Palghat, K., Horvath, J. C., & Lodge, J. M. (2017). The Hard Problem of  “Educational Neuroscience”[J]. Trends in Neuroscience and Education, 6:204-210.

[42]Park, H. L., & Friston, K. (2013). Structural and Functional Brain Networks: From Connections to Cognition[J]. Science, 342(6158):579-587.

[43]Pincham, H. L., Matejko, A. A., & Obersteiner, A. et al.(2014). Forging a New Path for Educational Neuroscience: An International Young-Researcher Perspective on Combining Neuroscience and Educational practices[J]. Trends in Neuroscience and Education, 3(1):28-31.

[44]Pozdnyakova, O., & Pozdnyakov, A. (2017). Adult Students’ Problems in the Distance Learning[J]. Procedia Engineering, 178:243-248.

[45]Rizzolatti, G., & Craighero, L. (2004). The Mirror-Neuron System[J]. Annual Review of Neuroscience, 27(5):169.

[46]Russell, S. J, & Norvig, P. (2009). Artificial Intelligence: A Modern Approach (3rd Edition)[M]. New Jersey: Prentice Hall.

[47]Saleh, S. A., & Bhat, S. A. (2015). Mobile Learning: A Systematic Review[J]. International Journal of Computer Applications, 114(10):1-5.

[48]Samigulina, G., & Samigulina, Z. (2016). Intelligent System of Distance Education of Engineers, Based on Modern Innovative Technologies[J]. Procedia - Social and Behavioral Sciences, 228: 229-236.

[49]Scarinci, A. L. (2015). Evaluating Resources for Scientific Modelling in a Distance Education Course[J]. Procedia - Social and Behavioral Sciences, 167:238-244.

[50]Simonite, T. (2014). 2014 in Computing: Breakthroughs in Artificial Intelligence[R]. MIT Technology Review, USA.

[51]Summak, M. S., Summak, A., E., G., & Summak, P. S.(2010). Building the Connection Between Mind, Brain and Educational Practice: Roadblocks and Some Prospects[J]. Procedia - Social and Behavioral Sciences, 2:1644-1647.

[52]Tomlinson, S. (1997). Phrenology, Education and the Politics of Human Nature: The Thought and Influence of George Combe[J]. History of Education. 26(1):2.

[53]Turner, J. H. (1986). The Structure of Sociological Theory[M]. Chicago: The Dorsey Press, USA.

[54]Wyk, B. C. V., & Pelphrey, K. A. (2011). Introduction to a Special Section of Learning and Individual Differences: Educational Neuroscience[J]. Learning and Individual Differences, 21:633-635.

[55]Zadina, J. N. (2015). The Emerging Role of Educational Neuroscience in Education Reform[J]. Psicología Educativa, 21:71-77.

[56]Zhou, X., Dai, G. H., & Huang, S. et al.(2015). CyberPsychological Computation on Social Community of Ubiquitous Learning[J]. Computational Intelligence and Neuroscience.

[57]Ziman, J. (2000). Technological Innovation as an Evolutionary Process[M]. Cambridge: Cambridge University Press.

收稿日期 2018-03-01 责任编辑 田党瑞


作者简介:戴伟辉,博士,教授,复旦大学管理学院(上海 200433)。

基金项目:教育部在线教育研究中心在线教育基金(全通教育)项目“大数据驱动的泛在学习情感智能研究”(2017YB115);科技部政府间国际交流例会项目“基于仿脑机制的人机融合情感智能研究”(4-9/2018)。

引用:戴伟辉(2018).现代远程教育发展新转变:从Internet+到AI+和Neuro+[J].现代远程教育研究,(2):3-13.


转载自:《现代远程教育研究》2018年第2期

排版、插图来自公众号:MOOC(微信号:openonline)


喜欢我们就多一次点赞多一次分享吧~


有缘的人终会相聚,慕客君想了想,要是不分享出来,怕我们会擦肩而过~

《预约、体验——新维空间站》

《【会员招募】“新维空间站”1年100场活动等你来加入》

有缘的人总会相聚——MOOC公号招募长期合作者


产权及免责声明 本文系“MOOC”公号转载、编辑的文章,编辑后增加的插图均来自于互联网,对文中观点保持中立,对所包含内容的准确性、可靠性或者完整性不提供任何明示或暗示的保证,不对文章观点负责,仅作分享之用,文章版权及插图属于原作者。如果分享内容侵犯您的版权或者非授权发布,请及时与我们联系,我们会及时内审核处理。


了解在线教育,

握MOOC国际发展前把沿,请关注:
微信公号:openonline
公号昵称:MOOC

 

登录查看更多
1

相关内容

谢振平,男,博士、教授。现任谢振平,男,博士、教授。现任江南大学数字媒体学院数字媒体技术系主任,中国人工智能学会高级会员,江苏省人工智能学会不确定性人工智能专业委员会秘书长。主要从事知识表示与认知学习方面的研究。已在IEEE Tans.会刊、Info.Sci.、计算机研究与发展等国内外期刊、会议发表论文30余篇,获授权发明专利5项;获教育部科技进步一等奖、全国商业科技进步特等奖、一等奖等科研奖励,获校教学成果一等奖、校优秀本科毕业设计(论文)指导教师等教学奖励。已主持或主要参与完成国家、省部级科研项目6项,承担完成产学研合作项目15项;目前主要承担国基面上项目、江苏省“六大人才高峰”高层次人才项目、江苏省重点研发计划项目子课题等研究。邮箱:[email protected]
异质信息网络分析与应用综述,软件学报-北京邮电大学
人机对抗智能技术
专知会员服务
214+阅读 · 2020年5月3日
新时期我国信息技术产业的发展
专知会员服务
71+阅读 · 2020年1月18日
报告 | 2020中国5G经济报告,100页pdf
专知会员服务
99+阅读 · 2019年12月29日
2019中国硬科技发展白皮书 193页
专知会员服务
86+阅读 · 2019年12月13日
我国智能网联汽车车路协同发展路线政策及示范环境研究
人工智能在教育领域的应用探析
MOOC
14+阅读 · 2019年3月16日
终身教育百年:从终身教育到终身学习
MOOC
21+阅读 · 2019年3月5日
思维发展型课堂的概念、要素与设计
MOOC
4+阅读 · 2018年12月18日
【物联网】物联网产业现状与技术发展
产业智能官
15+阅读 · 2018年12月17日
Directions for Explainable Knowledge-Enabled Systems
Arxiv
26+阅读 · 2020年3月17日
Interpretable CNNs for Object Classification
Arxiv
20+阅读 · 2020年3月12日
Knowledge Distillation from Internal Representations
Arxiv
4+阅读 · 2019年10月8日
VIP会员
最新内容
基于数据优化的人机协同与机器人僚机
专知会员服务
4+阅读 · 今天2:08
美陆军设想无人系统司令部
专知会员服务
3+阅读 · 4月15日
【博士论文】已对齐人工智能系统的持久脆弱性
扭曲还是编造?视频大语言模型幻觉研究综述
专知会员服务
6+阅读 · 4月15日
相关VIP内容
异质信息网络分析与应用综述,软件学报-北京邮电大学
人机对抗智能技术
专知会员服务
214+阅读 · 2020年5月3日
新时期我国信息技术产业的发展
专知会员服务
71+阅读 · 2020年1月18日
报告 | 2020中国5G经济报告,100页pdf
专知会员服务
99+阅读 · 2019年12月29日
2019中国硬科技发展白皮书 193页
专知会员服务
86+阅读 · 2019年12月13日
Top
微信扫码咨询专知VIP会员