滴滴出事儿,死的有可能是嘀嗒

2018 年 8 月 29 日 小饭桌

观 察

- 文丨不凡商业记者 李小白 -


很多事情经常会以一个戏剧的方式结尾,最近成为话题焦点的是滴滴,但是很可能这一拨儿顺风车危机下受伤害最深的不是滴滴。


一夜之间,顺风车成了众矢之的。

 

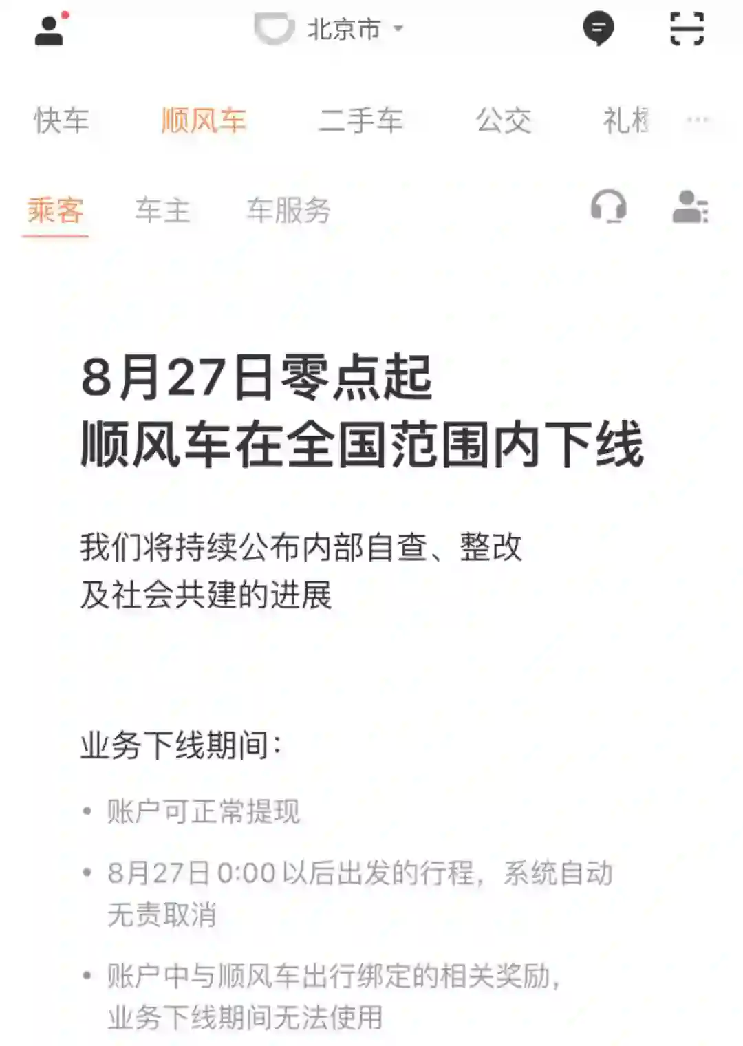
在乐清女孩遇害事件发生后,滴滴宣布从8月27日零时起在全国范围内下线顺风车业务,内部将重新评估其业务模式及产品逻辑。



就在前一天,高德地图就已经下线了顺风车业务。高德地图客服人员表示,“为了保证乘客的安全,顺风车这个业务暂时下线。”

 

风口浪尖之下,另一家提供顺风车业务的平台嘀嗒出行也关闭了23时至次日5时的顺风车服务,顺风车近乎遭遇团灭。

 

这三家公司之中,嘀嗒出行是唯一一家以顺风车业务起家的,目前也只有顺风车与出租车两项业务,顺风车对其重要性不言而喻。

 

只是,在安全事故频频发生的情况下,顺风车这项业务本身正承受着越来越多的质疑,嘀嗒很可能会成为滴滴的替死鬼。


突出社交概念,做拼车


2013年,嘀嗒出行创始人宋中杰还在团购业务上苦苦支撑。从2010年开始,他做了一个名字为“嘀嗒团”的创业项目。

 

在当时的团购市场上,美团第一、大众点评第二的双寡头局面已然形成。两家企业联袂抢占了整个国内团购市场四分之三以上的市场,其余的参与者只剩喝汤的机会,宋中杰决定转型。

 

风起云涌的出行市场,让他看到了新的机会。在宋中杰看来,那时的出行行业还没有迎来爆发期,处于市场崛起阶段,正是入局的好时机。

 

在接受媒体采访时,宋中杰曾表示,当时也曾考虑过快车和专车市场,但由于快车业务与专车业务都已经有公司在做了,他觉得作为合法生意的顺风车才是他们的机会


嘀嗒出行创始人 宋中杰


2014年4月,嘀嗒出行上线,正式进驻顺风车市场,在北京、上海、广州等地展开大规模的推广。七个月后,嘀嗒出行就对外宣布已经获得IDG资本的1000万美元A轮融资。

 

随后,嘀嗒出行又快速拿到两轮融资。2015年1月,嘀嗒出行获得易车领投的2000万美元B轮融资。同年5月,嘀嗒出行又宣称获得由崇德投资领投,挚信资本、易车网、IDG等跟投的1亿美元C轮融资。


时间

融资轮次

融资金额

投资方

2014年11月

A轮

1000万美元

IDG资本

2015年1月

B轮

2000万美元

易车网领投

2015年5月

C轮

1亿美元

崇德投资领投,挚信资本、易车网、IDG等跟投


在其C轮融资的通稿中,嘀嗒出行称将增加好玩有趣的轻社交功能,增强产品的轻社交属性。在具体措施上,则是在产品的下个版本将增加“缘分球”功能,寻求乘客和车主共同点。


自此以后,嘀嗒拼车就一直致力于放大自己的社交属性,相继推出“顺路同行圈”、“下单通知好友”、“行前沟通”等一系列的社交功能,希望通过社交来提升拼车效率和体验感,试图使用户的出行更有温度。

 

2016年6月,嘀嗒拼车4.3版本正式上线。其最受关注的莫过于新增的“结伴”功能。根据嘀嗒官方的解释,“结伴”功能,是基于用户兴趣所建立的社交共同平台。

 

其主要分为“周边郊游”“同城活动”“一起看世界”“晒图求脱单”“结伴跑步健身”“寻找上下班拼友”等6个不同的主题。

 

用户可以根据自己的不同需求,在任一主题中发布话题,其他有相同兴趣或需求的用户可以进行留言互动,最终达成出行需求。



“我们产品里面嫁接了很多社交,接下来会做的越来越多,和其他竞争对手的差异性越来越明显。”宋中杰在接受媒体采访时曾说道。

 

社交属性一度成为了嘀嗒出行与其它出行平台的差异化优势,在嘀嗒拼车(嘀嗒出行曾用名)如今的百度百科里,依然可以窥探出其对社交的野心。

 

“嘀嗒拼车属于一款社交型出行软件,是目前中国拼车领域的领先者,嘀嗒拼车产品定位十分明确,只做共享型、社交型的拼车软件。”

 

某种程度上,也正是凭借着其社交属性,一向默默无闻的嘀嗒出行才得以在竞争激烈的网约车市场中觅得了一席之地。

 

根据易观千帆数据显示,目前,嘀嗒出行日活跃用户数达到101.6万,仅次于滴滴,位于网约车行业第二名。


不赚钱的出租车业务


2017年10月20日,嘀嗒出行宣布上线出租车业务。这也是嘀嗒出行成立3年多以来,首次布局顺风车以外的业务。

 

对于其中的原因,宋中杰在接受媒体采访时表示,一是因为出租车的生存空间日益被挤压,司机群体职业满意度下降,而消费者打出租车的体验依然很差;二是由于出租车可以弥补顺风车在即时出行方面的短板

 

在网约车的补贴大战之下,由于打车成本的降低,出租车行业曾一度备受冲击,许多司机都面临着订单量减少的难题。

 

“然而,由于用户依然有使用出租车的巨大需求,越来越多的网约车平台又开始重视出租车市场。”有业内人士向不凡商业表示。



2017年11月10日,首汽约车出租车业务在京上线;2018年1月,易到又宣布在全国范围内介入出租车;同年5月,曹操专车也开始试水出租车。

 

在这样的情况下,嘀嗒出行迅速加快了布局的节奏。据了解,自2018年以来,嘀嗒出行就在75个城市上线了出租车业务。

 

此外,嘀嗒出行还推出了全新的凤凰出租车云平台,这一为出租车公司定制开发的运营管理SaaS平台,试图让司机日常工作表现数据化、可视化,从而帮助出租车公司更有效地把控服务质量。

 

在具体的业务模式上,嘀嗒出行又将拼车的模式应用其中。乘客在发出用车需求后,出租车司机可根据距离远近自由挑单,平台不设任务数,不强行派单,不抽取司机佣金。



官方数据显示,目前,嘀嗒出行的出租车业务已经覆盖北京、上海、广州、深圳等81座城市。


然而,在零佣金的策略之下,嘀嗒出租车业务的盈利能力依然为外界所质疑,其“赚取技术服务费”的思路能否走得通还尚未可知。

 

“相信我们在出租车用户体验上做得好,司机体验做得好,有一定体量的情况之下,就会有盈利方式。”宋中杰曾如此说道。


嘀嗒会何去何从?


在出租车业务短期内难以盈利的情况下,嘀嗒出行的顺风车业务就显得尤为重要,这也被外界视为嘀嗒拼车只选择在固定时间段下线顺风车业务的重要原因。


有业内人士评论称,在嘀嗒出行的平台上,一旦发生类似于滴滴顺风车式的安全事故,嘀嗒或许就彻底丧失了留在场上的机会。

 

因此,如今的嘀嗒出行正在主动弱化其一直强调的社交概念,尤其是在“郑州空姐遇害案”后,嘀嗒出行甚至关闭了曾着力打造的“结伴”频道。


而现阶段消费者对顺风车业务的恐惧心理短期内也难以消除,嘀嗒出行难免会受到影响。不过,也有人认为长远来看这种影响也有可能是正面的。



“顺风车的出行需求真实存在的,嘀嗒拼车如果能切实树立起安全出行的价值主张,现在正是一个赶超滴滴的关键节点。”远瞻资本合伙人秦岗在接受不凡商业采访时表示。

 

可目前,顺风车业务生死未卜,关掉其的呼声也越来越高。如果顺风车业务真的被禁止,谁又会为使用出租车而特意下载一个APP呢?

 

即便,最终顺风车业务依旧能存活下来,各地方政府也势必会提高网约车的准入门槛,采取更加严厉的监管措施。

 

8月27日,中国道路运输协会就滴滴事件发倡议书。其中明确提到,安全才是出租汽车从业者的底线,企业要不断强化企业安全生产管理的意识。

 

当月28日,在接受媒体采访时,广东省交通运输厅综合运输处处长翁兴跟表示,要从事快车、专车、顺风车业务的司机都必须要获得《网络预约出租汽车运输证》以及《网络预约出租汽车驾驶员证》。



而除了广州,重庆、深圳、东莞、武汉、贵阳、海口等9个城市对滴滴进行了约谈,内容多涉及加快清退已接入的不合规车辆和人员。同样都在开展顺风车业务,嘀嗒出行自然也难以置身事外。

 

可在这一措施之下,大量的顺风车司机将会被拒之门外,对严重依赖社会闲散资源的嘀嗒出行来说,无疑是致命的打击。

 

或许,这才是商业本身的戏剧性所在,滴滴顺风车出现安全事故,竟将另一家毫不相干的公司架在了火炉上。


好课推荐



点击阅读往期精彩回顾

登录查看更多
0

相关内容

嘀嗒拼车是一款免费的拼车软件,是目前最流行、最便捷、用户最多的“拼车神器”。
AI创新者:破解项目绩效的密码
专知会员服务
35+阅读 · 2020年6月21日
德勤:2020技术趋势报告,120页pdf
专知会员服务
194+阅读 · 2020年3月31日
Python数据分析:过去、现在和未来,52页ppt
专知会员服务
103+阅读 · 2020年3月9日
广东疾控中心《新型冠状病毒感染防护》,65页pdf
专知会员服务
19+阅读 · 2020年1月26日
【德勤】中国人工智能产业白皮书,68页pdf
专知会员服务
311+阅读 · 2019年12月23日
2019中国硬科技发展白皮书 193页
专知会员服务
86+阅读 · 2019年12月13日
在中国被禁的探探,正在印度兴起
腾讯创业
4+阅读 · 2019年5月18日
为什么AI公司都在一边融资,一边投资?
腾讯创业
6+阅读 · 2018年9月25日
百度一下,你就离开
凤凰科技
5+阅读 · 2018年5月19日
2017创业阵亡最全名单曝光,触目惊心!
今日互联网头条
5+阅读 · 2017年12月26日
"AI+教育"是虚火还是风口?
数据玩家
3+阅读 · 2017年12月14日
谈谈王者荣耀
小道消息
4+阅读 · 2017年7月6日
Adversarial Metric Attack for Person Re-identification
Arxiv
7+阅读 · 2018年5月23日
Arxiv
10+阅读 · 2018年2月9日
Arxiv
11+阅读 · 2018年1月15日
VIP会员
最新内容
人工智能在战场行动中的演进及伊朗案例
专知会员服务
2+阅读 · 今天13:08
美AI公司Anthropic推出网络安全模型“Mythos”
专知会员服务
2+阅读 · 今天12:58
【博士论文】面向城市环境的可解释计算机视觉
专知会员服务
0+阅读 · 今天12:57
大语言模型的自改进机制:技术综述与未来展望
专知会员服务
0+阅读 · 今天12:50
《第四代军事特种作战部队选拔与评估》
专知会员服务
1+阅读 · 今天6:23
相关VIP内容
AI创新者:破解项目绩效的密码
专知会员服务
35+阅读 · 2020年6月21日
德勤:2020技术趋势报告,120页pdf
专知会员服务
194+阅读 · 2020年3月31日
Python数据分析:过去、现在和未来,52页ppt
专知会员服务
103+阅读 · 2020年3月9日
广东疾控中心《新型冠状病毒感染防护》,65页pdf
专知会员服务
19+阅读 · 2020年1月26日
【德勤】中国人工智能产业白皮书,68页pdf
专知会员服务
311+阅读 · 2019年12月23日
2019中国硬科技发展白皮书 193页
专知会员服务
86+阅读 · 2019年12月13日
相关资讯
在中国被禁的探探,正在印度兴起
腾讯创业
4+阅读 · 2019年5月18日
为什么AI公司都在一边融资,一边投资?
腾讯创业
6+阅读 · 2018年9月25日
百度一下,你就离开
凤凰科技
5+阅读 · 2018年5月19日
2017创业阵亡最全名单曝光,触目惊心!
今日互联网头条
5+阅读 · 2017年12月26日
"AI+教育"是虚火还是风口?
数据玩家
3+阅读 · 2017年12月14日
谈谈王者荣耀
小道消息
4+阅读 · 2017年7月6日
Top
微信扫码咨询专知VIP会员