中科院2019年人工智能发展白皮书:AI实现多领域渗透、中国7家公司上榜全球AI企业TOP20

2020 年 2 月 4 日 THU数据派

来源:数据观


本文约613字,建议阅读8分钟。
本文介绍中国科学院大数据挖掘与知识管理重点实验室发布的《2019年人工智能发展白皮书》。

来源 | 中国科学院虚拟经济与数据科学研究中心


自2006年深度学习算法被提出、2012年开始大数据爆发式增长以来,人工智能领域的各项技术分支也在不断发展,人工智能相关的产业化落地方案和商业化模式逐渐清晰,人工智能的细分领域技术分支的代表性企业及其竞争格局也逐渐形成。


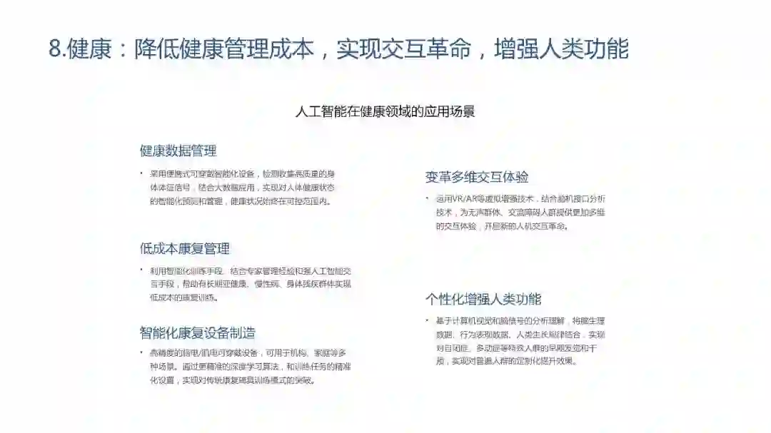
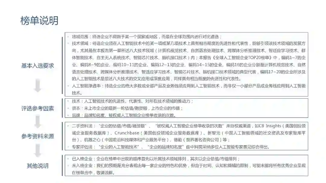
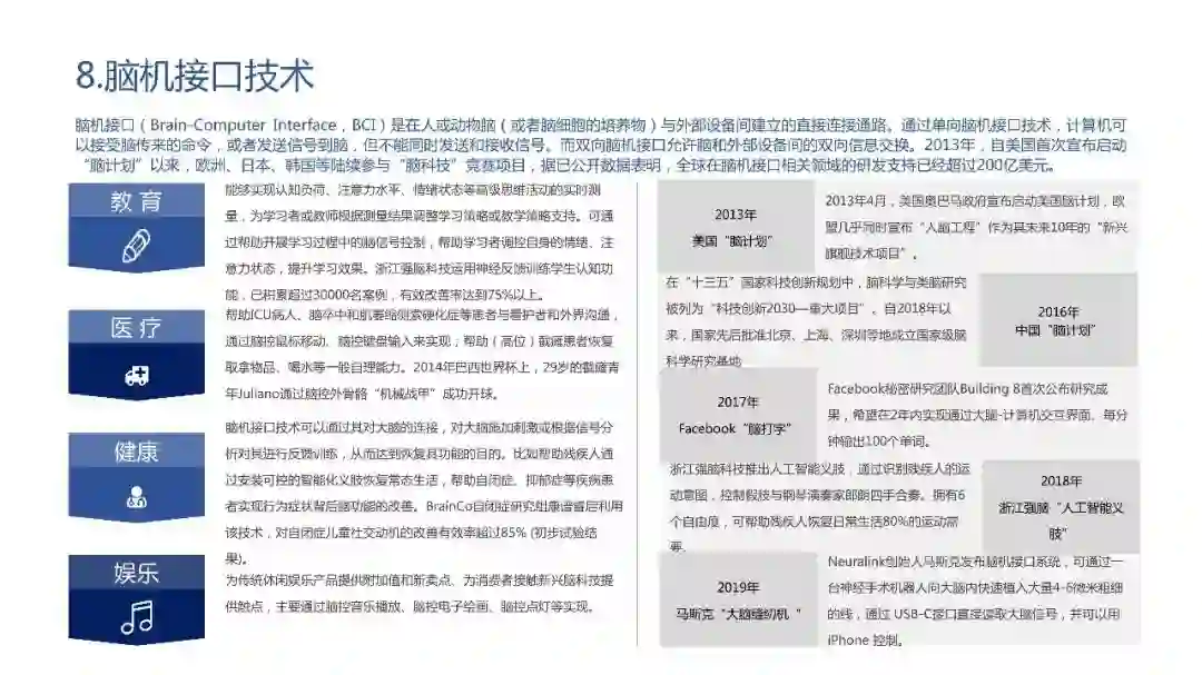
近日,中国科学院大数据挖掘与知识管理重点实验室发布《2019年人工智能发展白皮书》(以下简称“白皮书”),白皮书重点分析了人工智能各个细分领域的关键技术和产业应用,并指出计算机视觉技术、自然语言处理技术、跨媒体分析推理技术、智适应学习技术等八大技术是目前人工智能领域的关键技术,安防、金融、零售、交通、教育等产业中蕴含着人工智能的典型应用场景肯定了人工智能开放创新平台对于全行业的重要推动价值,同时推出全球人工智能企业TOP20榜单,供业内人士借鉴。


报告如下



点击“阅读原文”下载《2019年人工智能发展白皮书》。


——END——



登录查看更多
0

相关内容

中国科学院大数据挖掘与知识管理重点实验室,依托于中国科学院大学组建,聚集了中国科学院虚拟经济与数据科学研究中心和国科大数学科学学院、计算机与控制学院、管理学院的相关人才,2015年3月20日揭牌成立。 中国科学院大数据挖掘与知识管理重点实验室,依托于中国科学院大学组建,聚集了中国科学院虚拟经济与数据科学研究中心和国科大数学科学学院、计算机与控制学院、管理学院的相关人才。中国科学院“百人计划”入选者石勇教授担任实验室主任,全国人大常委会原副委员长成思危教授担任实验室学术委员会名誉主任,国科大管理学院常务副院长汪寿阳教授担任学术委员会主任。2015年3月20日上午,中国科学院大数据挖掘与知识管理重点实验室在京举行了揭牌仪式。实验室研究方向包括大数据科学理论、大数据建模与挖掘算法、大数据技术以及大数据应用等,探索用实证方法和大数据挖掘来研究金融、产业发展与管理决策、科技创新、网络与社会计算的特征及其运行规律,从各领域的现象中寻找数据科学理论与智能知识管理原理,并在交叉领域开展系统性理论和应用研究。
【德勤】中国人工智能产业白皮书,68页pdf
专知会员服务
311+阅读 · 2019年12月23日
2019中国硬科技发展白皮书 193页
专知会员服务
86+阅读 · 2019年12月13日
2019年人工智能行业现状与发展趋势报告,52页ppt
专知会员服务
124+阅读 · 2019年10月10日
报告 | 2019中国人工智能产业知识产权发展白皮书
数据科学浅谈
7+阅读 · 2019年11月14日
人工智能商业化研究报告(2019)
腾讯大讲堂
15+阅读 · 2019年7月9日
解读《中国新一代人工智能发展报告2019》
走向智能论坛
32+阅读 · 2019年6月5日
重磅推荐:中国人工智能趋势报告(完整版)
人工智能学家
18+阅读 · 2019年2月27日
《中国人工智能发展报告2018》(附PDF下载)
走向智能论坛
19+阅读 · 2018年7月17日
权威发布:新一代人工智能发展白皮书(2017)
全球人工智能
12+阅读 · 2018年2月25日
《人工智能标准化白皮书(2018版)》发布|附下载
人工智能学家
18+阅读 · 2018年1月21日
Nocaps: novel object captioning at scale
Arxiv
6+阅读 · 2018年12月20日
Adversarial Transfer Learning
Arxiv
12+阅读 · 2018年12月6日
CoQA: A Conversational Question Answering Challenge
Arxiv
7+阅读 · 2018年8月21日
Arxiv
7+阅读 · 2018年1月24日
VIP会员
最新内容
《美陆军条例:陆军指挥政策(2026版)》
专知会员服务
7+阅读 · 今天8:10
《军用自主人工智能系统的治理与安全》
专知会员服务
5+阅读 · 今天8:02
《系统簇式多域作战规划范畴论框架》
专知会员服务
9+阅读 · 4月20日
高效视频扩散模型:进展与挑战
专知会员服务
4+阅读 · 4月20日
乌克兰前线的五项创新
专知会员服务
8+阅读 · 4月20日
 军事通信系统与设备的技术演进综述
专知会员服务
7+阅读 · 4月20日
《北约标准:医疗评估手册》174页
专知会员服务
6+阅读 · 4月20日
相关VIP内容
【德勤】中国人工智能产业白皮书,68页pdf
专知会员服务
311+阅读 · 2019年12月23日
2019中国硬科技发展白皮书 193页
专知会员服务
86+阅读 · 2019年12月13日
2019年人工智能行业现状与发展趋势报告,52页ppt
专知会员服务
124+阅读 · 2019年10月10日
相关资讯
报告 | 2019中国人工智能产业知识产权发展白皮书
数据科学浅谈
7+阅读 · 2019年11月14日
人工智能商业化研究报告(2019)
腾讯大讲堂
15+阅读 · 2019年7月9日
解读《中国新一代人工智能发展报告2019》
走向智能论坛
32+阅读 · 2019年6月5日
重磅推荐:中国人工智能趋势报告(完整版)
人工智能学家
18+阅读 · 2019年2月27日
《中国人工智能发展报告2018》(附PDF下载)
走向智能论坛
19+阅读 · 2018年7月17日
权威发布:新一代人工智能发展白皮书(2017)
全球人工智能
12+阅读 · 2018年2月25日
《人工智能标准化白皮书(2018版)》发布|附下载
人工智能学家
18+阅读 · 2018年1月21日
Top
微信扫码咨询专知VIP会员