最新机器学习开源项目Top10

2018 年 11 月 19 日 AI100


作者 | Mybridge

译者 | Linstancy

整理 | Jane

出品 | AI科技大本营


【导读】过去一个月里,我们对近 1400 个机器学习项目进行了排名,并挑选出热度前 10 的项目。这份清单涵盖了包括 OpenAI 最新开发的 RND 算法、Uber 构建的第一个自然语言处理平台、由 Berkeley 研究人员提出的从视频内容中进行学习的 Acrobatics 框架、可以与 Amazon 的Echo 设备交互的 Anatomy 系统等。希望大家可以找到自己感兴趣的项目。


1:RND


OpenAI 最近开发了 RND( Random Network Distillation),一种基于预测的强化学习算法,用于鼓励强化学习代理通过好奇心来探索他们所处环境。在游戏任务 Montezuma's Revenge 上首次超过人类的平均表现。


RND 通过衡量预测状态下随机神经网络固定输出的难度来激励代理访问不熟悉的状态。由于在不熟悉的状态下,输出很难预测,因此奖励被设置的很高。在这项任务中,RND 能够定期查找所有 24 个房间,并在不使用演示或访问游戏的基本状态情况下实现当前最先进的表现。此外,它易于实现且能够高效扩展,能够用于其他任何的强化学习算法。更多详细信息,大家可以参见 RND 论文,参考并重现论文的结果。




论文链接

https://arxiv.org/abs/1810.12894

项目主页链接:

https://blog.openai.com/reinforcement-learning-with-prediction-based-rewards/?utm_source=mybridge&utm_medium=blog&utm_campaign=read_more


2:Anatomy


Anatomy of AI System Geospatial 是一个可以与 Amazon Echo 设备交互的应用。通过此应用我们能够对单个 AI 系统进行详细的解剖,了解其中资源分配,预测,网络优化等模块之间的关系。



项目主页链接:

https://anatomyof.ai/?utm_source=mybridge&utm_medium=blog&utm_campaign=read_more


3:Acrobatics


Learning Acrobatics by Watching Youtube 是 Berkeley 研究人员提出的一种可以从视频中学习技能的框架。通过结合计算机视觉和强化学习方面的最先进技术,此系统能够基于视频剪辑数据,模拟角色并从中学习各种技能。给定人物正在执行某些技能的视频,如侧空翻或后空翻,该系统能够学习模拟并再现这些技能策略,而无需任何手动姿势注释。更多详细信息可以参见相关论文及项目主页。




论文链接:

https://xbpeng.github.io/projects/SFV/2018_TOG_SFV.pdf

项目主页链接:

https://bair.berkeley.edu/blog/2018/10/09/sfv/?utm_source=mybridge&utm_medium=blog&utm_campaign=read_more



4:Model-based Machine Learning


Model-based Machine Learning 是一个应用机器学习来解决现实世界问题的开源教程,目前该书籍仍在更新阶段。



项目主页链接:

http://mbmlbook.com/toc.html?utm_source=mybridge&utm_medium=blog&utm_campaign=read_more


5:NLP & Deep Learning


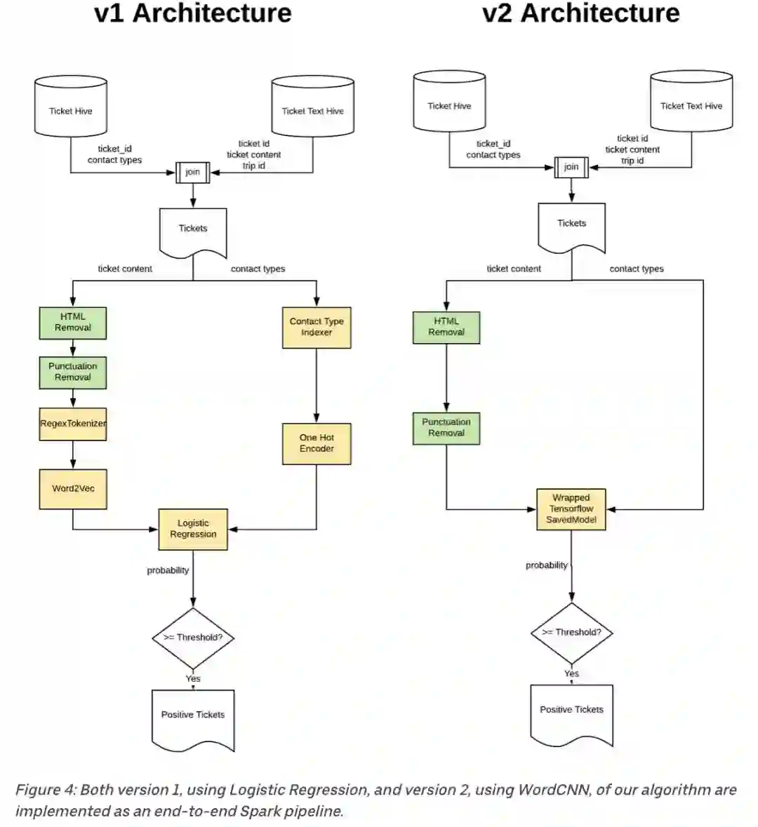
NLP & Deep Learning 是由 Uber 团队构建的一个自然语言平台(NLP),用于在票证文本中查找与地图数据相关的问题,并在此平台指定触发故障单的特定类型的地图数据,以便相应的高精地图团队能够评估问题并确定解决方案。





项目主页链接:

https://eng.uber.com/nlp-deep-learning-uber-maps/


6:Neural Network


该项目是基于 Numpy 实现一个神经网络的过程。现在通过使用像 Keras,TensorFlow 或 PyTorch 这样的高级框架,我们可以快速构建非常复杂的神经网络模型。但是,对于神经网络的基本概念及其内部的原理结构,仍然值得我们去深入了解。因此这个项目将尝试利用数学的理论知识,仅使用 NumPy 构建一个完全可操作的神经网络。在项目的最后,还将测试我们所构建的模型,用其解决一个简单的分类问题,并将其性能与使用 Keras 构建的神经网络模型性能进行比较,更多信息可以访问项目的主页。



项目主页链接:

https://towardsdatascience.com/lets-code-a-neural-network-in-plain-numpy-ae7e74410795


7:Curiosity and Procrastination in RL


该是个项目是 Google Brain、DeepMind 团队和 ETHZ 研究人员合共同作的结成果他旨在探索 curiosity 和 procrastination 策略在强化学习 (RL) 领域的应用。们提出一种新的机遇情景记忆的模型,它可以提供一种类似于好奇心(curiosity)的RL奖励,,用于智能体来探索环境。由于智能体不仅要探索新的环境,而且还要解决原始任务,因此该模型将所提供的奖励添加到原始的稀疏任务奖励中。因此,合并后的奖励不再稀疏,这使得标准RL 算法可以从中学习,而这种基于 curiosity 的 RL 算法可以扩展到其他任务的数据集中。更多信息可以查看 Google AI Blog 上的相关内容。




项目主页链接:

https://ai.googleblog.com/2018/10/curiosity-and-procrastination-in.html?utm_source=mybridge&utm_medium=blog&utm_campaign=read_more


8:Detecting Faces


Detecting Faces 是基于 Viola Jones 算法的一个人脸检测开源项目,在 Youtube 上展示了其 demo 视频,里面有丰富的内容可供读者观看,我们已经给大家下载好了,不用翻墙啦~



项目主页链接:

https://www.youtube.com/watch?v=uEJ71VlUmMQ



9:Turing Machine Learning Models


该项目旨在将构建好的机器学习模型集成到一个 API 上,以便在下次需要使用时能够轻松调用并使用它的功能。这对于满足现实世界软件产品的开发及部署工作来说是至关重要的。



项目主页链接:

https://www.datacamp.com/community/tutorials/machine-learning-models-api-python?utm_source=mybridge&utm_medium=blog&utm_campaign=read_more


10:Language Translator


Language Translator 是一个开源的自然语言翻译项目,旨在构建一个自然语言翻译器,通过自主学习翻译规则,从头开始进行语言翻译任务。



项目主页链接:

https://blog.floydhub.com/language-translator/?utm_source=mybridge&utm_medium=blog&utm_campaign=read_more


原文链接:https://medium.mybridge.co/machine-learning-top-10-articles-for-the-past-month-v-nov-2018-35f1fd88cb49


-【完】-


精彩推荐

BDTC 2018

2018 中国大数据技术大会将于 12 月 6 - 8 日在新云南皇冠假日酒店举行。汇聚超百位国内外实力讲师从学界翘楚到行业一线大拿:

管晓宏:中国科学院院士;

张宏江:源码资本投资合伙人;

张晓东:美国俄亥俄州立大学 Robert M. Critchfield 讲席教授;

陈性元:北京信息科学技术研究院副院长;

周靖人:阿里巴巴集团副总裁;

李浩源:Alluxio 公司创始人&CEO

......

全方位立体解读大数据时代的技术进程,为众技术爱好者奉上一场优质干货盛宴。



推荐阅读

公开课报名 | 详解CNN-pFSMN模型以及在语音识别中的应用

干货(附源代码) | 爬取一万条b站评论,分析9.7分的新番凭啥这么火?

程序员如何 Get 分布式锁的正确姿势?

让你崩溃无语的程序命名有哪些?

2年2亿美金,澳本聪耗得起BCH内战又怎样?

刚写完排序算法,就被开除了…

胜过iPhone XS?Google Pixel的“夜视功能”是怎样炼成的

登录查看更多
0

相关内容

专知会员服务
175+阅读 · 2020年6月4日
深度神经网络实时物联网图像处理,241页pdf
专知会员服务
78+阅读 · 2020年3月15日
专知会员服务
110+阅读 · 2020年3月12日
【Google AI】开源NoisyStudent:自监督图像分类
专知会员服务
55+阅读 · 2020年2月18日
【新书】Pro 机器学习算法Python实现,379页pdf
专知会员服务
204+阅读 · 2020年2月11日
谷歌机器学习速成课程中文版pdf
专知会员服务
147+阅读 · 2019年12月4日
【斯坦福&Google】面向机器人的机器学习,63页PPT
专知会员服务
26+阅读 · 2019年11月19日
2019热门开源机器学习项目汇总
专知
9+阅读 · 2020年1月3日
2018-Github最热门机器学习开源项目Top10分享
深度学习与NLP
8+阅读 · 2019年1月22日
机器学习开源项目Top10
AI100
4+阅读 · 2019年1月20日
10月机器学习开源项目Top10
机器学习算法与Python学习
3+阅读 · 2018年10月30日
6月份最热门的机器学习开源项目Top10
AI前线
8+阅读 · 2018年7月3日
精选10大机器学习开源项目 !(附链接)
数据派THU
7+阅读 · 2018年5月3日
3月份Github上最热门的数据科学和机器学习项目
大数据技术
7+阅读 · 2018年4月23日
推荐 | 机器学习开源项目 Top 10
深度学习世界
4+阅读 · 2018年3月22日
资源 | GitHub上的五大开源机器学习项目
机器之心
9+阅读 · 2017年11月9日
TResNet: High Performance GPU-Dedicated Architecture
Arxiv
8+阅读 · 2020年3月30日
Arxiv
38+阅读 · 2020年3月10日
Arxiv
12+阅读 · 2019年2月26日
Adversarial Transfer Learning
Arxiv
12+阅读 · 2018年12月6日
Arxiv
3+阅读 · 2018年5月28日
VIP会员
最新内容
《第四代军事特种作战部队选拔与评估》
专知会员服务
1+阅读 · 今天6:23
不对称优势上升:自主系统如何强化海上拒止
专知会员服务
1+阅读 · 今天5:51
《人工智能赋能电磁战》(报告)
专知会员服务
2+阅读 · 4月17日
【CMU博士论文】迈向可扩展的开放世界三维感知
相关VIP内容
专知会员服务
175+阅读 · 2020年6月4日
深度神经网络实时物联网图像处理,241页pdf
专知会员服务
78+阅读 · 2020年3月15日
专知会员服务
110+阅读 · 2020年3月12日
【Google AI】开源NoisyStudent:自监督图像分类
专知会员服务
55+阅读 · 2020年2月18日
【新书】Pro 机器学习算法Python实现,379页pdf
专知会员服务
204+阅读 · 2020年2月11日
谷歌机器学习速成课程中文版pdf
专知会员服务
147+阅读 · 2019年12月4日
【斯坦福&Google】面向机器人的机器学习,63页PPT
专知会员服务
26+阅读 · 2019年11月19日
相关资讯
2019热门开源机器学习项目汇总
专知
9+阅读 · 2020年1月3日
2018-Github最热门机器学习开源项目Top10分享
深度学习与NLP
8+阅读 · 2019年1月22日
机器学习开源项目Top10
AI100
4+阅读 · 2019年1月20日
10月机器学习开源项目Top10
机器学习算法与Python学习
3+阅读 · 2018年10月30日
6月份最热门的机器学习开源项目Top10
AI前线
8+阅读 · 2018年7月3日
精选10大机器学习开源项目 !(附链接)
数据派THU
7+阅读 · 2018年5月3日
3月份Github上最热门的数据科学和机器学习项目
大数据技术
7+阅读 · 2018年4月23日
推荐 | 机器学习开源项目 Top 10
深度学习世界
4+阅读 · 2018年3月22日
资源 | GitHub上的五大开源机器学习项目
机器之心
9+阅读 · 2017年11月9日
Top
微信扫码咨询专知VIP会员