教育部:500万AI工程师缺口务必补上,70%的程序员这么看!

2018 年 8 月 2 日 程序人生

点击上方“程序人生”,选择“置顶公众号”

第一时间关注程序猿(媛)身边的故事


AI再次被提上国家级日程!

为落实《国务院关于印发新一代人工智能发展规划的通知》,为我国新一代人工智能发展提供战略支撑,教育部在近日正式发布了《高等学校人工智能创新行动计划》。

教育部重磅强调:要加强人工智能领域专业建设,推进“新工科”建设,形成“人工智能+X”复合专业培养新模式,到 2020 年建设 100 个“人工智能+X”复合特色专业;推动重要方向的教材和在线开放课程建设,到 2020 年编写 50 本具有国际一流水平的本科生和研究生教材、建设 50 门人工智能领域国家级精品在线开放课程;在职业院校大数据、信息管理相关专业中增加人工智能相关内容,培养人工智能应用领域技术技能人才。

然而,中国在人工智能基础研究和创新,尤其是在AI高端人才储备方面,仍然存在很大缺口。根据高盛《全球人工智能产业分布》报告统计,2017年全球新兴人工智能项目中,中国占据51%,数量上已经超越美国。但全球人工智能人才储备方面,中国却只有5%左右。

中国人工智能人才缺口超过500万,如何应对?


三步走战略:2020年中国高校成为AI人才输送地
  • 到 2020 年,基本完成适应新一代人工智能发展的高校科技创新体系和学科体系的优化布局,高校在新一代人工智能基础理论和关键技术研究等方面取得新突破,人才培养和科学研究的优势进一步提升,并推动人工智能技术广泛应用。

  • 到 2025 年,高校在新一代人工智能领域科技创新能力和人才培养质量显著提升,取得一批具有国际重要影响的原创成果,部分理论研究、创新技术与应用示范达到世界领先水平,有效支撑我国产业升级、经济转型和智能社会建设。

  • 到 2030 年,高校成为建设世界主要人工智能创新中心的核心力量和引领新一代人工智能发展的人才高地,为我国跻身创新型国家前列提供科技支撑和人才保障。


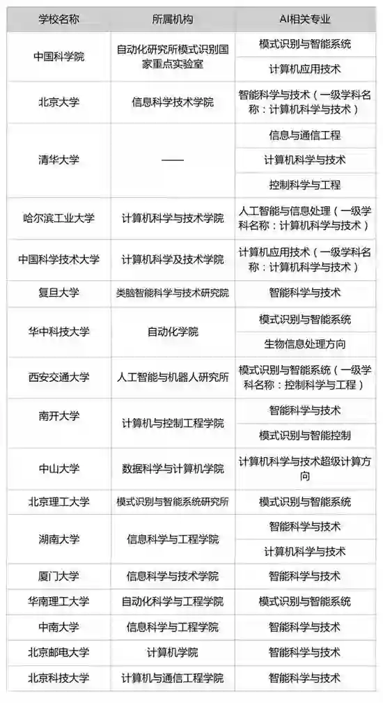
高校布局:AI高校专业盘点

笔者盘点了部分高校(含中科院计算机所)人工智能专业,希望可以得出中国未来三年产出的AI人才的专业和大致数量,具体情况如下:



教育布局:高中生引入AI课本

我国为高中生出版了第一本人工智能(AI)教材——《人工智能基础(高中版)》,寄希望于年轻的一代来缩小在全球人工智能人才竞争中的差距。刚刚过去几个月,AI教育的这把火已经从大学提前至高中生,这背后的隐藏的信号不言而喻。

终归到底,技术的竞争就是人才的竞争,所以国家将AI人才建设放在第一的位置上,并把高端人才队伍建设作为人工智能发展的重中之重!

然而在国内,人工智能人才供需不平衡比国外更严重。

据业内人士介绍,北美地区人工智能开发相关职位的供求比例接近1:3,而国内这个数字则仅为1:10。据工信部教育考试中心知情人士透露,目前我国人工智能人才缺口超过500万人。

高盛发布的《全球人工智能产业分布》报告中称,2017年全球新兴人工智能项目中,中国占据51%,数量上已经超越美国。但全球人工智能人才储备,中国却只有5%左右。这些数据都表明中国市场对人工智能专业人才的需求迫切性。

图片来源:腾讯研究院《2017全球人工智能人才白皮书》

前些天一份2018届互联网校招高薪清单在网上广为流传。在这些企业提供的职位中,研究深度学习、机器学习、人工智能等岗位最为火热。

图片来源:AI校招薪酬表

这一迹象对我国广大的开发者来说,是一个好的事情,回顾移动互联网时代,很容易算清掌握AI能给自己带来多大的红利。但从另一个角度来看:AI即未来,可以看出AI技术将会是每个开发者的核心壁垒,所以现在正是掌握AI最好的机会!

那么如何成为一名AI工程师呢?

在这里推荐 CSDN 学院出品的《人工智能工程师直通车》实训营,目的是:通过 120 天的实战,将学员培养达到具备一年项目经验的人工智能工程师水平。CSDN 百天计划课程共分为 3 个阶段,4 个月完成。

联系 CSDN 学院职场规划师,

获取一对一专属服务

(包括:IT 职场规划服务/专属折扣)

为什么报名CSDN学院?

很多学员都曾苦恼,工作中缺乏“好师傅”,很多Bug,也都得绞尽脑汁自己解决。在全栈特训营,这些问题都将不存在。

我们采取讲师+课程助教的服务模式。

授课的两位老师分别是:中国科学院大学计算机与控制学院副教授卿来云老师、和计算机视觉领域处理大牛智亮老师。两位老师一个偏重理论知识、算法推倒;一个偏重实际操作,实战经验,可以全方面的为学员提供知识的讲解。 

课程助教将会带领你一起攻克项目,Review你的代码并给出意见。最后,课程助教会带你们一起进行项目最后上线路演,并接受导师的点评。

(课程大纲)

对于课业完成优秀的同学,CSDN 学院还将提供名企推荐,看到这里,你想不想踩在过来人的肩膀上,轻松实现转型人工智能工程师呢?

不妨添加 CSDN 学院小姐姐的微信聊一聊吧,报程序人生的粉丝,还将获得千元优惠券哦。

联系 CSDN 学院职场规划师,

获取一对一专属服务

(包括:IT 职场规划服务/专属折扣)

最后,祝愿所有的朋友能学有所成~    

登录查看更多
3

相关内容

《人工智能2020:落地挑战与应对 》56页pdf
专知会员服务
198+阅读 · 2020年3月8日
电力人工智能发展报告,33页ppt
专知会员服务
135+阅读 · 2019年12月25日
【德勤】中国人工智能产业白皮书,68页pdf
专知会员服务
312+阅读 · 2019年12月23日
2019中国硬科技发展白皮书 193页
专知会员服务
86+阅读 · 2019年12月13日
2019年人工智能行业现状与发展趋势报告,52页ppt
专知会员服务
124+阅读 · 2019年10月10日
解读《中国新一代人工智能发展报告2019》
走向智能论坛
32+阅读 · 2019年6月5日
寒冬裁员,这51家公司不仅招人,年薪竟还给到80万!
七月在线实验室
4+阅读 · 2019年1月28日
国内高校人工智能教育现状如何?
大数据技术
9+阅读 · 2018年4月24日
海康威视AI Cloud助力平安城市4.0建设
海康威视
7+阅读 · 2018年1月17日
AI 技术人才成长路线图 | CSDN重磅发布
人工智能头条
4+阅读 · 2018年1月17日
Arxiv
14+阅读 · 2018年5月15日
Arxiv
4+阅读 · 2018年3月19日
Arxiv
6+阅读 · 2018年2月28日
VIP会员
最新内容
战略前沿人工智能的再思考(中文)
专知会员服务
6+阅读 · 5月29日
《量化地基防空系统间接效应的博弈论方法》
专知会员服务
5+阅读 · 5月29日
“史诗怒火行动”中美军损失的作战飞机
专知会员服务
5+阅读 · 5月29日
ICML 2026 | 理解上下文持续学习中的泛化与遗忘
专知会员服务
5+阅读 · 5月28日
Agent Harness综述:大模型智能体执行器工程全景
专知会员服务
15+阅读 · 5月28日
《基于理论的威慑效能评估》
专知会员服务
8+阅读 · 5月28日
相关VIP内容
Top
微信扫码咨询专知VIP会员