【趋势】这几类医疗器械和药品将得到发改委的大力扶持

2017 年 12 月 27 日 医谷 医学大健康未来

▲点击上方的蓝色“医谷”关注我们

“置顶公众号”第一时间获取最有价值行业趋势信息



医谷微信号:yigoonet


近日,国家发改委发布关于印发《增强制造业核心竞争力三年行动计划(2018-2020年)》重点领域关键技术产业化实施方案的通知(以下简称通知)。


该《通知》一共印发了9个重点领域的关键技术产业化实施方案,其中包含了《高端医疗器械和药品关键技术产业化实施方案》(以下简称方案),对于高端医疗器械,《方案》提出聚焦使用量大、应用面广、技术含量高的高端医疗器械,鼓励掌握核心技术的创新产品产业化,推动科技成果转化,填补国内空白,推动一批重点医疗器械升级换代和质量性能提升,提高产品稳定性和可靠性,发挥大型企业的引领带动作用,培育国产知名品牌。


通过《方案》的实施,10个以上创新医疗器械填补国内空白,10个以上国产高端医疗器械品牌实现升级换代,质量性能显著提升,销量进入同类产品市场份额前三位;培育医疗器械龙头企业,销售收入超20亿的医疗器械企业达到10家以上。


以下几个医疗器械子领域则被纳入了《方案》的扶持计划:


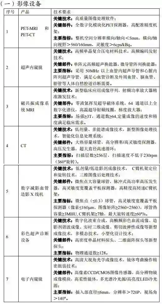
  1.影像设备


鼓励国内空白的 PET-MRI、超声内窥镜等创新设备产业化。推动具备一定基础的 PET-CT、CT、MRI、彩色超声诊断设备、电子内窥镜、数字减影血管造影 X 线机(DSA)等设备升级换代和质量性能提升。加快大热容量 X 射线球管、超导磁体、新型超声探头等核心部件及图像处理软件等核心技术的开发。


  2.治疗设备


鼓励国内空白的腹腔镜手术机器人、神经外科手术机器人等创新设备产业化。推动具备一定基础的高能直线加速器及影像引导放射治疗装置、血液透析设备(含耗材)、治疗用呼吸机、骨科手术机器人、智能康复辅助器具等产品的升级换代和质量性能提升。


  3.体外诊断产品


鼓励国内空白的全实验室自动化检验分析流水线(TLA)等创新设备产业化。推动具备一定基础的高通量基因测序仪、化学发光免疫分析仪、新型分子诊断仪器、即时检验系统(POCT)等体外诊断产品及试剂升级换代和质量性能提升。


  4.植入介入产品


推动全降解冠脉支架、心室辅助装置、心脏瓣膜、心脏起搏器、人工耳蜗、神经刺激器、肾动脉射频消融导管、组织器官诱导再生和修复材料、运动医学软组织固定系统等创新植入介入产品的产业化。


《方案》还要求建设医疗器械专业化咨询、研发、生产、应用示范服务平台,为医疗器械行业提供信息咨询、核心技术研究及产业化、已上市产品质量跟踪评价和应用示范等公共服务,推动行业全面转型升级,促进产品质量性能提升。


对于高端药品,《方案》提出,围绕人民群众健康需求,鼓励创新药开发和产业化,加快临床需求大、价格高的专利到期药品仿制,推动药品拓展国际高端市场,提升重点产品质量水平,提高药品供应保障和重大疾病防治能力。


通过《方案》的实施,实现10个以上创新药产业化;通过国产首仿药或生物类似药上市,降低药品消费支出50亿元/年以上;在欧美市场制剂销售额达到10亿美元以上,新药注册实现零的突破。


以下几类药品被纳入了《实施方案》的扶持计划:


  1.创新药


针对肿瘤、心脑血管、糖尿病、免疫系统、病毒及耐药菌感染等重大疾病治疗领域,推动靶向性、高选择性、新作用机理的创新药物开发及产业化。推动 2015 年以来已获新药证书或已申报新药生产的化学药 1-2 类新药(新化合物和改良型新药)、中药 1-6 类新药(含民族药)及新经典名方产品、国内首家上市的生物药产业化。


  2.重大仿制药物


鼓励市场潜力大、临床价值高的专利到期首家化学仿制药和生物类似药的开发及产业化,推动通过仿制药质量和疗效一致性评价的产品产业升级,提高生产过程智能、绿色制造水平,提升生产效率和产品质量,降低医药费用支出。


《方案》还要求根据欧美市场药品注册和生产要求,建设新药、重大仿制药国际标准生产基地。开拓“一带一路”国家市场,鼓励疫苗企业根据 WHO 质量预认证要求,建设国际化生产基地;建设药品专业化咨询、研发、生产、应用示范服务平台,为药品企业提供信息咨询、药学研究和临床研究CRO、专业化合同生产CMO、药品质量再评价等服务,促进产品质量性能提升,提高医药产业分工协作和生产集约化水平。


同时,《方案》鼓励骨干企业发挥引领示范作用,根据人民群众生命健康迫切需求加快重大产品创新和产业化。促进骨干企业之间以及骨干企业同科研院所、高等院校等就产业发展核心共性瓶颈问题开展技术合作,解决一批制约产业升级和国际竞争力提升的关键技术、核心部件、空白产品问题。鼓励通过并购、合资合作等形式,引进先进技术。


此外,《方案》要求充分利用现有渠道,加大资金投入力度,支持相关项目实施,创新资金使用方式,积极运用先进制造产业投资基金等资金,支持具有核心竞争力的创新产品开发和产业化,产业投资基金注资的具体方案由基金管理机构和项目单位协商确定。


高端医疗器械和药品关键技术产业化项目指标要求


一、高端医疗器械



二、高端药品


(一)重大创新药


1.化学和生物创新药:2015年来新批准上市或已申报生产,化学药1类、2类新药(按照新注册分类)和生物药1类新药。


2.中药新药:2015年来新批准上市或已申报生产,针对中药优势病种,疗效确切、安全性高、有效成分明确、作用机理清晰的中药1-6类新药和新经典名方产品。


(二)重大化学首仿药和首家生物类似药


2015 年来新批准上市或已申报生产的化学药3类(按照新注册分类)和首家生物类似药。


文 |医谷


印度传统医学——阿育吠陀考察之旅诚邀莅临



医谷:拥有最全医学大健康产业信息来源渠道,紧跟政策风向,传播最新行业资讯;聚集国内外知名投资机构投资人,挖掘跟踪创新项目,实现项目资本快速对接;网罗大量会展信息及展后报道,聚焦热门产品技术,阐述专家大咖独到见解



张江科学城南部核心区,城市副中心——上海国际医学园区期待您的考察莅临,共谋发展,021-68119996。

登录查看更多
0

相关内容

2020年中国《知识图谱》行业研究报告,45页ppt
专知会员服务
241+阅读 · 2020年4月18日
新时期我国信息技术产业的发展
专知会员服务
71+阅读 · 2020年1月18日
2019中国硬科技发展白皮书 193页
专知会员服务
86+阅读 · 2019年12月13日
【大数据白皮书 2019】中国信息通信研究院
专知会员服务
138+阅读 · 2019年12月12日
2019年药品零售行业全景图
行业研究报告
31+阅读 · 2019年9月18日
医药零售行业报告
医谷
9+阅读 · 2019年7月8日
2018年氢燃料电池行业研究报告
行业研究报告
5+阅读 · 2019年5月6日
2018年边缘计算行业研究报告
行业研究报告
12+阅读 · 2019年4月15日
外泌体行业规模2030年预计将达22.8亿美元
外泌体之家
18+阅读 · 2019年3月26日
2018年德国汽车产业研究报告
行业研究报告
16+阅读 · 2018年12月1日
2017-2018年抗肿瘤药物行业研究报告
行业研究报告
7+阅读 · 2018年11月1日
Arxiv
29+阅读 · 2020年3月16日
Arxiv
102+阅读 · 2020年3月4日
Arxiv
11+阅读 · 2019年6月19日
Arxiv
5+阅读 · 2018年5月5日
VIP会员
最新内容
KDD 2026 | MixRAGRec:面向LLM推荐的混合专家KG-RAG框架
BES:让语言模型通过双向进化搜索自我改进
专知会员服务
3+阅读 · 5月30日
以色列-美国-伊朗战争中的无人机:关键要点
专知会员服务
4+阅读 · 5月30日
《Palantir任务保障性软件安全标准(MA-S2)》
专知会员服务
14+阅读 · 5月30日
基于声学的无人机检测技术综述
专知会员服务
8+阅读 · 5月30日
《当代混合战争分析框架:俄乌战争经验教训》
战略前沿人工智能的再思考(中文)
专知会员服务
8+阅读 · 5月29日
《量化地基防空系统间接效应的博弈论方法》
专知会员服务
6+阅读 · 5月29日
相关资讯
2019年药品零售行业全景图
行业研究报告
31+阅读 · 2019年9月18日
医药零售行业报告
医谷
9+阅读 · 2019年7月8日
2018年氢燃料电池行业研究报告
行业研究报告
5+阅读 · 2019年5月6日
2018年边缘计算行业研究报告
行业研究报告
12+阅读 · 2019年4月15日
外泌体行业规模2030年预计将达22.8亿美元
外泌体之家
18+阅读 · 2019年3月26日
2018年德国汽车产业研究报告
行业研究报告
16+阅读 · 2018年12月1日
2017-2018年抗肿瘤药物行业研究报告
行业研究报告
7+阅读 · 2018年11月1日
Top
微信扫码咨询专知VIP会员