【非标自动化】2017年的最NB的非标自动化内容都在这了

2018 年 2 月 25 日 产业智能官 工业机器人

非标自动化设备定义就是用户定制的、用户唯一的、非市场流通的自动化系统集成设备,是采用按照国家颁布的统一的行业标准和规格制造的单元设备组装而成,是根据客户的用途需要,开发设计制造的设备。不同类型客户其工艺要求均不相同。



一支笔告诉你真正牛逼的非标自动化是什么样的    


首先说什么是非标自动化?


顾名思义,“非标自动化”是对应所谓“标准自动化”的概念而出现的。


在工程界,为了应对大批量定型产品的生产,设计了生产流水线,辅以标准化的工装夹具和刀具,并制订了严格的生产工艺SOP(标准作业指导书)、BOM表(零部件和物料清单)和品质管控模式SIP(产品检验标准作业指导书),对产品线的全制程进行有效管理。达到了生产效率高、成本低、品质好的效果。也就是采用了“标准自动化”的生产模式。


但面对市场需求的急剧变化时,其负面效果就是很严重的了。当产品需要更新换代时,整条生产流水线就面临着整体报废的危险。



如何制作非标自动化设备?


1.标准作业指导书(简称SOP)


采用图文并茂的纸档(或电子档)的形式,对制造、装配中所有的具体动作、使用的工具、刀具和工装夹具、需要加工、装配的原材料和零部件(含标准件)、以及每一个工序的具体要求,和先后加工顺序做出明确无误的规定。并采用‘防呆’的描述方式和相应的措施,使普通员工能使用‘按图索骥’的简单方法,对照SOP进行和完成加工、装配的工作任务。


2.产品标准检验作业指导书(简称SIP)

采用图文并茂的纸档(或电子档)的形式,对制造、装配工序中所需要的原辅材料、所有的半成品、以及终端产成品,对照技术要求(即尺寸公差、表面粗糙度、形位公差、材质和外观)定时或按一定的频次,使用规定的检测仪器、检具和检测方法,进行工序和工艺检查。


并采用‘防呆’的描述方式和相应的措施,使普通员工能使用‘按图索骥’的简单方法,对照SIP进行和完成所有原辅材料、加工、装配等所有工序和产成品的检测工作任务。


3.零部件和物料清单(简称BOM表)    

将项目或生产、装配过程中,所有需要用到的零部件、原辅材料、标准件以及所需的工具、刀具和工装夹具,采用规范的表格形式,按照‘分门别类’的方式,将原辅材料、零部件、工具、刀具以及标准件的名称、型号规格、数量、零部件序号、图号和技术要求,以及供应商名称等信息,(如果需要,可将相应补充说明性质的图片放在备注栏)按照‘防呆’的要求,在BOM表中清晰、完整的记录下来。


4.生产流水线(简称产品线)

是指将原辅材料通过加工、装配的工艺和工序,经过必需的N道工序后,最终可以连续、稳定地生产出所需要产品的一种模式。一般是用输送传送带将原辅材料和半成品,连续不断地送到各个加工工位,直至送到最后一道工序,完成整个加工或装配的工作。


5.全制程(简称制程)

简而言之,就是指从原辅材料和零部件开始,到完成终端产成品的整个加工、装配的制造过程。


“非标自动化”设计工作主要目的


1、一般是采用自动化部品如:电动滑台、气缸、各种电机(如:步进电机或伺服电机)等驱动单元,和感知元器件(如各种用途的传感器),以及电动转台、皮带输送机、搬运机械手等输送物料的机械装置,再配上夹爪、真空吸盘、推杆等执行元器件,并辅以灵活的程序自动控制单元,取代原生产工序中相对应的人工或机械动作,提升产能;


2、通过提升机械动作运动和运动节拍的精准度,取代原生产工艺,提升品质;


3、主要是通过减少工序上的人工,降低劳动强度,降低生产成本。


很多朋友在初步方案设计阶段,很容易忽视了这三个主要目的,最后往往造成整个已设计、并制作完成设备的整体报废。形成很严重的后果。


“非标自动化”设计工作主要工作


1、收集信息:详细了解原有工序、生产工艺或生产设备的所有具体细节,和现有产能、人工数量、现有多少工序、工序品质(或产品品质)、原辅材料等情况。最好能到生产线上去向主管工程师和操作员工进行多层面的询问、勘察和了解,并了解工作场地中的环境要求,以及是否有什么特殊的要求;


2、了解需求:向客户方主管了解需要达到的主要目的和要求;


3、方案确认:根据上述两个基本情况,结合可供选择的条件,提出初步可行性方案,供团队集体讨论后,交付给客户确认;(一般这会有几个来回后才能初步定下来)


4、主要部件选型:在可行性方案经由客户确认后,开始进行自动化部品选型;(一般在做可行性方案时,也需要进行初步的选型动作)


5、参数验证:根据客户对产能(一般是指整个循环过程所需的时间)的要求,进行全制程的工步设计,并对所初选的自动化部品的功能进行校核和确认;


6、常规设计:在以上工作完成后,就可以进行装配总图草图的设计工作,进入常规的机械设计工作流程了。同时,由电气工程师和程序编制人员,依据整体实施方案和工步流程图,进行电气原理图和程序控制软件的设计、编制工作;


7、审核与客户确认:完成机械设计、外采自动化元器件、机械加工零部件、电气图和程控图后,经过规范的审核和客户再次确认后,即可进行制造、装配、调试工作,完成后进入试运行阶段;


8、现场调试:通过试运行和测试,在能达到设计要求并能实现客户要求后,即可进行到客户现场安装、调试阶段。直至完成整个项目。


以上八个主要方面的工作,视具体项目的实际情况,需做适当的调整。每个主要方面工作的具体内容,必须要严格地按照工作规范进行。避免造成重大失误。


最后来看看一支笔的自动化生产过程


这些非标设计很棒,值得看看




非标设备设计要求和规范





非标自动化设备开发流程,讲的太直观了!






从事非标自动化设备开发,如何提高机构设计能力

组立的重要性


这里可以分开两点谈:


一是为什么想独立做大型设备的设计研发之前,先乖乖的干一两年组立再说。


二是当你是设计研发的职责的时候,组立对于你而言意味着什么。


两者可以一并的谈(既然你也是这行的那么有些地方我直接上术语俗语和黑话了)。


设计,是项目的主脑,组立电控所有要注意的要点,可能存在的无法解决或者不够稳定的技术难点,应该都是设计要预想到的,你应该做到提前告诉他们可能某处有一个地方你要特别注意吧啦吧啦,某处可能出现什么问题你可以尝试这样那样去解决吧啦吧啦。


虽说是电控给了设备以灵魂,但是,所有的动作和逻辑都是设计预想好的,你才是创造者,电控只是用程序去实现和控制。那么话说回来了,组立就是实现你预想的机构方向的布局的人,抛开加工的品质不谈,组立的责任心细心严谨技术都可能直接间接影响项目进度或者性能或者稳定性。


也许只是某个毛边未处理,造成你产品刮伤;也许只是靠销的面没贴紧,造成你一整组工站偏了十条;也许只是某个关键工件没消磁,造成产品取不走放不稳…这些小问题我都遇到过,真正发现根源了处理起来快则几分钟慢则几个小时,但,可能发现根源的过程要几小时几天甚至几周呢


也许你足够强到了现场扫一眼就能发现根源所在,也许你足够强那么这些你会提前交待组立甚至自己重点检查这些高危所在,也许组立足够给力那么这些根本不会发生…


所以你看,组立对你很重要,组立的工作你也要相当熟悉,直白的说:你自己组立的时候发现的缺陷和不足,都能化成宝贵的经验让你设计的时候不再犯错,你自己组立的时候思考的逻辑和作业的手法又能让你在设计时候多一种角度去审视。


组立真的很重要


画图不难,难的是为什么要这么画


我最常给我带的设计新人、组立新人讲的一句话就是上面这句了。


画图真的不难,CAD这种简单到极致的就不说了,3D软件我在学校不过入门一两种,毕业七年到现在是第四家公司,每家公司我都要换3D软件,最开始是UG,然后proe,然后invertor,现在osd,真的一点也不难,每次不过几天时间就能掌握新软件了。


过往带新人经历来看,愚钝者不过三五天一周即可2d抄图,三五天一周即可3d,聪颖者一两天就行的我也见过。


但是,抄图不等于设计,会画不代表懂。就简单的一个过定位,书本知识死板枯燥但是不见得多少人能记下,实际运用中不见得有多少人真正掌握,我见过不计其数的已经干了几年设计的老鸟还在犯着过定位的错误,他肯定懂得这个概念,但实际运用可能根本没有意识到。


设计背后所代表的不仅是机械知识,也代表了相关学科知识,更代表了无数的经验积累。你决定这个外形用圆的而不是方的,当你能够轻松的说服所有质疑反驳的意见的时候,换句话说所有质疑反驳你全都已经考虑过了,圆的就是最优解,这时说明真正是懂得什么叫设计。


经验的积累


后悔了,这个话题真是范围太大了…
我刚毕业的时候也特别喜欢翻fa型录,所以很早很早我就发现了。


@薛雨龙提到的手指气缸,同时发现了一些神奇的小玩意:旋转夹紧气缸、增压缸、二程(多程)气缸、台阶销、内牙销、多pin插头等等…


工作中了解冲模、塑模、电镀制程,对于了解产品原料工艺制程、稳定性和尺寸波动特性挺有帮助,额外的也能学而用之,做裁切工站还有长料带传输等都可拿来参考等等…


闲着蛋疼就学习电控编程和接线、学机器视觉实验和编程写条件写数据库,这些都比不上专业的同事那么专业,但如何配合协同、怎样舒服好做尽量不要别扭难受等等…看看日本人的美国人的德国人的设备,有实物看实物,有图纸看图纸,能剖析动作最好,实在不行看2d图纸也能学习标注习惯、加工水准、图面规范…


总结:可能因人而异,我平日好奇心就比较旺盛,但私以为,想积累经验恰恰需要这样时时对事事都多看一眼多想一下,不积小流无以成江海。


日本工业,某些方面领先了十年以上,可能我这么说有些人不高兴“涨他人威风灭自己士气”,理智点吧,几种大规模使用的钢材只有日本有配方,要用就必须进口,你我空口爱国有何用?更何况自动化工业,日本技术上领先不止一点,理念也是引领亚洲潮流,再加上变态的日本人对细节的苛刻,有空多学学日本的,好处多多。


▶文章来源:知乎




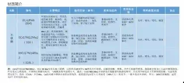
机械设计非标自动化设备常用材料





非标自动化常用零件汇总

1、 线性导向轴

 

2、 导向轴支座

 

3、固定环

 

4、直线轴承

 

5、滚珠导轨


  

6、花键


 

7、无油衬套


 

8、无油板/导轨


 

9、直线导轨


 

10、电缆保护链


 

 

11、滚珠丝杠


 

12、支座组件


 

13、梯形丝杠

 

14、交叉滚子

 

15、滑袋/V型导轨/线性滑轨

 

16、轴承/凸轮轴承随动器/旋转零件


17、支点用台阶螺丝

 

18、铰链座/铰链螺栓

 

19、连接棒/连接线缆/丝


20、联轴器/轴接头

21、免键异径接头(连接接头)

 

22、同步齿形带/带轮


文章来源:智造家IMEfuture




非标设备牢记这12条,可能为公司节约5000万



1

最经济的先做

2

单点单机

3

流水线集成


牢记这12条,您的投资决策可能节约5000万,您说值不值?

1

中小制造工厂的效率不高,80%是管理问题;管理提升一点,效率提高一大截。


2

自动化一定要分两步走:以工艺改善为目的的设备改造先行,接来下才是自动化集成和智能机器人。


3

非标设备量身定做最适用、经济;模夹具改进、半自动、全自动,中小型工厂一定要从这里起步;积累经验后,才能开启自动化、智能化的大门。


4

珠三角西岸的机械设备代替人计划已经落后于珠三角东岸。


5

自动化在中国,开始分成两种模式:美的为代表的自主推动模式;以富士康为代表的全盘外力模式。

6

要不要机器代人,已经不是老板说了算,而是市场竞争说了算,效率低的工厂、缺工的岗位、危险的工种都将逐步被先进生产力所替代。

7

机器人的确高大上,与之配套的解决方案同样重要,它们的造价也不菲;这就好像电脑主机没有外设,那也是毫无用武之地一样。

8

非标设计从某种程度上讲就是一层窗户纸,捅破了谁都认为简单;但设计方案没做出来之前,谁都认为不简单!宗旨是简洁、好用、效率高、易于维护。


9

非标设计的高手,在于见多识广,长期扎根于设备制造/改善一线,精通相关工艺的“工匠”。


10

自动化设备的投资回收期一般为1-2年,既不要急功近利,也不能苛求完美。


11

工厂效率驱动的三板斧是现场基础管理、自动化和信息化,缺一不可。


12

效率驱动是工厂开始转型的唯一通路(突破口),每年生产效率不提升20%,就不算转型,而是小打小闹。



文章来源:挤成培训




非标自动化设备采购需要注意的几个问题

采购非标自动化设备是所有生产型的工厂在建立工厂的时候必须要涉及到的问题,那么了解在选购非标自动化设备的注意事项就可以为厂商省去很多不必要的麻烦,也可以为工厂节省一笔巨大的后续支出。


选购非标自动化设备第一个需要注意就是自身的情况


一、工序是否有必要投放自动化设备 一般在以下情况下考虑导入自动化设备代替人工操作


1.作业环境差,如喷涂和焊接作业等;

2.人工操作使产品品质不稳定或达不到客户要求;

3.产品较大或较重,人工操作困难。

4.产品的生产周期和寿命长。 对于仅仅以节省人力为目的的自动化,个人建议需审慎评估。


二、工序是否适合投放自动化设备


1. 部件的稳定性:上游流下来的产品质量是不是稳定的。如果部件不稳定,设备加工出来的产品品质可能还不如人工,也可能会造成设备的频繁停机。

2. 操作的复杂度:操作的复杂程度决定着自动化设备的成本和自动化设备技术的可行性。即使是工业机器人,复杂的组装作业也难以实现。

3. 部件的包装方式:如果想实现自动上料,需要更改原有的包装方式以能让上料机械装置可以抓取到部件,由于变更包装方式所带来的成本增加需计算到自动化成本中。

4. 部件的可分离性:如果想实现人工上料,需要评估部件的可分离性。尤其是对于一些小的零部件,比如螺丝等。


三、自动化设计如何才能满足精益模式的要求


1. 使用单任务的小设备,而不是使用多任务的大设备;设备越复杂,成本越高,可靠性越差,而且应对需求变化的柔性也较低;


2. 不盲目追求高速设备,设备的效率应以满足需求和保证产品的质量为原则。


3. 尽量避免批量加工的设备,批量加工设备虽然在效率上具有一定的优势,但会阻碍流动,使生产周期过长。


选购非标自动化设备第二个需要注意的是售后服务的问题


像这样价格不菲的机器一旦出现问题需要维修的话就是一笔不小的费用。所以,大家需要选 择一家售后服务良好的自动化设备生产商家。


他们不但可以为采购方提供送货上门并且进行安装的服务,当机器在使用过程中一旦出现任何问题,厂商就会立马上门 进行维修,这样就可以尽可能地降低因为机器鼓掌影响采购方的生产活动。 


选购非标自动化设备第三个需要注意的是价格问题了。


价格是一个非常敏感的话题,相信所有的选购方都希望花更少的钱买到更好的设备。但是,我们都知道,价格和产品的质量都是有挂钩的。所以,大家不能一味地去贪小便宜,购买那些价格便宜的机器。这些机器虽然购买的时候比较便宜,但是在使用过程中肯 定是明显没有那些价格稍微昂贵一些的好,这些机器在后期维护和维修所花的钱也是不少的。


文章来源:自动化网

 

人工智能赛博物理操作系统

AI-CPS OS

人工智能赛博物理操作系统新一代技术+商业操作系统“AI-CPS OS:云计算+大数据+物联网+区块链+人工智能)分支用来的今天,企业领导者必须了解如何将“技术”全面渗入整个公司、产品等“商业”场景中,利用AI-CPS OS形成数字化+智能化力量,实现行业的重新布局、企业的重新构建和自我的焕然新生。


AI-CPS OS的真正价值并不来自构成技术或功能,而是要以一种传递独特竞争优势的方式将自动化+信息化、智造+产品+服务数据+分析一体化,这种整合方式能够释放新的业务和运营模式。如果不能实现跨功能的更大规模融合,没有颠覆现状的意愿,这些将不可能实现。


领导者无法依靠某种单一战略方法来应对多维度的数字化变革。面对新一代技术+商业操作系统AI-CPS OS颠覆性的数字化+智能化力量,领导者必须在行业、企业与个人这三个层面都保持领先地位:

  1. 重新行业布局:你的世界观要怎样改变才算足够?你必须对行业典范进行怎样的反思?

  2. 重新构建企业:你的企业需要做出什么样的变化?你准备如何重新定义你的公司?

  3. 重新打造自己:你需要成为怎样的人?要重塑自己并在数字化+智能化时代保有领先地位,你必须如何去做?

AI-CPS OS是数字化智能化创新平台,设计思路是将大数据、物联网、区块链和人工智能等无缝整合在云端,可以帮助企业将创新成果融入自身业务体系,实现各个前沿技术在云端的优势协同。AI-CPS OS形成的字化+智能化力量与行业、企业及个人三个层面的交叉,形成了领导力模式,使数字化融入到领导者所在企业与领导方式的核心位置:

  1. 精细种力量能够使人在更加真实、细致的层面观察与感知现实世界和数字化世界正在发生的一切,进而理解和更加精细地进行产品个性化控制、微观业务场景事件和结果控制。

  2. 智能:模型随着时间(数据)的变化而变化,整个系统就具备了智能(自学习)的能力。

  3. 高效:企业需要建立实时或者准实时的数据采集传输、模型预测和响应决策能力,这样智能就从批量性、阶段性的行为变成一个可以实时触达的行为。

  4. 不确定性:数字化变更颠覆和改变了领导者曾经仰仗的思维方式、结构和实践经验,其结果就是形成了复合不确定性这种颠覆性力量。主要的不确定性蕴含于三个领域:技术、文化、制度。

  5. 边界模糊:数字世界与现实世界的不断融合成CPS不仅让人们所知行业的核心产品、经济学定理和可能性都产生了变化,还模糊了不同行业间的界限。这种效应正在向生态系统、企业、客户、产品快速蔓延。

AI-CPS OS形成的数字化+智能化力量通过三个方式激发经济增长:

  1. 创造虚拟劳动力,承担需要适应性和敏捷性的复杂任务,即“智能自动化”,以区别于传统的自动化解决方案;

  2. 对现有劳动力和实物资产进行有利的补充和提升,提高资本效率

  3. 人工智能的普及,将推动多行业的相关创新,开辟崭新的经济增长空间


给决策制定者和商业领袖的建议:

  1. 超越自动化,开启新创新模式:利用具有自主学习和自我控制能力的动态机器智能,为企业创造新商机;

  2. 迎接新一代信息技术,迎接人工智能:无缝整合人类智慧与机器智能,重新

    评估未来的知识和技能类型;

  3. 制定道德规范:切实为人工智能生态系统制定道德准则,并在智能机器的开

    发过程中确定更加明晰的标准和最佳实践;

  4. 重视再分配效应:对人工智能可能带来的冲击做好准备,制定战略帮助面临

    较高失业风险的人群;

  5. 开发数字化+智能化企业所需新能力:员工团队需要积极掌握判断、沟通及想象力和创造力等人类所特有的重要能力。对于中国企业来说,创造兼具包容性和多样性的文化也非常重要。


子曰:“君子和而不同,小人同而不和。”  《论语·子路》云计算、大数据、物联网、区块链和 人工智能,像君子一般融合,一起体现科技就是生产力。


如果说上一次哥伦布地理大发现,拓展的是人类的物理空间。那么这一次地理大发现,拓展的就是人们的数字空间。在数学空间,建立新的商业文明,从而发现新的创富模式,为人类社会带来新的财富空间。云计算,大数据、物联网和区块链,是进入这个数字空间的船,而人工智能就是那船上的帆,哥伦布之帆!


新一代技术+商业的人工智能赛博物理操作系统AI-CPS OS作为新一轮产业变革的核心驱动力,将进一步释放历次科技革命和产业变革积蓄的巨大能量,并创造新的强大引擎。重构生产、分配、交换、消费等经济活动各环节,形成从宏观到微观各领域的智能化新需求,催生新技术、新产品、新产业、新业态、新模式。引发经济结构重大变革,深刻改变人类生产生活方式和思维模式,实现社会生产力的整体跃升。





产业智能官  AI-CPS



用“人工智能赛博物理操作系统新一代技术+商业操作系统“AI-CPS OS:云计算+大数据+物联网+区块链+人工智能)在场景中构建状态感知-实时分析-自主决策-精准执行-学习提升的认知计算和机器智能;实现产业转型升级、DT驱动业务、价值创新创造的产业互联生态链






长按上方二维码关注微信公众号: AI-CPS,更多信息回复:


新技术“云计算”、“大数据”、“物联网”、“区块链”、“人工智能新产业:智能制造”、智能金融”、“智能零售”、“智能驾驶”、智能城市新模式:“财富空间“工业互联网”、“数据科学家”、“赛博物理系统CPS”、“供应链金融”


官方网站:AI-CPS.NET


本文系“产业智能官”(公众号ID:AI-CPS)收集整理,转载请注明出处!



版权声明产业智能官(公众号ID:AI-CPS推荐的文章,除非确实无法确认,我们都会注明作者和来源。部分文章推送时未能与原作者取得联系。若涉及版权问题,烦请原作者联系我们,与您共同协商解决。联系、投稿邮箱:[email protected]




登录查看更多
0

相关内容

机器或装置在无人干预的情况下按规定的程序或指令自动进行操作或控制的过程, 是一门涉及学科较多、应用广泛的综合性科学技术。
【2020新书】实战R语言4,323页pdf
专知会员服务
103+阅读 · 2020年7月1日
最新《自动微分手册》77页pdf
专知会员服务
104+阅读 · 2020年6月6日
少标签数据学习,54页ppt
专知会员服务
205+阅读 · 2020年5月22日
2020年中国《知识图谱》行业研究报告,45页ppt
专知会员服务
241+阅读 · 2020年4月18日
广东疾控中心《新型冠状病毒感染防护》,65页pdf
专知会员服务
19+阅读 · 2020年1月26日
【大数据白皮书 2019】中国信息通信研究院
专知会员服务
138+阅读 · 2019年12月12日
【精益】精益生产与智能制造的联系和支撑
产业智能官
39+阅读 · 2019年9月14日
重磅发布|清华大学创新领军工程博士长三角项目今年正式启动
清华大学研究生教育
7+阅读 · 2019年9月2日
互联网+检验检测智能化成发展趋势
人工智能学家
7+阅读 · 2019年3月2日
【大数据】工业大数据在石化行业的应用成功“落地”
【APS】PCB企业如何实现APS自动排程系统
产业智能官
13+阅读 · 2018年9月24日
【工业大数据】一文带你读懂《工业大数据白皮书》
产业智能官
14+阅读 · 2018年1月20日
Arxiv
4+阅读 · 2018年10月5日
Arxiv
4+阅读 · 2018年3月19日
Arxiv
6+阅读 · 2018年2月28日
VIP会员
最新内容
人工智能在战场行动中的演进及伊朗案例
专知会员服务
2+阅读 · 今天13:08
美AI公司Anthropic推出网络安全模型“Mythos”
专知会员服务
2+阅读 · 今天12:58
【博士论文】面向城市环境的可解释计算机视觉
专知会员服务
0+阅读 · 今天12:57
大语言模型的自改进机制:技术综述与未来展望
专知会员服务
0+阅读 · 今天12:50
《第四代军事特种作战部队选拔与评估》
专知会员服务
1+阅读 · 今天6:23
相关资讯
Top
微信扫码咨询专知VIP会员