熬了一晚上,我从零实现了Transformer模型,把代码讲给你听

2021 年 10 月 10 日 极市平台
↑ 点击 蓝字  关注极市平台

作者丨伟大是熬出来的@知乎(已授权)
来源丨https://zhuanlan.zhihu.com/p/411311520
编辑丨极市平台

极市导读

 

本文详细介绍了每个模块的实现思路以及笔者在Coding过程中的感悟。 >>加入极市CV技术交流群,走在计算机视觉的最前沿

自从彻底搞懂Self_Attention机制之后,笔者对Transformer模型的理解直接从地下一层上升到大气层,任督二脉呼之欲出。夜夜入睡之前,那句柔情百转的"Attention is all you need"时常在耳畔环绕,情到深处不禁拍床叫好。于是在肾上腺素的驱使下,笔者熬了一个晚上,终于实现了Transformer模型。

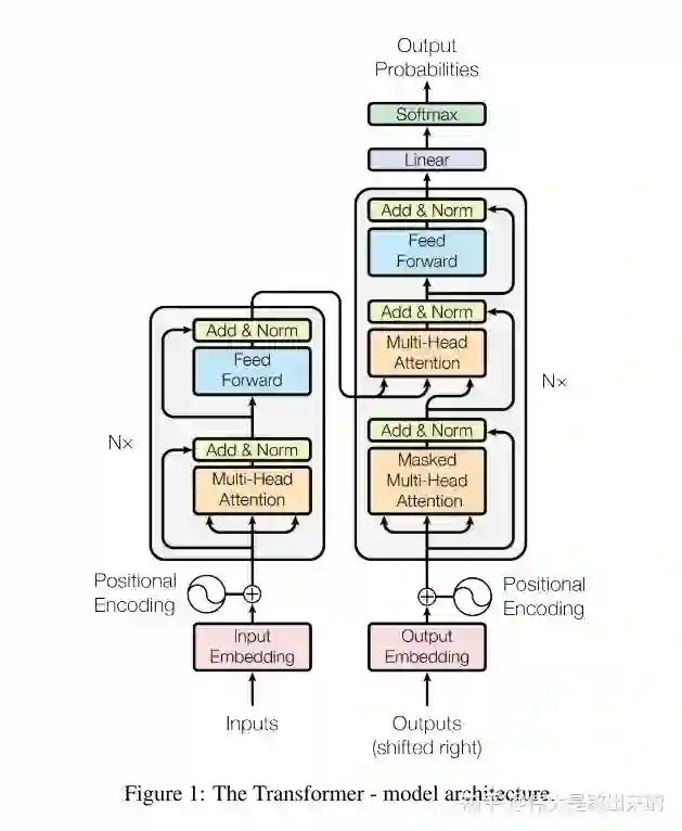
1. 模型总览

代码讲解之前,首先放出这张经典的模型架构图。下面的内容中,我会将每个模块的实现思路以及笔者在Coding过程中的感悟知无不答。没有代码基础的读者不要慌张,笔者也是最近才入门的,所写Pytorch代码没有花里胡哨,所用变量名词尽量保持与论文一致,对新手十分友好。

我们观察模型的结构图,Transformer模型包含哪些模块?笔者将其分为以下几个部分:


接下来我们首先逐个讲解,最后将其拼接完成模型的复现。

2. config

下面是这个Demo所用的库文件以及一些超参的信息。单独实现一个Config类保存的原因是,方便日后复用。直接将模型部分复制,所用超参保存在新项目的Config类中即可。这里不过多赘述。

import torch
import torch.nn as nn
import numpy as np
import math


class Config(object):
    def __init__(self):
        self.vocab_size = 6

        self.d_model = 20
        self.n_heads = 2

        assert self.d_model % self.n_heads == 0
        dim_k  = d_model % n_heads
        dim_v = d_model % n_heads

        self.padding_size = 30
        self.UNK = 5
        self.PAD = 4

        self.N = 6
        self.p = 0.1

config = Config()

3. Embedding

Embedding部分接受原始的文本输入(batch_size*seq_len,例:[[1,3,10,5],[3,4,5],[5,3,1,1]]),叠加一个普通的Embedding层以及一个Positional Embedding层,输出最后结果。

在这一层中,输入的是一个list: [batch_size * seq_len],输出的是一个tensor:[batch_size * seq_len * d_model]

普通的 Embedding 层想说两点:

  • 采用 torch.nn.Embedding实现embedding操作。需要关注的一点是论文中提到的Mask机制,包括padding_mask以及sequence_mask(具体请见文章开头给出的理论讲解那篇文章)。在文本输入之前,我们需要进行padding统一长度,padding_mask的实现可以借助 torch.nn.Embedding中的 padding_idx参数。
  • 在padding过程中,短补长截
class Embedding(nn.Module):
    def __init__(self,vocab_size):
        super(Embedding, self).__init__()
        # 一个普通的 embedding层,我们可以通过设置padding_idx=config.PAD 来实现论文中的 padding_mask
        self.embedding = nn.Embedding(vocab_size,config.d_model,padding_idx=config.PAD)


    def forward(self,x):
        # 根据每个句子的长度,进行padding,短补长截
        for i in range(len(x)):
            if len(x[i]) < config.padding_size:
                x[i].extend([config.UNK] * (config.padding_size - len(x[i]))) # 注意 UNK是你词表中用来表示oov的token索引,这里进行了简化,直接假设为6
            else:
                x[i] = x[i][:config.padding_size]
        x = self.embedding(torch.tensor(x)) # batch_size * seq_len * d_model
        return x

关于Positional Embedding,我们需要参考论文给出的公式。说一句题外话,在作者的实验中对比了Positional Embedding与单独采用一个Embedding训练模型对位置的感知两种方式,模型效果相差无几。



class Positional_Encoding(nn.Module):

    def __init__(self,d_model):
        super(Positional_Encoding,self).__init__()
        self.d_model = d_model


    def forward(self,seq_len,embedding_dim):
        positional_encoding = np.zeros((seq_len,embedding_dim))
        for pos in range(positional_encoding.shape[0]):
            for i in range(positional_encoding.shape[1]):
                positional_encoding[pos][i] = math.sin(pos/(10000**(2*i/self.d_model))) if i % 2 == 0 else math.cos(pos/(10000**(2*i/self.d_model)))
        return torch.from_numpy(positional_encoding)

4. Encoder


Muti_head_Attention

这一部分是模型的核心内容,理论部分就不过多讲解了,读者可以参考文章开头的第一个传送门,文中有基础的代码实现。

Encoder 中的 Muti_head_Attention 不需要Mask,因此与我们上一篇文章中的实现方式相同。

为了避免模型信息泄露的问题,Decoder 中的 Muti_head_Attention 需要Mask。这一节中我们重点讲解Muti_head_Attention中Mask机制的实现。

如果读者阅读了我们的上一篇文章,可以发现下面的代码有一点小小的不同,主要体现在 forward 函数的参数。

  • forward 函数的参数从 x 变为 x,y:请读者观察模型架构,Decoder需要接受Encoder的输入作为公式中的 V,即我们参数中的y。在普通的自注意力机制中,我们在调用中设置 y=x即可。
  • requires_mask:是否采用Mask机制,在Decoder中设置为True
class Mutihead_Attention(nn.Module):
    def __init__(self,d_model,dim_k,dim_v,n_heads):
        super(Mutihead_Attention, self).__init__()
        self.dim_v = dim_v
        self.dim_k = dim_k
        self.n_heads = n_heads

        self.q = nn.Linear(d_model,dim_k)
        self.k = nn.Linear(d_model,dim_k)
        self.v = nn.Linear(d_model,dim_v)

        self.o = nn.Linear(dim_v,d_model)
        self.norm_fact = 1 / math.sqrt(d_model)

    def generate_mask(self,dim):
        # 此处是 sequence mask ,防止 decoder窥视后面时间步的信息。
        # padding mask 在数据输入模型之前完成。
        matirx = np.ones((dim,dim))
        mask = torch.Tensor(np.tril(matirx))

        return mask==1

    def forward(self,x,y,requires_mask=False):
        assert self.dim_k % self.n_heads == 0 and self.dim_v % self.n_heads == 0
        # size of x : [batch_size * seq_len * batch_size]
        # 对 x 进行自注意力
        Q = self.q(x).reshape(-1,x.shape[0],x.shape[1],self.dim_k // self.n_heads) # n_heads * batch_size * seq_len * dim_k
        K = self.k(x).reshape(-1,x.shape[0],x.shape[1],self.dim_k // self.n_heads) # n_heads * batch_size * seq_len * dim_k
        V = self.v(y).reshape(-1,y.shape[0],y.shape[1],self.dim_v // self.n_heads) # n_heads * batch_size * seq_len * dim_v
        # print("Attention V shape : {}".format(V.shape))
        attention_score = torch.matmul(Q,K.permute(0,1,3,2)) * self.norm_fact
        if requires_mask:
            mask = self.generate_mask(x.shape[1])
            attention_score.masked_fill(mask,value=float("-inf")) # 注意这里的小Trick,不需要将Q,K,V 分别MASK,只MASKSoftmax之前的结果就好了
        output = torch.matmul(attention_score,V).reshape(y.shape[0],y.shape[1],-1)
        # print("Attention output shape : {}".format(output.shape))

        output = self.o(output)
        return output

Feed Forward

img

这一部分实现很简单,两个Linear中连接Relu即可,目的是为模型增添非线性信息,提高模型的拟合能力。

class Feed_Forward(nn.Module):
    def __init__(self,input_dim,hidden_dim=2048):
        super(Feed_Forward, self).__init__()
        self.L1 = nn.Linear(input_dim,hidden_dim)
        self.L2 = nn.Linear(hidden_dim,input_dim)

    def forward(self,x):
        output = nn.ReLU()(self.L1(x))
        output = self.L2(output)
        return output

Add & LayerNorm

这一节我们实现论文中提出的残差连接以及LayerNorm。

论文中关于这部分给出公式:


代码中的dropout,在论文中也有所解释,对输入layer_norm的tensor进行dropout,对模型的性能影响还是蛮大的。

代码中的参数sub_layer ,可以是Feed Forward,也可以是Muti_head_Attention。

class Add_Norm(nn.Module):
    def __init__(self):
        self.dropout = nn.Dropout(config.p)
        super(Add_Norm, self).__init__()

    def forward(self,x,sub_layer,**kwargs):
        sub_output = sub_layer(x,**kwargs)
        # print("{} output : {}".format(sub_layer,sub_output.size()))
        x = self.dropout(x + sub_output)

        layer_norm = nn.LayerNorm(x.size()[1:])
        out = layer_norm(x)
        return out

OK,Encoder中所有模块我们已经讲解完毕,接下来我们将其拼接作为Encoder

class Encoder(nn.Module):
    def __init__(self):
        super(Encoder, self).__init__()
        self.positional_encoding = Positional_Encoding(config.d_model)
        self.muti_atten = Mutihead_Attention(config.d_model,config.dim_k,config.dim_v,config.n_heads)
        self.feed_forward = Feed_Forward(config.d_model)

        self.add_norm = Add_Norm()


    def forward(self,x): # batch_size * seq_len 并且 x 的类型不是tensor,是普通list

        x += self.positional_encoding(x.shape[1],config.d_model)
        # print("After positional_encoding: {}".format(x.size()))
        output = self.add_norm(x,self.muti_atten,y=x)
        output = self.add_norm(output,self.feed_forward)

        return output

5.Decoder

在 Encoder 部分的讲解中,我们已经实现了大部分Decoder的模块。Decoder的Muti_head_Attention引入了Mask机制,Decoder与Encoder 中模块的拼接方式不同。以上两点读者在Coding的时候需要注意。

class Decoder(nn.Module):
    def __init__(self):
        super(Decoder, self).__init__()
        self.positional_encoding = Positional_Encoding(config.d_model)
        self.muti_atten = Mutihead_Attention(config.d_model,config.dim_k,config.dim_v,config.n_heads)
        self.feed_forward = Feed_Forward(config.d_model)
        self.add_norm = Add_Norm()

    def forward(self,x,encoder_output): # batch_size * seq_len 并且 x 的类型不是tensor,是普通list
        # print(x.size())
        x += self.positional_encoding(x.shape[1],config.d_model)
        # print(x.size())
        # 第一个 sub_layer
        output = self.add_norm(x,self.muti_atten,y=x,requires_mask=True)
        # 第二个 sub_layer
        output = self.add_norm(output,self.muti_atten,y=encoder_output,requires_mask=True)
        # 第三个 sub_layer
        output = self.add_norm(output,self.feed_forward)


        return output

6.Transformer

至此,所有内容已经铺垫完毕,我们开始组装Transformer模型。论文中提到,Transformer中堆叠了6个我们上文中实现的Encoder 和 Decoder。这里笔者采用nn.Sequential实现了堆叠操作。

Output模块的 Linear 和 Softmax 的实现也包含在下面的代码中

class Transformer_layer(nn.Module):
    def __init__(self):
        super(Transformer_layer, self).__init__()
        self.encoder = Encoder()
        self.decoder = Decoder()

    def forward(self,x):
        x_input,x_output = x
        encoder_output = self.encoder(x_input)
        decoder_output = self.decoder(x_output,encoder_output)
        return (encoder_output,decoder_output)


class Transformer(nn.Module):
    def __init__(self,N,vocab_size,output_dim):
        super(Transformer, self).__init__()
        self.embedding_input = Embedding(vocab_size=vocab_size)
        self.embedding_output = Embedding(vocab_size=vocab_size)

        self.output_dim = output_dim
        self.linear = nn.Linear(config.d_model,output_dim)
        self.softmax = nn.Softmax(dim=-1)
        self.model = nn.Sequential(*[Transformer_layer() for _ in range(N)])


    def forward(self,x):
        x_input , x_output = x
        x_input = self.embedding_input(x_input)
        x_output = self.embedding_output(x_output)

        _ , output = self.model((x_input,x_output))

        output = self.linear(output)
        output = self.softmax(output)

        return output

完整代码

# @Author:Yifx
# @Contact: [email protected]
# @Time:2021/9/16 20:02
# @Software: PyCharm

"""
文件说明:
"
""

import torch
import torch.nn as nn
import numpy as np
import math


class Config(object):
    def __init__(self):
        self.vocab_size = 6

        self.d_model = 20
        self.n_heads = 2

        assert self.d_model % self.n_heads == 0
        dim_k  = self.d_model // self.n_heads
        dim_v = self.d_model // self.n_heads



        self.padding_size = 30
        self.UNK = 5
        self.PAD = 4

        self.N = 6
        self.p = 0.1

config = Config()


class Embedding(nn.Module):
    def __init__(self,vocab_size):
        super(Embedding, self).__init__()
        # 一个普通的 embedding层,我们可以通过设置padding_idx=config.PAD 来实现论文中的 padding_mask
        self.embedding = nn.Embedding(vocab_size,config.d_model,padding_idx=config.PAD)


    def forward(self,x):
        # 根据每个句子的长度,进行padding,短补长截
        for i in range(len(x)):
            if len(x[i]) < config.padding_size:
                x[i].extend([config.UNK] * (config.padding_size - len(x[i]))) # 注意 UNK是你词表中用来表示oov的token索引,这里进行了简化,直接假设为6
            else:
                x[i] = x[i][:config.padding_size]
        x = self.embedding(torch.tensor(x)) # batch_size * seq_len * d_model
        return x



class Positional_Encoding(nn.Module):

    def __init__(self,d_model):
        super(Positional_Encoding,self).__init__()
        self.d_model = d_model


    def forward(self,seq_len,embedding_dim):
        positional_encoding = np.zeros((seq_len,embedding_dim))
        for pos in range(positional_encoding.shape[0]):
            for i in range(positional_encoding.shape[1]):
                positional_encoding[pos][i] = math.sin(pos/(10000**(2*i/self.d_model))) if i % 2 == 0 else math.cos(pos/(10000**(2*i/self.d_model)))
        return torch.from_numpy(positional_encoding)


class Mutihead_Attention(nn.Module):
    def __init__(self,d_model,dim_k,dim_v,n_heads):
        super(Mutihead_Attention, self).__init__()
        self.dim_v = dim_v
        self.dim_k = dim_k
        self.n_heads = n_heads

        self.q = nn.Linear(d_model,dim_k)
        self.k = nn.Linear(d_model,dim_k)
        self.v = nn.Linear(d_model,dim_v)

        self.o = nn.Linear(dim_v,d_model)
        self.norm_fact = 1 / math.sqrt(d_model)

    def generate_mask(self,dim):
        # 此处是 sequence mask ,防止 decoder窥视后面时间步的信息。
        # padding mask 在数据输入模型之前完成。
        matirx = np.ones((dim,dim))
        mask = torch.Tensor(np.tril(matirx))

        return mask==1

    def forward(self,x,y,requires_mask=False):
        assert self.dim_k % self.n_heads == 0 and self.dim_v % self.n_heads == 0
        # size of x : [batch_size * seq_len * batch_size]
        # 对 x 进行自注意力
        Q = self.q(x).reshape(-1,x.shape[0],x.shape[1],self.dim_k // self.n_heads) # n_heads * batch_size * seq_len * dim_k
        K = self.k(x).reshape(-1,x.shape[0],x.shape[1],self.dim_k // self.n_heads) # n_heads * batch_size * seq_len * dim_k
        V = self.v(y).reshape(-1,y.shape[0],y.shape[1],self.dim_v // self.n_heads) # n_heads * batch_size * seq_len * dim_v
        # print("Attention V shape : {}".format(V.shape))
        attention_score = torch.matmul(Q,K.permute(0,1,3,2)) * self.norm_fact
        if requires_mask:
            mask = self.generate_mask(x.shape[1])
            # masked_fill 函数中,对Mask位置为True的部分进行Mask
            attention_score.masked_fill(mask,value=float("-inf")) # 注意这里的小Trick,不需要将Q,K,V 分别MASK,只MASKSoftmax之前的结果就好了
        output = torch.matmul(attention_score,V).reshape(y.shape[0],y.shape[1],-1)
        # print("Attention output shape : {}".format(output.shape))

        output = self.o(output)
        return output


class Feed_Forward(nn.Module):
    def __init__(self,input_dim,hidden_dim=2048):
        super(Feed_Forward, self).__init__()
        self.L1 = nn.Linear(input_dim,hidden_dim)
        self.L2 = nn.Linear(hidden_dim,input_dim)

    def forward(self,x):
        output = nn.ReLU()(self.L1(x))
        output = self.L2(output)
        return output

class Add_Norm(nn.Module):
    def __init__(self):
        self.dropout = nn.Dropout(config.p)
        super(Add_Norm, self).__init__()

    def forward(self,x,sub_layer,**kwargs):
        sub_output = sub_layer(x,**kwargs)
        # print("{} output : {}".format(sub_layer,sub_output.size()))
        x = self.dropout(x + sub_output)

        layer_norm = nn.LayerNorm(x.size()[1:])
        out = layer_norm(x)
        return out


class Encoder(nn.Module):
    def __init__(self):
        super(Encoder, self).__init__()
        self.positional_encoding = Positional_Encoding(config.d_model)
        self.muti_atten = Mutihead_Attention(config.d_model,config.dim_k,config.dim_v,config.n_heads)
        self.feed_forward = Feed_Forward(config.d_model)

        self.add_norm = Add_Norm()


    def forward(self,x): # batch_size * seq_len 并且 x 的类型不是tensor,是普通list

        x += self.positional_encoding(x.shape[1],config.d_model)
        # print("After positional_encoding: {}".format(x.size()))
        output = self.add_norm(x,self.muti_atten,y=x)
        output = self.add_norm(output,self.feed_forward)

        return output

# 在 Decoder 中,Encoder的输出作为Query和KEy输出的那个东西。即 Decoder的Input作为V。此时是可行的
# 因为在输入过程中,我们有一个padding操作,将Inputs和Outputs的seq_len这个维度都拉成一样的了
# 我们知道,QK那个过程得到的结果是 batch_size * seq_len * seq_len .既然 seq_len 一样,那么我们可以这样操作
# 这样操作的意义是,Outputs 中的 token 分别对于 Inputs 中的每个token作注意力

class Decoder(nn.Module):
    def __init__(self):
        super(Decoder, self).__init__()
        self.positional_encoding = Positional_Encoding(config.d_model)
        self.muti_atten = Mutihead_Attention(config.d_model,config.dim_k,config.dim_v,config.n_heads)
        self.feed_forward = Feed_Forward(config.d_model)
        self.add_norm = Add_Norm()

    def forward(self,x,encoder_output): # batch_size * seq_len 并且 x 的类型不是tensor,是普通list
        # print(x.size())
        x += self.positional_encoding(x.shape[1],config.d_model)
        # print(x.size())
        # 第一个 sub_layer
        output = self.add_norm(x,self.muti_atten,y=x,requires_mask=True)
        # 第二个 sub_layer
        output = self.add_norm(x,self.muti_atten,y=encoder_output,requires_mask=True)
        # 第三个 sub_layer
        output = self.add_norm(output,self.feed_forward)
        return output

class Transformer_layer(nn.Module):
    def __init__(self):
        super(Transformer_layer, self).__init__()
        self.encoder = Encoder()
        self.decoder = Decoder()

    def forward(self,x):
        x_input,x_output = x
        encoder_output = self.encoder(x_input)
        decoder_output = self.decoder(x_output,encoder_output)
        return (encoder_output,decoder_output)

class Transformer(nn.Module):
    def __init__(self,N,vocab_size,output_dim):
        super(Transformer, self).__init__()
        self.embedding_input = Embedding(vocab_size=vocab_size)
        self.embedding_output = Embedding(vocab_size=vocab_size)

        self.output_dim = output_dim
        self.linear = nn.Linear(config.d_model,output_dim)
        self.softmax = nn.Softmax(dim=-1)
        self.model = nn.Sequential(*[Transformer_layer() for _ in range(N)])


    def forward(self,x):
        x_input , x_output = x
        x_input = self.embedding_input(x_input)
        x_output = self.embedding_output(x_output)

        _ , output = self.model((x_input,x_output))

        output = self.linear(output)
        output = self.softmax(output)

        return output

如果觉得有用,就请分享到朋友圈吧!

△点击卡片关注极市平台,获取 最新CV干货

公众号后台回复“CVPR21检测”获取CVPR2021目标检测论文下载~


极市干货
神经网络: 视觉神经网络模型优秀开源工作:timm库使用方法和最新代码解读
技术综述: 综述:神经网络中 Normalization 的发展历程 CNN轻量化模型及其设计原则综述
算法技巧(trick): 8点PyTorch提速技巧汇总 图像分类算法优化技巧


CV技术社群邀请函 #

△长按添加极市小助手
添加极市小助手微信(ID : cvmart4)

备注:姓名-学校/公司-研究方向-城市(如:小极-北大-目标检测-深圳)


即可申请加入极市目标检测/图像分割/工业检测/人脸/医学影像/3D/SLAM/自动驾驶/超分辨率/姿态估计/ReID/GAN/图像增强/OCR/视频理解等技术交流群


每月大咖直播分享、真实项目需求对接、求职内推、算法竞赛、干货资讯汇总、与 10000+来自港科大、北大、清华、中科院、CMU、腾讯、百度等名校名企视觉开发者互动交流~



觉得有用麻烦给个在看啦~   
登录查看更多
8

相关内容

【NeurIPS 2021】类比进化算法:设计统一的序列模型
专知会员服务
16+阅读 · 2021年10月30日
专知会员服务
23+阅读 · 2021年9月20日
专知会员服务
30+阅读 · 2021年7月30日
专知会员服务
71+阅读 · 2021年4月27日
Transformer模型-深度学习自然语言处理,17页ppt
专知会员服务
108+阅读 · 2020年8月30日
Transformer文本分类代码
专知会员服务
118+阅读 · 2020年2月3日
Transformer中的相对位置编码
AINLP
5+阅读 · 2020年11月28日
百闻不如一码!手把手教你用Python搭一个Transformer
大数据文摘
18+阅读 · 2019年4月22日
赛尔笔记 | CNN介绍及代码实现
哈工大SCIR
7+阅读 · 2019年1月23日
BERT大火却不懂Transformer?读这一篇就够了
大数据文摘
12+阅读 · 2019年1月8日
实战 | 基于深度学习模型VGG的图像识别(附代码)
七月在线实验室
13+阅读 · 2018年3月30日
风格迁移原理及tensorflow实现-附代码
机器学习研究会
19+阅读 · 2018年3月25日
Python | 50行代码实现人脸检测
计算机与网络安全
3+阅读 · 2018年1月23日
一文读懂「Attention is All You Need」| 附代码实现
PaperWeekly
37+阅读 · 2018年1月10日
用Python实现BP神经网络(附代码)
七月在线实验室
4+阅读 · 2017年12月4日
Arxiv
4+阅读 · 2020年5月25日
Arxiv
15+阅读 · 2020年2月5日
Arxiv
4+阅读 · 2019年12月2日
Star-Transformer
Arxiv
5+阅读 · 2019年2月28日
The Evolved Transformer
Arxiv
5+阅读 · 2019年1月30日
VIP会员
最新内容
美陆军设想无人系统司令部
专知会员服务
0+阅读 · 今天13:45
【博士论文】已对齐人工智能系统的持久脆弱性
专知会员服务
0+阅读 · 今天13:52
扭曲还是编造?视频大语言模型幻觉研究综述
专知会员服务
0+阅读 · 今天13:41
《采用系统思维应对混合战争》125页
专知会员服务
2+阅读 · 今天12:47
战争机器学习:数据生态系统构建(155页)
专知会员服务
6+阅读 · 今天8:10
内省扩散语言模型
专知会员服务
5+阅读 · 4月14日
国外反无人机系统与技术动态
专知会员服务
4+阅读 · 4月14日
相关VIP内容
【NeurIPS 2021】类比进化算法:设计统一的序列模型
专知会员服务
16+阅读 · 2021年10月30日
专知会员服务
23+阅读 · 2021年9月20日
专知会员服务
30+阅读 · 2021年7月30日
专知会员服务
71+阅读 · 2021年4月27日
Transformer模型-深度学习自然语言处理,17页ppt
专知会员服务
108+阅读 · 2020年8月30日
Transformer文本分类代码
专知会员服务
118+阅读 · 2020年2月3日
相关资讯
Transformer中的相对位置编码
AINLP
5+阅读 · 2020年11月28日
百闻不如一码!手把手教你用Python搭一个Transformer
大数据文摘
18+阅读 · 2019年4月22日
赛尔笔记 | CNN介绍及代码实现
哈工大SCIR
7+阅读 · 2019年1月23日
BERT大火却不懂Transformer?读这一篇就够了
大数据文摘
12+阅读 · 2019年1月8日
实战 | 基于深度学习模型VGG的图像识别(附代码)
七月在线实验室
13+阅读 · 2018年3月30日
风格迁移原理及tensorflow实现-附代码
机器学习研究会
19+阅读 · 2018年3月25日
Python | 50行代码实现人脸检测
计算机与网络安全
3+阅读 · 2018年1月23日
一文读懂「Attention is All You Need」| 附代码实现
PaperWeekly
37+阅读 · 2018年1月10日
用Python实现BP神经网络(附代码)
七月在线实验室
4+阅读 · 2017年12月4日
相关论文
Arxiv
4+阅读 · 2020年5月25日
Arxiv
15+阅读 · 2020年2月5日
Arxiv
4+阅读 · 2019年12月2日
Star-Transformer
Arxiv
5+阅读 · 2019年2月28日
The Evolved Transformer
Arxiv
5+阅读 · 2019年1月30日
Top
微信扫码咨询专知VIP会员