基于CIPP的翻转课堂教学评价体系构建

2017 年 10 月 18 日 MOOC

|全文共12642字,建议阅读时长12分钟 |

 

本文由《现代远程教育研究》杂志授权发布

者:谢娟、张婷、程凤农

摘要

翻转课堂在我国教育改革实践中已经进入内涵式发展阶段,对其教学过程和教学效果进行综合评价,并建立科学合理的教学评价体系,是推进翻转课堂深入发展的重要命题。当前学界对翻转课堂的评价研究较为笼统,不够细化,因此有必要从新的视角对其展开深入研究。CIPP评价模型由于注重过程改进和过程评价,强调教学的反馈作用,兼顾计划、组织、实施和再循环的决策类型,因而特别适用于教育改革活动对教育评价的需要,也契合于翻转课堂教学目标的多样性和教学过程的进阶性等特点。因此,基于CIPP模型来构建翻转课堂教学评价体系既具有理论根基,也具有实际可操作性。具体而言,该评价体系以“背景(C)-投入(I)-过程(P)-成果(P)”和翻转课堂课前、课中、课后三阶段为理论框架,包括环境基础、资源配置、实施过程、教学绩效4个一级指标,以及12个二级指标和54个三级指标。该评价体系能够实现多个评价主体参与、多种评价方式整合、多项评价过程统一,为客观衡量和科学审视翻转课堂教学质量、优化翻转课堂教学资源设计与配置、改进翻转课堂教学策略提供参考。

关键词:CIPP模型;翻转课堂;教学评价;模型构建;指标体系


一、文献综述


运用科学的方法与手段对教学活动做出判断并制定改进策略,是教育综合改革的基本要求。自2012年以来,翻转课堂引领了教学改革的方向,如何科学评价翻转课堂的教学质量,成为当前翻转课堂研究的热点之一。调查发现,国内外对翻转课堂的研究数量正在快速上升,可见翻转课堂的应用已成潮流。然而,评价作为翻转课堂的重要组成部分,在已有研究成果中的比例却很小。


美国学者Chang从建构主义理论的视角认为评价翻转课堂要从灵活的环境、学习文化、意向性的内容和专业化的教师四个角度进行(Chang,2016)。Moffett和Mill认为当前翻转课堂的研究缺少对学生表现的客观评价,并提出一种基于柯氏评估模型的翻转课堂评价方法,从反应(Reaction)、学习(Learning)、行为(Behavior)、成果(Result)四个方面对翻转课堂进行评价(Moffett et al.,2014)。国内关于翻转课堂教学评价的实质性成果在2013年下半年才出现,如有学者提出“传统的评价方法无法测出翻转课堂的效果,必须用新的评价标准及方式来对翻转课堂的实施进行评价”等观点,并给出制定翻转课堂评价标准应考虑的6个原则(朱宏洁等,2013)。然而遗憾的是,这类研究并没有深入开展下去。直到2015年,才有学者从学习有效性(赵军合等,2015)、学生满意度(李晓文,2015)等具体角度对翻转课堂的评价进行论述。同时,构建翻转课堂教学评价体系的研究也开始起步,其中以基于CDIO教学模式评价标准制定的翻转课堂教学质量评价体系(李馨,2015)和运用模糊层次分析法提出的翻转课堂教学评价体系(朱宏洁等,2013)为代表。然而,前者只是提出了翻转课堂教学质量评价体系的理论基础、基本原则以及评价体系建设路线图,并没有构建出系统的评价体系;后者在学习态度、学习过程和学习结果三方面建立了仅有10个二级指标的评价体系,评价内容过于简单。


由此可见,当前国内外对翻转课堂教学评价体系的研究,不仅数量有限,而且其内容和深度也有待扩展和加强。要想客观而系统地评价翻转课堂的教学质量,关键是要制定出科学合理的评价体系。本文引入具有影响力的CIPP教育评价模型,尝试构建基于CIPP的翻转课堂教学评价体系,以期进一步丰富和发展翻转课堂教学评价的理论和实践成果。


二、CIPP评价模型及其与翻转课堂教学评价的适切性


1.CIPP评价模型及其教育内涵


CIPP评价模型又称“决策导向评价模式”,认为评价就是为管理者做决策提供信息服务的过程,评价者通过为决策者、政策制定者、学校董事会、教师和其他需要评价信息的人服务,从而更好地为教育服务(肖远军,2003)。换言之,教育评价的意义在于通过为教师、学生等提供有用的反馈信息而更好地为教育服务;教育评价的目的不是为了证明教育,而是为了改进教育。


CIPP模型是由背景评价(Context Evaluation)、投入评价(Input Evaluation)、过程评价(Process Evaluation)和成果评价(Product Evaluation)四个部分组成的系统工程。背景评价是对方案的目标进行合理性分析,投入评价是对方案的可行性进行鉴定,过程评价是对方案的有效性进行评判,成果评价是对方案的运行结果及可推广程度进行评估。结合该模型的内涵和教育活动的特点,本文将教育评价的流程总结为四个方面,详见图1。


(1)背景评价。根据评价对象的需要对教育的必要性进行分析,通过描述教育环境、需求、机会等对教育目标做出诊断性评价。主要包括界定教育实施的环境或背景、确认学习者及其学习需要、诊断学习者的学习困难、明确可提供的资源与支持、确定合适的教育时机、判断教学目标的充分程度等。


(2)投入评价。在背景评价的基础上,对教育方案的可行性进行判断,帮助决策者形成最佳方案。主要包括设计可行的教学计划和教学程序、确定实现目标的可能性、确定备选方案及其理由、选择有效的教学策略、确认教师和学生的能力、确定预算资金等资源的利用。


(3)过程评价。对教育方案的实施过程作连续不断地监督、检查和反馈,提供详尽记录、修正意见等有效信息。主要包括确认教学实施过程中的优缺点、提供教学方案的改进策略、记录发生的教学事件及活动、修正或重组教学过程、实施和完善教育方案、提供大量的过程记录等。


(4)结果评价。收集与教育结果相关的描述与判断,测量、解释和评判教学效果。该阶段是对教学目标达成程度的评价。主要包括收集教学结果的描述及判断、将结果与教学目标相关联、将结果与教学投入相关联、将结果与教学过程相关联、解释教学效果的价值与意义、提供清晰的教学改革意见等。


可见,该模型注重过程评价和过程改进,强调教学的反馈作用,兼顾计划、组织、实施和再循环的决策类型,体现出科学性、全面性和系统性的典型特点(葛莉,2014)。正是由于CIPP模型强调教育评价的改进作用,因此特别适用于教育改革活动对教育评价的需要(蒋国勇,2007)。


2.CIPP模型与翻转课堂教学评价的适切性


本文采用CIPP理论模型来开展翻转课堂教学评价研究,主要有以下三方面的考虑:


第一,该模型的决策导向适合于翻转课堂教学目标的多样性和复杂性。翻转课堂将教学关注点从知识转向学生,关注如何促进学生自主发展能力、问题解决能力、创新能力全面提升,因而教学目标由单一的知识传授转向多维的能力培养(叶波,2015)。同时,翻转课堂不仅有基于课程标准而制定的宏观教学目标,也有面向每堂课的具体学习目标;既有通过自主学习便可达到的教学目标,也有需要研讨探究或动手操练才能完成的教学目标。因此,翻转课堂的教学目标,在纵向上表现出从宏观到微观的多样性特点;在横向上表现出从明确具体到内化创新的复杂性特征。这在无形之中加大了教师制定教学目标的难度。CIPP模型以决策为导向,不仅关注教学目标的达成,更重视为教师提供有效的改进信息,因而能够有效帮助教师制定出合适的教学目标和最佳的教学方案。


第二,CIPP模型的形成性定位适合于翻转课堂教学过程的阶段性和进阶性的特点。翻转课堂的教学过程,对学生而言,是增强自主学习意识、拓展学科领域知识、提升个性化学习能力和培养创新品质的进步过程;对教师而言,是提升课程资源开发技能、增强教学策略、提升教学管理水平和塑造新时代教师形象的发展过程。同时,单向传授并非翻转课堂的重点,最值得关注的是有利于发展学生的深层次认知能力和促进师生、生生之间的交流与互动(何克抗,2014)。因此,这个过程还是一个潜移默化、循序渐进的过程,并始终贯穿于翻转课堂的课前、课中、课后三个阶段,体现了教学过程的进阶性(赵兴龙,2014)。翻转课堂教学过程的阶段性和进阶性的特点,无疑与CIPP模型的过程导向和形成性定位的特点相吻合。


第三,CIPP模型的改进功能适合于翻转课堂教学评价的改革与发展。当代教育评价理论强调评价对改进教育和提高教育成效的价值。教学评价的过程就是改进教学的过程,对翻转课堂进行教学评价的目的不是为了证明,而是为了改进。另外,翻转课堂在应用中得以不断发展,与之相适应的评价体系也处于不断进化的状态。CIPP模式在这方面正好具有明显的优势:注重评价与教学相结合,倡导利用评价促进教学的发展;强调反馈的作用,每隔一段时间就会进行评价反馈,以发现不足、改进教学(李景奇,2009)。与此同时,CIPP模型还具有操作流程清晰、评价内容灵活、评价结果的高认可度等特点,这在一定程度上也保证了翻转课堂教学评价在实际操作上具有较高的可行性和认同度。


三、基于CIPP的翻转课堂教学评价理论模型


基于CIPP的翻转课堂教学评价,是指以CIPP评价模型为理论依据,通过背景评价、投入评价、过程评价和成果评价四种方法,对翻转课堂的教学过程进行综合评价,从而为教师和学生提供有用的反馈信息,更好地为翻转课堂的教与学服务。根据CIPP模型的评价内容和翻转课堂的教学过程,本文构建了基于CIPP的翻转课堂教学评价的理论模型(见图2)

 


该翻转课堂教学评价模型包括两个层次的结构要素,从内向外分别是对翻转课堂的课前、课中、课后三个阶段所做的评价,和C-I-P-P评价的四个过程。课前、课中、课后的评价应按照先后顺序进行,所以外层与之对应的评价过程分别是背景和投入评价、过程评价、成果评价。值得注意的是,外层的C-I-P-P过程既可以全部实施,也可根据需要有选择地进行。


该模型的总体结构及构成要素的相互关系是:以基于背景评价的课前准备为前提,对翻转课堂实施的环境及资源、学习者的学习准备和达成教学目标所需要的条件等内容,进行诊断性评价;以基于投入评价的课程开发和课前学习为保障,对翻转课堂的师资投入、经费投入、组织保障等内容,进行可行性评价;以基于过程评价的课堂内化为核心,对翻转课堂的教学活动设计与实施的全过程,进行形成性评价;以基于成果评价的教学效果为关键,对翻转课堂的教学反馈、改进意见等,进行终结性评价。


四、基于CIPP翻转课堂教学评价指标体系的构建与解析


1.评价范围的界定


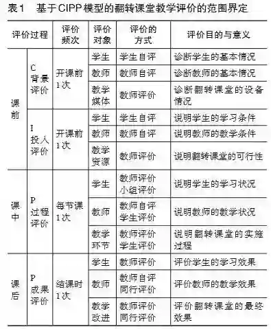
基于CIPP的翻转课堂教学评价模型的四个评价过程有机统一于翻转课堂教学的整个环节,成为提升教学效果的有力保障。为进一步明确评价的具体内容,本文从课前、课中、课后三个维度,依据定量评价与定性评价相结合、形成性评价与终结性评价相结合、学生评价和教师评价相结合、自我评价和他人评价相结合的评价原则,确定了翻转课堂教学评价对象、评价范围、评价方式、评价目的与意义等内容,详见表1。


评价过程与评价频率。翻转课堂的课前、课中、课后三个阶段分别对应C-I-P-P的评价过程,其中,课前对应背景评价和投入评价两个过程。四个评价过程的评价内容不同,评价频率也不一样。本文认为,背景评价是为了诊断翻转课堂的环境准备,因而在学期开始前进行一次评价即可。


投入评价要对学习任务进行说明,可以在开课前进行一次评价,如果条件允许,也可以在每节课的课中进行评价。过程评价是对教学过程的评测,所以最好每节课都要实施。成果评价对应的是翻转课堂的最终效果,可在学期末结课时进行一次终结性评价即可。评价对象与评价范围。一般而言,信息化环境下课堂教学的构成要素主要有教师、学生、教学内容和教学媒体。因此,翻转课堂教学评价就是对教师、学生、教学内容(包括教学环节与教学改进)、教学媒体(包括教育资源)分别进行评价。在C-I-P-P的各个评价过程中,这些评价对象表现出不同的评价内容和范围(详见表1)。


评价主体与评价方式。翻转课堂教学评价的主体是教师和学生,主要的评价方式有学生评价(自评和小组评价)、教师评价(自评和同行评价)、教师评价和学生评价相结合三种。本文为体现该模型的决策导向和改进功能,对学生的评价,课前以学生自评为主、课中主要采用教师评价和小组评价相结合的方式、课后则以教师评价为主;对教师的评价,整个过程以教师自评为主,以同行评价和学生评价为辅;对教学内容和教学媒体的评价则以教师评价为主。


评价目的与意义。总体而言,翻转课堂教学评价的目的主要是为了改进教学,而不仅仅是为了证明翻转课堂的有效性。具体到C-I-P-P各个环节中,翻转课堂教学评价的目的就是诊断学生、教师和教学设备的基本情况,说明教学及其实施的条件,把握学生学习、教师教学和课堂实施的状况,评测翻转课堂的教学效果,从而实现翻转课堂教学评价的系统性、过程性和发展性。


2.评价体系的构建


鉴于翻转课堂评价中的技术评估较为复杂、调查数据不易获取等局限,本文采用专家调查法来完成评价指标体系的构建。首先,对专家的界定如下:使用过或熟悉翻转课堂的教师;在专业领域具有一定的特长和声誉;具有较强的判断能力;具有教学评估的良好经验。笔者综合考虑院校和专业背景等因素,选定10名专家(其中教授4名、副教授6名,包括工程类专业教师2名、理科类专业教师2名、外语类专业教师2名、教育类专业教师4名),共涉及8所院校的10个不同专业。其次,从背景、投入、过程和成果四个方面,拟定了具体的调查问题(见表2)。其中,第1题意在向专家征询CIPP与翻转课堂评价的适切性;第2~5题意在确定一级指标、第6~9题意在确定第二级和第三级指标、第10题意在征询权重分配的意见。再次,开展了三轮调查。第一轮,通过网络邮件或书面信函的形式,向专家说明请求并提供与课题相关的背景材料和需要咨询的问题内容,请求专家在规定时间内返回填好的调查表,进而初步确定一级和二级指标的范围。第二轮,分发修订后的调查表,提供补充材料和专家意见的理由,并请专家对不同意见进行修改或提出自己的见解,进一步征求专家的意见,从而修订并确定一、二、三级指标内容。第三轮,分发第二轮专家意见,收集最终意见并对趋于集中的意见加以整理。最后,对征询所得的意见进行统计,最终确定了评价翻转课堂的指标体系。


对调查结果的统计情况如下:


(1)所有专家一致认为CIPP模型适合评价翻转课堂。理由是:使用CIPP模型能够对翻转课堂进行过程评价,强调改进与反馈,为当前翻转课堂的评价提供了很好的思路与方法。


(2)在背景评价中,90%的专家同意使用“环境基础”作为一级指标;使用“学生的意愿和能力基础”“教师的意愿和知识基础”“教学环境的基础准备”描述二级指标;用“学习意愿程度”“网络学习能力”“时间安排能力”和“自主学习能力”来说明学生参与翻转课堂的可能性;以“了解教育改革前沿”“愿意尝试并积极参与”“了解学生情况”“具有教学系统设计能力”等指标来说明教师实施翻转课堂的背景基础;从“班级规模和师生比例”“教学场地和教学网络的建设情况”“教学媒体设备的配置和运转情况”“教学目标和教学内容与翻转课堂的适用性”等方面来诊断学校或教育决策者开展翻转课堂的环境基础。


(3)在投入评价中,70%的专家认为“资源配置”适合于描述一级指标,趋于集中的二级和三级指标的描述意见为:选取“学生的学习条件”“教师的教学条件”和“学校的组织保障”作为二级指标,能够衡量翻转课堂的资源配置情况,从而评测出翻转课堂的可行性;时间和精力投入是学生参与翻转课堂的保障,因而可选取“安排时间进行自主学习”“保证自学的时间和效率”“完成练习”“与他人交流和合作”4个子指标;专业和技能的投入是教师实施翻转课堂的保障,可选取“开发数字化教学资源”“设计教学并完成知识的系统化”“组织和管理课堂活动”“与学生有效交流并完成教学指导”4个子指标;经费和制度的投入是决策者开展翻转课堂的重要保障,可选取“为教师提供进修或培训机会”“为困难学生提供学习资源”“提供激励措施”“配置教学设备”“提供制度保障”5个子指标。


(4)对于过程评价,专家们一致认同以“实施过程”作为一级标题。60%的专家认为,为了突出翻转课堂教学评价的重点,并了解教学过程的整体运行情况,应该将“学生的表现”“教师的表现”“教学活动的整体表现”纳入二级指标体系。80%的专家同意选取“作业情况”“交流合作”“个人展示”“评价”“听讲”“学习总结”6个子指标对学生表现进行评测;选取“集体辅导”“个体指导”“记录学生表现”“活动的组织与管理”“教学反馈”“教学总结”6个子指标对教师表现进行评价;选取“教学环节”“教学内容”“教学手段”“教学时间”“教学形式”“教学目标”6个子指标来评价教学流程的实施状况。


(5)对于成果评价,专家们一致认同以“教学绩效”作为一级指标,并用“学生发展”“教师发展”“教学整体效果”三个二级指标来反映目标达成、存在问题和促进成长的目的。依据成果评价的内容以及“绩”和“效”相结合的原则,70%的专家认为可以从“教学结果”“结果与教学目标的关联性”“结果与教学投入的关联性”“结果与教学过程的关联性”“教学效果的价值与意义”“可推广程度”“教学改革意见”等方面来设定第三级指标。


(6)对于权重分配,专家意见出现明显分歧,各占50%。赞成对指标体系进行权重分配的理由是有助于实践应用,不赞成的理由则是认为CIPP模型关注的是诊断而非评判。


根据以上结论,依据过程评价与结果评价相结合、质性评价与量化评价相结合的构建原则,本文最终确定了4个一级指标、12个二级指标和54个三级指标,并构建了基于CIPP模型的翻转课堂教学评价指标体系(见表3)。



3.需要说明的问题


关于指标体系的结构及描述。为了方便操作,我们选取三级指标体系来评价翻转课堂的教学全过程。相对于当前已有的二级指标,三级指标对评价范围的把控更加具体细致,这不仅有助于弥补评价内容的缺失,也使得评价指标具有较强的可操作性。同时,依据定性与定量相结合、静态与动态相结合、绝对与相对相结合、封闭与开放相结合等原则,对指标进行描述,如:采用质性描述的方法对翻转课堂教学环境进行评价;采用是否式、选择式的评判方法对环境基础和资源配置进行诊断;对“学习成绩”的描述,既可以采用量化静态的“考试分数”作为绝对标准,也可以采用动态的“进步程度”作为相对标准。


关于指标体系的权重。调查结果显示,专家对指标体系权重的分配表现出两种截然不同的观点:50%的专家认为有必要对指标体系进行权重赋值,以增加评价体系的实用性。持这种观点的专家一致认为权重分配的优先级依次为:过程评价、结果评价、投入评价、背景评价,而各级指标具体数值的分配尚未取得一致意见。另50%的专家则从综合评价的理念出发,认为CIPP模型不是为了证明,而是为了改进,因而无需进行权重分配。本文秉承CIPP综合评价的理念,主张对翻转课堂教学评价的目的是为了改进教学的效果,因而不对具体指标进行权重分配。然而,该评价体系支持分阶段评价,即背景、投入、过程和成果四个评价阶段既可以同时进行,也可以单独实施。比如,为了发现问题、评估背景、诊断条件,可以单独实施翻转课堂的背景评价和投入评价,并对指标分配权重,进而便于量化处理和统计分析。


关于该评价体系的科学性及可行性。从翻转课堂的背景评价开始,依次进行投入评价、过程评价和成果评价,评价过程逻辑清晰,可控性高,易于操作,说明该评价体系具有较高的科学性。通过评价而获得的数据既有量化数据,便于统计和分析;又有详细描述,能够提供丰富的说明材料,这有利于成绩的统合,易于师生接受。同时,评价过程中发现的问题和提供的意见,便于采取针对性的措施,这对翻转课堂教学改革具有较强的指导意义,理论上很好地体现了该评价体系的现实可行性。


应用建议。在具体运用时,首先,可以根据表1中评价的频次、对象、方式的安排和表3中评价指标的分配,编制出系列评价量表,并在开课前通过背景评价和投入评价相关的评价表对翻转课堂的环境基础和资源配置情况进行诊断性和可行性评价;在课堂上通过向教师和学生发放翻转课堂过程评价的学生表现评价表、教师表现评价表和教学活动整体情况评价表,随堂进行翻转课堂的过程评价;在学期末,通过发放翻转课堂成果评价表,来完成翻转课堂的教学效果评价。其次,可以根据评价对象和评价主体确定具体的评价方式。换言之,除了本文选定的评价方式以外,还可以根据评价对象、评价主体以及评价需要,进行重新设计和选择。再次,可以根据具体需要确定背景、投入、过程和成果的评价频次。最后,可以创造性地使用该评价体系,对各级评价指标“再加工”“再设计”“再整合”,拓宽评价内容,使评价体系更贴合教学改革实际,从而提高翻转课堂教学评价的有效性。


五、总结与展望


本研究通过分析背景、投入、过程、成果四个评价过程与翻转课堂教学评价的适切性,梳理了翻转课堂教学评价的内涵,构建了翻转课堂教学评价的指标体系。基于CIPP模型的翻转课堂教学评价体系能够引导教育决策者从多个维度对翻转课堂的教学过程进行综合评价,从而完成课前、课中、课后全部教学过程的信息采集,实现多个评价主体参与、多种评价方式整合、多项评价过程统一,为客观衡量和科学审视翻转课堂教学质量、优化翻转课堂教学资源设计与配置、改进翻转课堂教学策略提供参考和依据。


然而,该评价体系只是提供了思路与方法,要使评价真正起到促进翻转课堂教学质量提升的作用,仍需要更多的实践检验与修正。换言之,该指标体系仍可以进一步精炼与细化。例如,成果评价中“学生成长与收获”的子指标“学习成绩”,还可以细化为“考试分数”“进步幅度”“奖励”“创新”等四级指标;对过程评价中“学生表现”子指标的表述,也可将定性描述转为定量描述,如将“完成作业情况”的“正确率”改为“较高、一般、较低”等具体数值。总之,基于CIPP模型的翻转课堂教学评价体系的改进是一个发展的过程,需要在应用中不断更新,在持续更新中不断完善。

 


作者简:谢娟,博士,讲师;张婷,博士,副教授,济南大学教育与心理科学学院;程凤农,博士,副教授,山东女子学院教育学院。

基金项目:全国教育科学规划青年基金课题“公共精神视野中的大学公民道德教育研究”(CEA120116);教育部人文社会科学研究青年基金项目“基于社会网络的校际间教师实践性知识共享研究”(15YJC880011);济南大学教学研究项目“基于CIPP的大学翻转课堂教学评价研究”(JX1604);济南大学科研基金项目“教育技术应用的伦理策略研究”(15YB27)。


转载自:《现代远程教育研究》2017第5期 总149期

排版、插图来自公众号:MOOC(微信号:openonline)


有缘的人终会相聚,慕客君想了想,要是不分享出来,怕我们会擦肩而过~

预约、体验——新维空间站

《【会员招募】“新维空间站”1年100场活动等你来加入》

有缘的人总会相聚——MOOC公号招募长期合作者

《【调查问卷】“屏幕时代,视觉面积与学习效率的关系“——你看对了吗?》


本文编辑:慕编组成员(小端午)


产权及免责声明 本文系“MOOC”公号转载、编辑的文章,编辑后增加的插图均来自于互联网,对文中观点保持中立,对所包含内容的准确性、可靠性或者完整性不提供任何明示或暗示的保证,不对文章观点负责,仅作分享之用,文章版权及插图属于原作者。如果分享内容侵犯您的版权或者非授权发布,请及时与我们联系,我们会及时内审核处理。


了解在线教育,
把握MOOC国际发展前沿,请关注:
微信公号:openonline
公号昵称:MOOC

   

登录查看更多
0

相关内容

基于深度学习的手语识别综述
专知会员服务
47+阅读 · 2020年5月18日
面向司法案件的案情知识图谱自动构建
专知会员服务
126+阅读 · 2020年4月17日
【教程推荐】中科大刘淇教授-数据挖掘基础,刘 淇
专知会员服务
82+阅读 · 2020年3月4日
中科大-人工智能方向专业课程2020《脑与认知科学导论》
《代码整洁之道》:5大基本要点
专知会员服务
50+阅读 · 2020年3月3日
领域知识图谱构建,115页2019著作带你学习KGC(附下载)
专知会员服务
83+阅读 · 2020年1月9日
思维发展型课堂的概念、要素与设计
MOOC
4+阅读 · 2018年12月18日
Arxiv
102+阅读 · 2020年3月4日
Arxiv
14+阅读 · 2018年5月15日
Arxiv
9+阅读 · 2018年3月23日
VIP会员
最新内容
人工智能在战场行动中的演进及伊朗案例
专知会员服务
7+阅读 · 4月18日
美AI公司Anthropic推出网络安全模型“Mythos”
专知会员服务
4+阅读 · 4月18日
【博士论文】面向城市环境的可解释计算机视觉
大语言模型的自改进机制:技术综述与未来展望
《第四代军事特种作战部队选拔与评估》
专知会员服务
3+阅读 · 4月18日
相关VIP内容
基于深度学习的手语识别综述
专知会员服务
47+阅读 · 2020年5月18日
面向司法案件的案情知识图谱自动构建
专知会员服务
126+阅读 · 2020年4月17日
【教程推荐】中科大刘淇教授-数据挖掘基础,刘 淇
专知会员服务
82+阅读 · 2020年3月4日
中科大-人工智能方向专业课程2020《脑与认知科学导论》
《代码整洁之道》:5大基本要点
专知会员服务
50+阅读 · 2020年3月3日
领域知识图谱构建,115页2019著作带你学习KGC(附下载)
专知会员服务
83+阅读 · 2020年1月9日
Top
微信扫码咨询专知VIP会员