华裔女科学家实现天才的想法:发明全自动DNA分子机器人 | 前沿

2017 年 9 月 14 日 知识分子 Lori Dajose

► 两个DNA分子机器人正在执行运输货物,图片来自sciencemag.org


撰文 |  Lori Dajose

责编 | 叶水送、冯枭



  



如今,对很多人来说,太脏、太累以及太危险的工作,常常可由机器人代劳。尤其是机器人广泛出现在工业领域,大大提高了工作效率和促进经济的增长。


然而,还有一片广阔的舞台等待着科学家和机器人一同去表演,那便是微观世界——分子机器人研究领域。人们一直希望分子机器人能够在一个人类不能触及的场合中,完成识别、分类、运输等一系列复杂任务。

 

最近,加州理工生物工程系教授钱璐璐研究团队,在分子机器人领域取得重大突破,相关研究发表在9月15日的《科学》杂志上。


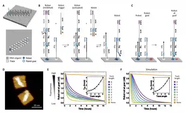
他们开发出了一种全自动的分子机器,可在纳米尺度上执行任务。这些微型机器人由一个单链 DNA做成,可自动地二维表面“走来走去”,并可将某些分子“挑来捡去”,最后按照指定的位置再把它们放下。 


► 机器人可以到达我们人类无法触及的两个极限:浩瀚的宇宙和微小的血管,图片来自Qian’s report.


为什么研究者要发明纳米机器人?“这就好象机器人被送到火星等遥远的、人类不能及的地方,我们希望有一天可将分子机器人送到微小而人类不能及的地方,比如说血液里,”钱璐璐解释道,“在这项研究中,我们的目的是设计和制造一个可以在纳米世界中,执行复杂任务的分子机器人,它的任务就是对分子进行分类。”


分子机器人是怎么制造出来的?研究人员首先研制出了用来组装DNA机器人的三个基本模块: 一条“腿”和两只“脚”用来行走,一条“胳膊”和一只“手”用来固定待运输的分子货物,以及当被运输的“货物”到达目的地后示意卸货的“信号”。这三个看似复杂的模块,各自仅由单链DNA中的若干个碱基组成。

► 特殊的DNA结构形式,三链杂合的结构是DNA分子机器人的基础,图片来自Qian’s report.


基于此,他们设计、组装了一个步长仅6纳米的机器人。研究者认为,具有特定序列的单链可迫使另外由两个部分组合在一起的双链分开,每个双链和单链分开和组合的速度以及消耗的能量取决于它们的DNA序列,所以通过设计DNA的序列就可以控制DNA机器人的行动和执行每一个任务所消耗的能量。当然原则上,这些模块也可以通过不同的组装形式,制造能够执行不同任务的分子机器人。例如,一个能够同时运输多个分子货物的多臂机器人。


► DNA分子机器人的设计,图片来自Sciencemag.org


与此同时,研究人员还设计了DNA机器人的测试场地。这也是由DNA组成的平面结构,在这个平面上有上百根桩子,每个桩子是一条与机器人的腿以及其中一只脚上的碱基互补的单链。当机器人一只脚踩在桩子上时,另一只脚仍可自由活动。当随机的分子波动导致机器人自由活动的那只脚碰到附近的另一个桩子,机器人就会移步到新的桩子上去,而踩着之前的桩子的那只脚,又变成自由的了。这个过程的持续进行可使机器人的每一步行走,都往一个随机的方向行走。


在一个 58 纳米长、 58 纳米宽的场地上,DNA机器人大约需要一天的时间来探索整个测试场地。一路上,当机器人遇到拴在桩子上的货物分子时,就会用“手”抓住货物(分子货物连接在和手的碱基互补的单链上),然后继续行走,直到遇到放下货物的信号。这个过程虽然很慢,但一个简单的、消耗很少能量的机器人可完成这个看似复杂的任务。


接下来,就要测试DNA机器人如何执行任务了。机器人在一个大分子的表面上自由行走,捡起两种不同的分子(一个发出黄色荧光的小分子和一个发出粉色荧光的小分子),然后把它们运输到大分子表面上两个不同的地方。用荧光分子作为货物是为了便于观测它们是否被DNA机器人送到了指定的地点。原则上,任何可用生物或化学方法连接到单链 DNA 上的分子都可作为这个机器人运输的货物。

 

► DNA机器人实现分拣货物分子,来自Science


在这项研究中,机器人成功地将六个散布在不同位置的分子,三个粉色的和三个黄色的,在 24 小时之内分别运输到了两个指定的终点。多个机器人同时在一个大分子的表面上运输货物可以比单个机器人更快地完成任务。三到五个机器人可以将完成任务的时间缩短到一个小时左右。


“虽然我们只演示了用 DNA 机器人来完成一个具体的任务,我们所设计的系统可以完成更加广泛的任务,比如说将十多种而不只是两种不同的分子货物分别运输到不同的地点,这些货物可以被散布在大分子表面任意的地方”,这项研究的第一作者Anupama Thubagere说,“而且每个大分子表面可以有不同数量的机器人去完成难度不同的任务,这些任务可以被并行执行”。

 

► 加州理工生物工程系教授钱璐璐,图片来自Caltech.edu

► 钱璐璐是国内走出去的学霸,先后就读于东南大学和上海交大


当被问及DNA机器人未来的应用时,钱璐璐回复道,“我们并不是为了某些特定的应用而研制DNA机器人,我的实验室工作侧重于理解工程学原理,然后再开发出通用的DNA机器人。当然,我希望其他的研究人员可将这些原理运用到广泛的应用中。例如,用DNA机器人在人造的分子工厂中来组装化学药物,或者在探测到特定的疾病信号时,将药物分子运输到血液中或者细胞中指定的地方。尽管很多潜在的应用目前还只是科幻,但也许将来有一天DNA机器人还可以将垃圾的分子成分分类回收”。


参考资料

Thubagere AJ, Qian LL et al. A cargo-sorting DNA robot. Science. 2017. 


制版编辑: 常春藤




本页刊发内容未经书面许可禁止转载及使用

公众号、报刊等转载请联系授权

[email protected]

欢迎转发至朋友圈

▼点击查看相关文章

中国博士后“钱途”|天使粒子争议|大望远镜争议

施扬|潘卓华|杨璐菡|刘若川|张锋|薛其坤

张毅|王晓东|张启发|崔维成|潘建伟|李佩

卢煜明|王小凡|吴文俊|袁钧瑛|张纯如


知识分子
为更好的智趣生活
ID: The-Intellectual
投稿:[email protected]
授权:[email protected]
长按二维码,关注知识分子






购买课程

请点击下方“阅读原文”


▼▼▼点击“阅读原文”,了解课程详情,立享限时特惠

登录查看更多
0

相关内容

机器人(英语:Robot)包括一切模拟人类行为或思想与模拟其他生物的机械(如机器狗,机器猫等)。狭义上对机器人的定义还有很多分类法及争议,有些电脑程序甚至也被称为机器人。在当代工业中,机器人指能自动运行任务的人造机器设备,用以取代或协助人类工作,一般会是机电设备,由计算机程序或是电子电路控制。

知识荟萃

精品入门和进阶教程、论文和代码整理等

更多

查看相关VIP内容、论文、资讯等
【CVPR2020】图神经网络中的几何原理连接
专知会员服务
57+阅读 · 2020年4月8日
【斯坦福&Google】面向机器人的机器学习,63页PPT
专知会员服务
26+阅读 · 2019年11月19日
物理学家终于找到了一种拯救薛定谔猫的方法
中科院物理所
8+阅读 · 2019年6月10日
【机器人】机器人PID控制
产业智能官
10+阅读 · 2018年11月25日
微软洪小文:AI 还是个小学生,资本请慎重!
EGONetworks
4+阅读 · 2017年9月6日
Arxiv
14+阅读 · 2020年1月27日
Visualizing and Measuring the Geometry of BERT
Arxiv
7+阅读 · 2019年10月28日
Pluralistic Image Completion
Arxiv
8+阅读 · 2019年3月11日
Arxiv
7+阅读 · 2018年8月28日
Arxiv
3+阅读 · 2018年4月18日
Arxiv
7+阅读 · 2018年4月11日
VIP会员
最新内容
人工智能在战场行动中的演进及伊朗案例
专知会员服务
4+阅读 · 4月18日
美AI公司Anthropic推出网络安全模型“Mythos”
专知会员服务
2+阅读 · 4月18日
【博士论文】面向城市环境的可解释计算机视觉
大语言模型的自改进机制:技术综述与未来展望
《第四代军事特种作战部队选拔与评估》
专知会员服务
1+阅读 · 4月18日
相关VIP内容
【CVPR2020】图神经网络中的几何原理连接
专知会员服务
57+阅读 · 2020年4月8日
【斯坦福&Google】面向机器人的机器学习,63页PPT
专知会员服务
26+阅读 · 2019年11月19日
相关论文
Arxiv
14+阅读 · 2020年1月27日
Visualizing and Measuring the Geometry of BERT
Arxiv
7+阅读 · 2019年10月28日
Pluralistic Image Completion
Arxiv
8+阅读 · 2019年3月11日
Arxiv
7+阅读 · 2018年8月28日
Arxiv
3+阅读 · 2018年4月18日
Arxiv
7+阅读 · 2018年4月11日
Top
微信扫码咨询专知VIP会员