案例研究:如何使线上销量翻倍?

2022 年 5 月 28 日 人人都是产品经理

关注并将「人人都是产品经理」设为星标

每天早 07 : 45 按时送达

线上产品销量不理想会有很多因素,比如产品质量问题、服务问题等等。那么如何才能有效地提升线上产品销量?本篇文章中,作者以Lenskart的虚拟产品和增长案例为例,给出了切实可行的方案,一起来看一下。

作者:许绮博,人人都是产品经理实习生

原文作者:Rohan Tripathi

原文标题:Lenskart Case Study: Product & Growth

原文链接:https://kiruik.medium.com/product-management-application-case-studies-for-your-next-application-case-study-1-e2f3fad00db5

题图来自Unsplash,基于CC0协议

全文共 4313 字,阅读需要 9 分钟

——————/ BEGIN /——————

前言

几个月前,我接触了一个关于Lenskart的虚拟产品和增长案例,该案例的目标是让其线上销量翻倍。

以下是我对该问题的解决尝试以及我在解决产品案例任务时的思考过程。

让我们深入了解一下该案例:


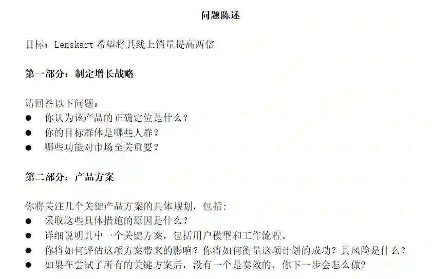
Lenskart案例的问题陈述

1. Lenskart公司&品牌概述

  • 2010年成立,旨在以实惠的价格为数百万印度人提供高质量的眼镜,它在2021年7月的估值为250亿美元,在2021年营收额为1.2064亿美元。

  • Lenskart是一个多渠道品牌,其客户通过数字平台网站、APP、750多家门店、家庭试戴服务和电话销售体验它们的产品和服务。

  • 该品牌非常重视质量,他们利用机器人技术提供度数精确到小数点后3位的眼镜。

  • Lenskart拥有5000多种眼镜款式,是印度任何一家零售商的5倍。既包含雷朋和奥克利这样的大品牌,也包含他们自己出的品牌——约翰·雅各布斯、文森特·蔡斯。然而,与其他公司相比,它向用户提供产品的总资产周转率非常低。

注意:解决任何案例研究的第一步——尤其是像这种宽而泛的虚拟案例——最好是划定一个范围并列出所有的假设。因为这有助于建立一个良好的基础并反映出认知所在。

2. 范围和前提

1)就第一部分及第二部分而言

重点市场:印度。

2)仅就第二部分而言

  • 重点市场:印度;

  • 设备:手机APP;

  • 系统:安卓系统;

  • 重点产品:电动/非电动眼镜和太阳眼镜。

一个外部人员如果不清楚地了解公司的技术堆栈、数据库架构、交付时间表和产品文化,问题就会变得很棘手。

尽管如此,我还是避免从页面/折页中删除任何主要元素,我假设它是基于Lenskart的产品团队进行的可靠的用户行为研究。

为了避免耗费大量时间和资源,所有解决方案都基于Lenskart现有的能力之上。

第一部分:增长

1. 增长框架

如下图所示,将增长领域(在此案例中是线上销售)细分为几个部分,这给了我们一个鸟瞰视角,让我们得以专注于一个单一的目标。

鉴于本案例的性质和Lenskart财务信息的局限性,我重点关注的方面是关于现有产品的自然增长,如果涉及到其他类型的存储数据,就会涉及到许多假设。

其中一个方面是提高现有产品类目中每笔采购的平均订单价值(AOV)。


增长框架 | 线上销售

另一个方面是通过设计智能产品和提供无缝链接的产品旅程,来提高品牌对消费者的吸引力,从而提高交易量。


增长框架 | 在线销售

这两个增长领域对线上销售额翻倍至关重要。

2. 增长策略

1)定位:时尚饰品(电子商务)

  • 能适应不同的场合。在合适的场合和场所——无论是在办公室、健身房还是派对——拥有合适的镜框和镜片。

  • 消费者将拥有多副眼镜来适应不同的生活方式。

  • 可以与用户购买的主流时尚服装搭配。

对于那些在眼镜搭配上追求新潮设计的人来说,Lenskart是处于领先地位的在线零售品牌,由于Lenskart拥有多年的关于商品生产和一条龙购物的丰富经验,所以他们可以以合理的价格感受到完美的融合体验。

2)目标细分市场

由于Lenskart是一个酷而时尚的眼镜品牌,所以在城市和城镇将千禧一代作为目标群体会更有意义。

因为他们希望在他们的社交圈中看起来很时尚,他们会公开讨论兴趣爱好。

随着可支配收入的增加,他们经常喜欢在网上购物。关注这部分人群将有助于围绕眼镜时尚建立一个完整的社区,因为他们将有助于影响并为该行业带来新客户。

3)关键市场特性

  • 能够在产品设计方面不断向客户提供新的趋势设计。

  • APP的设计和布局与Lenskart的时尚品牌类似,比如干净的UI设计和流畅的UX体验。

  • 成为创新技术的潮流引领者,并不断丰富用户的购物体验。

第二部分:产品创新

一切从研究开始。

1. 用户行为研究和行业趋势

如今,市场上APP的第一手行为反馈来自APP用户评论(在Playstore/App Store/网站可以看到)。它还可以作为新功能发布和旧功能迭代的快速验证和反馈机制。

注意:Apptentive的调查显示,79%的用户在安装应用前会查看评论或评级。此外,50%的用户甚至不会考虑下载3星或3星以下的APP。因此,品牌必须不断查看这些评论,并解决用户在使用产品时遇到的主要问题。

在这里,要非常注重与不同评论者沟通时的风格和语气。

通过观察一些负面评论,我可以将这些痛点归为几大类。


谷歌Playstore评论

用户一致认为该APP的可用性存在问题:发现它复杂、漏洞百出、难用。

通过进一步调查线上眼镜购买中面临的问题和不断变化的决策驱动因素,我提出了一些见解,来帮助我在正确的方向上进行头脑风暴。以下是我的一些发现。

……眼镜我真的很喜欢,戴上很好看……

2. 发现

1)在专家或医生的推荐之后,我发现合适、价格和风格是购买眼镜的主要驱动因素。

影响购买处方眼镜的因素

2)网站的布局对用户非常重要。凌乱的布局会让产品看起来很廉价,用户会对在上面购买产品留有疑虑。

3)用户希望看到自己最喜欢的模特穿着自己喜欢的款式,这样他们就可以想象自己穿的样子。

4)50%的消费者认为,明确的前期成本和良好的镜架选择会改善眼镜的购买体验。

5)用户想要非常详细的特性,如鼻梁架的大小等,这样他们就能了解确切的尺寸。

6)60%的客户在购买眼镜/太阳镜时从未使用过打折优惠。剩下的40%则选择了BOGO提供的优惠。

3. 用户角色研究

用户角色的最基本目的是将其作为产品设计的指南和灵感,并关注特定的用户群体。所有与用户的心理状态、生活方式、行为和兴趣有关的信息,决定了产品用途和产品的消费方式。

这种做法也有助于根据市场反馈确定功能的优先次序,而不仅仅是凭直觉。

对于Lenskart而言,通过对网络趋势的二次研究和一些用户访谈,我可以确定出三个用户角色——时尚达人、极客和退伍军人。

下面对是他们的目标和痛点的总结:


用户角色总结

注意:人物角色研究不应该局限于间接研究或调查少数家庭成员和朋友。产品经理必须以直接或间接的方式多接触到自己社交圈以外的用户,然后根据调查数据创建群组。

对于拥有线上影响力的品牌来说,使用CleverTap、Segment、WebEngage等工具,然后根据他们的网站行为和社会行为范式的丰富信息来创建用户群,这是非常容易的。

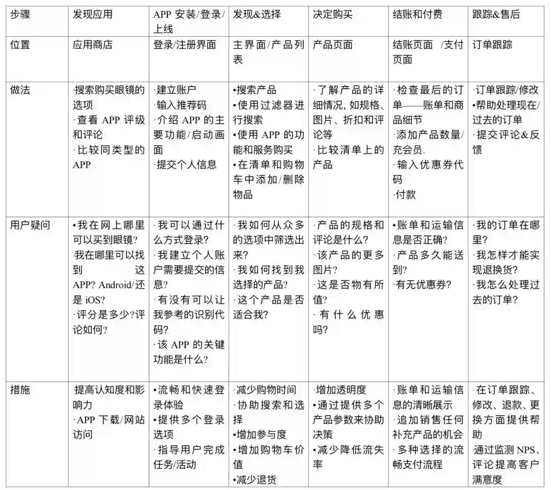
4. 用户旅程

绘制出用户旅程有助于识别用户与网站/应用的关键交互和接触节点,以及他们在每一步的具体查询对象和目标。这个做法使所有的利益相关者都集中在用户旅程的特定阶段,有助于缩小范围和提出集思广益的解决方案。

在这里,我只聚焦于旅程的发现&选择阶段,将其作为解决方案的范围。这又回到了我们在增长框架中所关注的方面——吸引力和增加AOV。


5. 产品方案 | 发现和选择

1)可见度:现有产品组合的重新分类和定位

① 痛点

  • 为某个场合选择眼镜很困难。

  • 无法找到名人和有影响力的人所佩戴的眼镜。

  • 无法浏览外观(例如哈利·波特款式眼镜的外观)。

  • 产品列表中的相关度低。

② 解决方案概述

a. 产品在列表页面的动态定位(增加平均订单值)

基于用户的社会样本数据,在顶部显示相关产品和优惠,从而达成个性化的“发现”体验。例如,在顶部展示更高价值的产品,并为高收入消费者降低折扣。


可见性-产品在推送页面的动态定位

影响范围

  • 减少退货率;

  • 产品的易发现性;

  • 与现有产品有着更高的关联度。

b. 新产品类目介绍(目标群体:时尚达人、极客)

通过引入新的产品类目来迎合不同的受众,包括一些小众的场合,用现有产品创造更高的用户粘性。通过展示精心策划的名人藏品和流行造型,与受众建立联系。


新产品类目和策划合集

2)中心标记 | 渐进镜片

① 痛点

  • 渐进镜片的中心标记有问题会导致视力模糊、眼球活动受限和颈部疼痛。

  • 不愉快的用户体验会导致糟糕的用户评论与退换货。

面临的错位问题

② 解决方案概述(目标:退伍军人)

确定接近完美的光学中心,以确保渐进镜片不影响视力。

a. 面部分析


利用Lenskart现有的面部分析的技术能力(镜架尺寸预测)来确定近乎完美的光学中心。

b. 验光师的线上协助

在APP上预约虚拟服务,让验光师来帮助标记中心。

影响范围

  • 收入和物流(减少退换货);

  • NPS/评价/售后服务。

3)可定制的框架

① 痛点

  • 难以通过几个选项中来设计理想框架;

  • 无法自定义个人框架/外观。

② 价值主张

  • 从大量可定制的选项中设计理想框架;

  • 利用我们的设计工作室设计定制框架。

③ 解决方案概况(目标:时尚达人)

  • 灵活地创作并分享你的设计;

  • 完善的搜索方式,近乎量身定做的产品。

用户流程将包括3个阶段:初步选择、定制工作室和确认。


定制化框架 | 初始选择


定制化框架 | 定制工作室


定制化框架 | 确认

④ 推广前

  • 客户的反馈:就功能的可用性和价值进行完善的终端用户调查、焦点小组访谈和一对一采访。

  • A/B测试和试点:在内测后,在目标地区让部分用户试行该功能。

  • 设置仪表板:提前定义成功指标,设置分析、相关仪表板和警报提醒,以便在功能推出前进行实时监控,并对其性能进行研究。

⑤ 风险

a. 技术

  • 使用APP用户规模的大幅增加。

  • 不可预见的滞后和故障。

b. 业务

  • 客户发现功能太复杂而无法使用,或者发现使用这项功能是没有价值的。

  • 定制框架的组装和供应的物流问题。

c. 影响范围

  • 老用户/用户粘性。

  • 增加用户参与度(平均花费时间)。

  • 增加利润。

d. 成功指标


在我的方法中,我已经为上述特性编写了一个商品需求文档,为了不使其过于繁重,我没有将其涵括在内。

优先坐标

影响程度 VS 精力耗费

在优先级坐标上绘制行动项目(在我们的案例中是功能开发),图表(见下文),有助于确定优先级,以便在时间和资源的限制下创造最大的影响力。

理想情况下,这应该与技术和其他业务团队合作创建。


优先级坐标

如果这些产品方案都不奏效,下面的框架就会派上用场。

失败后的根本原因分析

—————— / END / ——————

产品经理培训产品运营培训企业内训服务

请在公众号后台回复「培训」了解更多

▼ 喜欢请分享&收藏,满意点个赞,最后点「在看」 ▼

登录查看更多
0

相关内容

实时数仓赋能金融业务的落地实践
专知会员服务
22+阅读 · 2022年7月24日
实时数据湖在字节跳动的实践
专知会员服务
30+阅读 · 2022年5月28日
企业如何探索元宇宙,如何驾驭炒作和现实?(附报告)
【书籍推荐】简洁的Python编程(Clean Python),附274页pdf
专知会员服务
184+阅读 · 2020年1月1日
案例分析:产品设计中的延迟数据
人人都是产品经理
0+阅读 · 2022年7月10日
如何创建受用户喜爱的产品通知?
人人都是产品经理
0+阅读 · 2022年5月30日
都2022年了,我们该如何做好国潮营销?
人人都是产品经理
0+阅读 · 2022年4月21日
扫码率提升90%!私域电商引流包裹卡该如何设计?
人人都是产品经理
0+阅读 · 2022年4月20日
2021年全年:苹果iPhone的销量约为2.39亿部
威锋网
0+阅读 · 2022年3月4日
企业做私域,如何做业务模型梳理和设计
人人都是产品经理
0+阅读 · 2022年2月26日
33个小技巧,让门店盈利翻倍
创业邦杂志
0+阅读 · 2022年1月30日
市值超 1.7 万亿的Netflix是如何做决策的?
解读《个人信息保护法》,教你如何做产品!
人人都是产品经理
0+阅读 · 2021年11月6日
运营策略分析体系,该如何搭建?
人人都是产品经理
0+阅读 · 2021年10月26日
国家自然科学基金
1+阅读 · 2015年12月31日
国家自然科学基金
0+阅读 · 2013年12月31日
国家自然科学基金
0+阅读 · 2013年12月31日
国家自然科学基金
0+阅读 · 2012年12月31日
国家自然科学基金
0+阅读 · 2012年12月31日
国家自然科学基金
1+阅读 · 2012年12月31日
国家自然科学基金
0+阅读 · 2011年12月31日
国家自然科学基金
0+阅读 · 2009年12月31日
Arxiv
0+阅读 · 2022年7月27日
Arxiv
0+阅读 · 2022年7月27日
A Model of One-Shot Generalization
Arxiv
0+阅读 · 2022年7月26日
Arxiv
31+阅读 · 2022年2月15日
Arxiv
13+阅读 · 2021年3月3日
VIP会员
最新内容
《美陆军条例:陆军指挥政策(2026版)》
专知会员服务
8+阅读 · 今天8:10
《军用自主人工智能系统的治理与安全》
专知会员服务
5+阅读 · 今天8:02
《系统簇式多域作战规划范畴论框架》
专知会员服务
9+阅读 · 4月20日
高效视频扩散模型:进展与挑战
专知会员服务
4+阅读 · 4月20日
乌克兰前线的五项创新
专知会员服务
8+阅读 · 4月20日
 军事通信系统与设备的技术演进综述
专知会员服务
7+阅读 · 4月20日
《北约标准:医疗评估手册》174页
专知会员服务
6+阅读 · 4月20日
相关资讯
案例分析:产品设计中的延迟数据
人人都是产品经理
0+阅读 · 2022年7月10日
如何创建受用户喜爱的产品通知?
人人都是产品经理
0+阅读 · 2022年5月30日
都2022年了,我们该如何做好国潮营销?
人人都是产品经理
0+阅读 · 2022年4月21日
扫码率提升90%!私域电商引流包裹卡该如何设计?
人人都是产品经理
0+阅读 · 2022年4月20日
2021年全年:苹果iPhone的销量约为2.39亿部
威锋网
0+阅读 · 2022年3月4日
企业做私域,如何做业务模型梳理和设计
人人都是产品经理
0+阅读 · 2022年2月26日
33个小技巧,让门店盈利翻倍
创业邦杂志
0+阅读 · 2022年1月30日
市值超 1.7 万亿的Netflix是如何做决策的?
解读《个人信息保护法》,教你如何做产品!
人人都是产品经理
0+阅读 · 2021年11月6日
运营策略分析体系,该如何搭建?
人人都是产品经理
0+阅读 · 2021年10月26日
相关基金
国家自然科学基金
1+阅读 · 2015年12月31日
国家自然科学基金
0+阅读 · 2013年12月31日
国家自然科学基金
0+阅读 · 2013年12月31日
国家自然科学基金
0+阅读 · 2012年12月31日
国家自然科学基金
0+阅读 · 2012年12月31日
国家自然科学基金
1+阅读 · 2012年12月31日
国家自然科学基金
0+阅读 · 2011年12月31日
国家自然科学基金
0+阅读 · 2009年12月31日
Top
微信扫码咨询专知VIP会员