成为VIP会员查看完整内容
VIP会员码认证
首页
主题
会员
服务
注册
·
登录
0
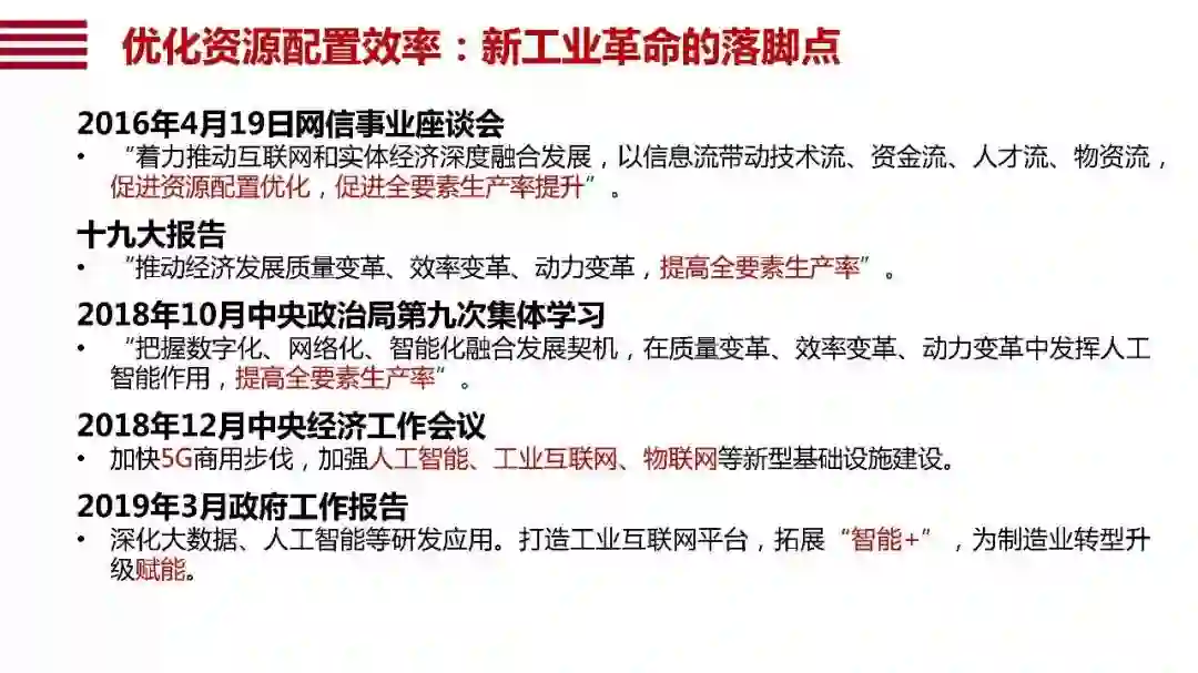
阿里120页PPT诠释国家“智能+”战略
专知AI搜索
2019 年 4 月 22 日
智能交通技术
阿里120页PPT诠释国家“智能+”战略
(来源:
人工智能学家)
- END -
登录查看更多
点赞并收藏
0
暂时没有读者
4
权益说明
本文档仅做收录索引使用,若发现您的权益受到侵害,请立即联系客服(微信: zhuanzhi02,邮箱:
[email protected]
),我们会尽快为您处理
相关内容
智能+
关注
2
商业数据分析,39页ppt
专知会员服务
165+阅读 · 2020年6月2日
人机对抗智能技术
专知会员服务
214+阅读 · 2020年5月3日
因果图,Causal Graphs,52页ppt
专知会员服务
253+阅读 · 2020年4月19日
2020年中国《知识图谱》行业研究报告,45页ppt
专知会员服务
241+阅读 · 2020年4月18日
Python数据分析:过去、现在和未来,52页ppt
专知会员服务
103+阅读 · 2020年3月9日
电力人工智能发展报告,33页ppt
专知会员服务
135+阅读 · 2019年12月25日
国家工信安全中心发布《人工智能中国专利技术分析报告》,74页pdf,百度AI专利榜首
专知会员服务
124+阅读 · 2019年12月10日
《人工智能数据安全白皮书》(2019版)发布,51页PDF,中国信息通信研究院编
专知会员服务
150+阅读 · 2019年11月8日
知识图谱与语义理解,百度研究院王海峰院长,CCKS-2019:知识智能
专知会员服务
61+阅读 · 2019年10月25日
网络表示学习,北京大学宋国杰副教授,第八届全国社会媒体处理大会SMP2019
专知会员服务
41+阅读 · 2019年10月24日
PPT | 阿里巴巴数据中台实践分享
走向智能论坛
17+阅读 · 2019年10月11日
腾讯85页PPT:“智能+”产业互联网生态报告(附PPT下载)
数据科学浅谈
24+阅读 · 2019年5月19日
报告 | AII:《工业互联网平台白皮书(2019年)》(附PPT)
走向智能论坛
19+阅读 · 2019年5月7日
报告 | 产业互联网——构建智能+时代数字生态新图景(附PDF下载)
走向智能论坛
10+阅读 · 2019年4月2日
报告 | AII:《工业智能白皮书》(2019 讨论稿)(附PDF下载)
走向智能论坛
20+阅读 · 2019年3月27日
人工智能的现状与未来(附PPT)
人工智能学家
76+阅读 · 2019年3月27日
阿里研究院重磅报告 | 48页《解构与重组:开启智能经济》附pdf
专知
9+阅读 · 2019年1月13日
《中国人工智能开源软件发展白皮书(2018)》(附下载及解读PPT)
走向智能论坛
7+阅读 · 2018年7月9日
深度丨一文读懂智能制造的主线——智能生产(工厂/车间数字化)
人工智能学家
18+阅读 · 2018年6月26日
智能工厂4.0:数字世界和物理世界的融合(附下载)
专知
17+阅读 · 2018年1月30日
Learning Disentangled Representations for Recommendation
Arxiv
8+阅读 · 2019年10月31日
MeLU: Meta-Learned User Preference Estimator for Cold-Start Recommendation
Arxiv
39+阅读 · 2019年7月31日
Discriminative structural graph classification
Arxiv
5+阅读 · 2019年6月5日
Relation Embedding with Dihedral Group in Knowledge Graph
Arxiv
9+阅读 · 2019年6月3日
Phase-aware Speech Enhancement with Deep Complex U-Net
Arxiv
15+阅读 · 2019年3月7日
Learning latent representations for style control and transfer in end-to-end speech synthesis
Arxiv
5+阅读 · 2019年2月14日
Physical Primitive Decomposition
Arxiv
4+阅读 · 2018年9月13日
Prediction of the FIFA World Cup 2018 - A random forest approach with an emphasis on estimated team ability parameters
Arxiv
3+阅读 · 2018年6月13日
Brain Tumor Segmentation Based on Refined Fully Convolutional Neural Networks with A Hierarchical Dice Loss
Arxiv
4+阅读 · 2017年12月25日
Interpretable R-CNN
Arxiv
4+阅读 · 2017年11月14日
VIP会员
自助开通(推荐)
客服开通
详情
相关主题
智能+
PPT
阿里巴巴
人工智能
最新内容
【CMU博士论文】迈向可解释机器学习的理论基础
专知会员服务
0+阅读 · 57分钟前
CVPR 2026 | HulluEdit:基于正交子空间编辑的多模态大语言模型幻觉缓解框架
专知会员服务
0+阅读 · 59分钟前
无人机视觉语言导航:研究进展、挑战与技术路线图
专知会员服务
0+阅读 · 今天12:13
《基于强化学习的反无人机蜂群拦截优先级排序》
专知会员服务
7+阅读 · 今天8:20
乌克兰反无人机方案“天穹哨兵”解析:一款人工智能驱动的近程防空系统
专知会员服务
2+阅读 · 今天7:30
美军2026条令《指挥官装甲装备维护技能测试计划》
专知会员服务
5+阅读 · 今天7:28
《俄罗斯构建服务于人工智能驱动自主性的主权无人机生态系统》(2026报告)
专知会员服务
6+阅读 · 今天3:09
2026年俄罗斯新型喷气动力无人机Geran-5的技术规格
专知会员服务
3+阅读 · 今天2:50
基于数据优化的人机协同与机器人僚机
专知会员服务
4+阅读 · 今天2:08
美太空军发布两份聚焦2040年规划的文件:《2040年未来作战环境》和《2040年目标部队》(附文件)
专知会员服务
10+阅读 · 今天1:51
《为码头高价值舰艇提供反无人机系统防御方案研究》80页
专知会员服务
8+阅读 · 4月15日
《认知战作为一个战略域:媒体生态系统、社交网络与社会韧性的侵蚀》
专知会员服务
5+阅读 · 4月15日
美陆军设想无人系统司令部
专知会员服务
3+阅读 · 4月15日
【博士论文】已对齐人工智能系统的持久脆弱性
专知会员服务
5+阅读 · 4月15日
人工智能对指挥控制的加速及其对陆军的影响(中文报告)
专知会员服务
5+阅读 · 4月15日
相关VIP内容
商业数据分析,39页ppt
专知会员服务
165+阅读 · 2020年6月2日
人机对抗智能技术
专知会员服务
214+阅读 · 2020年5月3日
因果图,Causal Graphs,52页ppt
专知会员服务
253+阅读 · 2020年4月19日
2020年中国《知识图谱》行业研究报告,45页ppt
专知会员服务
241+阅读 · 2020年4月18日
Python数据分析:过去、现在和未来,52页ppt
专知会员服务
103+阅读 · 2020年3月9日
电力人工智能发展报告,33页ppt
专知会员服务
135+阅读 · 2019年12月25日
国家工信安全中心发布《人工智能中国专利技术分析报告》,74页pdf,百度AI专利榜首
专知会员服务
124+阅读 · 2019年12月10日
《人工智能数据安全白皮书》(2019版)发布,51页PDF,中国信息通信研究院编
专知会员服务
150+阅读 · 2019年11月8日
知识图谱与语义理解,百度研究院王海峰院长,CCKS-2019:知识智能
专知会员服务
61+阅读 · 2019年10月25日
网络表示学习,北京大学宋国杰副教授,第八届全国社会媒体处理大会SMP2019
专知会员服务
41+阅读 · 2019年10月24日
热门VIP内容
开通专知VIP会员 享更多权益服务
CVPR 2026 | HulluEdit:基于正交子空间编辑的多模态大语言模型幻觉缓解框架
《基于强化学习的反无人机蜂群拦截优先级排序》
【CMU博士论文】迈向可解释机器学习的理论基础
无人机视觉语言导航:研究进展、挑战与技术路线图
相关资讯
PPT | 阿里巴巴数据中台实践分享
走向智能论坛
17+阅读 · 2019年10月11日
腾讯85页PPT:“智能+”产业互联网生态报告(附PPT下载)
数据科学浅谈
24+阅读 · 2019年5月19日
报告 | AII:《工业互联网平台白皮书(2019年)》(附PPT)
走向智能论坛
19+阅读 · 2019年5月7日
报告 | 产业互联网——构建智能+时代数字生态新图景(附PDF下载)
走向智能论坛
10+阅读 · 2019年4月2日
报告 | AII:《工业智能白皮书》(2019 讨论稿)(附PDF下载)
走向智能论坛
20+阅读 · 2019年3月27日
人工智能的现状与未来(附PPT)
人工智能学家
76+阅读 · 2019年3月27日
阿里研究院重磅报告 | 48页《解构与重组:开启智能经济》附pdf
专知
9+阅读 · 2019年1月13日
《中国人工智能开源软件发展白皮书(2018)》(附下载及解读PPT)
走向智能论坛
7+阅读 · 2018年7月9日
深度丨一文读懂智能制造的主线——智能生产(工厂/车间数字化)
人工智能学家
18+阅读 · 2018年6月26日
智能工厂4.0:数字世界和物理世界的融合(附下载)
专知
17+阅读 · 2018年1月30日
相关论文
Learning Disentangled Representations for Recommendation
Arxiv
8+阅读 · 2019年10月31日
MeLU: Meta-Learned User Preference Estimator for Cold-Start Recommendation
Arxiv
39+阅读 · 2019年7月31日
Discriminative structural graph classification
Arxiv
5+阅读 · 2019年6月5日
Relation Embedding with Dihedral Group in Knowledge Graph
Arxiv
9+阅读 · 2019年6月3日
Phase-aware Speech Enhancement with Deep Complex U-Net
Arxiv
15+阅读 · 2019年3月7日
Learning latent representations for style control and transfer in end-to-end speech synthesis
Arxiv
5+阅读 · 2019年2月14日
Physical Primitive Decomposition
Arxiv
4+阅读 · 2018年9月13日
Prediction of the FIFA World Cup 2018 - A random forest approach with an emphasis on estimated team ability parameters
Arxiv
3+阅读 · 2018年6月13日
Brain Tumor Segmentation Based on Refined Fully Convolutional Neural Networks with A Hierarchical Dice Loss
Arxiv
4+阅读 · 2017年12月25日
Interpretable R-CNN
Arxiv
4+阅读 · 2017年11月14日
大家都在搜
maven
palantir
无人机系统
无人机蜂群
时事直通
雷鸟科技
terraform
助贷模式
分布式事务
文本挖掘从小白到精通
Top
提示
微信扫码
咨询专知VIP会员与技术项目合作
(加微信请备注: "专知")
微信扫码咨询专知VIP会员
Top