手持技术数字化实验与化学教学的深度融合:从“研究案例”到“认知模型”——TQVC概念认知模型的建构

2018 年 10 月 3 日 MOOC

| 全文共9984字,建议阅读时20分钟 |


本文由《远程教育杂志》授权发布

作者:王立新、钱扬义、苏华虹、陈博殷、梁宏宇

摘要

 

手持技术是教育信息化进程中产生的先进教育认知工具,集数据采集与分析于一体,具有定量化与可视化特点,可帮助学生克服抽象化学知识学习中的认知难点。手持技术数字化实验与化学教学的融合始于宏观层面的“研究案例”开发,并逐渐深入至微观层面的“认知模型”建构。为丰富手持技术在认知心理层面的研究内容,根据认知-建构主义学习理论,首次提出基于手持技术的TQVC概念认知模型,即转化(Transformation)—量化感知(Quantitative Perception)—视觉感知(Visual Perception)—比较(Compare)概念认知模型,并以高中微观化学概念“分子间作用力”为例,阐明该模型如何应用于教学实践,通过对学生和教师的调查研究,进一步验证模型的实际应用效果。研究发现,TQVC概念认知模型,将有助于教育工作者从心理学角度认识学生在手持技术环境下进行概念学习的认知规律,进而在化学教育实践中科学有效地开展基于手持技术的信息化概念教学。

关键词:手持技术;化学教学;认知-建构主义;概念认知模型;分子间作用力

 

一、问题的提出

 

教育信息化是信息技术和教育教学不断融合发展的动态过程,是我国教育改革和发展的重要内容[1]。随着教育信息化建设的推进和基础教育课程改革的深化,传统的知识感知与建构方式产生了重大变革[2],网络时代也为教育跳出某些固定模式提供了契机[3]。手持技术便是之一,它是由数据采集器、传感器和配套的软件组成的实验技术系统,该系统可以定量地测量教育过程中涉及的各类科学数据,并通过计算机呈现可视的图像信息,实时综合地显示实验的变化过程。通过手持技术进行探究性学习,既体现了基础教育改革的思想与理念,又符合学生学习的认知规律[4-5]。国内手持技术数字化实验与化学教学的融合起始于“研究案例”的开发[6]。手持技术研究案例在早期化学教学实践中,体现出极为重要的理论与实践价值,但随着域内研究的不断发展,现阶段实验案例的开发越来越难,且案例层面的研究也无法满足新课程背景下手持技术与化学教学深度融合的需求。

 

概念是人脑对客观事物本质特征的认识,促进学生对概念的正确理解和建构是中小学课堂教学的重要任务[7]。化学教学中的很多概念是从微观层面界定的,因其涉及的抽象内涵不易被直接感知,传统教学主要停留在学生对概念的机械记忆上。手持技术是一种先进的教育信息技术,具有定量化和可视化特点[8],可作为认知工具帮助学生克服化学概念学习中的“认知难点”[9],使他们在现有认知发展水平上,科学感知与建构抽象化学概念。已有实证研究表明,手持技术对概念学习的确有促进作用[10-11],但尚未有研究从心理层面探讨手持技术如何促进概念学习。

 

基于上述背景,我们根据认知-建构主义学习理论,在分析已有研究案例的基础上,首次提出基于手持技术的TQVC概念认知模型,即转化(Transformation)—量化感知(Quantitative Perception)—视觉感知(Visual Perception)—比较(Compare)概念认知模型,尝试性地解决以下两个问题:(i)学生在手持技术数字化实验环境下,建构概念经历怎样的认知过程;(2)手持技术在概念建构中如何发挥促进作用。

 

基于手持技术的TQVC概念认知模型,丰富了手持技术在认知心理层面的研究内容,有助于教师从心理层面,分析学生在手持技术支持下的概念认知规律,并根据学生的认知规律与具体教学情境,进行科学有效的信息化概念教学;为学生科学建构概念提供新的思考途径,包括手持技术学习环境下概念的转化、测量、呈现与比较等过程,帮助学生建立起新旧概念间的实质联系,提高建构主义教学模式下学习的有效性。

 

二、手持技术数字化实验与化学教学的初级融合:研究案例

 

手持技术研究案例是指利用手持技术开发的实验案例及其在教学中的应用。手持技术最早由华南师范大学钱扬义教授于1998年引入到国内化学教学领域[12]。此后,随着域内研究人员对手持技术认识的逐渐深入,手持技术研究案例不断涌现。

 

(一)手持技术研究案例的分类及举例

 

1.手持技术的基础研究

 

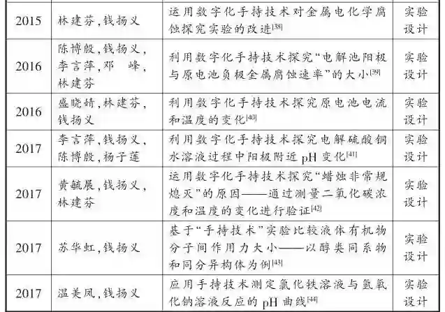
手持技术的基础研究是指利用手持技术某种或几种传感器的结合,针对特定主题(如,科学现象、化学概念或原理)进行定量化与可视化实验探究,从而获得科学发现或突破教学重难点的研究案例。按其内容又可分为两种类型:实验设计(获得科学发现)和教学应用(突破教学重难点),如表1所示。



2.数字化微型气象站研究

 

数字化微型气象站研究是将手持技术的“基础研究”组合在一起,实现某种特定功能、用于气象监测的“组合研究”。基于手持技术的“数字化微型气象站”,由太阳能供电装置、传感器、多功能数据采集器、无线电数据收发模块以及配套的数据处理软件“Weather-Lab”组成,该系统能将各类传感器组合起来,便携、定量、实时、准确地测量各类气象数据,如,风向及风速、气压、气温、相对湿度、雨量等。运用“数字化微型气象站”进行科学教育,可以増长学生的科学知识,提高学生的科学探究能力,増强学生的科学观以及培养学生的科学品质[45]。现有的数字化微型气象站研究案例,均属于教学应用类型,如表2中的举例所示。

 


3.520远程化学实验室研究

 

520远程化学实验室是由华南师范大学钱扬义教授在手持技术的“基础研究”和“组合研究”(数字化微型气象站研究)基础上,利用数据采集器、传感器、自动化技术、计算机技术以及网络技术自主开发的、具有自主知识产权的创新型远程化学实验系统[49]。基于手持技术的“520远程化学实验室”(http://www.520hx.com.cn/520chemlab/),允许实验者在网络上通过客户端的计算机,远程控制另外地点化学实验室的自动化真实仪器,这些仪器测量的真实客观的实验数据以及实验现场的实时视频图像,通过摄像头反馈到客户端的计算机显示屏上,在异地开展一系列的真实化学实验[50-51]。“520远程化学实验室”可以给学生提供独立自主的探究机会,激发学生学习兴趣,培养学生的定量思维和数据处理分析能力。520远程化学实验室研究案例,按其内容可分为实验设计类和教学应用类,举例如表3所示。

 


4.各类手持技术研究案例的关系

 

手持技术研究案例按研究方向可分为三类:(1)手持技术的基础研究;(2)数字化微型气象站研究;(3)520远程化学实验室研究。其中,大多数研究属于手持技术的基础研究,数字化微型气象站研究是在“基础研究”上拓展出来的“组合研究”,520远程化学实验室研究是在“基础研究”和“组合研究”的基础上自主开发的“创新研究”。各类手持技术研究案例根据研究内容又可分为两类:实验设计和教学应用。各类手持技术研究案例的关系如图1所示。

 


(二)手持技术研究案例的价值

 

化学是一门以实验为基础的学科,化学实验在化学教学中占有十分重要的地位。在手持技术数字化实验与化学教学的动态融合过程中,各类型研究案例在化学学科的科学教学实践中,均发挥出极为重要的促进作用,但现阶段研究案例的开发越来越难,且案例层面的研究,也无法满足新课程背景下手持技术与化学教学深度融合的需要。为此,钱扬义教授工作室经过20年的不断探索,将手持技术研究从宏观层面的“研究案例”开发,逐渐深入至微观层面的“认知模型”建构,TQVC概念认知模型正是这一研究阶段提出的重要研究成果。

 

三、手持技术数字化实验与化学教学的深度融合:TQVC概念认知模型

 

(一)理论基础

 

基于手持技术的T@VC概念认知模型,以认知-建构主义学习理论为基础。认知-建构主义学习理论认为,学习是意义建构的过程[54-55],是通过新旧经验的相互作用而形成、丰富和调整自己认知结构的过程,新经验要获得意义需要以原来的经验为基础,从而融入到原来的经验结构中。同时,新经验的进入,又会使原有的经验发生一定改变,使它得到丰富、调整或改造[56-57]。

 

学习材料的内在本质特征以及材料的组织和呈现方式,可以影响到学习者的学习效果,当学生接触某一新概念时,认知结构中已有哪些先备知识,这些先备知识如何与新概念建立起实质性的、非人为的联系,将是学生科学建构新概念的关键[58-59]。手持技术在学生建构抽象化学概念过程中,可以充分发挥“认知脚手架”的作用,帮助学生建立起陌生概念与熟悉概念间的实质知识关联,科学建构抽象的化学概念。

 

(二)建构过程

 

1.建立化学概念与手持技术实验的实质关联

 

化学概念的科学学习,依赖于实验中获得的感性知识,从感性知识中抽取共同特点加以概括则得概念_。任何一个化学概念都可以设计成实验进行教学,而任何一个实验都必须包括两个要素:可操作的实验对象(物质)和可观测的实验变量(属性),因此,借助手持技术实验帮助学生建构某一目标概念时,首先需确定与这一概念相关联的可操作的具体物质和可测量的具体属性。

 

学生在学习目标概念时,认知结构中已存在大量的与之相关的日常生活经验和已习得的科学知识,如果目标概念可以与认知结构中的已有知识建立起实质关联,则概念的科学建构更易于完成,因此,目标概念的关联物质与关联属性,最好从学生的认知结构中寻找。另一方面,手持技术实验系统包括多种与某一属性对应的属性传感器,可测量的科学数据有温度、PH、电流、电压、光强度、力、气压、溶解氧、电导率、二氧化碳浓度、色度等,因此,目标概念的关联属性,须是可以通过手持技术某一属性传感器,直接测量的物理量或化学量。

 

2.分析手持技术环境下的概念认知过程

 

手持技术数据采集器,可同时与多个传感器连接,采集多种物质或环境的某种属性。教师在设计手持技术实验时,可选取与目标概念关联的若干种具体物质作为实验对象,并精确测量、直观呈现、综合比较这几种具体物质所表现出来的目标概念的关联属性,将目标概念的本质内涵展现在学生面前,帮助学生在现有认知发展水平上,亲身体验概念的生成过程,实现陌生概念的科学建构。我们通过对已有研究案例的分析发现,手持技术环境下的概念认知过程主要包括:

 

(1)转化(Transformation)。学生在教师的科学引导下,从目标概念出发,用适当的方式表征目标概念与认知结构中已有知识间的联系,将陌生的抽象概念逐步转化为熟悉的概念关联属性,转化后的关联属性,可通过手持技术的某一传感器直接测量。

 

(2)量化感知(Quantitative Perception)。利用手持技术实验实时、精确地测量由目标概念转化而来的关联属性,让学生在定量思维中量化感知目标概念的属性变化,构建起使新旧知识发生联系的桥梁,降低对新概念学习的陌生感。

 

(3)视觉感知(Visual Perception)。抽象知识的科学学习离不开感性材料的支持,手持技术及其配套软件所绘制的属性曲线图像,具有直观性、可视性,可以为学生建构抽象的目标概念,提供强有力的感性支撑,并在学生头脑中生成可操作的曲线表象[61],有助于克服概念学习中的认知难点。

 

(4)比较(Compare)。学生根据已有的知识背景比较多条曲线,并对曲线所负载的信息进行深入地分析、解释以及推理,最终将新旧知识建立起实质性的、非人为的联系,实现陌生抽象概念的科学感知与建构。

 

通过对以上四个认知过程进行整合,我们建构基于手持技术的TQVC概念认知模型,即转化(Transformation)-量化感知(Quantitative Perception)-视觉感知(Visual Perception)-比较(Compare)概念认知模型。

 

(三)模型内涵

 

TQVC概念认知模型是以认知-建构主义学习理论为理论基础,以手持技术为技术支持,学习者将目标概念的关键内涵,转化为认知结构中已有的概念关联属性,再量化感知由手持技术某种属性传感器同步测得的多种目标概念关联物质的属性数据,并进一步视觉感知直观的属性曲线,在比较参照思维中,科学建构抽象的概念。模型内容如图2所示。

 


四、TQVC概念认知模型在化学教学中的应用

 

我们选取高中微观化学概念“分子间作用力”为例,详细说明基于手持技术的TQVC概念认知模型,如何应用于教学实践。案例中采用的手持技术是指由数据采集器、4个相同型号的接触式温度传感器(0-110°C)及配套软件组成,并能与计算机连接的实验技术系统。该系统通过温度传感器探头与待测物质直接接触,能实时定量地测量待测物质的温度及其变化,并在电脑屏幕上为学生呈现直观可视的温度曲线图像。

 

(一)微观概念“分子间作用力”的认知现状

 

分子间作用力是把分子聚集在一起的作用力,是人教版高中化学必修2及选修3“分子结构与性质”的核心概念,关于其大小的比较,教材中仅用一句话概括:相对分子质量越大,分子间作用力越大;分子的极性越大,分子间作用力也越大[62-63]。由于分子间作用力不可直接测量,且高中阶段还没有涉及与分子间作用力本质内涵相关的原理,传统教学尚停留在学生对“分子间作用力”相关规律的机械记忆上。为了帮助学生从微观层面科学地感知和比较不同分子的分子间作用力大小,需将分子间作用力转化成学生可以感知到的认识水平,采用符合学生认知发展水平的手段进行教学。

 

苏华虹和钱扬义[64]利用手持技术温度传感器,比较分子间作用力的大小,通过直观、简单易操作的实验手段,促进学生对微观概念“分子间作用力”的科学建构,该案例是基于手持技术的TQVC概念认知模型的具体实践应用。

 

(二)“分子间作用力”TQVC认知模型的四个阶段

 

1.转化(Transformation)

 

由人教版必修2的化学教材可知,分子间作用力在宏观层面会影响由分子构成的物质的蒸发过程,蒸发是在任何温度下都能发生并只发生在液体表面的液体汽化过程;微观层面上表现为液体表面有一些分子脱离液体体系,变成气态分子的过程,该过程需要消耗能量克服分子间的作用力,导致剩余液体的能量降低,温度下降。

 

在教学中,学生在教师的引导下,对分子间作用力与蒸发过程温度变化的关系,可以理解到以下层面:分子间作用力小的液体,表面分子越容易克服分子间作用力而“跑掉”;在一定时间内,蒸发得越多,对剩余液体的能量消耗越多,其温度下降速度也越快。因此,可以通过测量、比较相同时间、等体积的同类液体物质在蒸发过程中剩余部分液体的温度,来定量比较它们的分子间作用力大小。

 

2.量化感知(Quantitative Perception)

 

设计手持技术探究实验,将分子间作用力,转化成液体分子蒸发后剩余液体分子的温度进行表征和比较,帮助学生建构“分子间作用力”概念。过程如下:选取常温下易挥发且结构相似的液体——甲醇、乙醇、正丙醇、正丁醇进行实验,在四个型号相同的温度传感器的有效部位(探头),卷上相同大小的白纱布;将卷有白纱布的温度探头①、②、③、④分别同时浸入装有甲醇、乙醇、正丙醇和正丁醇的烧杯中,以润湿白纱布;再经过5s后,同时将四个温度探头提起来,平行放在实验架上,液态醇随即开始在温度探头上蒸发,实验者实时观察温度读数的变化。实验装置和液体蒸发过程体系能量变化,如图3所示。

 


3.视觉感知(Visual Perception)

 

“分子间作用力”经转化为“温度”曲线后,具有了可视性,手持技术可呈现出直观可视的温度曲线图像,学生通过图像可以直观地“看到”四种液态醇的温度下降速率顺序,进而通过视觉通道,感知它们的分子间作用力大小。

 

4.比较(Compare)

 

学生对“分子间作用力”的认知,可通过实时比较四种相似物质蒸发时剩余液体的温度曲线而间接完成。四种液态醇的温度下降速率顺序为:甲醇>乙醇>正丙醇;正丁醇。通过分析可以得出,四种液态醇分子间作用力大小顺序为:正丁醇>正丙醇;乙醇;甲醇。学生表面上比较的是曲线变化,实质上比较的是分子间作用力以及分子结构——上述四种醇类,其分子间色散力是主要的分子间作用力,而分子间产生色散力的前提是分子发生变形,导致分子电荷分布不均匀并在内部形成瞬时偶极矩,因此,分子越易变形,分子间的色散力就越大。

 

学生尽管在中学阶段尚不能理解分子间作用力的本质,但通过实验事实,并对曲线进行比较分析,有助于他们进一步印证理解教材中呈现的规律——组成和结构相似的物质,相对分子质量越大,分子间作用力越大。

 

五、TQVC概念认知模型在化学教学中的应用效果

 

我们以“分子间作用力”概念学习为例,针对学习者开展教学实验研究,验证模型的应用效果。研究对象选取(广东省)佛山市第一中学的高一学生30名,其中,男生15名,女生15名,最近一次化学学习成绩高、中、低三个水平各10名,年龄范围15-17岁。

 

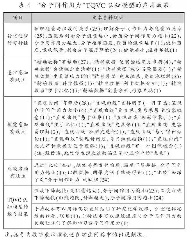
研究工具采用自编的“手持技术支持下‘分子间作用力’概念学习过程”问卷,由8个开放性问答题构成,用于调查“分子间作用力”TQVC认知模型的应用可行性和应用有效性。调查内容主要包括:(1)学生现有的认知发展水平能否理解“分子间作用力”与“能量”的关系,能否理解“能量”与“温度”的关系?(2)学生将“分子间作用力”转化为认知结构中已有概念“温度”,是否具有可行性?(3)手持技术提供的精确数据、直观曲线、同步比较等环节,是否对概念建构有帮助,有哪些帮助?(4)如何通过比较温度以及温度曲线建构“分子间作用力”概念?(5.)TQVC概念认知模型是否有助于学生建构“分子间作用力”概念(综合效果)?

 

本次教学实验研究于2017年7月6日上午9:40至10:20在佛山市第一中学某课室进行。实验前,研究者向每名参与者发放调查问卷(共30份)并做简要填答说明;实验过程中,由研究者演示手持技术案例——基于“手持技术”实验,比较液体有机物分子间作用力大小;实验结束后,学生根据实验演示内容和自己的实际思考过程,填答调查问卷,最后回收有效问卷30份。研究者浏览问卷并针对问卷填答不清楚的内容访谈学生,进一步获取学习过程信息。

 

30份原始填答的问卷,经三名研究者(均系本文作者)共同整理成2904字文本资料,并进行分析与统计,结果如表4所示。


 

六、TQVC概念认知模型的教师评价

 

我们以“分子间作用力”概念学习为例,针对教师开展调查研究,以评价模型的应用效果。

 

(—)研究对象

 

研究对象为“国培计划(2016)”示范性项目一一线优秀教师培训技能提升研修项目“高中化学研修班”的49名化学老师。其中,男教师30人,女教师19人,被试平均年龄38岁,有正高职称3人,副高职称27人。本研究采用方便取样法,样本为来自全国各地资深的中学一线教师,对于国内在职中学化学骨干教师总体具有较好的代表性。

 

(二)研究工具

 

研究采用自编的“分子间作用力”TQVC认知模型评价问卷。问卷包括两个主要部分:一是“TQVC概念认知模型”的简介,包括模型的提出背景、内容和应用,此部分的设置目的是让教师在充分了解模型的基础上进行评价;二是“TQVC概念认知模型”的评价,此部分设置了3个维度,共11个项目,每个项目采用5点评分,1代表不同意项目陈述,5代表同意项目陈述,中间分数代表对项目陈述的中间态度。

 

3个维度分别是:(1)模型的可理解性;(2)模型的环节合理性;(3)模型的效能性。其中,维度1设置了5个项目,分别用于评价模型“转化”环节、“量化感知”环节、“视觉感知”环节、“比较”环节以及模型整体涵义的可理解性;维度2设置了4个项目,分别用于评价模型中各具体环节的合理性;维度3设置了2个项目,用于评价模型环节与学生认知过程的一致性、模型对学生认知过程的反映能力。在调查过程中,问卷采用A3纸打印,左半面为模型简介,右半面为评价题目。

 

此外,调查所用问卷具有良好信度,3个维度的内部一致性系数如表5所示。

 


采用验证性因素分析对问卷的结构效度进行检验,结果表明,问卷具有良好结构效度,检验结果如表6所示。


 

(三)研究过程

 

调查于2016年11月23日15:30在华南师范大学基础教育培训与研究院进行,发放问卷49份,回收问卷39份,按一定标准剔除无效问卷后,得到33份有效问卷,最后将33份有效问卷的原始数据输入SPSS 24.0,进行统计分析。

 

(四)研究结果

 

“分子间作用力”TQVC认知模型评价问卷的各项目评分描述统计如表7所示。

 


“分子间作用力”TQVC认知模型评价问卷的各项目实测分数与检验值3分(5点计分的中间分)做单样本t检验,结果如表8所示。

 

 

将“分子间作用力”TQVC认知模型评价问卷的各维度实测分数与检验值(维度内各项目中间分之和)做单样本t检验,结果如表9所示。

 


(五)研究结论

 

根据表7的描述统计结果和表8、表9的单样本t检验结果可知,教师群体对模型可理解性、环节合理性以及效能性评分在统计学水平上均显著高于客观中间分(中立评价),得出研究结论如下:(1)“分子间作用力”TQVC认知模型,具有较好的可理解性;(2)“分子间作用力”TQVC认知模型,具有较好的环节合理性;(3)“分子间作用力”TQVC认知模型,具有较好的效能性。

 

七、“分子间作用力”TQVC认知模型中手持技术的作用分析

 

根据手持技术环境下学生的概念认知过程分析得出,学生通过联系生活常识和已学的科学知识在教师的问题引导下,可完成转化环节,此环节具有多重涵义,也是后续环节的重要铺垫。转化环节之后,手持技术开始发挥独特作用,具体如下:

 

(一)定性结论精确化

 

“分子间作用力”不可直接测量,传统教学中呈现给学生的是一条定性结论。而在“分子间作用力”TQVC认知模型中,分子间作用力经转化为温度后,具有了可测量性,实验数据的精确度可达0.5%,相对于传统教学中的定性结论更具有说服力,使学生在定量思维中量化感知抽象概念。

 

(二)微观本质直观化

 

手持技术所提供的温度曲线图像具有直观性特点,这种直观更侧重宏观实验现象之外,由微观本质转化而来的视觉直观刺激,提供感性认识的强有力支撑,能有效地帮助学生直观地形成表象,促进“分子间作用力”这一概念的科学建构。

 

(三)片面信息综合化

 

高中生因自身认知发展水平所限,对抽象知识的理解存在片面性(容易顾此失彼)和表面性(难以深度感知),手持技术实验中的同步比较,可弥补高中生辩证逻辑思维发展的不足。学生不仅可以直观观察一条曲线的特点,分析曲线峰值、拐点以及各个时刻所代表的涵义,还可以同时综合比较多条曲线,在比较参照思维中,科学建构抽象概念。

 

(四)减轻工作记忆阶段的认知负荷

 

工作记忆是人在认知任务过程中暂时加工和储存信息的记忆系统[65],其容量有限,成年人的工作记忆容量是7±2个组块,中小学生则更少一点[66-67]。工作记忆的容量限制个体理解,当认知任务超出容量范围时,机械记忆便成为学习的唯一途径,这将导致最低限度的理解[68]。认知负荷是指认知活动中工作记忆的负荷。工作记忆容量虽有限,但可以变化组块规模与复杂程度,一个图式可作为一个组块被加工[69]。

 

TQVC认知模型中手持技术所提供的直观曲线可作为“关键图式”,帮助学生实现零散、孤立知识的图式化,在有限工作记忆容量内,以新建构的图式作为组块,减轻认知负荷,释放认知资源空间用于后续信息加工以及元认知监控,进而科学建构抽象概念,作用过程如图4所示。

 


八、结语

 

根据认知-建构主义学习理论,在分析与总结已有手持技术研究案例的基础上,我们首次提出了基于手持技术的TQVC概念认知模型,该模型体现了手持技术数字化实验与化学教学的深度融合。后续研究还可从以下两方面进行深入探讨:(1)结合社会-建构主义、具身学习等理论发展模型,探讨将TQVC概念认知模型,应用于新理念教学模式对概念学习产生的影响;(2)通过现代心理科学研究手段(如,眼动技术、事件相关电位技术、功能性磁共振技术等),进一步验证TQVC概念认知模型的应用效果,并深入探讨其促进概念学习的认知神经机制。


 


基金项目:本文系广东省质量工程项目“化学教学论数字化化学实验精品资源共享课”(项目编号:C1085052)的研究成果。

 作者简介:王立新,华南师范大学心理学院在读博士研究生,研究方向:学习心理与学科教学,化学;钱扬义,华南师范大学化学与环境学院教授,博士生导师,研究方向:数字化手持技术化学实验与远程化学实验,化学教育游戏开发,信息技术支持下的科学学习以及化学教材与化学概念心理学研究,系本文通讯作者;苏华虹,佛山市第一中学化学教师,研究方向:化学课程与教学论;陈博殷,广州市第七中学化学教师,研究方向:化学课程与教学论;梁宏宇,华南师范大学心理学院在读博士研究生,研究方向:人格心理学。

 

转载自:《远程教育杂志》2018年第4期(第36卷 总第247期)

排版、插图来自公众号:MOOC(微信号:openonline)


喜欢我们就多一次点赞多一次分享吧~


有缘的人终会相聚,慕客君想了想,要是不分享出来,怕我们会擦肩而过~

《预约、体验——新维空间站》

《【会员招募】“新维空间站”1年100场活动等你来加入》

有缘的人总会相聚——MOOC公号招募长期合作者


产权及免责声明 本文系“MOOC”公号转载、编辑的文章,编辑后增加的插图均来自于互联网,对文中观点保持中立,对所包含内容的准确性、可靠性或者完整性不提供任何明示或暗示的保证,不对文章观点负责,仅作分享之用,文章版权及插图属于原作者。如果分享内容侵犯您的版权或者非授权发布,请及时与我们联系,我们会及时内审核处理。


了解在线教育,
把握MOOC国际发展前沿,请关注:
微信公号:openonline
公号昵称:MOOC

   

登录查看更多
0

相关内容

华为发布《自动驾驶网络解决方案白皮书》
专知会员服务
130+阅读 · 2020年5月22日
人机对抗智能技术
专知会员服务
214+阅读 · 2020年5月3日
大数据安全技术研究进展
专知会员服务
96+阅读 · 2020年5月2日
中科大-人工智能方向专业课程2020《脑与认知科学导论》
新时期我国信息技术产业的发展
专知会员服务
71+阅读 · 2020年1月18日
2019年人工智能行业现状与发展趋势报告,52页ppt
专知会员服务
124+阅读 · 2019年10月10日
在线学习体验影响因素结构关系探析
MOOC
7+阅读 · 2019年3月20日
人工智能在教育领域的应用探析
MOOC
14+阅读 · 2019年3月16日
思维发展型课堂的概念、要素与设计
MOOC
4+阅读 · 2018年12月18日
Self-Attention Graph Pooling
Arxiv
13+阅读 · 2019年6月13日
Learning Implicit Fields for Generative Shape Modeling
Arxiv
11+阅读 · 2018年12月6日
Arxiv
4+阅读 · 2018年4月10日
Arxiv
5+阅读 · 2018年3月30日
Arxiv
7+阅读 · 2018年3月21日
VIP会员
最新内容
《人工智能赋能电磁战》(报告)
专知会员服务
2+阅读 · 4月17日
【CMU博士论文】迈向可扩展的开放世界三维感知
前馈式三维场景建模
专知会员服务
1+阅读 · 4月17日
(译文)认知战:以士兵为目标,塑造战略
专知会员服务
3+阅读 · 4月17日
相关VIP内容
华为发布《自动驾驶网络解决方案白皮书》
专知会员服务
130+阅读 · 2020年5月22日
人机对抗智能技术
专知会员服务
214+阅读 · 2020年5月3日
大数据安全技术研究进展
专知会员服务
96+阅读 · 2020年5月2日
中科大-人工智能方向专业课程2020《脑与认知科学导论》
新时期我国信息技术产业的发展
专知会员服务
71+阅读 · 2020年1月18日
2019年人工智能行业现状与发展趋势报告,52页ppt
专知会员服务
124+阅读 · 2019年10月10日
Top
微信扫码咨询专知VIP会员