小白学数据:教你用Python实现简单监督学习算法

2018 年 2 月 18 日 大数据文摘 文摘菌

大数据文摘作品

编译:文明、笪洁琼、天培


今天,文摘菌想谈谈监督学习。


监督学习作为运用最广泛的机器学习方法,一直以来都是从数据挖掘信息的重要手段。即便是在无监督学习兴起的近日,监督学习也依旧是入门机器学习的钥匙。


这篇监督学习教程适用于刚入门机器学习的小白。


当然了,如果你已经熟练掌握监督学习,也不妨快速浏览这篇教程,检验一下自己的理解程度~


什么是监督学习?


在监督学习中,我们首先导入包含有训练属性和目标属性的数据集。监督学习算法会从数据集中学习得出训练样本和其目标变量之间的关系,然后将学习到的关系对新样本(未被标记的样本)进行分类。


为了阐明监督学习的工作原理,我们用根据学生学习时间预测其考试成绩的例子来说明。


用数学表示,即Y = f(X)+ C,其中

  • f表示学生学习时间和考试成绩之间的关系

  • X表示输入(学习小时数)

  • Y表示输出(考试分数)

  • C表示随机误差


监督学习算法的终极目标是给出新的输入X,使得预测结果Y的准确率最大。有很多方法可以实现有监督学习,我们将探讨几种最常用的方法。


根据给定的数据集,机器学习可以分为两大类:分类(Classification)和回归(Regression)。如果给定的数据集的输出值是类别,那么待解决是分类问题。如果给定的数据集的输出值是连续的,那么该问题是回归问题。


举两个例子

分类:判断是猫还是狗。

回归:房子的售价是多少?


分类


考虑这样一个例子,医学研究员想要分析乳腺癌数据,用于预测患者使用三种治疗方案中的哪一种。该数据分析问题就属于分类问题,通过建立分类模型来预测类别标签,例如治疗方案A治疗方案B或者治疗方案C


分类是一个预测类别标签的预测问题,这些类别标签都是离散和无序的。分类包含两个步骤:学习步骤和分类步骤。


分类方法和选择最优方法


一些常见的分类算法:

  • K近邻

  • 决策树

  • 朴素贝叶斯

  • 支持向量机


在学习步骤中,分类模型通过分析训练集数据建立一个分类器。在分类步骤中,分类器对给定的数据进行分类。用于分析的数据集(包含数据和其对应的标签)被划分为训练集和测试集。训练集从分析用的数据集中随机抽取。剩下的数据集构成测试集。测试集和训练集相互独立,即测试集中的数据不会被构建于分类器。


测试集用于评价分类器的预测精度。分类器的精度用测试集中预测正确的百分比表示。为了获得更高的精度,最好的方法是测试多个不同的算法,同时,对每个算法尝试不同的参数。可以通过交互检验选择最好的算法和参数。


对于给定问题,在选取算法时,算法的精度、训练时间、线性、参数数目以及特殊情况都要考虑在内。


在IRIS数据集上实现sklearn中的KNN,并对给定的输入进行花卉类型分类。


首先,要应用机器学习算法,我们需要了解给定数据集的组成。在这个例子中,我们使用内置在sklearn包中的IRIS数据集。现在让我们使用代码查看IRIS数据集。


请确保你的电脑上成功安装了Python。然后,通过PIP安装下面这些python库:


pip install pandas
pip install matplotlib
pip install scikit-learn


在下面这段代码中,我们使用pandas中的一些方法查看IRIS数据集的一些属性。


from sklearn import datasets
import pandas as pd
import matplotlib.pyplot as plt

# Loading IRIS dataset from scikit-learn object into iris variable.
iris = datasets.load_iris()

# Prints the type/type object of iris
print(type(iris))
# <class 'sklearn.datasets.base.Bunch'>

# prints the dictionary keys of iris data
print(iris.keys())

# prints the type/type object of given attributes
print(type(iris.data), type(iris.target))

# prints the no of rows and columns in the dataset
print(iris.data.shape)

# prints the target set of the data
print(iris.target_names)

# Load iris training dataset
X = iris.data

# Load iris target set
Y = iris.target

# Convert datasets' type into dataframe
df = pd.DataFrame(X, columns=iris.feature_names)

# Print the first five tuples of dataframe.
print(df.head())


输出:


<class ‘sklearn.datasets.base.Bunch’>
dict_keys([‘data’, ‘target’, ‘target_names’, ‘DESCR’, ‘feature_names’])]
<class ‘numpy.ndarray’> <class ‘numpy.ndarray’>
(150, 4)
[‘setosa’ ‘versicolor’ ‘virginica’]
sepal length (cm) sepal width (cm) petal length (cm) petal width  (cm)
0   5.1   3.5   1.4  0.2
1   4.9   3.0   1.4  0.2
2   4.7   3.2   1.3  0.2
3   4.6   3.1   1.5  0.2
4   5.0   3.6   1.4  0.2


Sklearn中的K最近邻算法


如果一个算法仅存储训练集数据,并等待测试集数据的给出,那么这个算法便可认为是一个“懒惰学习法”。直到给定测试集数据,它才会根据它与存储的训练集样本的相似性来对新样本进行分类。


K近邻分类器就是一个懒惰学习法。


K近邻基于类比学习,比较一个测试样本和与之相似训练集数据。训练集有n个属性表征。每个样本由n维空间中的一个点表示。这样,训练集中的所有样本都储存在n维模式空间中。当给定一个未知的样本,K近邻分类器在模式空间中搜寻和未知样本最接近的k个训练样本。这k个训练样本就是未知样本的k个近邻。


“接近度”用距离来度量,例如欧几里得距离。较好的K值可以通过实验确定。


在下面这段代码中,我们导入KNN分类器,将之应用到我们的输入数据中,然后对花卉进行分类。


from sklearn import datasets
from sklearn.neighbors import KNeighborsClassifier

# Load iris dataset from sklearn
iris = datasets.load_iris()

# Declare an of the KNN classifier class with the value with neighbors.
knn = KNeighborsClassifier(n_neighbors=6)

# Fit the model with training data and target values
knn.fit(iris['data'], iris['target'])

# Provide data whose class labels are to be predicted
X = [
   [5.9, 1.0, 5.1, 1.8],
   [3.4, 2.0, 1.1, 4.8],
]

# Prints the data provided
print(X)

# Store predicted class labels of X
prediction = knn.predict(X)

# Prints the predicted class labels of X
print(prediction)


输出:


[1 1]


其中,0,1,2分别代表不同的花。在该例子中,对于给定的输入,KNN分类器将它们都预测成为1这个类别的花。


KNN对IRIS数据集分类的直观可视化



回归


回归通常被定义为确定两个或多个变量之间的相关关系。例如,你要通过给定的数据X预测一个人的收入。这里,目标变量是指该变量是我们关心以及想要预测的未知变量,而连续是指Y的取值没有间隔。


预测收入是一个经典的回归问题。你的输入应当包含所有与收入相关的个人信息(比如特征),这些信息可以预测收入,例如工作时长、教育经历、职称以及他的曾住地等。


回归模型


一些常见的回归模型有

  • 线性回归

  • 逻辑回归

  • 多项式回归


线性回归通过拟合一条直线(回归线)来建立因变量(Y)与一个或多个自变量(X)之间关系。


用数学公示表示,即h(xi) = βo + β1 * xi + e,其中

  • βo是截距

  • β1是斜率

  • e是误差项


用图表示,即


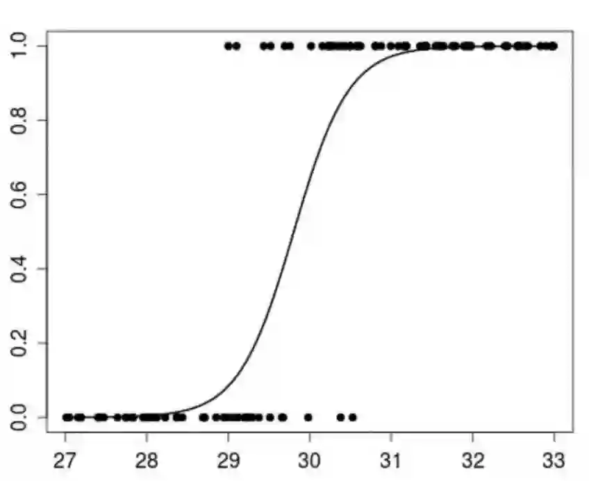
逻辑回归是一种预测类别的算法,用于找出特征和特定输出概率之间关系。


当然了,我们也可以把逻辑回归归类为分类算法,但就像我们刚才所说,逻辑回归的输出其实是目标对象属于某一类别的概率。既然概率是连续的,我们依旧把逻辑回归算作回归算法。


用数学公式表示:p(X) = βo + β1 * X,其中p(x) = p(y = 1 | x)


图形表示为


多项式回归是一种将自变量x与因变量y的关系拟合为x的n阶多项式的回归算法。


解决线性回归问题


我们有数据集X,以及对应的目标值Y,我们使用普通最小二乘法通过最小化预测误差来拟合线性模型


给定的数据集同样划分为训练集和测试集。训练集由已知标签的样本组成,因此算法能够通过这些已知标签的样本来学习。测试集样本不包含标签,你并不知道你试图预测样本的标签值。


我们将选择一个需要训练的特征,应用线性回归方法拟合训练数据,然后预测测试集的输出。


用Sklearn实现线性回归


from sklearn import datasets, linear_model
import matplotlib.pyplot as plt
import numpy as np

# Load the diabetes dataset
diabetes = datasets.load_diabetes()


# Use only one feature for training
diabetes_X = diabetes.data[:, np.newaxis, 2]

# Split the data into training/testing sets
diabetes_X_train = diabetes_X[:-20]
diabetes_X_test = diabetes_X[-20:]

# Split the targets into training/testing sets
diabetes_y_train = diabetes.target[:-20]
diabetes_y_test = diabetes.target[-20:]

# Create linear regression object
regr = linear_model.LinearRegression()

# Train the model using the training sets
regr.fit(diabetes_X_train, diabetes_y_train)

# Input data
print('Input Values')
print(diabetes_X_test)

# Make predictions using the testing set
diabetes_y_pred = regr.predict(diabetes_X_test)

# Predicted Data
print("Predicted Output Values")
print(diabetes_y_pred)

# Plot outputs
plt.scatter(diabetes_X_test, diabetes_y_test, color='black')
plt.plot(diabetes_X_test, diabetes_y_pred, color='red', linewidth=1)

plt.show()


输入


输入值:


[
 [ 0.07786339]  [-0.03961813]  [ 0.01103904]  [-0.04069594]  
 [-0.03422907]  [ 0.00564998]  [ 0.08864151]  [-0.03315126]
 [-0.05686312]  [-0.03099563]  [ 0.05522933]  [-0.06009656]
 [ 0.00133873]  [-0.02345095]  [-0.07410811]  [ 0.01966154]
 [-0.01590626]  [-0.01590626]  [ 0.03906215]  [-0.0730303 ]
 ]


预测的输出值:


[ 
225.9732401   115.74763374  163.27610621  114.73638965  
120.80385422  158.21988574  236.08568105  121.81509832  
99.56772822   123.83758651  204.73711411   96.53399594  
154.17490936  130.91629517   83.3878227   171.36605897
137.99500384  137.99500384  189.56845268   84.3990668
]

结语


提一下常用的监督学习的python库

  • Scikit-Learn

  • Tensorflow

  • Pytorch


最后布置一个作业:请根据文章内容,用监督学习推测一下今天的文摘菌是哪位帅哥小编~


原文链接:https://towardsdatascience.com/supervised-learning-with-python-cf2c1ae543c1


【今日机器学习概念】

Have a Great Definition

课程推荐

数据科学实训营第5期


报名优惠倒计时第4天!

优秀助教推荐|姜姜

作为一枚对数据分析的理解仅限于Excel的小白,曾经一直认为通过写代码来分析数据是件无比高大上的事。可是,在文摘的数据科学实训营居然就实现了!

手把手的教学方式,助教和同学们热烈的交流讨论,让我慢慢地觉得一行行代码如此亲切。而当把自己头脑中的构思通过代码实现,看到结果的那一刻,真是无比激动!

经过Kaggle、天池的案例的历练,对这些数据比赛也开始兴趣盎然,有没有小伙伴有兴趣一起去玩一玩的?

作为第5期的北美地区助教,寄语各位学员:前方高能,请准备好足够的时间,如果你能按时提交作业,结业时一定脱胎换骨。




志愿者介绍


登录查看更多
0

相关内容

Iris数据集是常用的分类实验数据集,由Fisher, 1936收集整理。Iris也称鸢尾花卉数据集,是一类多重变量分析的数据集。数据集包含150个数据集,分为3类,每类50个数据,每个数据包含4个属性。可通过花萼长度,花萼宽度,花瓣长度,花瓣宽度4个属性预测鸢尾花卉属于(Setosa,Versicolour,Virginica)三个种类中的哪一类。
专知会员服务
142+阅读 · 2020年5月19日
【干货书】机器学习Python实战教程,366页pdf
专知会员服务
347+阅读 · 2020年3月17日
《深度学习》圣经花书的数学推导、原理与Python代码实现
【新书】Pro 机器学习算法Python实现,379页pdf
专知会员服务
204+阅读 · 2020年2月11日
用Python实现流行机器学习算法
Python程序员
21+阅读 · 2018年12月31日
【干货】Python无监督学习的4大聚类算法
新智元
14+阅读 · 2018年5月26日
最适合机器学习新手的10种算法
论智
9+阅读 · 2018年1月23日
免费|机器学习算法Python实现
全球人工智能
6+阅读 · 2018年1月2日
机器学习基础篇--监督学习经典案例(Python实现)
Python技术博文
8+阅读 · 2017年10月24日
机器学习(7)之感知机python实现
机器学习算法与Python学习
4+阅读 · 2017年7月23日
神经网络理论基础及 Python 实现
Python开发者
6+阅读 · 2017年7月15日
机器学习算法比较
我爱机器学习
4+阅读 · 2016年12月11日
Arxiv
7+阅读 · 2020年3月1日
Arxiv
8+阅读 · 2019年3月28日
Arxiv
8+阅读 · 2019年3月21日
Adaptive Neural Trees
Arxiv
4+阅读 · 2018年12月10日
Arxiv
26+阅读 · 2018年2月27日
VIP会员
最新内容
人工智能在战场行动中的演进及伊朗案例
专知会员服务
4+阅读 · 4月18日
美AI公司Anthropic推出网络安全模型“Mythos”
专知会员服务
2+阅读 · 4月18日
【博士论文】面向城市环境的可解释计算机视觉
大语言模型的自改进机制:技术综述与未来展望
《第四代军事特种作战部队选拔与评估》
专知会员服务
1+阅读 · 4月18日
相关资讯
用Python实现流行机器学习算法
Python程序员
21+阅读 · 2018年12月31日
【干货】Python无监督学习的4大聚类算法
新智元
14+阅读 · 2018年5月26日
最适合机器学习新手的10种算法
论智
9+阅读 · 2018年1月23日
免费|机器学习算法Python实现
全球人工智能
6+阅读 · 2018年1月2日
机器学习基础篇--监督学习经典案例(Python实现)
Python技术博文
8+阅读 · 2017年10月24日
机器学习(7)之感知机python实现
机器学习算法与Python学习
4+阅读 · 2017年7月23日
神经网络理论基础及 Python 实现
Python开发者
6+阅读 · 2017年7月15日
机器学习算法比较
我爱机器学习
4+阅读 · 2016年12月11日
相关论文
Arxiv
7+阅读 · 2020年3月1日
Arxiv
8+阅读 · 2019年3月28日
Arxiv
8+阅读 · 2019年3月21日
Adaptive Neural Trees
Arxiv
4+阅读 · 2018年12月10日
Arxiv
26+阅读 · 2018年2月27日
Top
微信扫码咨询专知VIP会员