2019年中国智慧停车市场前景研究报告

2019 年 10 月 23 日 智能交通技术

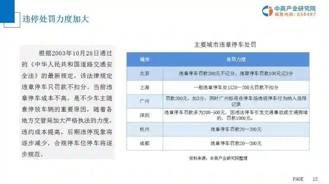
随着车辆的大量增加,停车难的问题已经严重影响人们的出行和城市运行效率,解决停车难成为政府重大课题。除了修建停车场、发展立体车库等常规措施以外,政府和企业积极探索智慧停车。


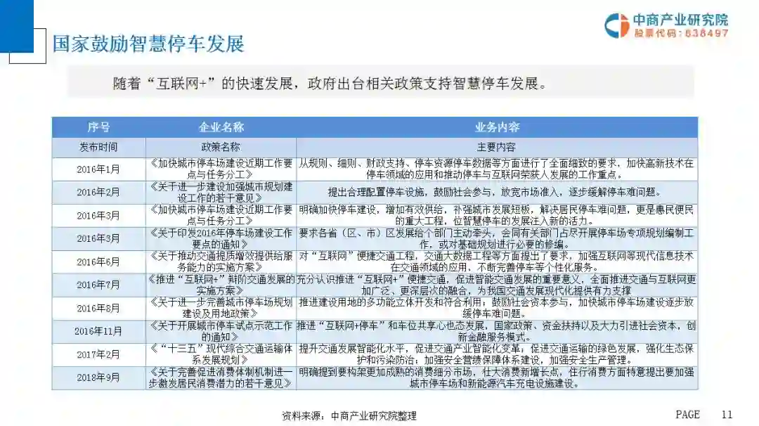
2019年全球将正式进入5G商用元年。随着商用进程不断深化,5G技术将推进人工智能、物联网、大数据、云计算等关联领域裂变式发展,智慧停车迎来历史发展新机遇。


为了让更多的读者了解智慧停车行业发展情况,中商产业研究院特发布《2019年中国智慧停车市场前景研究报告》。报告介绍了智慧停车概况、智慧停车行业背景、智慧停车行业现状、智慧停车重点企业,并对预测了智慧停车发展趋势。报告最后附录智慧停车企业名录。以下是报告详情:



登录查看更多
1

相关内容

2020年中国《知识图谱》行业研究报告,45页ppt
专知会员服务
241+阅读 · 2020年4月18日
德勤:2020技术趋势报告,120页pdf
专知会员服务
194+阅读 · 2020年3月31日
报告 | 2020中国5G经济报告,100页pdf
专知会员服务
99+阅读 · 2019年12月29日
电力人工智能发展报告,33页ppt
专知会员服务
135+阅读 · 2019年12月25日
2019中国硬科技发展白皮书 193页
专知会员服务
86+阅读 · 2019年12月13日
2019年人工智能行业现状与发展趋势报告,52页ppt
专知会员服务
124+阅读 · 2019年10月10日
医药零售行业报告
医谷
9+阅读 · 2019年7月8日
5G全产业链发展分析报告
行业研究报告
12+阅读 · 2019年6月7日
解读《中国新一代人工智能发展报告2019》
走向智能论坛
32+阅读 · 2019年6月5日
2019 GAITC 专题论坛之十二丨智慧交通--智慧城市的核心动脉
中国人工智能学会
7+阅读 · 2019年5月6日
艾瑞咨询2019中国智慧城市发展报告,附PPT下载
智能交通技术
25+阅读 · 2019年4月18日
CCF发布2017-2018中国计算机科学技术发展报告
中国计算机学会
18+阅读 · 2018年11月7日
2019年机器学习:追踪人工智能发展之路
人工智能学家
4+阅读 · 2018年10月14日
智慧停车行业深度研究与分析报告
智能交通技术
4+阅读 · 2018年3月20日
2018-2020年中国服务机器人行业深度研究报告
机器人大讲堂
5+阅读 · 2018年1月30日
TResNet: High Performance GPU-Dedicated Architecture
Arxiv
8+阅读 · 2020年3月30日
Neural Speech Synthesis with Transformer Network
Arxiv
5+阅读 · 2019年1月30日
Arxiv
23+阅读 · 2018年8月3日
Arxiv
5+阅读 · 2018年5月16日
VIP会员
最新内容
《美陆军条例:陆军指挥政策(2026版)》
专知会员服务
2+阅读 · 23分钟前
《军用自主人工智能系统的治理与安全》
专知会员服务
2+阅读 · 31分钟前
《系统簇式多域作战规划范畴论框架》
专知会员服务
7+阅读 · 4月20日
高效视频扩散模型:进展与挑战
专知会员服务
3+阅读 · 4月20日
乌克兰前线的五项创新
专知会员服务
7+阅读 · 4月20日
 军事通信系统与设备的技术演进综述
专知会员服务
5+阅读 · 4月20日
《北约标准:医疗评估手册》174页
专知会员服务
5+阅读 · 4月20日
相关VIP内容
2020年中国《知识图谱》行业研究报告,45页ppt
专知会员服务
241+阅读 · 2020年4月18日
德勤:2020技术趋势报告,120页pdf
专知会员服务
194+阅读 · 2020年3月31日
报告 | 2020中国5G经济报告,100页pdf
专知会员服务
99+阅读 · 2019年12月29日
电力人工智能发展报告,33页ppt
专知会员服务
135+阅读 · 2019年12月25日
2019中国硬科技发展白皮书 193页
专知会员服务
86+阅读 · 2019年12月13日
2019年人工智能行业现状与发展趋势报告,52页ppt
专知会员服务
124+阅读 · 2019年10月10日
相关资讯
医药零售行业报告
医谷
9+阅读 · 2019年7月8日
5G全产业链发展分析报告
行业研究报告
12+阅读 · 2019年6月7日
解读《中国新一代人工智能发展报告2019》
走向智能论坛
32+阅读 · 2019年6月5日
2019 GAITC 专题论坛之十二丨智慧交通--智慧城市的核心动脉
中国人工智能学会
7+阅读 · 2019年5月6日
艾瑞咨询2019中国智慧城市发展报告,附PPT下载
智能交通技术
25+阅读 · 2019年4月18日
CCF发布2017-2018中国计算机科学技术发展报告
中国计算机学会
18+阅读 · 2018年11月7日
2019年机器学习:追踪人工智能发展之路
人工智能学家
4+阅读 · 2018年10月14日
智慧停车行业深度研究与分析报告
智能交通技术
4+阅读 · 2018年3月20日
2018-2020年中国服务机器人行业深度研究报告
机器人大讲堂
5+阅读 · 2018年1月30日
相关论文
Top
微信扫码咨询专知VIP会员