最新元宇宙白皮书:做虚实融合世界的赋能者

2022 年 1 月 14 日 专知

来源:商汤智能产业研究院 

  据彭博资讯预测,到2024年,元宇宙的市场规模将达到8000亿美元。普华永道预测,到2030年元宇宙的市场规模将达到1.5万亿美元。近日,中国世界青年峰会与商汤科技、增强现实技术产业联盟(CARA)联合发布了《元宇宙“破壁人”:做虚实融合世界的赋能者》。

  虽然业内对元宇宙并没有一个统一的定义,但普遍认为元宇宙应同时具备“沉浸感、开放性、随时随地,以及经济系统”四大基础共性。

  • 沉浸感:元宇宙世界与真实世界一样是三维立体的,同时在虚拟世界中的体验应逼近与真实世界的感官体验。

  • 开放性:开放既指技术的开源又指平台的开放。元宇宙通过制定“标准”和“协议”将代码进行不同程度的封装和模块化,不同需求的用户都可以在元宇宙进行自主创新和创造,构建原创的虚拟世界,不断拓展元宇宙边界。同时,元宇宙的基础仍是互联网,而互联网的本质是连接和开放。彼此独立、不兼容的虚拟世界,无法带给人们极致的体验。

  • 随时随地:用户可以使用任何设备登录元宇宙,随时随地沉浸其中。同时,元宇宙必须能支持大规模同时在线。

  • 经济系统:元宇宙应具有独立的经济系统和运行规则,人们可以在其中拥有属于自己的虚拟身份,并进行内容创造、社交娱乐、价值交换等活动。毫无疑问,经济系统的闭环运行是驱动和保障元宇宙不断变化和发展的动力引擎。

  “三张图”认识元宇宙

第一张图:解构元宇宙

  • 元宇宙必须要建立在先进的数字基础设施之上

  元宇宙的“沉浸感”“随时随地”特性不仅对网络传输及计算能力提出很高的要求——通过低延时网络连接,以及云边端协同计算,降低对终端硬件的性能要求,从而支撑逼真的感官体验和大规模用户同时在线需求,提升元宇宙的可进入性和沉浸感;人工智能贯穿元宇宙内容生产、分发到应用全过程,加速内容生产、增强内容呈现,以及提升内容分发和终端应用效率;区块链技术支撑元宇宙经济系统的有序运转,保障数字资产和数字身份安全,同时协助系统规则的透明执行。

  • 通过构建内容创设生态,为元宇宙内容生产打造高效的生产力工具,重构并激活生产关系。

  内容创设生态既包括数据层、技术层及工具层的软件系统,这是构建与生成元宇宙数字内容的核心引擎;同时也包括开源开放、社群建设与运营等生态培育体系的搭建,通过创造生态效应进而重构并激活生产关系。

  • 通过打造内容应用生态,为终端用户创造最大价值

  相较传统互联网,元宇宙更强调内容的应用价值,即帮助终端用户解决实际问题,要与用户的真实需求挂上钩,既包括提升用户体验,也包括提高应用侧效率,形成价值闭环。内容应用生态包含两大部分,一是生成的海量内容如何精准触达用户,满足用户需求;二是通过应用场景的感知和交互,形成实时反馈系统,帮助生产侧提升效率、持续创新和改进,为用户创造最大价值。

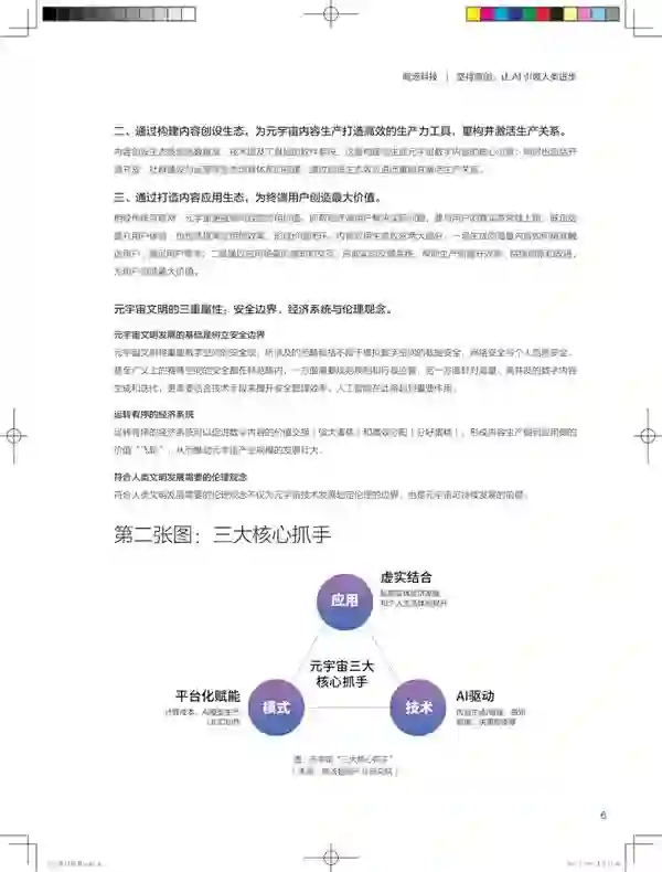
第二张图:三大核心抓手

  • 应用抓手:反哺实体经济发展是目标

  元宇宙不只是独立且平行的虚拟世界,它的意义和价值还在于与真实世界的连接和交互,并赋能实体经济的发展,提高人们的生活体验。元宇宙作为信息革命的新发展阶段,它的使命便是在此:利用信息技术的升级和融合,不断拓展物理世界向虚拟世界映射的广度和深度,促进数据生产要素协同,提升实体经济的“做功”效率,改善人们的生活体验

  • 技术抓手:AI驱动是关键

  首先,人工智能是元宇宙内容生成的强赋能者。其次,人工智能是虚实世界间的“破壁人”。第三,人工智能提升人机交互体验。

  • 模式抓手:平台赋能是基础

  无论是AI模型生产、智能计算、网络连接等基础设施建设,还是元宇宙相关技术研发和攻关都需要投入大量的资金和人力资源,通过集中式建设、平台化赋能能够大幅降低使用者的边际成本,提高元宇宙生产效率。


第三张图:六大核心元素

  元宇宙的六大核心元素,包括三大基本元素“人”、“物”、“场”,以及三大关系元素“创造”、“连接”和“共生”。“人”、“物”、“场”是构成元宇宙生态的基本元素,由“创造”元素所定义,由“连接”元素所驱动,由“共生”元素所重塑,换言之:

  • “创造”元素通过代码的方式定义元宇宙中“人”、“物”、“场”的基本形态,创造出一个平行于真实世界的虚拟数字空间,并通过VR/AR等交互技术呈现在人们眼前。

  • “连接”元素通过算法的方式不仅可以激活“人”、“物”、“场”之间的关系,驱动元宇宙智能化发展,同时还可打破真实世界与虚拟世界的“次元壁”,进一步扩展元宇宙的内涵,从独立平行的娱乐元宇宙向虚实融合的产业元宇宙、城市元宇宙方向拓展。

  • “共生”元素通过生态的方式扩张了元宇宙世界的边界。“创造”与“连接”形成的元宇宙世界是一个庞大的、复杂的巨型系统,不由一家企业所垄断,而是由无数的创作主体和关联组织协同创作的结晶。与传统的链式价值传递不同,在元宇宙世界中,不同主体之间以共创、共享、共生的方式紧密协同,从而形成开放的、有机的生态系统。

  总体来说,具有“人”、“物”、“场”的创造和连接能力,通过共生方式构建元宇宙开放生态,同时以AI驱动为技术抓手,以平台化模式赋能经济高质量发展、提升人民生活美好生活体验,将是元宇宙产业发展之关键。

  新变革引领新趋势

  • 趋势一:创作升级

  随着人工智能的发展,数字内容创作智能化水平将会不断提升。AIGC(AI Generated Content),即由人工智能创作或生成内容,将会成为产业未来主要生产力之一。低代码、零代码、自动化生成内容将是主要趋势,将大幅降低创作门槛及创作成本。原来只有行业专家才能使用的创作工具,未来每个人都能轻松使用,创作市场将从利基走向大众。

  • 趋势二:计算升级

  算力是元宇宙发展的基石。元宇宙通过人工智能、AR/VR、物联网、区块链等核心技术的融合赋能产业、治理、科研三大板块,促进智能经济的高质量发展,而这些技术的应用将成为未来算力发展的核心驱动力。不仅带动对计算资源的巨大需求,同时,也将带来计算部署方式的结构性变革,因此,围绕智能(异构)计算(简称AIDC)的“云-边-端”协同模式将成为元宇宙计算升级的主要趋势。

  • 趋势三:智能升级

  元宇宙将是一个复杂巨系统,不仅表现为超高并发的数据体量,由于信息维度的升级,信息复杂度也将呈现指数级上升,远远超出人脑计算极限。“基模型(Foundation Model)”被认为是解决复杂巨系统问题的重要途径之一。数字化广度和深度带来了复杂度的几何增加,各国在基模型上都投入了大量的资金和研发力量,BERT、DALL-E、GPT-3等基模型相继出现,AI科研正在经历一场范式改变,基模型竞争时代到来。

  • 趋势四:体验升级

  随着信息技术的迭代,我们的五感(视觉、听觉、触觉、味觉、感觉)将被逐一的数字化,信息的维度也在逐步增加,使得数字内容不断的逼近现实的感官体验,更具有真实沉浸感;同时,人机交互也从间接交互(主要通过按钮、鼠标键盘等控制机器),到AR/VR媒介时代,我们可以通过手势、声音、体感(包括肢体运动、眼球动作和面部表情等)与机器进行更自然的直接交互;随着脑机接口技术的成熟,我们甚至可以直接用脑电波控制机器。总体而言,我们的体验会越来越好,也会越来越趋近真实。

  • 趋势五:商业升级

  在元宇宙的发展趋势下,我们的社交、我们的商务,我们的信息获取方式,以及内容生产和消费都将会涌现出全新的创新模式假设一:“数字人助手”或将代替APP成为人们获取信息和服务的超级入口。假设二:场景化社交将成为元宇宙社交的主要形态,并在其上衍生出巨大的商业价值。假设三:沉浸式商业将是meta-commerce的主要形态。

  • 趋势六:治理升级

  依托元宇宙技术内涵构建城市治理新范式,将改变城市规划、建设、管理和服务的底层逻辑,为城市治理注入新活力。通过打通并融合包括CIM、各大公共服务系统,城市物联感知等多源数据,打造城市数字复刻体,实现全域感知、精准映射、虚实交互和全局洞察。

  • 趋势七:文明升级

  技术的发展是文明进化的动力。我们正处于从工业文明迈入数字文明的重要关口,新基建的广泛部署推动了信息技术的快速发展、数据要素的深度融合。这一进程不仅带来数字经济的蓬勃发展,也将推动人类文明迈向新台阶。因此,从技术角度看,元宇宙文明将是人类文明新的发展形态。

  技术的发展也要坚守伦理道德的底线。在新的文明发展阶段,我们要提出新的技术伦理,探索技术、个人、社会三者之间的平衡。不仅要做到技术本身的可用、可靠、可知、可控,让人们可以去信任它、使用它;同时还应做到技术的应用能为社会带来进步,为人类发展谋求福祉。它所创造的文明应是多样的、平等的、开放的和包容兼备的,符合人类命运共同体的价值理念。

具体内容如下


专知便捷查看

便捷下载,请关注专知公众号(点击上方蓝色专知关注)

  • 后台回复“M36” 就可以获取最新元宇宙白皮书:做虚实融合世界的赋能者》专知下载链接


专知,专业可信的人工智能知识分发 ,让认知协作更快更好!欢迎注册登录专知www.zhuanzhi.ai,获取5000+AI主题干货知识资料!


欢迎微信扫一扫加入专知人工智能知识星球群,获取最新AI专业干货知识教程资料和与专家交流咨询
点击“ 阅读原文 ”,了解使用 专知 ,查看获取5000+AI主题知识资源
登录查看更多
2

相关内容

产业元宇宙白皮书(2021-2022)
专知会员服务
114+阅读 · 2022年2月18日
隐私计算应用白皮书, 54页pdf
专知会员服务
177+阅读 · 2021年12月18日
专知会员服务
59+阅读 · 2021年9月23日
《隐私计算白皮书(2021年)》正式发布(附下载链接)
专知会员服务
96+阅读 · 2021年7月22日
数字化转型白皮书:数智技术驱动智能制造,42页pdf
专知会员服务
186+阅读 · 2021年7月8日
专知会员服务
60+阅读 · 2021年2月27日
《AI新基建发展白皮书》,国家工信安全中心
专知会员服务
194+阅读 · 2021年1月23日
产业元宇宙白皮书(2021-2022),32页pdf
专知
12+阅读 · 2022年2月18日
字节跳动悄咪咪凑齐元宇宙“三件套”
创业邦杂志
1+阅读 · 2022年2月16日
元宇宙风口之下,虚拟数字人先火了
AI前线
0+阅读 · 2022年1月20日
颠覆性创新:未来人人都可以构建一个元宇宙
THU数据派
1+阅读 · 2021年10月27日
国家自然科学基金
0+阅读 · 2014年12月31日
国家自然科学基金
1+阅读 · 2013年12月31日
国家自然科学基金
0+阅读 · 2012年12月31日
国家自然科学基金
0+阅读 · 2012年12月31日
国家自然科学基金
1+阅读 · 2012年12月31日
国家自然科学基金
1+阅读 · 2012年12月31日
国家自然科学基金
4+阅读 · 2011年12月31日
Arxiv
1+阅读 · 2022年4月20日
Arxiv
31+阅读 · 2022年2月15日
VIP会员
最新内容
《第四代军事特种作战部队选拔与评估》
专知会员服务
0+阅读 · 今天6:23
不对称优势上升:自主系统如何强化海上拒止
专知会员服务
0+阅读 · 今天5:51
《人工智能赋能电磁战》(报告)
专知会员服务
2+阅读 · 4月17日
【CMU博士论文】迈向可扩展的开放世界三维感知
相关VIP内容
产业元宇宙白皮书(2021-2022)
专知会员服务
114+阅读 · 2022年2月18日
隐私计算应用白皮书, 54页pdf
专知会员服务
177+阅读 · 2021年12月18日
专知会员服务
59+阅读 · 2021年9月23日
《隐私计算白皮书(2021年)》正式发布(附下载链接)
专知会员服务
96+阅读 · 2021年7月22日
数字化转型白皮书:数智技术驱动智能制造,42页pdf
专知会员服务
186+阅读 · 2021年7月8日
专知会员服务
60+阅读 · 2021年2月27日
《AI新基建发展白皮书》,国家工信安全中心
专知会员服务
194+阅读 · 2021年1月23日
相关基金
国家自然科学基金
0+阅读 · 2014年12月31日
国家自然科学基金
1+阅读 · 2013年12月31日
国家自然科学基金
0+阅读 · 2012年12月31日
国家自然科学基金
0+阅读 · 2012年12月31日
国家自然科学基金
1+阅读 · 2012年12月31日
国家自然科学基金
1+阅读 · 2012年12月31日
国家自然科学基金
4+阅读 · 2011年12月31日
Top
微信扫码咨询专知VIP会员