Mol Cancer:外泌体miR-21调节TETs/PTENp1/PTEN途径促进肝细胞癌的生长

2019 年 10 月 29 日 外泌体之家

外泌体学习班终于来啦,详情猛戳上图


近日,广州医科大学附属第二医院曹良启教授在Molecular Cancer杂志(影响因子10.679)上发表文章,报道了肿瘤中常常高表达的miR-21不仅直接调节PTEN的表达,而且通过调节TETs的表达提高PTENp1启动子的甲基化水平,从而抑制PTENp1的表达并进一步下调PTEN的表达。


肝细胞癌(HCC)是世界上最常见的恶性肿瘤之一,其发病率排名第五,死亡率排名第三。因此,有必要研究肝癌发生发展的分子机制以及调控肿瘤侵袭和转移的信号通路。
外泌体是细胞分泌到细胞外空间的小膜泡,是细胞间重要的物质载体和信息交换介质。研究表明,外泌体miRNA,长链非编码RNA(lncRNA)和蛋白质可以介导肿瘤与肿瘤微环境之间的生物学信息转移,并以多种方式参与HCC的生物学过程。多项研究表明,miR-21在HCC和HCC衍生的外泌体中均升高。越来越多的实验表明,miR-21是在几乎所有实体癌中高表达的唯一miRNA,并且在各种肿瘤来源的外泌体中也升高。MiR-21在肿瘤细胞中发挥抗凋亡、促进生存的作用,并在肿瘤生物学、诊断和预后中发挥重要作用。因此,外泌体miR-21在肿瘤的发展中可能具有广泛的调节作用。
磷酸酶和张力蛋白同源物(PTEN)是miR-21的重要靶基因,它通过下调PTEN的表达来抑制肿瘤细胞的凋亡并增加肿瘤细胞的生长、转移和侵袭。在许多肿瘤组织中,miR-21与PTEN表达负相关。PTEN是具有双特异性磷酸酶活性的抑癌基因,在肝癌和其他肿瘤中其表达通常降低。PTEN的表达也受其假基因PTENp1(PTEN假基因1)调控。发现lncRNA PTENp1可以与抑癌基因PTEN竞争结合多个miRNA,并阻断这些miRNA对PTEN mRNA的转录后抑制作用,从而确保PTEN的正常表达。有研究发现在原发性透明细胞肾细胞癌的临床样本中,由于甲基化,PTENp1的表达通常较低或无法检测到,并且与抑癌基因PTEN的表达呈正相关。
虽然PTEN和PTENp1的表达通常在肿瘤细胞中下调,但已发现在肿瘤细胞中甲基化的启动子主要是PTENp1而不是PTEN 。启动子区域的高甲基化是恶性肿瘤中肿瘤抑制基因失活的最常见原因。在DNA甲基转移酶(DNMT)催化的启动子甲基化与Tet甲基胞嘧啶双加氧酶(TET)催化的活性脱甲基化之间存在动态平衡。越来越多的研究发现,TET的表达在乳腺癌、肝癌、肺癌、胰腺癌和前列腺癌中被下调。然而,尚未研究TET的下调是否影响PTENp1启动子的甲基化。生物信息学分析表明,miR-21在PTEN、PTENp1和TET家族蛋白(TET1、TET2和TET3)上具有结合位点。因此,该报道进行深入研究,以确定除直接调节PTEN和PTENp1的表达外,miR-21是否还可以通过调节TET家族基因的表达间接影响PTEN和PTENp1的表达。
方法:
使用生物信息学分析、双荧光素酶报告基因分析、甲基化特异性定量PCR和ChIP-PCR分析来深入了解miR-21在肝癌中的潜在机制。
结果:
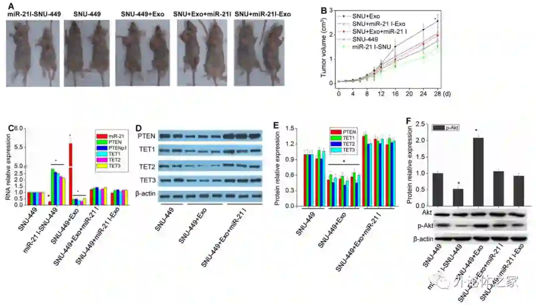
肝癌外泌体中miRNA的检测表明,外泌体中miR-21的表达与细胞中miR-21的表达水平呈正相关,而与靶基因PTEN、PTENp1和TET的表达呈负相关。HCC细胞来源的外泌体可以增加HCC细胞中miR-21和p-Akt的表达,并下调PTEN、PTENp1和TET的表达。MiR-21抑制剂或PTENp1过表达载体可能削弱上述外泌体的作用,同时削弱其在促进细胞增殖和迁移以及抑制细胞凋亡中的作用。进一步的研究表明,miR-21不仅直接调节PTEN、PTENp1和TET的表达,而且通过调节TETs的表达提高PTENp1启动子的甲基化水平,从而抑制PTENp1的表达并进一步下调PTEN的表达。
结论:
外泌体miR-21可以多种方式调节肿瘤抑制基因PTEN和PTENp1的表达,并影响HCC细胞的生长。
外泌体miR-21对裸鼠肿瘤形成的影响
参考文献: Cao LQ, Yang XW, Chen YB, Zhang DW, Jiang XF, Xue P. Exosomal miR-21 regulates the TETs/PTENp1/PTEN pathway to promote hepatocellular carcinoma growth . Molecular Cancer . 2019 Oct27;18(1):148. doi: 10.1186/s12943-019-1075-2. IF=10.679

【科研成长加油站】
系统评价与meta分析(11/7-10 上海)
临床科研设计与数据管理(11/12-14 上海)
万用模版SCI英文论文写作法学习会 (11/22-24 上海)
2020年国自然基金标书构思及撰写经验分享会(11/2-3 北京;12/7-8上海)
【官宣】外泌体之家| 外泌体学习班即将开班
回复“外泌体” 阅读外泌体最新科研进展及动态
回复“EV 阅读 2016-2018年This Week in Extracellular Vesicles
回复“盘点” 阅读 外泌体领域十大前沿进展盘点
登录查看更多
1

相关内容

专知会员服务
29+阅读 · 2020年3月6日
【学科交叉】抗生素发现的深度学习方法
专知会员服务
25+阅读 · 2020年2月23日
【2019-26期】This Week in Extracellular Vesicles
外泌体之家
11+阅读 · 2019年6月28日
Science:脂肪细胞外泌体对巨噬细胞发挥调节功能
外泌体之家
19+阅读 · 2019年3月7日
【Blood】去甲基化治疗失败后,MDS应如何治疗?
外泌体相比干细胞的优势是什么?
外泌体之家
43+阅读 · 2018年11月15日
Arxiv
3+阅读 · 2017年7月6日
VIP会员
最新内容
人工智能在战场行动中的演进及伊朗案例
专知会员服务
2+阅读 · 今天13:08
美AI公司Anthropic推出网络安全模型“Mythos”
专知会员服务
2+阅读 · 今天12:58
【博士论文】面向城市环境的可解释计算机视觉
专知会员服务
0+阅读 · 今天12:57
大语言模型的自改进机制:技术综述与未来展望
专知会员服务
0+阅读 · 今天12:50
《第四代军事特种作战部队选拔与评估》
专知会员服务
1+阅读 · 今天6:23
Top
微信扫码咨询专知VIP会员