【MES】生产企业MES解决方案—HOLLiAS MES

2018 年 10 月 22 日 产业智能官

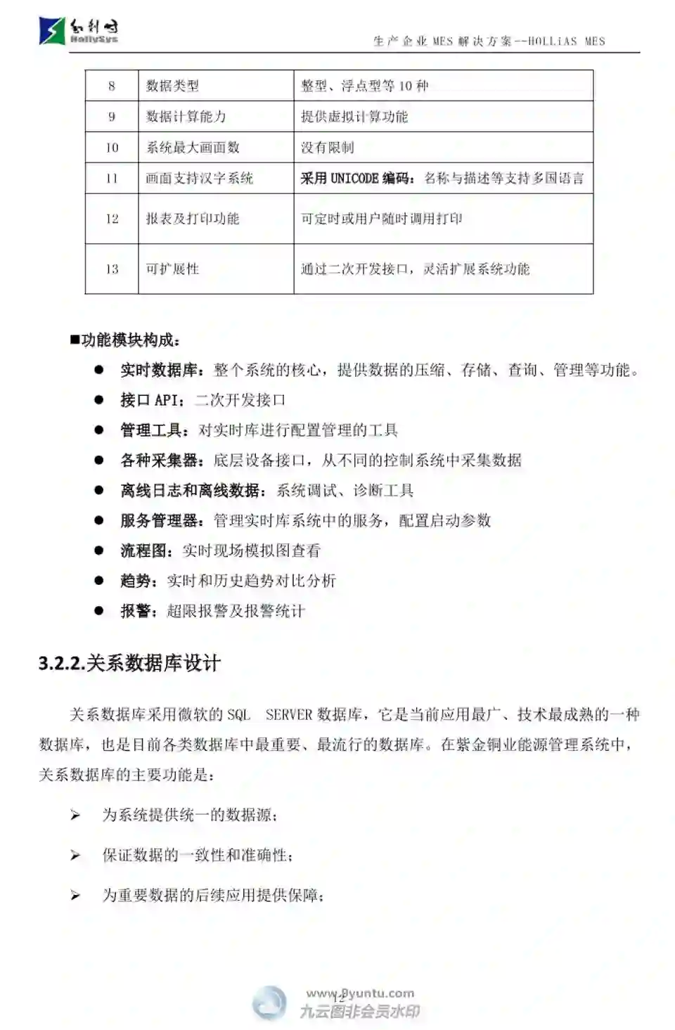
产业智能官:MES(制造执行系统Manufacturing Execution System)是企业CIMS信息集成的纽带,是实施企业敏捷制造战略和实现车间生产敏捷化的先进技术手段。MES制造执行系统是处于计划层和现场自动化系统之间的执行层,主要负责车间生产管理和调度执行。


MES系统解决方案可以在统一平台上集成诸如生产调度、产品跟踪、质量控制、设备故障分析、网络报表等管理功能,使用统一的数据库和通过网络联接可以同时为生产部门、质检部门、工艺部门、物流部门等提供车间管理信息服务。


MES系统解决方案通过强调制造过程的整体优化来帮助企业实施完整的闭环生产,实现智能制造和智能管理。


以下是来自于和利时的MES解决方案分享。



工业互联网




产业智能官  AI-CPS


加入知识星球“产业智能研究院”:先进产业OT(工艺+自动化+机器人+新能源+精益)技术和新一代信息IT技术(云计算+大数据+物联网+区块链+人工智能)深度融合,在场景中构建状态感知-实时分析-自主决策-精准执行-学习提升的机器智能认知计算系统实现产业转型升级、DT驱动业务、价值创新创造的产业互联生态链



版权声明产业智能官(ID:AI-CPS推荐的文章,除非确实无法确认,我们都会注明作者和来源,涉权烦请联系协商解决,联系、投稿邮箱:[email protected]



登录查看更多
8

相关内容

华为发布《自动驾驶网络解决方案白皮书》
专知会员服务
130+阅读 · 2020年5月22日
【北京大学】面向5G的命名数据网络物联网研究综述
专知会员服务
38+阅读 · 2020年4月26日
德勤:2020技术趋势报告,120页pdf
专知会员服务
194+阅读 · 2020年3月31日
【2020新书】Kafka实战:Kafka in Action,209页pdf
专知会员服务
69+阅读 · 2020年3月9日
阿里巴巴达摩院发布「2020十大科技趋势」
专知会员服务
108+阅读 · 2020年1月2日
【文献综述】边缘计算与深度学习的融合综述论文
专知会员服务
169+阅读 · 2019年12月26日
【白皮书】“物联网+区块链”应用与发展白皮书-2019
专知会员服务
94+阅读 · 2019年11月13日
【仿真】基于大数据的机器学习与数值仿真技术
产业智能官
51+阅读 · 2019年9月3日
【知识图谱】大数据时代的知识工程与知识管理
产业智能官
22+阅读 · 2019年7月3日
【仿真】虚拟调试 Virtual commissioning
产业智能官
7+阅读 · 2019年5月1日
【智能驾驶】97页PPT,读懂自动驾驶全产业链发展!
【AIoT】2018年AIoT产业蓝皮书!
产业智能官
12+阅读 · 2019年2月16日
【工业大数据】工业大数据分析处理技术与应用
产业智能官
29+阅读 · 2019年2月2日
【物联网】物联网产业现状与技术发展
产业智能官
15+阅读 · 2018年12月17日
【智能制造】新一代智能制造:人工智能与智能制造
产业智能官
17+阅读 · 2018年8月11日
A Survey on Bayesian Deep Learning
Arxiv
64+阅读 · 2020年7月2日
Arxiv
16+阅读 · 2018年2月7日
VIP会员
最新内容
《美陆军条例:陆军指挥政策(2026版)》
专知会员服务
10+阅读 · 4月21日
《军用自主人工智能系统的治理与安全》
专知会员服务
7+阅读 · 4月21日
《系统簇式多域作战规划范畴论框架》
专知会员服务
10+阅读 · 4月20日
高效视频扩散模型:进展与挑战
专知会员服务
5+阅读 · 4月20日
乌克兰前线的五项创新
专知会员服务
8+阅读 · 4月20日
 军事通信系统与设备的技术演进综述
专知会员服务
8+阅读 · 4月20日
《北约标准:医疗评估手册》174页
专知会员服务
6+阅读 · 4月20日
相关VIP内容
华为发布《自动驾驶网络解决方案白皮书》
专知会员服务
130+阅读 · 2020年5月22日
【北京大学】面向5G的命名数据网络物联网研究综述
专知会员服务
38+阅读 · 2020年4月26日
德勤:2020技术趋势报告,120页pdf
专知会员服务
194+阅读 · 2020年3月31日
【2020新书】Kafka实战:Kafka in Action,209页pdf
专知会员服务
69+阅读 · 2020年3月9日
阿里巴巴达摩院发布「2020十大科技趋势」
专知会员服务
108+阅读 · 2020年1月2日
【文献综述】边缘计算与深度学习的融合综述论文
专知会员服务
169+阅读 · 2019年12月26日
【白皮书】“物联网+区块链”应用与发展白皮书-2019
专知会员服务
94+阅读 · 2019年11月13日
相关资讯
【仿真】基于大数据的机器学习与数值仿真技术
产业智能官
51+阅读 · 2019年9月3日
【知识图谱】大数据时代的知识工程与知识管理
产业智能官
22+阅读 · 2019年7月3日
【仿真】虚拟调试 Virtual commissioning
产业智能官
7+阅读 · 2019年5月1日
【智能驾驶】97页PPT,读懂自动驾驶全产业链发展!
【AIoT】2018年AIoT产业蓝皮书!
产业智能官
12+阅读 · 2019年2月16日
【工业大数据】工业大数据分析处理技术与应用
产业智能官
29+阅读 · 2019年2月2日
【物联网】物联网产业现状与技术发展
产业智能官
15+阅读 · 2018年12月17日
【智能制造】新一代智能制造:人工智能与智能制造
产业智能官
17+阅读 · 2018年8月11日
Top
微信扫码咨询专知VIP会员